初中化学人教版九年级上册课题3 制取氧气复习练习题
展开一、选择题
1.下列图象能正确反映对应变化关系的是
A.AB.BC.CD.D
2.实验室除了用加热高锰酸钾的办法制氧气外,还常用以下两种方法制取氧气。
①氯酸钾在二氧化锰催化剂和加热的条件下制取氧气。
氯酸钾氯化钾+氧气
(KClO 3) (KCl) (O 2)
(注:催化剂能改变反应的速率,这里是加快反应速率)
②用双氧水在二氧化锰作催化剂的条件下制取氧气。
双氧水水 + 氧气
(H 2 O 2) (H 2 O) (O 2)
(注:双氧水是过氧化氢的水溶液,这里用稀溶液)
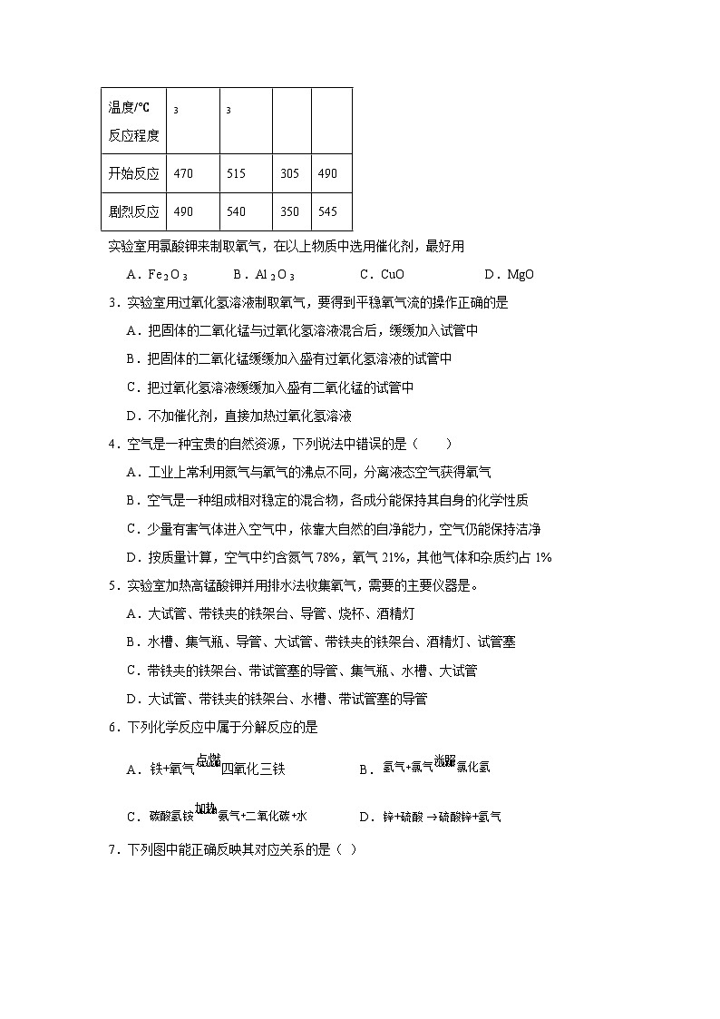
研究表明,许多金属氧化物对氯酸钾的分解有催化作用。分别用下列金属氧化物作催化剂,氯酸钾开始发生分解反应和反应剧烈时的温度如下表所示
实验室用氯酸钾来制取氧气,在以上物质中选用催化剂,最好用
A.Fe 2 O 3B.Al 2 O 3C.CuOD.MgO
3.实验室用过氧化氢溶液制取氧气,要得到平稳氧气流的操作正确的是
A.把固体的二氧化锰与过氧化氢溶液混合后,缓缓加入试管中
B.把固体的二氧化锰缓缓加入盛有过氧化氢溶液的试管中
C.把过氧化氢溶液缓缓加入盛有二氧化锰的试管中
D.不加催化剂,直接加热过氧化氢溶液
4.空气是一种宝贵的自然资源,下列说法中错误的是( )
A.工业上常利用氮气与氧气的沸点不同,分离液态空气获得氧气
B.空气是一种组成相对稳定的混合物,各成分能保持其自身的化学性质
C.少量有害气体进入空气中,依靠大自然的自净能力,空气仍能保持洁净
D.按质量计算,空气中约含氮气78%,氧气21%,其他气体和杂质约占1%
5.实验室加热高锰酸钾并用排水法收集氧气,需要的主要仪器是。
A.大试管、带铁夹的铁架台、导管、烧杯、酒精灯
B.水槽、集气瓶、导管、大试管、带铁夹的铁架台、酒精灯、试管塞
C.带铁夹的铁架台、带试管塞的导管、集气瓶、水槽、大试管
D.大试管、带铁夹的铁架台、水槽、带试管塞的导管
6.下列化学反应中属于分解反应的是
A.B.
C.D.
7.下列图中能正确反映其对应关系的是( )
A.空气中点燃镁条
B.分解两份完全相同的过氧化氢
C.高温分解一定量的碳酸钙
D.往二氧化锰中不断加入过氧化氢
8.如图所示四种途径都可以得到O2(反应条件已省略),下列说法错误的是
A.根据绿色化学理念,甲途径是实验室制O2的最佳方案
B.为了使甲、乙两种途径更快地得到O2,还需要加入催化剂
C.甲、乙和丙途径中发生化学变化的基本反应类型都是分解反应
D.工业上采用途径丁制取大量O2,主要是利用了N2和O2的密度不同
9.过氧化氢制取氧气时,若不加入二氧化锰,会导致的结果是
A.不放出氧气
B.放出氧气的总量减少
C.放出氧气的速率慢
D.放出氧气的总量增多
10.下列有关化学反应类型(涉及反应条件已经略去)的说法不正确的是
A.氯化汞→汞+氧气(该反应是分解反应)
B.红磷+氧气→五氧化二磷(该反应是化合反应)
C.碳酸钙+盐酸→氯化钙+水+二氧化碳(该反应即属于分解反应,又属于化合反应)
D.石蜡+氧气→二氧化碳+水(该反应既不属于分解反应,也不属于化合反应)
二、判断题
11.催化剂在化学反应前后质量和物理性质不变( )
12.催化剂不是唯一的,硫酸铜溶液也能做过氧化氢溶液分解的催化剂( )
13.工业上制取氧气的原理是利用液氮和液氧的沸点不同,属于物理变化。( )
14.可用排水法收集氧气是因为氧气不易溶于水( )
15.用过氧化氢溶液制氧气时加入二氧化锰可增加生成氧气的质量( )
三、科学探究题
16.某研究小组对制取氧气进行如下探究。
实验一:证明“二氧化锰是氯酸钾受热分解的催化剂”这一命题,设计并完成了下表所示的探究实验:
(1)请填写上表中实验3的操作 。
(2)实验2的目的 。
(3)某同学认为仅由上述实验还不能完全得出表内“总结“,他补充设计了两个方面的探究实验,最终完成了对“命题”的实验证明。
第一方面的实验操作中包含了两次称量,其目的是: 。
第二方面的实验操作是验证二氧化锰的化学性质是否改变。
(4)写出氧化铜催化过氧化氢的化学方程式 。
实验二:探究制取氧气的适宜催化剂
实验方案如下:
Ⅰ、用MnO2、CuO、Fe2O3、Cr2O3四种催化剂分别与海藻酸钠溶液混合,滴入氯化钙溶液制成含等质量催化剂、大小相同的海藻酸钠微球,备用。
Ⅱ、取30粒含MnO2的海藻酸钠微球,采用如图装置进行实验。改用其他三种微球,分别重复上述实验,得到如图的锥形瓶内压强随时间变化的曲线图。
①每次实验时,海藻酸钠微球数应相同的原因是 。
②从实验曲线看,催化效果较好、反应温和的催化剂是 。
③本实验是通过观察 比较几种催化剂的催化效果。
(1)用含MnO2的海藻酸钠微球进行实验,60s时压强瞬间回落,其原因是 。
(2)请你预测在300s(反应结束)后CuO对应的曲线如何变化
A 保持数值不变
B 持续缓慢下降
C 缓慢下降后保持不变
D 略有上升后保持不变
四、综合应用题
17.如图是一些常见物质间互相转化的关系图(有些反应条件未注明),请回答:
查阅资料可知:氯化钾、氯酸钾、高锰酸钾、锰酸钾都可溶于水,二氧化锰不溶于水。过滤可分离固体和液体。
(1)若固体A为纯净物,反应①的符号表达式为 ,若固体A为混合物,充分加热至不再产生气体,滤液H中所含有的物质除了水之外还有 (填化学式)。
(2)在反应②中,固体B在反应前后的 都没有变。
(3)金属Z是生活中最常见的金属单质,广泛地应用于我们的日常生活。反应④的现象是 。
(4)实验室用反应①制取X,应选择装置 作为发生装置。(从下图装置中填合适字母)
(5)若气体X转化为气体Y的反应中发出蓝紫色火焰,则Y的化学式为 ,Y是密度比空气大,易与水反应的气体,若要收集Y应选择装置 (从上述图装置中填合适字母)。
18.小明取暗紫色粉末A进行实验,实验过程如下图所示,请回答下列问题:
(1)写出下列物质的名称(或符号):C ,D 。
(2)反应②的文字(或符号)表达式是 。
(3)反应④的文字(或符号)表达式是 ,集气瓶中加入少量水的作用是 。
(4)工业上制取B的过程如下图所示:
①工业上根据氮气和B的 不同制取B,在这过程中发生了 (填“物理”或“化学”)变化。
②工业上制取B需要考虑的因素有原料是否易得、 (写一条)。
19.实验室常用下列装置制取气体,请根据所学知识回答。
(1)写出图中仪器名称:a ;b 。
(2)实验室用A装置制取氧气。
I.反应的化学方程式为 ,搭建A装置时,酒精灯应在固定仪器a之 (选填“前”或“后”)放置。
II.从反应后的剩余固体中回收得到二氧化锰的操作步骤顺序是 。(请填写编号)
①洗涤 ②过滤 ③烘干 ④溶解
(3)实验室在常温下用块状电石与水反应制取乙炔气体,该反应必须严格控制加水速度,以免引起发生装置炸裂。上图中最适合制取乙炔气体的发生装置是 (填装置编号)。
(4)选用F装置收集较纯净氧气的适宜时刻是 。也可选择E装置收集氧气,依据是 ,证明氧气已集满的方法为 。
(5)选用C装置,将一定量的双氧水和二氧化锰混合,充分反应,测得反应的总质量(m)与反应时间(t)的数据如下表所示:
根据题目要求,回答下列问题:
I.双氧水和二氧化锰完全反应生成氧气的质量是 ;
II.分解的过氧化氢的物质的量是多少摩尔?(列式计算) 。
参考答案:
1.D
【详解】A、催化剂只改变化学反应的速率,不改变生成物的质量,选项错误;
B、加热高锰酸钾制取氧气时,剩余固体的质量不断减少,锰元素的质量不变,所以固体中锰元素的质量分数不断增大,直至反应结束,选项错误;
C、碳在盛有氧气的密闭集气瓶内燃烧,消耗氧气,生成二氧化碳气体,反应属于化合反应,生成气体的质量变大,选项错误;
D、电解水时,生成氧气和氢气的质量比为8:1,选项正确,故选D。
2.C
【详解】比较表格中开始反应的温度和剧烈反应的温度,可以发现氧化铜的两个温度都比较低.温度越低,加热反应时就越方便操作,所以氧化铜作催化剂最合适;故选C。
3.C
【详解】A、在常温下过氧化氢溶液中加入二氧化锰能迅速放出氧气,把固体的二氧化锰与过氧化氢溶液混合后,再缓缓加入试管中,药品会在装入试管前迅速反应,此后便难收集到足够的氧气,所以错误.
B、实验室用过氧化氢溶液制取氧气是在密闭装置中进行的,把固体的二氧化锰缓缓加入盛有过氧化氢溶液的试管中,操作难以完全,所以错误.
C、实验室用过氧化氢溶液制取氧气是在密闭装置中进行的,可通过分液漏斗把过氧化氢溶液缓缓加入到盛有二氧化锰的试管中,使反应平稳进行,所以正确.
D、不加催化剂,直接加热过氧化氢溶液,虽然也可迅速反应生成氧气,但是反应速率难以控制,制得的气体中会有大量水蒸气,所以错误.
故选C.
【点评】催化剂与催化作用是初中化学的重要概念之一,是考查热点,理解催化剂的定义,明确其“一变、两不变”的特点,是解题的关键.
4.D
【详解】A、工业上分离液态空气制氧气,是利用氧气和氮气的沸点不同,从液态空气中分离氧气,A正确;
B、空气是一种组成相对稳定的混合物,各成分能保持其自身的化学性质,例如空气中的氧气也可以支持燃烧,B正确;
C、少量有害物质进入空气中,大自然的自净能力能吸收少量的有害物质,大气能保持洁净,C正确;
D、空气中约含氮气78%,氧气21%,其他气体和杂质约占1%,是按体积分数计算,不是质量,D错误;
故选D。
5.B
【分析】
【详解】加热高锰酸钾,为固体需加热型,需要大试管、带试管塞的导管或(导管、试管塞)、带铁夹的铁架台、酒精灯;排水法收集需要水槽、集气瓶。故选B。
6.C
【详解】A、,该反应符合“多变一”的特点,属于化合反应;
B、,该反应符合“多变一”的特点,属于化合反应;
C、,该反应符合“一变多”的特点,属于分解反应;
D、,该反应不符合“一变多”的特点,不属于分解反应。
故选C。
7.D
【详解】A、镁条在空气中燃烧,与氧气反应生成氧化镁,总质量增加,故选项不能正确反映其对应关系。
B、用两份完全相同的过氧化氢制取氧气,催化剂只能影响反应速率,不影响产生氧气的质量,故选项不能正确反映其对应关系。
C、碳酸钙高温分解生成氧化钙和二氧化碳,固体中氧元素的质量减少,但不可能减少至0,故选项不能正确反映其对应关系。
D、二氧化锰作催化剂,反应前后质量不变,故选项能正确反映其对应关系。
故选D。
8.D
【分析】甲途径为过氧化氢在二氧化锰做催化剂的条件下分解生成水和氧气,
乙途径为氯酸钾在二氧化锰做催化剂并加热的条件下分解生成氯化钾和氧气,
丙途径为高锰酸钾在加热条件下分解生成锰酸钾、二氧化锰和氧气,
以上三个反应均是由一种物质反应生成两种或两种以上的物质,属于分解反应;
丁途径是利用空气中氮气和氧气的沸点不同,分离液态空气法制氧气,发生的是物理变化。
【详解】A、乙途径和丙途径需要加热,丁途径需要让空气液化,需要外界提供能量,根据绿色化学理念,甲途径是实验室制O2的最佳方案,A选项说法正确,不符合题意;
B、为了使甲、乙两种途径更快地得到O2,还需要加入催化剂,B选项说法正确,不符合题意;
C、甲、乙和丙途径中发生化学变化的基本反应类型都是分解反应,C选项说法正确,不符合题意;
D、工业上采用途径丁制取大量O2,主要是利用了N2和O2的沸点不同,D选项说法错误,符合题意。故选D。
9.C
【详解】过氧化氢制取氧气的实验中,二氧化锰为催化剂,能加快反应的速率,但是不改变生成氧气的质量,则若不加入二氧化锰,仍会产生氧气,且产生氧气的总量不变,但放出氧气的速率变慢,故选C。
10.C
【详解】A、氯化汞→汞+氧气,符合一变多的特征,属于分解反应,故选项正确;
B、红磷+氧气→五氧化二磷,符合多变一的特征,属于化合反应,故选项正确;
C、碳酸钙+盐酸→氯化钙+水+二氧化碳是两种反应物互相交换成分,属于复分解反应,故选项错误;
D、石蜡+氧气→二氧化碳+水,不满足多变一或一变多的特征,既不属于分解反应,也不属于化合反应,故选项正确。
故选C
11.错误
【详解】由催化剂的概念可知,催化剂在化学反应前后质量和化学性质不变,故填错误。
12.正确
【详解】很多物质都能做同一个反应的催化剂,只是催化效果不同,故该说法正确。
13.正确
【详解】工业上制取氧气的原理是利用液氮和液氧的沸点不同,过程中没有新物质生成,属于物理变化,故正确。
14.正确
【详解】氧气不易溶于水,故可用排水法收集,故此说法正确。
15.错误
【详解】用过氧化氢溶液制取氧气时,二氧化锰是催化剂,可以加快化学反应速率,但是不能增加生成氧气的质量,故错误。
16. 加热氯酸钾和二氧化锰的混合物,并伸入带火星的木条 证明加热二氧化锰不能产生氧气 探究二氧化锰在反应前后的质量是否改变 2H2O22H2O+O2↑ 控制催化剂的质量,便于对比 CuO 相同时间内压强的大小 反应速率过快,瓶塞冲开 C
【详解】实验一:
(1) 实验3的操作:加热氯酸钾和二氧化锰的混合物,并伸入带火星的木条
(2) 实验2的目的:证明加热二氧化锰不能产生氧气
(3)催化剂的特点是“一变二不变”,即反应速率改变,质量和化学性质不变,第一方面的实验操作中包含了两次称量,其目的是:探究二氧化锰在反应前后的质量是否改变
(4)过氧化氢在氧化铜的催化作用下生成水和氧气,化学方程式为:2H2O22H2O+O2↑
实验二:
Ⅱ、①每次实验时,海藻酸钠微球数应相同的原因是:控制催化剂的质量,便于对比
②从实验曲线看,利用二氧化锰时反应速率太快,Fe2O3、Cr2O3反应速率太慢,因此催化效果较好、反应温和的催化剂是:CuO;
③本实验是通过观察相同时间内压强的大小比较几种催化剂的催化效果。
(1) 用含MnO2的海藻酸钠微球进行实验,60s时压强瞬间回落,其原因是:反应速率过快,瓶塞冲开。
(2)因为过氧化氢分解会放少量热,反应结束后,温度降低到室温,压强缓慢下降后,保持不变,故选C。
17.(1)
KCl
(2)质量和化学性质
(3)剧烈燃烧,火星四射,放出大量的热,生成一种黑色固体
(4)A
(5) SO2 E
【详解】(1)根据题意和框图信息:若固体A为纯净物,加热固体纯净物A得到气体X和混合物甲,金属Z和气体X可生成黑色固体M,则可推出固体A是高锰酸钾,X为氧气,反应①为高锰酸钾加热分解生成锰酸钾、二氧化锰和氧气,该反应的符号表达式为:;
若固体A为混合物,反应①为加热氯酸钾和二氧化锰的混合物制取氧气,氯酸钾在二氧化锰的催化下加热分解生成氯化钾和氧气,充分加热至不再产生气体,得到的混合物甲为氯化钾和二氧化锰,氯化钾可溶于水,二氧化锰不溶于水,加水溶解过滤,滤液H中除了水之外有KCl,得到的固体B为二氧化锰;
(2)无论是加热加热高锰酸钾生成的二氧化锰还是加热氯酸钾和二氧化锰的混合物,根据氯化钾、氯酸钾、高锰酸钾、锰酸钾都可溶于水,二氧化锰不溶于水,所以得到的混合物甲加水溶解过滤得到的固体B均为二氧化锰,反应②无色液体E和固体B可以得到气体X(氧气),即为过氧化氢溶液在二氧化锰的催化下分解生成水和氧气,固体B(二氧化锰)是该反应的催化剂,在反应前后的质量和化学性质都不变;
(3)金属Z是生活中最常见的金属单质,广泛地应用于我们的日常生活,故Z为铁,反应④即为铁在氧气中燃烧,现象是剧烈燃烧,火星四射,放出大量的热,生成一种黑色固体;
(4)实验室用反应①制取X,该反应的反应物为固体,反应条件需要加热,应选择装置A作为发生装置;
(5)若气体X(氧气)转化为气体Y的反应中发出蓝紫色火焰,即为硫在氧气中燃烧产生明亮的蓝紫色火焰,硫和氧气点燃生成二氧化硫,则Y为二氧化硫,化学式为SO2;
Y是密度比空气大,易与水反应的气体,若要收集Y,不能选择排水法,应选择装置E向上排空气法。
18.(1) 二氧化锰/MnO2 锰酸钾/K2MnO4
(2)(或)
(3) (或) 防止生成的高温融化物溅落炸裂集气瓶
(4) 沸点 物理 能否大量生产等
【分析】暗紫色粉末加热生成固体C固体D和无色气体B,固体C和白色固体F或和无色液体G都能生成无色气体B,所以B是氧气,暗紫色粉末是高锰酸钾,固体C是二氧化锰,F是氯酸钾,G是过氧化氢溶液,铁丝燃烧生成四氧化三铁,所以E是四氧化三铁代入验证无误。
【详解】(1)由分析可知,固体C是二氧化锰(或MnO2),D是锰酸钾(或K2MnO4);
(2)反应②是氯酸钾在二氧化锰催化和加热条件下生成氯化钾和氧气,反应的文字(或符号)表达式为:(或);
(3)反应④是铁和氧气在点燃条件下生成四氧化三铁,反应的文字(或符号)表达式为:(或);
(4)①工业制取氧气是利用空气中各气体的沸点不同从空气中分离得到氧气,没有新物质生成,发生物理变化;
②工业制取氧气,需要考虑原料是否易得,能否大量生产,对环境的影响等因素。
19. 试管 铁架台 前 ④②①③ B 当导管口连续均匀冒气泡时开始收集 氧气的密度比空气大 将带火星的木条放在集气瓶口,木条复燃,证明已收集满 3.2g 0.2ml
【分析】根据实验室制氧气及发生装置与收集装置选择依据进行解答。
【详解】(1)图示中a为试管,常见的反应容器,b为铁架台,常用作固定反应仪器。
(2)I.A为固体反应加热型反应装置,且试管口没有塞棉花,故此装置中制氧气的反应方程式为:;实验仪器的安装顺序为从下到上,从左到右,故搭建A装置时,酒精灯应在固定仪器a之前放置;II.从反应后的剩余固体中回收得到二氧化锰的操作步骤顺序是:④溶解②过滤①洗涤③烘干。故填④②①③;
(3)电石与水为固体和液体在常温下的反应,该反应必须严格控制加水速度,装置B中的分液漏斗能控制水的滴加速率,故最适合制取乙炔气体的发生装置是B。
(4)由于装置内原有一段空气,故选用F装置收集较纯净氧气的适宜时刻是:当导管口连续均匀冒气泡时开始收集;E为向上排空法,依据是氧气密度大于空气密度,且不与空气发生反应,氧气具有助燃性,证明氧气已集满的方法为将带火星的木条放在集气瓶口,木条复燃,证明已收集满。
(5)I.由题目给定表格数据可知反应前总质量为50g,反应后总质量为46.8g,根据质量守恒定律反应前后总质量不变可得双氧水和二氧化锰完全反应生成氧气的质量为50g-46.8g=3.2g;
II.解:设分解的过氧化氢的物质的量为x。
已知生成氧气质量为3.2g,故氧气的物质的量为0.1ml
得x=0.2ml。
【点睛】本题考查了氧气的制取,仪器的安装顺序,反应装置和收集装置的选择依据以及化学方程式的简单计算。
A.用等质量、等浓度 的双氧水分别制取氧气
B.加热一定量的高锰酸 钾固体
C.碳在盛有氧气的密闭 集气瓶内燃烧
D.将水通电,电解一段时 间
催化剂
温度/℃
反应程度
Fe 2 O 3
Al 2 O 3
CuO
MgO
开始反应
470
515
305
490
剧烈反应
490
540
350
545
实验操作
实验现象
实验结论或总结
各步骤结论
总结
实验1
将氯酸钾加热至融化伸入带火星的木条。
木条复燃
氯酸钾受热要分解产生氧气,但是速率较慢。
二氧化锰是氯酸钾受热分解的催化剂
实验2
加热二氧化锰,伸入火星的木条。
木条不复燃
实验3
木条迅速复燃
二氧化锰能加快氯酸钾的分解。
反应时间t/s
总质量m/g
50
49.0
48.1
47.3
46.8
46.8
九年级上册第二单元 我们周围的空气课题3 制取氧气课后复习题: 这是一份九年级上册第二单元 我们周围的空气课题3 制取氧气课后复习题,文件包含23制取氧气doc、23制取氧气答案doc等2份试卷配套教学资源,其中试卷共5页, 欢迎下载使用。
初中化学人教版九年级上册课题3 制取氧气同步练习题: 这是一份初中化学人教版九年级上册课题3 制取氧气同步练习题,共16页。试卷主要包含了选择题,判断题,综合应用题等内容,欢迎下载使用。
人教版九年级上册课题3 制取氧气课堂检测: 这是一份人教版九年级上册课题3 制取氧气课堂检测,共4页。试卷主要包含了下列有关催化剂的说法正确的是,空气是一种宝贵的自然资源,下列说法中正确的是,下列有关说法中,正确的是等内容,欢迎下载使用。

