高中生物人教版 (2019)必修2《遗传与进化》第3节 伴性遗传课时训练
展开
这是一份高中生物人教版 (2019)必修2《遗传与进化》第3节 伴性遗传课时训练,共6页。
1.以下系谱图中最可能属于常染色体隐性遗传病、伴Y染色体遗传病、伴X染色体显性遗传病、伴X染色体隐性遗传病的依次是( )
A.③①②④ B.②④①③
C.①④②③D.①④③②
解析:选C。①③中出现“无中生有”,为隐性遗传病;①中女性患者的父亲表现正常,属于常染色体隐性遗传病;③中女性患者后代中男性全部患病,女性正常,女性患者的父亲患病,所以最可能为伴X染色体隐性遗传病;④中患者全部为男性,所以最可能为伴Y染色体遗传病;②中男性患者的女儿全部为患者,所以最可能为伴X染色体显性遗传病。
2.蚕豆黄病是一种葡萄糖6磷酸脱氢酶(G6PD)缺乏所导致的疾病,下图是该病的遗传系谱图,检测得知该家系中表现正常的男性不携带该病的致病基因(用E或e表示)。下列叙述错误的是( )
A.该病是伴X染色体隐性遗传病
B.Ⅲ2携带该病致病基因的概率为1/4
C.Ⅲ3的基因型可能是XEXe
D.测定G6FD可初步诊断是否患该病
答案:C
3.(2019·山东青岛期中)菠菜是雌雄异株植物,性别决定方式为XY型。已知菠菜的抗霜与不抗霜、抗病与不抗病为两对相对性状。用抗霜抗病植株作为父本,不抗霜抗病植株作为母本进行杂交,子代表型及比例如下表。下列对杂交结果分析正确的是( )
A.抗霜基因和抗病基因都位于X染色体上
B.抗霜性状和抗病性状都属于显性性状
C.抗霜基因位于常染色体上,抗病基因位于X染色体上
D.上述杂交结果无法判断抗霜性状和抗病性状的显隐性
解析:选B。由表格信息可知,子代中抗病和不抗病在雌、雄个体中的比例都为3∶1,无性别差异,可判断出抗病基因位于常染色体上;再根据“无中生有”(亲本都为抗病个体,后代出现不抗病个体)可推出,不抗病为隐性性状。子代中,雄株全表现为不抗霜性状,雌株全表现为抗霜性状,子代性状与性别相关,可判断出抗霜基因位于X染色体上;父本为子代雌性个体提供抗霜基因,母本为子代雌性个体提供不抗霜基因,而子代雌性个体全表现为抗霜性状,可推出不抗霜为隐性性状。
4.果蝇的灰身与黑身用基因A、a表示,红眼与白眼用基因B、b表示。现有2只雌雄果蝇杂交,子代表型及比例如下表所示,下列分析正确的是( )
A.亲本雌雄果蝇的表型和基因型都是相同的
B.根据杂交结果可以推断,控制眼色的基因位于常染色体上
C.根据杂交结果可以推断,控制体色的基因位于常染色体上
D.果蝇的体色与眼色的遗传遵循分离定律,不遵循自由组合定律
解析:选C。表中数据显示:雌果蝇均为红眼,雄果蝇中的红眼∶白眼=(3+1)∶(3+1)=1∶1,说明红眼对白眼为显性,控制眼色的基因B、b位于X染色体上,双亲的基因型为XBXb、XBY,B错误;在雌雄果蝇中,灰身与黑身的比值均为3∶1,说明灰身对黑身为显性,控制体色的基因A、a位于常染色体上,且双亲的基因型均为Aa,C正确;综上分析,亲本雌雄果蝇的基因型依次为AaXBXb、AaXBY,表型均为灰身红眼,A错误;果蝇的体色与眼色的遗传遵循分离定律和自由组合定律,D错误。
5.下图为果蝇的性染色体简图,X和Y染色体上有一部分是同源的(图中Ⅰ片段);一部分是非同源的(图中的Ⅱ、Ⅲ片段)。分析回答下列问题:
(1)科学家研究黑腹果蝇时发现,刚毛基因(B)对截毛基因(b)为完全显性。现有各种纯种果蝇若干,某研究小组欲利用一次杂交实验来推断这对等位基因是位于X、Y染色体的同源区段上还是仅位于X染色体上,请补充完成推断过程。
实验方法:选用纯种黑腹果蝇作亲本进行杂交,雌、雄两亲本的表型依次为________________。
预期结果及结论:
①若子代雄果蝇表现为________,则此对等位基因位于X、Y染色体的同源区段上;
②若子代雄果蝇表现为________,则此对等位基因仅位于X染色体上。
(2)现有若干纯合的雌、雄果蝇(雌、雄果蝇均有显性与隐性性状),已知控制某性状的一对等位基因可能位于常染色体上,也可能位于X、Y染色体的同源区段上,请补充下列实验方案以确定该基因的位置。
实验方案:
选取若干对雌、雄个体表型分别为________________的果蝇作为亲本进行杂交,F1中雌、雄个体均表现显性性状;再选取F1中雌、雄个体均相互交配,观察F2的表型。
结果预测及结论:
①若__________________________,则该对等位基因位于常染色体上;
②若________________________________________________________________________
________________________________________________________________________,
则该对等位基因位于X、Y染色体的同源区段上。
解析:(1)选用纯种的表型为截毛(♀)和刚毛(♂)的两亲本杂交,若子代雄果蝇表现为刚毛,则此对等位基因位于X、Y染色体的同源区段上;若子代雄果蝇表现为截毛,则此对等位基因仅位于X染色体上。(2)判断等位基因是位于常染色体上还是位于X、Y染色体同源区段上,可让纯合的隐性个体(♀)与纯合的显性个体(♂)杂交,得F1,再让F1中雌、雄个体交配,如果F2雌、雄个体中均有表现显性性状和隐性性状的个体,则该对等位基因位于常染色体上;如果雄性个体全部是表现显性性状的个体,雌性个体中表现显性性状和隐性性状的个体各占1/2,则该对等位基因位于X、Y染色体的同源区段上。
答案:(1)截毛、刚毛 ①刚毛 ②截毛 (2)隐性性状、显性性状 ①雌、雄个体中均有表现显性性状和隐性性状的个体 ②雄性个体全部是表现显性性状的个体,雌性个体中表现显性性状和隐性性状的个体各占1/2
[课时作业]
1.从下列某种哺乳动物的杂交实验结果分析,可以肯定相关基因位于性染色体上的是( )
A.一头直毛雄性个体与一头卷毛雌性个体杂交,产生一对后代,其中雌性卷毛,雄性直毛
B.一头长毛雄性个体与多头短毛雌性个体杂交,后代3只长毛(一雄二雌),4只短毛(二雄二雌)
C.一头黑毛雄性个体与多头黑毛雌性个体杂交,后代雄性中,黑毛∶白毛=1∶1,雌性全部黑毛
D.一头蓝眼雄性个体与一头棕眼雌性个体杂交,后代全部为棕眼雌性
解析:选C。A、D项中一对雌雄个体杂交,后代数量较少,不具有代表性,所以不能准确作出判断。B项相当于测交,不论基因位于常染色体还是性染色体上,杂交后代雌、雄个体均出现长毛、短毛,不能判断基因的位置。C项中若基因位于性染色体上,杂交后代出现雌性全部黑毛,而雄性黑毛∶白毛=1∶1的现象;若基因位于常染色体上,则雌、雄个体表型与性别无关,所以能判断基因的位置。
2.小鼠的尾弯曲对尾正常为显性,受一对等位基因(A、a)控制。现用自然种群中的一只尾弯曲小鼠和一只尾正常小鼠杂交,子代表型及比例为尾弯曲∶尾正常=2∶1。研究表明:出现这一结果的原因是某种性别的个体为某种基因型时,在胚胎阶段就会死亡。下列有关说法不正确的是( )
A.控制尾弯曲和尾正常的基因可位于X染色体上
B.控制尾弯曲和尾正常的基因可位于常染色体上
C.这对亲本小鼠的基因型可能为XAXa和XaY
D.分析致死个体的性别和基因型时,可提出合理的假设只有2种
解析:选D。 一只尾弯曲小鼠和一只尾正常小鼠杂交,子代表型及比例为尾弯曲∶尾正常=2∶1,所以控制尾弯曲和尾正常的基因可位于X染色体上也可位于常染色体上,A、B正确;这对亲本小鼠的基因型可能为XAXa和XaY,C正确;分析致死个体的性别和基因型时,可提出的合理假设不只有2种,而是有3种,还应考虑基因可能位于X、Y染色体的同源区段上,D错误。
3.下图是某遗传病的系谱图,6号和7号为同卵双生,8号和9号为异卵双生,如果6号和9号个体结婚,则他们生出正常男孩的概率是( )
A.5/12B.5/6
C.3/4D.3/8
解析:选A。假设与该病有关的基因为A、a,由图中3号、4号和10号的性状表现可知,该病为常染色体隐性遗传病。由7号、8号和11号的性状表现可知,7号、8号的基因型均为Aa,由于6号、7号为同卵双生,所以6号的基因型与7号相同;8号和9号为异卵双生,故8号和9号的基因型无对应关系,9号可能的基因型及比例为AA∶Aa=1∶2,所以6号和9号所生后代中正常的概率为1/3+(2/3)×(3/4)=5/6,故生出正常男孩的概率为(5/6)×(1/2)=5/12。
4.(2019·宁夏银川三校联考)下图是某遗传病系谱图,Ⅰ1、Ⅲ7、Ⅲ9患有甲遗传病,Ⅰ2、Ⅲ8患有乙遗传病(甲病基因用A、a表示,乙病基因用B、b表示),已知Ⅱ6不携带两病的致病基因,下列说法不正确的是( )
A.甲病是伴X染色体隐性遗传病,乙病是常染色体隐性遗传病
B.Ⅲ7的甲病基因来自Ⅰ1
C.Ⅱ4的基因型是BbXAXa,Ⅲ7的基因型是BbXaY或BBXaY
D.如果Ⅲ8与Ⅲ9近亲结婚,则他们所生子女中同时患有甲、乙两种遗传病的概率为3/16
解析:选D。由Ⅱ3、Ⅱ4和Ⅲ7、Ⅲ8可知,甲病、乙病都是隐性遗传病,乙病为常染色体隐性遗传病,由于Ⅱ6不携带致病基因,所以甲病为伴X染色体隐性遗传病,A正确;Ⅲ7的基因型为XaY,Xa基因来自Ⅱ4,Ⅱ4的Xa基因只能来自Ⅰ1,B正确;由于Ⅰ2是乙病患者,所以Ⅱ4的基因型为BbXAXa,Ⅱ3的基因型为BbXAY,可知Ⅲ7的基因型为BbXaY或BBXaY,C正确;Ⅲ8的基因型为1/2bbXAXA、1/2bbXAXa,Ⅲ9的基因型为1/2BBXaY、1/2BbXaY,子代患甲病的概率为(1/2)×(1/2)=1/4,患乙病的概率为(1/2)×(1/2)=1/4,同时患两病的概率为(1/4)×(1/4)=1/16,D错误。
5.正常蚕幼虫的皮肤不透明,由显性基因A控制。油蚕幼虫的皮肤透明如油纸(可以看到内部器官),由隐性基因a控制,A对a是显性,它们都位于Z染色体上。以下哪一个杂交组合方案,能在幼虫时就可以根据皮肤特征,很容易地把雌雄蚕区分开来( )
A.ZAZA×ZAWB.ZAZA×ZaW
C.ZAZa×ZAWD.ZaZa×ZAW
解析:选D。ZaZa(雄性油蚕)与ZAW(雌性正常蚕)交配,子代中正常蚕均为雄性(ZAZa),油蚕均为雌性(ZaW),故在幼虫时从皮肤是否透明即可将雌雄蚕区分开来。
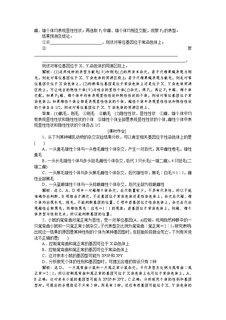
6.
人的X染色体和Y染色体是一对同源染色体,但其形态、大小却不完全相同,X染色体稍大,Y染色体较小,右图为某人X和Y染色体同源和非同源区段的比较图解,其中B与C为同源区段。
请回答下列问题:
(1)B段上的某些基因在C段可以找到对应的____________________,此区段的基因遵循孟德尔的________定律。
(2)色盲和血友病的基因位于________段上。
(3)从发病概率来看,如果女性患者的数目少于男性,则致病基因最可能位于________段,为________性遗传,如果此病只能由男性传给其儿子,则致病基因位于________段。
(4)若某人A段和D段都有一致病基因,则其与一不携带致病基因的正常女性结婚,所生的后代中女儿的发病概率为________,儿子的发病概率为________。
解析:(1)B与C为同源区段,因此在B段上的基因在C段可以找到对应的等位基因或相同基因,此区段的基因遵循孟德尔的基因分离定律。(2)色盲和血友病为伴X染色体隐性遗传病,与其相关的基因位于A段上。(3)从发病概率来看,如果女性患者的数目少于男性,则最可能为伴X染色体隐性遗传病,致病基因位于A段;如果此病只能由男性传给其儿子,则为伴Y染色体遗传病,致病基因位于D段。(4)A段上的基因为典型的伴X染色体遗传,D段上的基因为典型的伴Y染色体遗传,若此人A段有一致病基因,则其与一不携带致病基因的正常女性结婚后,若A段为显性基因控制的遗传病,则所生的后代中女儿100%患病;若A段为隐性基因控制的遗传病,则女儿均正常。因其D段有一致病基因,其所生的后代中儿子均患病。
答案:(1)等位基因或相同基因 基因分离 (2)A
(3)A 隐 D (4)0或100% 100%
7.(2019·云南滇池中学期中)果蝇是遗传学研究中一种重要的实验材料,请回答下列相关问题:
(1)果蝇与人相似,均属于________型性别决定。上表列出了人、果蝇的性染色体组成与性别的关系。由表可知,Y染色体只在________(填“人”或“果蝇”)的性别决定中起主导作用。
(2)果蝇的灰身(B)对黑身(b)为显性,基因位于常染色体上;红眼(R)对白眼(r)为显性,基因位于X染色体上。若表型均为红眼灰身的雌、雄果蝇交配,后代出现了红眼灰身、红眼黑身、白眼灰身、白眼黑身四种表型,则:
①两亲本的基因型:雌________,雄________。
②雄性亲本产生的精子的基因型为________________,其比例为______________________________________。
(3)自然界中的果蝇雌雄个体中都有一些个体为黄翅、一些个体为灰翅,不知道黄翅和灰翅的显隐性关系,但已知该性状受一对等位基因控制。请你设计一个通过两对杂交实验(提示:一对为正交,一对为反交)来判断这对等位基因是位于常染色体上还是X染色体上的方案。
正反交实验:正交________________________________________________________________________;
反交________________________________________________________________________。
推断和结论:________________________________________________________________________
________________________________________________________________________。
解析:(1)从题表中可以看出,在人类中只要有Y染色体,不管有几条X染色体,都为雄性,而在果蝇中XXY为雌性,而XO却为雄性,由此可知Y染色体只在人的性别决定中起主导作用。(2)B、b和R、r两对基因分别位于两对同源染色体上,遗传时遵循自由组合定律。(3)在判断等位基因是位于常染色体上还是X染色体上时,可采用正交和反交分析后代表型与性别的关系,若表型与性别相关则为伴X染色体遗传,反之则为常染色体遗传。
答案:(1)XY 人 (2)①BbXRXr BbXRY ②BXR、BY、bXR、bY 1∶1∶1∶1 (3)雄性黄翅×雌性灰翅 雄性灰翅×雌性黄翅 如果正交和反交两组中子一代的任一性状的表现都与性别无关(同一性状在雌雄个体中所占的比例相同),则说明这对等位基因位于常染色体上;如果正交和反交两组中的一组子一代的任一性状的表现与性别无关,而另一组与性别有关(一组中同一性状在雌雄个体中所占的比例相同,而另一组中同一性状在雌雄个体中所占的比例不同),则说明这对等位基因位于X染色体上不抗霜抗病
不抗霜不抗病
抗霜抗病
抗霜不抗病
雄株
3/4
1/4
0
0
雌株
0
0
3/4
1/4
性染色体组成
XY
XX
XXY
XO
人的性别
男
女
男
女
果蝇的性别
雄
雌
雌
雄
相关试卷
这是一份高中生物人教版 (2019)必修2《遗传与进化》第3节 伴性遗传综合训练题,共14页。
这是一份高中生物人教版 (2019)必修2《遗传与进化》第3节 伴性遗传复习练习题,共14页。试卷主要包含了单选题,非选择题,判断题,填空题等内容,欢迎下载使用。
这是一份高中生物人教版 (2019)必修2《遗传与进化》第2章 基因和染色体的关系第3节 伴性遗传达标测试,共6页。

