人教统编版选择性必修2 经济与社会生活第五单元 交通与社会变迁第13课 现代交通运输的新变化练习题
展开【基础巩固】
1.1956年,新中国第一辆汽车试制成功;1979年,中国累计汽车产量达158.7万辆;1980—2009年,中国累计汽车产量达6 882万辆,是前30年的43倍;2022年,中国全年生产汽车2 718万辆,销售汽车2 686.4万辆。材料反映出( )
A.民众消费结构发生了根本变化
B.大众心态从保守逐渐走向开放
C.汽车工业发展适应了社会需要
D.中国制造水平一直领先于世界
【答案】C 【解析】根据材料并结合所学知识可知,改革开放以来,中国汽车产量和销售量均飞速增长,反映出汽车工业的发展不断适应社会的需要,故选C项。
2.1954年,青藏、川藏公路同时通车,宣告西藏现代交通事业诞生。2006年,青藏铁路通车,标志着西藏现代化交通网络建设步入快速发展阶段。这反映出西藏交通事业( )
拉萨—林芝公路
A.逐步走向现代化
B.以公路建设为主
C.落后于其他地区
D.发展得异常艰难
【答案】A 【解析】材料“标志着西藏现代化交通网络建设步入快速发展阶段”反映出西藏交通事业逐步走向现代化,故选A项。
3.“高铁是中国走向世界的新名片。”改革开放以来,中国的铁路事业飞速发展,高铁是最辉煌的一幕,现在已走向世界。这反映了( )
A.中国改革开放的成果
B.只有中国高铁成功了
C.高铁必须走向世界
D.高铁适应各国需求
【答案】A 【解析】材料“改革开放以来,中国的铁路事业飞速发展,高铁是最辉煌的一幕”反映了中国改革开放的成果,故A项正确。
4.1903年12月17日,美国莱特兄弟首次进行了持续的、有动力的、可操纵的载人飞行,开辟了人类航空史上的新纪元。此次飞行( )
A.尝试了蒸汽机的新应用
B.加速了内燃机的创制
C.开创人类立体交通新时代
D.是石油工业发展的结果
【答案】C 【解析】材料“载人飞行”指飞机,而飞机的创制使人类交通由海陆平面交通进入了海陆空立体交通时代,故C项正确;飞机是以内燃机作动力的,排除A、B两项;飞机的创制与广泛应用推动了石油工业的发展,而不是石油工业的发展推动飞机的创制,排除D项。
5.1949年1月,中共中央明确指出,“1949年及1950年我们应当争取组成一支能够使用的空军”。1951年8月,重工业部提出了“3—5年由修理走向制造”的航空工业发展方案。提出该发展方案的主要原因是( )
A.我国航空工业是零基础
B.我国面临着严峻的国内外形势
C.培养航空人才需要时间
D.中华人民共和国成立初期工业基础薄弱
【答案】B 【解析】根据材料中的时间信息并联系当时的国情可知,由于长期战争严重破坏了社会经济,中华人民共和国成立初期,社会经济的恢复需要一段时间;1951年,我国在进行抗美援朝战争。这决定了中华人民共和国成立初期我国提出“由修理走向制造”的航空工业发展方案,故B项正确。
6.交通是都市魅力的重要组成部分。高铁的站点、车次、可直达城市、物流通达指数等都会影响一个城市的魅力度和对人才的吸引力。这反映出( )
A.交通便捷是都市竞争力之一
B.交通决定城市的兴亡
C.高铁兴则城市兴
D.城市发展与交通的关系
【答案】A 【解析】根据材料“高铁的站点、车次、可直达城市、物流通达指数等都会影响一个城市的魅力度和对人才的吸引力”可知,交通便捷是都市竞争力之一,会直接影响一个城市的吸引力,尤其是对城市发展至关重要的人才,故A项正确。
7.二战后,日本限制私人小汽车的发展,建立了以地铁为主、公共汽车为辅的市内交通体系。日本各大城市,特别是东京、大阪等特大城市,彻底解决了乘车难的问题。这说明( )
A.汽车工业落后于时代
B.交通政策需符合国情
C.市内交通必须公交化
D.交通发展影响城市变迁
【答案】B 【解析】材料叙述了日本的城市交通管理政策,从材料信息“特别是东京、大阪等特大城市,彻底解决了乘车难的问题”可知,交通政策的制定要符合国情,故B项正确。
8.改革开放以来,大众旅游的潮流出现,人们通过游览名胜古迹,在放松心情的同时,可以领略不同地区的文化。这种现象出现的主要原因是( )
A.交通成本降低和收入增加
B.先进交通工具的不断出现
C.交通变革和通信技术发展
D.各种交通工具的网络化覆盖
【答案】A 【解析】改革开放以来,大众旅游的潮流出现,其主要原因在于交通成本降低和收入增加,故选A项。
【能力提升】
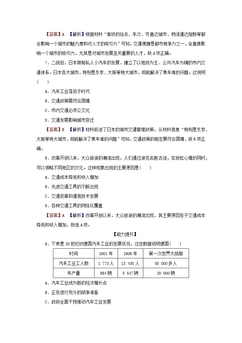
9.下表是20世纪初德国汽车工业的发展状况,这些数据说明德国( )
A.汽车工业成为新的经济增长点
B.正在进行充分的战争准备
C.政府全面干预推动汽车工业发展
D.轻重工业的比例严重失调
【答案】A 【解析】由表格数据可知德国汽车工业工人数呈直线上升趋势,汽车的年产量也呈直线上升趋势,说明德国汽车工业的生产能力增强,即德国汽车工业成为新的经济增长点,故A项正确。
10.某高校在对“一带一路”沿线除中国外多个国家青年“最爱的中国生活方式”的调查采访中,评选出了中国的“新四大发明”——高铁、移动支付、共享单车和网购。这表明中国高铁( )
A.受到世界各国的普遍欢迎
B.在世界上影响力不断扩大
C.是中国科学家发明的
D.是青年最爱的出行方式
【答案】B 【解析】材料反映中国高铁发展的巨大成就,“一带一路”沿线20多个国家的外国青年具有一定的代表性,故B项正确;“世界各国”说法夸大,故A项错误;1964年,日本开通了世界上第一条商业运营的高铁,故C项错误;调查问卷只能反映一种趋势,故D项错误。
11.济青高铁建成运营后,构成了连接济南、青岛间多个中心城市和通达沿海的烟台、威海、日照等中心城市的快速客运主通道,逐步形成省内的2小时交通圈。这表明( )
A.新型交通工具加快城市化进程
B.经济版图彻底突破地域界限
C.人们的竞争意识正在逐步形成
D.区域间的经济联系日益密切
【答案】D 【解析】济青高铁开通后,把众多的城市连接在了一起,形成了交通圈,表明新型交通工具使得区域间的经济联系更加密切,故D项正确;城市化进程的加快是指农业人口加快转变为非农业人口,与材料不符,排除A项;“彻底突破”说法有误,排除B项;材料没有体现人们的竞争意识正在逐步形成,排除C项。
12.1950年,中苏民用航空股份公司正式成立,开通了3条中苏国际航线。1952年,中苏民用航空股份公司和苏联民航总局签订了联运合同,至1953年,联运航线不仅可通达中苏两国的首都,还可联运到东欧各国的首都,1954年,联运进一步扩展到欧洲其他许多城市和南北美洲许多国家。这表明中苏民用航空股份公司( )
A.其成立受益于我国社会主义制度的建立
B.为中国培养了一大批民航技术人才
C.打破了西方对中国对外航空交通的封锁
D.建成了中国最早的一条民用航空线
【答案】C 【解析】结合所学知识可知,中华人民共和国成立后,以美国为首的西方国家对我国采取了封锁禁运等措施,中苏民用航空股份公司不仅开通了前往苏联的航线,还通过与苏联民航总局签订联运合同,开通了通往东欧各国的首都、欧洲其他城市和南北美洲国家等的航线,这打破了西方对中国对外航空交通的封锁,故C项正确。
13.到2018年底,全国铁路拥有机车2.1万台,是1949年的5.3倍;民用汽车保有量23亿辆,是1949年的4 564.1倍;民用飞机由1985年的404架增至2018年的6 134架;水上运输船舶13.7万艘,是1950年的30.3倍。以上数据表明( )
A.交通运输服务体系逐渐完善
B.交通运输量大幅增加
C.我国的交通运输业发展迅速
D.交通运输网络化布局
【答案】C 【解析】根据材料可知,1949年到2018年,我国海陆空交通工具的数量剧增,说明我国交通运输业发展迅速,故C项正确。
14.第二次世界大战后,地铁受到各国广泛重视。从经营情况看,兴建地铁是亏本的,但各国政府仍不惜花费巨资建设地铁,这主要是因为地铁( )
A.具有高速与舒适的优点
B.产生的社会效益巨大
C.解决了城市交通拥堵问题
D.缩短了城市人流和物流时间
【答案】B 【解析】根据材料可知,地铁的修建从经营方面是亏本的,但是地铁对社会有巨大的带动作用,其修建会产生巨大的社会效益,故B项正确。
15.曾经作为中国人主要交通工具的自行车,在汽车、摩托车流行的年代,几乎失去立足之地。可随着人们生活质量的提高和生活观念的转变,它又在呼唤环保、健康的人群中再度找到了属于自己的位置。这说明( )
A.中国社会生活节奏变慢
B.自行车具有便捷的特点
C.中国人对自行车情有独钟
D.人们环保、健身意识的增强
【答案】D 【解析】使用自行车出行不会对环境造成污染,且可以锻炼身体,因此自行车在呼唤环保、健康的人群中再度找到了属于自己的位置,这说明人们环保、健身意识的增强,故D项正确;中国的社会生活节奏越来越快,排除A项;B、C两项与材料信息不符,均排除。
16.“四大件”在20世纪80年代以前是自行车、缝纫机、手表、收音机,80年代后是电冰箱、洗衣机、录音机、彩电,当前是楼房、汽车、手机、电脑。其中从“自行车”到“汽车”的转变非常具有时代特色,导致这一变化的决定因素是( )
A.人们对生活质量的追求
B.高速公路网的形成
C.中国汽车工业的大发展
D.经济发展和科技进步
【答案】D 【解析】“决定因素”即根本原因,往往要从经济方面考虑,故D项正确。
17.阅读材料,回答问题。
材料一 1944年,美国提出了建设全国高速公路网的构想。1956年,美国国会通过的联邦资助公路法案公布了前所未有的公共工程——建立州际和国防高速公路网。美国还出台法案,建立了道路公共建设基金制,接受专用于公路目的的税收。此条款打破了美国国会不将税收专门用于指定目的的惯例。艾森豪威尔在德国目睹了高速公路上部队高速移动的情景,认为建设高速公路是提高军队机动性的决定性因素,因而大力支持该法案。到1998年,美国高速公路里程已达88 727千米。
——摘编自刘瑞波、赵宁《欧美国家高速公路融资模式及其借鉴》等
材料二 中共十一届三中全会后,中国公路建设的投资主体由过去单一的政府交通主管部门转变为中央和地方政府交通主管部门、银行等金融机构、中外各类经济实体等。投资方式由过去单一的地方政府公共投资转变为中央地方联合投资、中外合资合作,以及外商独资等多种形式。公路建设投资规模不断扩大,1984年公路建设投资仅22.8亿元,截至2017年底,公路建设投资完成21 253亿元,全国公路总里程达到477.4万千米。高速公路遍及各省、自治区、直辖市,形成全国高速公路网。世界银行对此作出评价:“在构建现代化高标准的国家公路网、推进区域经济一体化发展和促进社会团结方面,中国处于全球领先地位。”
——摘编自徐丽等《缓解制约 支撑发展——收费公路的前世今生》
(1)根据材料一并结合所学知识,说明美国高速公路得以发展的原因。
(2)根据材料二并结合所学知识,指出中国高速公路建设的特点,并分析中国高速公路发展的意义。
【答案】(1)原因:第二次工业革命推动汽车工业的发展;美国国内统一市场发展的需要;国家垄断资本主义的发展;第三次科技革命;借鉴德国经验;联邦政府的支持;加强国防的需要;冷战的影响;政策法律的延续性。
(2)特点:起步晚;发展快,成就巨大;投资主体多元;投资形式多样。
意义:提高了公路通行能力和运输效率,促进了经济社会持续健康发展;大大方便了人们生活;推动了社会主义工业化和城市化的发展;推动了改革开放进程;促进了边疆民族地区的开发;推动了区域经济一体化和世界经济发展。时间
1901年
1908年
第一次世界大战前
汽车工业工人数
1 773人
12 430人
50 000多人
年产量
884辆
5 547辆
20 000辆
高中历史人教统编版选择性必修2 经济与社会生活第13课 现代交通运输的新变化当堂达标检测题: 这是一份高中历史人教统编版选择性必修2 经济与社会生活第13课 现代交通运输的新变化当堂达标检测题,共7页。试卷主要包含了选择题,非选择题等内容,欢迎下载使用。
人教统编版选择性必修2 经济与社会生活第13课 现代交通运输的新变化习题: 这是一份人教统编版选择性必修2 经济与社会生活第13课 现代交通运输的新变化习题,共7页。试卷主要包含了5%,7%,9%等内容,欢迎下载使用。
历史选择性必修2 经济与社会生活第13课 现代交通运输的新变化复习练习题: 这是一份历史选择性必修2 经济与社会生活第13课 现代交通运输的新变化复习练习题,共8页。试卷主要包含了阅读下列材料,完成题目等内容,欢迎下载使用。

