(期末典型真题)解决问题-江苏省南通市2023-2024学年六年级上册数学期末真题精选(苏教版)
展开试卷说明:本试卷试题精选自江苏省南通市2022-2023近两年六年级上学期期末真题试卷,难易度均衡,适合江苏省南通市及使用苏教版教材的六年级学生期末复习备考使用!
1.音乐兴趣小组有30人,其中男生是女生的。这个小组中女生有多少人?
2.一辆汽车从甲地开往乙地,已经行了全程的40%,再行20千米,就正好行了全程的一半。甲、乙两地相距多少千米?
3.长方体礼盒长5分米,宽4分米,高3分米,
(1)用包装纸包装这个礼盒,至少要多少包装纸?
(2)用彩带捆扎礼盒,(如图)接头处用15厘米,一共要多少厘米彩带?
4.一辆汽车从A城开往B城,已经行驶了全程的75%,超过中点85千米。A、B两城相距多少千米?
5.如图,梯形ABCD中阴影部分的面积是8平方厘米,且A0∶0C=l∶2,梯形ABCD的面积是多少?
6.直接写得数.
= = = =
= = = =
7.一个长方形的周长是20分米,长与宽的比是3:2,这个长方形的面积是多少?
8.甲、乙两车分别从两地同时出发,相向而行,出发时速度比是4∶3,如果两地相距280千米,开出后4小时可以相遇,那么甲、乙的速度分别是多少?
9.一辆货车每小时行70千米,相当于客车速度的.现两车同时从甲、乙两地出发,相对开出,结果在距中点50千米处相遇.甲、乙两地相距多少千米?
10.演讲和书法两个兴趣小组共有56人,演讲小组中如果有的同学转入书法小组,两个小组的人数就同样多,原来两个小组各有多少人?(先画线段图表示数量关系,再解答。)
演讲小组
书法小组
11.泱泱华夏,大国气派。“国庆70周年阅兵”受阅部队中有15个空中梯队,比“国庆60周年阅兵”增加25%。“国庆60周年阅兵”受阅部队中有多少个空中梯队?
12.修一条路,已经修了800米,还要修的和已经修的米数的比是5∶4,这条路一共多少米?
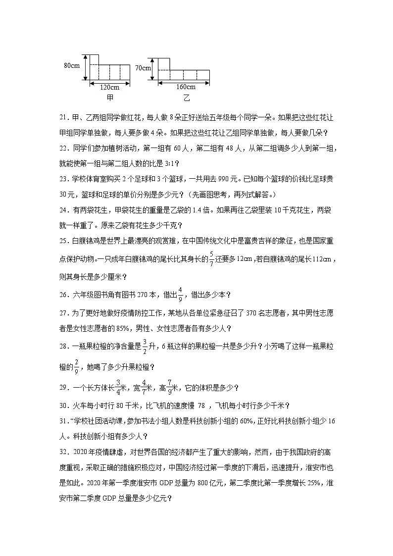
13.小红的妈妈计划在3月份的收入中,支出的钱数和储蓄的钱数的比是5:3,月底算账时发现支出的钱数比储蓄的多800元,小红的妈妈3月份收入是多少元?
14.一批零件有600个,第一天完成了全部的,第二天完成了全部的,第二天比第一天多完成多少个零件?
15.饭店买来面粉15吨,第一天用去这批面粉的,第二天又用吨,两天共用面粉多少吨?
16.年底公司效益增长,小马这个月工资是9000元,比上个月增加了20%,小马上个月工资是多少元?
17.果园里荔枝树和龙眼树棵数的比是4∶5。
(1)如果荔枝树和龙眼树一共180棵,荔枝树有多少棵?
(2)如果龙眼树有180棵,荔枝树有多少棵?
18.两筐水果,甲筐比乙筐多30千克。乙筐卖18千克,剩下的千克数只有甲筐的40%,乙筐原有水果有多少千克?
19.陈叔叔一次劳务报酬所得为2000元,按规定减去1600元后的部分按20%的税率缴纳个人所得税。应缴纳多少元?
20.有甲、乙两块形状不同的铁皮,现将每块铁皮(无剩余)分别沿虚线弯折后焊接成一个无盖的长方体铁桶。哪个铁桶装水多一些?请通过计算说明。
21.甲、乙两组同学做红花,每人做8朵正好送给五年级每个同学一朵。如果把这些红花让甲组同学单独做,每人要多做4朵。如果把这些红花让乙组同学单独做,每人要做几朵?
22.同学们参加植树活动,第一组有60人,第二组有48人,从第二组调多少人到第一组,就能使第一组与第二组人数的比是3∶1?
23.学校体育室购买2个足球和3个篮球,一共用去990元。已知每个篮球的价钱比足球贵30元,篮球和足球的单价分别是多少元?(先画图思考,再列式解答。)
24.有两袋花生,甲袋花生的重量是乙袋的1.4倍。如果再往乙袋里装10千克花生,两袋就一样重了。原来乙袋有花生多少千克?
25.白腹锦鸡是世界上最漂亮的观赏雉,在中国传统文化中是富贵吉祥的象征,也是国家重点保护动物。一只成年白腹锦鸡的尾长比其身长的还要多,若自腹锦鸡的尾长,则其身长是多少厘米?
26.六年级图书角有图书270本,借出,借出多少本?
27.为了更好地做好疫情防控工作,某地从各单位紧急征召了370名志愿者,其中男性志愿者是女性志愿者的85%,男性、女性志愿者各有多少人?
28.一瓶果粒橙的净含量是升,6瓶这样的果粒橙一共是多少升?小芳喝了这样一瓶果粒橙的,她喝了多少升果粒橙?
29.一个长方体长米,宽米,高米,它的体积是多少?
30.火车每小时行80千米,比飞机的速度慢 78 ,飞机每小时行多少千米?
31.“学校社团活动课,参加书法小组人数是科技创新小组的60%,正好比科技创新小组少16人。科技创新小组有多少人?
32.2020年疫情肆虐,对世界各国的经济都产生了重大的影响,然而,由于我国政府的高度重视,采取正确的措施积极应对,中国经济经过第一季度的下滑后,迅速提升,淮安市也是如此。2020年第一季度淮安市GDP总量为800亿元,第二季度比第一季度增长25%,淮安市第二季度GDP总量是多少亿元?
33.两个施工队同时从两端开工,开凿一条隧道。甲队每天凿18m,乙队每天凿21m,这条624m长的隧道需要多少天才能完成?(用方程解决问题)
34.六(5)班图书角,文学类图书与科幻类的数量比是2∶3,后来同学们又买来18本文学类图书,此时文学类与科幻类图书的比是5∶6。求图书角原来有文学类图书多少本?
35.学校新建一个长方体游泳池,从里面量底面长50米、宽30米、高2米。
(1)在游泳池的底面和侧面贴一层瓷砖,如果每平方米瓷砖的价格是40元,那么一共需要多少元?
(2)如果每立方米的水重1吨,那么在游泳池中注入多少吨水,才能使水深1.5米?
36.先列式,再在图中表示出算式的意义。
4米长的彩带,每米剪一段,可以剪几段?
(1)列式:( )
(2)画一画:
37.为了比较土豆和红薯的体积,小华做了如下实验:(单位:cm)
(1)不计算,请你判断一下,土豆和红薯哪个体积大,说说你的理由.
(2)请你帮小华算一算,土豆和红薯的体积分别是多少?
38.习近平主席提出“一带一路”伟大倡议,给沿线国家带来福祉,“一带一路”的新运力“中欧班列”运送一批货物,其中茶叶已经运了,还剩吨,这批茶叶有多少吨?
39.妈妈买一件标价498元的连衣裙,参加了八折后再打九折的活动,妈妈付了400元,应找回多少钱?
40.中国冶炼铸铁的技术比欧洲早,据《管子》记载,齐国“断山木,鼓山铁”。齐国工匠将一块棱长是60厘米的正方体铁块,锻铸成一个长25厘米,宽16厘米的长方体铁棒,这个长方体铁棒的高是多少厘米?
41.小强爸爸为小强存了4万元的三年期教育储蓄,年利率是3.24%.到期后,小强准备把所得的利息捐赠给灾区,小强可以捐多少元钱?(不考虑利息税)
42.王军的身高是160厘米。王军的身高是爸爸的,妈妈的身高是爸爸的。妈妈的身高是多少厘米?
43.一个无盖的长方体鱼缸,长12分米,宽8分米,高5分米,做这个鱼缸需要玻璃多少平方分米?鱼缸可以装水多少升?
44.把一个棱长为4cm的正方体铁块,熔铸成一个长8cm,宽4cm的长方体,这个长方体的高是多少cm?
45.一台收割机每小时收小麦公顷,8台这样的收割机小时可收割多少公顷小麦?
46.某快餐店九月份用水360吨,十月份的用水量是九月份的,十一月份的用水量是十月份的。十一月份用水多少吨?
47.(1)一件商品的原价是360元,打八五折后,这件商品的售价是多少元?
(2)一件商品,打八五折后,售价是360元,这件商品的原价是多少元?
参考答案:
1.18人
【分析】将女生人数看成单位“1”,男生人数是女生人数的,则音乐兴趣小组人数是女生人数的1+=。又音乐兴趣小组有30人,所以女生人数有30÷=18人;据此解答。
【详解】30÷(1+)
=30÷
=18(人)
答:这个小组中女生有18人。
【分析】将女生人数看成单位“1”并找出与已知量对应的分率是解题的关键。
2.200千米
【详解】20÷(50%-40%)
=20÷10%
=200(千米)
答:甲、乙两地相距200千米。
3.(1)94平方分米
(2)315厘米
【分析】(1)用包装纸包装这个礼盒,则相当于求这个礼盒的表面积,根据长方体的表面积公式:(长×宽+长×高+宽×高)×2,把数代入公式即可求解;
(2)彩带如图捆扎礼盒,沿礼盒长进行捆扎的,有两个礼盒的长,两个礼盒的高,沿礼盒的宽进行捆扎的彩带,有两个礼盒的宽和两个礼盒的高。所以彩带共需要两个礼盒的长、两个礼盒的宽、四个礼盒的高的长度再加上接头处的彩带长,要注意单位换算。
【详解】(1)(5×4+5×3+4×3)×2
=(20+15+12)×2
=47×2
=94(平方分米)
答:至少需要94平方分米的包装纸。
(2)5×2+4×2+4×3
=10+8+12
=30(分米)
30分米=300厘米
300+15=315(厘米)
答:一共要315厘米彩带。
【分析】本题主要考查长方体的表面积公式以及长方体的棱长应用,观察彩带捆扎后被分成了几段,每段各长多少。
4.340千米
【分析】把全程看作单位“1”,行驶了全程的75%,超过中点85千米,即85千米是全程的(75%-),由此根据分数除法的意义,用除法计算即可求得全程。
【详解】85÷(75%-)
=85÷
=340(千米)
答:A、B两城相距340千米。
【分析】本题解题关键是弄清单位“1”是谁,找到85千米对应的分率,然后根据已知一个数是另一个数的几分之几是多少,求这个数,用除法求解。
5.36平方厘米
【分析】因为AO∶OC=l∶2,则BO∶DO=1∶2,再根据等高不等底的三角形的面积比,就等于其对应底的比,于是可得平方厘米,平方厘米,平方厘米,然后将四个三角形的面积加在一起即可得解。
【详解】据分析可知:(平方厘米)
(平方厘米)
(平方厘米)
16+8+4+8=36(平方厘米)
答:梯形ABCD的面积是36平方厘米。
【分析】此题重点考查了三角形的性质,三角形的面积与底的比例关系的实际应用解题方法。
6.,,,,,,,.
【详解】试题分析:分数乘法:分子相乘的积做分子,分母相乘的积做分母;
分数除法:除以一个数等于乘这个数的倒数.
先算除法,再算加法;按照从左到右的顺序计算.
解:=, =, =, =,
=, =, =, =.
分析:本题考查了基本的分数乘除法的计算,计算时要细心,把结果化成最简分数.
7.24
8.甲的速度是40千米/时;乙的速度是30千米/时
【分析】甲、乙的速度和=280÷4=70(千米/小时),出发时速度比是4∶3,说明把甲、乙的速度和看作单位“1”,平均分成了4+3=7份,甲的速度占甲、乙的速度和的,乙的速度占甲、乙速度和的,分别用速度和乘和即可。
【详解】280÷4=70(千米/小时)
4+3=7(份)
70×=30(千米/时)
70×=40(千米/时)
答:甲的速度是40千米/时,乙的速度是30千米/时。
【分析】依据速度和、相遇时间和总路程之间的关系求出速度和是解题的关键,掌握按比例分配解决实际问题的方法。
9.1500千米
10.演讲小组36人;书法小组20人
【分析】根据题意可知,现在演讲小组和书法的人数相等,总数为56人,那么现在演讲小组的人数为56÷2=28(人),把演讲小组原来的人数看作单位“1”,1-对应的数量为28人,用除法求出演讲小组原来的人数,进而求出书法小组原来的人数。
【详解】如下图:
(56÷2)÷(1-)
=28÷
=36(人)
56-36=20(人)
答:原来演讲小组有36人,书法小组有20人。
【分析】画线段图是解答此题的一种有效的方法,解答此题的关键是根据线段图找出数量之间的关键。
11.12个
【分析】比国庆60周年阅兵增加25%,可以知道增加了国庆60周年阅兵的25%,那么国庆70周年阅兵的量相当于60周年阅兵的量再加上国庆60周年阅兵的25%,即(1+25%),15和(1+25%)属于对应量,根据公式对应量除以对应分率得到单位“1”。
【详解】15÷(1+25%)
=15÷125%
=12(个)
答:“国庆60周年阅兵”受阅部队中有12个空中梯队。
【分析】本题主要考查对应量和对应分率相除即可得到单位“1”。已知一个数比另一个数多百分之几的时候,求这另一个数的时候,先求相当于另一个数的百分之几,然后对应量÷对应分率=另一个数。
12.1800米
【分析】根据比的意义,还要修的和已经修的米数的比是5∶4,那么还要修的是已经修的。将已经修的看作单位“1”,用已经修的乘求出还要修的。将已经修的加上还要修的,求出这条路一共多少米。
【详解】800+800×
=800+1000
=1800(米)
答:这条路一共1800米。
【分析】本题考查了比的应用,解题关键是能根据比找出还要修的是已经修的几分之几。
13.800÷(5-3)=400(元) 400×(5+3)=3200(元)
14.70个
【分析】把这批零件的总数看作单位“1”,第一天完成全部的,第二天完成全部的,第二天比第一天多完成全部的﹣,根据分数乘法的意义列式解答即可。
【详解】600×(﹣)
=600×
=70(个),
答:第二天比第一天多完成70个零件。
【分析】本题考查了负数四则复合应用题,关键是得出第二天比第一天多完成总数的几分之几。
15.3吨
【分析】将买来的面粉看成单位“1”,用乘法求出第一天用去的质量,再加上第二天用去的质量即可。
【详解】15×+
=3+
=3(吨)
答:两天共用面粉3吨。
【分析】解题时要注意分数带单位表示具体的量,不带单位表示整体的几分之几。
16.7500元
【分析】将上月工资看成单位“1”,这月工资是上月的1+20%,是9000元,根据分数除法的意义可得,上月的工资是9000÷(1+20%);据此解答。
【详解】9000÷(1+20%)
=9000÷1.2
=7500(元)
答:小马上个月工资是7500元。
【分析】本题主要考查“已知比一个数多/少百分之几的数是多少,求这个数”的实际应用。
17.(1)80棵
(2)144棵
【分析】(1)由题意可知,荔枝树和龙眼树棵数的比是4∶5,则荔枝树的棵数占总棵数的,再根据求一个数的几分之几是多少,用乘法计算,据此可求出荔枝树的棵数;
(2)由题意可知,荔枝树和龙眼树棵数的比是4∶5,龙眼树占5份,即180棵,据此求出1份表示的棵数,进而求出荔枝树有多少棵。
【详解】(1)180×
=180×
=80(棵)
答:荔枝树有80棵。
(2)180÷5×4
=36×4
=144(棵)
答:荔枝树有144棵。
18.50千克
【分析】由题意可知,现在甲筐比乙筐多(30+18)千克,正好是甲筐的(1-40%),根据“甲筐的千克数×(1-40%)=甲筐比乙筐多的千克数”求出甲筐的千克数,进而求出乙筐的千克数即可。
【详解】(30+18)÷(1-40%)
=48÷0.6
=80(千克);
80-30=50(千克);
答:乙筐原有水果有50千克。
【分析】解答本题的关键是明确现在甲筐比乙筐多的千克数,正好是甲筐的几分之几,可以画线段图帮助理解题意。
19.80元
【分析】先求出纳税部分的钱,用2000-1600,再乘上税率20%,就是应交纳税多少元。
【详解】(2000-1600)×20%
=400×20%
=80(元)
答:应缴纳80元。
【分析】本体先求出应缴税部分的金额,再根据应纳税额=应纳税所得额×税率,进行解答。
20.乙铁桶多些
【分析】根据题意和图形,先分别求出甲、乙铁桶的长、宽、高,再根据长方体的体积公式:长×宽×高,求出甲铁桶和乙铁桶的体积,再进行比较,即可解答。
【详解】甲铁桶的长:120÷4=30(cm)
宽是:30cm
高是:80-30=50(cm)
体积:30×30×50
=900×50
=45000(cm3)
乙铁桶的长:160÷4=40(cm)
宽是: 40cm
高是:70-40=30(cm)
体积:40×40×30
=1600×30
=48000(cm3)
45000<48000
即甲铁桶<乙铁桶
答:乙铁桶装水多些。
【分析】本题考查长方体的体积公式的应用,关键是确定两个铁桶的长、宽、高的长度。
21.24朵
【分析】把甲乙两组同学做的红花总数看作整体“1”,根据总数÷平均每人做的朵数=人数,可知:甲乙的总人数为1÷8=,甲组同学人数为1÷(8+4)=,乙组人数为−=,用总数÷乙组人数=每人做的朵数,即可列式解答。
【详解】1÷(−)
=1÷(−)
=1÷
=24(朵)
答:如果把这些红花让乙组同学单独做,每人要做24朵。
【分析】解答此题可按工程问题的思路,把甲乙两组同学做的红花总数看作单位“1”,表示出人数,即可求出每人做的朵数。
22.21人
【分析】用60+48求出总人数,调换完成后,第一组占总人数的,算出现在的总人数与之前的60人做差即可求解。
【详解】(60+48)×-60
=108×-60
=81-60
=21(人)
答:从第二组调21人到第一组,就能使第一组与第二组人数的比是3∶1。
【分析】解决此题的关键在于求出调换后第一组的人数。
23.图见详解;篮球:210元;足球:180元。
【分析】由于篮球比足球贵30元,则3个篮球的数量相当于3个足球的数量再加上30×3=90元,由于2个足球和3个篮球的钱数是990元,由此即可画图;根据图可知:5个足球的价钱+90=990,由此即可求出5个足球的价格,再除以5即可求出足球的单价,之后加30即可求出篮球的单价。
【详解】
990-30×3
=990-90
=900(元)
900÷(2+3)
=900÷5
=180(元)
180+30=210(元)
答:篮球的价格是210元,足球的价格是180元。
【分析】本题主要考查等量代换,熟练掌握它们之间的关系并灵活运用。
24.25千克
【分析】甲袋花生的重量是乙袋的1.4倍,可设乙袋花生的重量是x千克,那么甲袋花生的重量是1.4x千克,再根据乙袋花生重量+10千克=甲袋花生重量列方程解答即可。
【详解】解:设原来乙袋有花生x千克,
1.4x=x+10
x=25
答:原来乙袋有花生25千克。
【分析】本题考查列方程解决问题,解答本题的关键是掌握列方程解决问题的方法。
25.140厘米
【分析】本题用方程解答比较简便。设其身长是x厘米,白腹锦鸡的身长×+12=白腹锦鸡的尾长,据此列方程解答。
【详解】解:设白腹锦鸡的身长是x厘米。
x+12=112
x=100
x=140
答:白腹锦鸡的身长是140厘米。
【分析】求单位“1”用方程解答比较简便,找出题目中的等量关系式是列方程解应用题的关键。
26.120本
【详解】270×=120(本)
27.女性志愿者200人,男性志愿者170人
【分析】由题意可知,设女性志愿者有x人,则男性志愿者有85%x人,再根据等量关系:男性志愿者的人数+女性志愿者的人数=370,据此列方程解答即可。
【详解】解:设女性志愿者有x人,则男性志愿者有85%x人。
x+85%x=370
1.85x=370
1.85x÷1.85=370÷1.85
x=200
370-200=170(名)
答:女性志愿者有200人,男性志愿者有170人。
【分析】本题考查用方程解决实际问题,明确等量关系是解题的关键。
28.9升;升
【分析】根据分数乘法的意义即可解答。
【详解】×6=9(升);
×=(升)
答:6瓶这样的果粒橙一共是9升,她喝了升果粒橙。
【分析】本题主要考查了分数乘法的意义,求一个数的几分之几是多少用乘法。
29.立方米
【详解】试题分析:根据长方体的体积公式:v=abh,把数据代入公式解答即可.
解:=(立方米),
答:它的体积是立方米.
分析:此题主要考查长方体的体积公式的灵活运用以及对分数乘法的掌握情况.
30.解:80÷(1﹣ )
【详解】解:80÷(1﹣ 78 ) ="80÷" 18
=640(千米)
答:飞机每小时行640千米
【分析】把飞机的速度看成单位“1”,火车的速度比飞机慢 78 ,那么火车的速度就是飞机的(1﹣ 78 ),它对应的数量是80千米/小时,根据分数除法的意义用80除以(1﹣ 78 )即可求出飞机的速度.
31.40人
【分析】根据题目可以设科技创新小组的人数为x人,则书法小组人数是60%x人,由于书法小组人数+16=科技创新小组,把x代入式子求解即可。
【详解】解:设科技创新小组有x人,则书法小组有60%x人。
60%x+16=x
x-60%=16
0.4x=16
x=16÷0.4
x=40
答:科技创新小组有40人。
【分析】此题属于含有两个未知数的应用题,这类题用方程解答比较容易,关键是找准数量间的相等关系,设一个未知数为x,另一个未知数用含x的式子表示,然后列方程解答。
32.1000亿元
【分析】通过题目中所说第二季度比第一季度增长25%,相当于第二季度增长了第一季度的25%,那么可以用第一季度乘25%是第二季度比第一季度增长的量,再加上第一季度的GDP总量就是第二季度GDP的总量。
【详解】800×(1+25%)
=800×125%
=1000(亿元)
答:第二季度GDP总量是1000亿元。
【分析】本题主要考查百分数的应用题,求比一个数多百分之几的数是多少,用一个数×(1+百分之几)。
33.16天
【分析】设需要x天才能完成,根据等量关系式:甲、乙两队的工作效率和×时间=隧道全长,列方程解答。
【详解】解:设需要x天才能完成。
(18+21)x=624
39x=624
x=16
答:需要16天才能完成。
【分析】本题考查列方程解应用题,明确等量关系式是解题的关键。
34.72本
【分析】把科幻类图书的数量看作单位“1”,原来文学类图书是科幻类的数量的,后来同学们又买来18本文学类图书,此时文学类图书是科幻类图书的,18本文学类图书对应的分率是-,用除法求出科幻类图书的数量,再乘求出图书角原来有文学类图书多少本。
【详解】18÷(-)×
=18÷×
=72(本)
答:图书角原来有文学类图书72本。
【分析】考查了比的应用,解题的关键是分析出不变量科幻类图书的数量,进而求出它对应的分率。
35.(1)72800元
(2)2250吨
【分析】(1)由题,根据长方体5个面的表面积公式:长×宽+(长×高+宽×高)×2,把数代入即可求出需要贴多少平方米瓷砖,之后再乘40即可求出需要的钱数;
(2)要使水深1.5米,则求出长50米,宽30米,高1.5米的长方体的体积,即50×30×1.5,再用此时的体积乘1即可求出需要多少吨水。
【详解】由分析得:
(1)50×30+(50×2+30×2)×2
=1500+(100+60)×2
=1500+160×2
=1500+320
=1820(平方米)
1820×40=72800(元)
答:那么一共需要72800元。
(2)50×30×1.5×1
=1500×1.5
=2250(吨)
答:那么在游泳池中注入2250吨水,才能使水深1.5米。
【分析】本题主要考查长方体的表面积和体积公式,熟练掌握它们的公式并灵活运用。
36.(1)4÷;(2)见详解
【分析】4米长的彩带,每米剪一段,用彩带的总长度除以每一段的长度,可用除法算出剪出的段数。
米就是1米的,先把4米平均分成4份,其中的1份就是1米,再把1米平均分成3份,这样就把总长度平均分成12份,每两份一段,即可求出总段数。据此完成作图。
【详解】(1)列式:4÷=6(段)
答:可以剪6段。
(2)作图如下:
【分析】此题的解题关键是用画图的方式正确的表示出米,可以看成1米的,利用分数除法的计算法则,求出结果。
37.(1)红薯的体积大,因为放入红薯后水上升的高度比放入土豆后水上升的高度大
(2)360立方厘米;480立方厘米
【详解】(1)根据图示原来水的高度是5厘米,因为:放入土豆后水的高度是8厘米,8﹣5=3(厘米),放入红薯后水的高度是12厘米,12﹣8=4(厘米)
4厘米>3厘米,所以红薯的体积大.
答:红薯的体积大,因为放入红薯后水上升的高度比放入土豆后水上升的高度大.
(2)12×10×5
=120×5
=600(立方厘米)
12×10×8
=120×8
=960(立方厘米)
960﹣600=360(立方厘米)
12×10×12
=120×12
=1440(立方厘米)
1440﹣960=480(立方厘米)
答:土豆的体积是360立方厘米,红薯的体积是480立方厘米。
38.1吨
【分析】把这批茶叶质量看作单位“1”,已经运了,还剩吨,数量吨所对应的分率是(1-)=,单位“1”未知用除法。
【详解】÷(1-)
=÷
=×5
=1(吨)
答:这批茶叶有1吨。
39.41.44元
40.540厘米
【分析】根据正方体体积=棱长×棱长×棱长,求出铁块体积,再根据长方体的高=体积÷底面积,列式解答即可。
【详解】60×60×60÷(25×16)
=216000÷400
=540(厘米)
答:这个长方体铁棒的高是540厘米。
41.3888元
【分析】求小强可以捐给灾区多少钱,根据“利息=本金×年利率×时间”由此代入数据计算即可.
【详解】40000×3.24%×3=3888(元)
答:小强可以捐3888元
42.165厘米
【分析】王军的身高是160厘米。王军的身高是爸爸的,把爸爸的身高看作单位“1”,它的对应的数是160,用除法求出爸爸的身高,再乘即为妈妈的身高。
【详解】160÷×
=180×
=165(厘米)
答:妈妈的身高是165厘米。
【分析】单位“1”已知,用乘法计算,单位“1”的量×所求量的对应分率=分率的对应量;
单位“l”未知,用除法计算,已知量÷已知量的对应分率=单位“l”的量。
43.296平方分米;480升
【分析】根据无盖的长方体的表面积公式:长×宽+(长×高+宽×高)×2,把数代入即可求出需要玻璃多少平方分米;再根据长方体的体积公式:长×宽×高,求出鱼缸的体积,再转换成容积即可。
【详解】12×8+(12×5+8×5)×2
=96+(60+40)×2
=96+100×2
=96+200
=296(平方分米)
12×8×5
=96×5
=480(立方分米)
480立方分米=480升
答:做这个鱼缸需要玻璃296平方分米;鱼缸可以装水480升。
【分析】本题主要考查长方体的表面积和体积公式,熟练掌握它们的公式并灵活运用。
44.2厘米
【分析】把一个正方体熔铸成一个长方体前后的体积是不变的,根据正方体的体积=棱长×棱长×棱长,求出正方体的体积也就是长方体的体积,长方体的高=长方体的体积÷长÷宽,据此解答。
【详解】4×4×4÷8÷4
=64÷8÷4
=2(厘米)
答:这个长方体的高是2厘米。
【分析】抓住体积不变是解题关键。另外要学会灵活运用长方体的体积公式。
45.×8×=(公顷)
46.280吨
【分析】把九月份的用水量看作单位“1”,求它的是多少,用九月份用水量×,就是十月份的用水量;再把十月底的用水量看作单位“1”,求它的是多少,用十月份的用水量×,求出十一月份的用水量。
【详解】360××
=400×
=280(吨)
答:十一月份用水280吨。
【分析】本题考查连续求一个数的几分之几是多少的问题。
47.(1)306元
(2)423.53元
【详解】(1)360×85%=306(元)
答:商品售价是306元。
(2)360÷85%423.53(元)
答:商品原价约为423.53元。
(期末典型真题)解决问题-江苏省南通市2023-2024学年五年级上册数学期末真题精选(苏教版): 这是一份(期末典型真题)解决问题-江苏省南通市2023-2024学年五年级上册数学期末真题精选(苏教版),共24页。
(期末典型真题)解决问题-江苏省南通市2023-2024学年四年级上册数学期末真题精选(苏教版): 这是一份(期末典型真题)解决问题-江苏省南通市2023-2024学年四年级上册数学期末真题精选(苏教版),共25页。试卷主要包含了下面是阳光小学四等内容,欢迎下载使用。
(期末典型真题)解决问题-江苏省南通市2023-2024学年三年级上册数学期末真题精选(苏教版): 这是一份(期末典型真题)解决问题-江苏省南通市2023-2024学年三年级上册数学期末真题精选(苏教版),共24页。试卷主要包含了购物等内容,欢迎下载使用。

