还剩4页未读,
继续阅读
所属成套资源:2023版新教材高中历史部编版选择性必修2全册课时作业
成套系列资料,整套一键下载
- 2023版新教材高中历史第二单元生产工具与劳作方式第四课古代的生产工具与劳作课时作业部编版选择性必修2 试卷 0 次下载
- 2023版新教材高中历史第二单元生产工具与劳作方式第五课工业革命与工厂制度课时作业部编版选择性必修2 试卷 0 次下载
- 2023版新教材高中历史第三单元商业贸易与日常生活第七课古代的商业贸易课时作业部编版选择性必修2 试卷 0 次下载
- 2023版新教材高中历史第三单元商业贸易与日常生活第八课世界市场与商业贸易课时作业部编版选择性必修2 试卷 0 次下载
- 2023版新教材高中历史第三单元商业贸易与日常生活第九课20世纪以来人类的经济与生活课时作业部编版选择性必修2 试卷 0 次下载
2023版新教材高中历史第二单元生产工具与劳作方式第六课现代科技进步与人类社会发展课时作业部编版选择性必修2
展开
这是一份2023版新教材高中历史第二单元生产工具与劳作方式第六课现代科技进步与人类社会发展课时作业部编版选择性必修2,共7页。
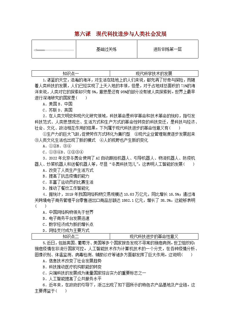
第六课 现代科技进步与人类社会发展 1.湛蓝的天空,浩瀚的海洋,对生活在陆地上的人们来说,都充满了好奇与探险,而随着人类科技的发展,人们已经实现了上天入地的本领,但是,对于占地球总面积的71%的海洋来说,人类对它的探索却只有5%,意思是还有95%的部分没有被人类探索到。世界上最早进行深海研究的国家是( )A.美国B.中国C.苏联D.英国2.在人类文明史和现代化研究领域,科技革命是科学革命和技术革命的统称,指引发科技范式、人类思想观念、生活方式和生产方式的革命性转变的科技变迁,是科技与经济、社会、文化、政治相互作用的结果。下列属于现代科技进步的革命性意义有( )①生产力的巨大飞跃,促使劳作方式转化为集约型 ②现代企业管理制度逐步发展起来 ③人类文化生活也出现了新的模式 ④人的视野也产生新的变化A.①②B.③④C.①③④D.①②③④3.2022年北京冬奥会使用了AI自动跟拍机器人、引导机器人、物流机器人、防疫机器人、炒菜机器人和送餐机器人等,尽显“冬奥科技范儿”。这表明人工智能的发展( )A.改变了人类生产生活方式B.提高了抗击疫情的能力C.丰富了运动员的比赛生活D.推动了餐饮工作智能化4.据统计,2019年我国网络购物交易规模达10.63万亿元,同比增长16.5%;通过海关跨境电子商务管理平台零售进出口商品总额达1862.1亿元,增长了38.3%。这能够表明( )A.中国网络购物领先于世界B.电子商务平台发展迅速C.数字经济成为新的增长点D.网络支付成为主要方式5.近日,包括英国、葡萄牙、美国等多个国家报告发现不寻常的猴痘病例。世卫组织称:猴痘疫情在非流行国家可控。人工智能技术作为计算机技术的一个分支,在各种疫情分析、图像识别、体温监测、病毒检测、辅助诊疗等诸多方面都发挥了巨大作用。这说明( )A.信息技术改变了社会发展趋势B.科技推动医疗机构职能的转变C.尖端科技的发展成为衡量国家综合实力的重要标志之一D.人工智能提高了公共服务水平6.近年来,在政府的引导下,浙江出现了如下图所示的特色农产品基地及产业链。这主要得益于( )A.环境治理和气候变化B.河流疏浚和交通便利C.改革开放和土地流转D.互联网和农业的结合7.由于现代化的通讯设施和发达的大众传媒,为人们关心了解和监督政治提供了条件和可能。现代交通工具和通讯工具的广泛使用,使公民的政治生活在一定程度上不受空间的制约,很大程度上减少了因地域因素影响政治生活的正常进行。这体现了( )A.地域因素影响政治生活的正常进行B.公民的政治生活不会受空间的制约C.现代科学技术推动民主政治的发展D.现代化的通讯设施和大众传媒发达8.中国互联网络信息中心发布的报告显示,随着网络的快速发展,中国网民人均周上网时长达到25小时,其中,81%网民选择手机上网,学生是中国网民中最大的群体。这反映出互联网( )A.满足了人们多元化的精神需求B.成为凝聚家庭关系的重要纽带C.在社会各个领域发挥巨大作用D.改变了当代人的学习生活方式9.有学者指出:“我们正处于一场新的科技革命之中,这场科技革命的深入发展会催生新的经济领域、新的经济运行方式,从而使经济与社会的发展发生革命性的变革。”这场新科技革命“新”在( )A.人造地球卫星发射成功B.海底探测技术获得突破C.人工智能技术不断发展D.生物工程技术突飞猛进10.2022年北京冬奥会期间,中央电视台将赛事转播等信息系统迁移至云平台,采用“奥运转播云”向全球转播;冬残奥会还提供全流程智能化数字人手语生成服务。以上新现象体现了( )A.信息技术促进人类文化共享B.奥林匹克文化融合中国文化C.中华文化不断向外辐射传播D.冬奥会贯彻可持续发展理念11.有人说:“21世纪,不是一场技术的革命,也不是一场产品的革命,而是一场观念的革命……用电脑延伸人脑,用邮件延伸人腿,用语音延伸人嘴;光的速度、零的距离、海的容量,瞬间传导全世界。”材料意在说明互联网( )A.推动了科学技术的深入发展B.重新阐释了传统的价值观念C.代替了传统产业和已有产品D.深刻改变了人们的交流12.近年来,一些餐厅出现了智能送餐机器人,它们具有自动送餐、空盘回收、菜品介绍等功能,代替或者部分代替了餐厅服务员的工作。这一现象的出现反映了( )A.现代高技术产业的发展B.物流业工作效率的提高C.餐饮业用工成本的降低D.现代科技的双刃剑特征13.20世纪60年代以后,科技带动了传媒的飞速发展,市场对此的反应是坚守各自的地盘。一种音乐的爱好者也许对其他种类的音乐毫无所知。戏迷也许不看电影,影迷从不去看戏。这说明了( )A.现代艺术流派日益画地为牢B.市场带来自然科学与人文科学对立C.音影文化催生自我封闭心理D.科技使人们接触文化既丰富又单一14.2012年,中国的“蛟龙号”载人潜水器在马里亚纳海沟成功下潜至7062米的海底。据专家介绍,“蛟龙号”载人潜水器的研制历经6年时间,集结了中船重工集团公司702所、701所、中科院沈阳自动化所、中科院声学所等100家科研机构和企业联合攻关。这说明“蛟龙号”载人潜水器的成功研制主要得益于( )A.社会经济的发展B.造艇经验的积累C.强大的国力支持D.科学规划的指导15.阅读材料,完成下列要求。材料一 工厂制是诞生于工业化进程中且至今依然处于主流的生产组织形式。英国是世界上第一个工业化国家,同时也是近代工厂制的发源地。从渊源上看,原工业化时期英国的生产组织形式,即作坊制家庭制、手工工场制生产为近代工厂制的兴起奠定了基础。而18世纪中叶后,技术变革带来的水力机、蒸汽机的发明,最终促使处于萌芽状态的工厂制破土而出,这种全新的生产组织形式终于在英国问世了。——摘编自刘金源《论近代英国工厂制的兴起》材料二 二战后,以自然科学理论的大发展为基础,科学技术全面跃进,原子能的利用,在人类能源开发史上揭开了新的一页;电子计算机的诞生和发展革新了机器体系,实现了人类智力的延伸和解放,改变了人们的劳动方式,使人类社会进入到“信息社会”;新的合成材料的大量发现和迅速发展,构成当代社会发展的重要基础之一;空间技术的发展,开辟了人类远离地球向空间发展的新时代;生物工程技术的日益成熟和普及,将大量产生出新的物种,大幅度地提高农业生产率,大大改善生态环境,并将触发一场新的科技革命;海洋工程的出现和发展,开辟了人类社会广泛利用丰富的海洋资源的广阔途径。——摘编自王春明《科技革命的历史轨迹及对世界经济的影响》(1)根据材料一并结合所学知识,说明英国工厂制兴起的背景。(2)根据材料二并结合所学知识,概括二战后科学技术发展的主要表现及特点。第六课 现代科技进步与人类社会发展基础过关练1.答案:A解析:海洋技术在现代科技进步中处于重要位置,美国是世界上最先进行深海研究的国家,20世纪60年代,美国深潜器曾在水下数千米处发现了海洋生物群落,并且首次潜入世界大洋中最深的马里亚纳海沟,故选A项;排除B、C、D项。2.答案:D解析:根据基础知识可知,科技发展的重要表现之一便是生产力的进步,解放了人工生产力,使得劳作方式由粗放型转化为集约型,故①正确;现代科技进步促进了生产者、经营者与所有者分离,促进现代企业管理制度逐步发展起来,故②正确;现代科技进步推动了电子商务等领域的发展,促使人类文化生活出现了新的模式,故③正确;现代科技使人类进入信息化时代,人的视野也产生新的变化,故④正确;选择D项符合题意。3.答案:A解析:据材料“2022年北京冬奥会使用了AI自动跟拍机器人、引导机器人、物流机器人、防疫机器人、炒菜机器人和送餐机器人等,尽显‘冬奥科技范儿’”并结合基础知识可知,2022年的北京冬奥会中大量使用人工智能技术于整体的各个环节,从而使奥运会的科技成分极高,表明人工智能的发展改变了人类生产生活方式,故选A项;材料仅涉及人工智能在冬奥会场馆的各环节应用,没有明确对于疫情抗击的具体表现,故“提高了抗击疫情的能力”与材料不符,排除B项;材料仅涉及人工智能在冬奥会场馆的各环节应用,没有明确在运动员比赛生活中的具体表现,故“丰富了运动员的比赛生活”与材料不符,排除C项;材料仅涉及人工智能在冬奥会场馆的各环节应用,没有明确在餐饮工作中的具体应用,故“推动了餐饮工作智能化”与材料不符,排除D项。4.答案:C解析:题干中提到2019年我国通过网络购物的交易规模和跨境电子商务管理平台的零售规模都比之前有大幅增长,所以表明电子商务作为数字经济的组成部分,已经成为新的经济增长点,故选C项;题干仅提到了中国网络购物的情况,并未与其他国家进行比较,不能得出中国网络购物领先于世界的结论,排除A项;题干提到的是电子商务平台下的交易规模发展迅速,而不是说电子商务平台发展迅速,排除B项;题干中只提到了电子商务中的网络支付问题,并未提到其他方面的网络支付方式,且未与其他支付方式作比较,无法得出网络支付成为主要方式的结论,排除D项。5.答案:D解析:根据材料“人工智能技术作为计算机技术的一个分支,在各种疫情分析、图像识别、体温监测、病毒检测、辅助诊疗等诸多方面都发挥了巨大作用”,可知人工智能技术在猴痘疫情的预防、治疗过程中发挥了重要作用,有利于提高社会的公共服务水平,故选D项;材料主要强调的是人工智能技术在抗疫防疫中的运用,并未说明人工智能技术在社会发展其他领域的运用,排除A项;材料主要强调的是人工智能技术在抗疫防疫中的运用,而不是专指医疗机构,排除B项;材料主要强调的是人工智能技术在抗疫防疫中的运用,而不是人工智能技术在国与国之间的竞争关系中的地位,排除C项。6.答案:D解析:根据图片信息“营销公司”“微商”可知,浙江地区的特色农产品基地及产业链高度强调农业生产与互联网营销技术的结合,即通过互联网平台为消费市场与农业生产基地之间搭建市场销售平台,故选D项;图片中的产业链重点强调的是市场营销,与环境治理无必然关系,排除A项;材料中的产业链主要依托的是互联网平台,而不是传统的道路交通运输网,排除B项;材料中的产业链所面向的消费群体主要是国内人群,与对外开放无必然关系,排除C项。7.答案:C解析:由题干中的“现代交通工具和通讯工具的广泛使用,使公民的政治生活在一定程度上不受空间的制约”可得,现代科技发展有助于公民的政治生活,也就是推动了民主政治的发展,故选C项;题干体现的是现代科技使得地域因素对政治生活的影响大大减少,而不是地域因素影响政治生活的正常进行,排除A项;由“很大程度上减少了因地域因素影响政治生活的正常进行”可知,地域因素对公民政治生活还是有一定影响,所以不能说公民的政治生活不会受空间的制约,排除B项;题干体现的是现代化的通讯设施和大众传媒发达对公民政治生活的帮助和促进作用,而不仅仅是说现代化通讯设施和大众传媒的发达,排除D项。8.答案:D解析:由题干中的“中国网民人均周上网时长达到25小时,其中,81%网民选择手机上网,学生是中国网民中最大的群体”可以得出,互联网对于中国网民的影响很大,网络成了人们的重要学习和生活方式之一,从而改变了当代人的学习生活方式,故选D项;题干只提到了网络在人们生活中的作用很大,并未体现多元化需求是否得到满足,排除A项;题干只提到了网络对于当代人的影响和作用,并未提到对于家庭关系的作用,所以不能得出成为凝聚家庭关系的重要纽带的结论,排除B项;题干只提到了中国网民的平均上网时间和手段、主要群体,并未提到上网内容分布在哪些领域,所以不能反映究竟在哪个领域发挥作用,排除C项。拓展培优练9.答案:C解析:根据“新的科技革命”“催生新的经济领域、新的经济运行方式”等信息并结合所学内容可知,这场革命应该是信息革命,信息革命的“新”主要体现在人工智能技术的发展,故选C项;A、B、D三项都是科技革命发展的表现,但不是“新”的表现,排除。10.答案:A解析:材料主旨即信息技术将中国的奥运转播到全世界,使全世界共享奥运盛事,说明信息技术促进了人类文化共享,故选A项;材料只强调信息技术和奥运会,没有具体反映奥运会的内容,因此不能判断文化类型,排除B项;材料只是列举一项示例,不能体现“不断”的特点,排除C项;“可持续”主要强调的是环保方面或能源方面的可持续,排除D项。11.答案:D解析:据材料可知,互联网不仅是技术和产品的革命,更是观念的革命,是对人们传统的交往和交流方式进行的革命性革新,故选D项;互联网推动了人们交流和交往的方式,而不是科学技术的深入发展,排除A项;重新阐释了传统的价值观念与“用电脑延伸人脑……瞬间传导全世界”不符,排除B项;“代替”说法错误,排除C项。12.答案:A解析:据材料“近年来,一些餐厅出现了智能送餐机器人,它们具有自动送餐、空盘回收、菜品介绍等功能,代替或者部分代替了餐厅服务员的工作”可知,随着高科技的发明和使用,智能机器人出现,故选A项;材料只提到智能机器人送餐,并未提到其投入物流业工作,排除B项;智能机器人早期技术成本高,排除C项;材料强调机器人的便捷作用,并未提到其负面作用,排除D项。13.答案:D解析:根据题干内容可知,20世纪60年代以后,随着科技的不断发展,传媒产业发展迅速,丰富了人们的精神生活,但是“市场对此的反应是坚守各自的地盘”,以致出现了“戏迷也许不看电影,影迷从不去看戏”的现象,体现出人们的精神生活又比较单一,据此可知题干所述现象充分说明科技的发展使人们接触的文化既丰富又单一,故选D项;题干内容中“戏迷也许不看电影,影迷从不去看戏。”体现的是人们精神生活比较单一,而不是“现代艺术流派日益画地为牢”,排除A项;在题干内容中并没有述及“人文科学”的相关内容,并且,自然科学与人文科学是相互促进的关系,排除B项;根据所学知识可知,随着科技的发展,音影文化比较繁荣,丰富了人们的精神生活,而不是让人们产生“自我封闭心理”,排除C项。14.答案:C解析:据材料“集结了中船重工集团公司702所……100家科研机构和企业联合攻关”可知,在“蛟龙号”载人潜水器的研制过程中,诸多的科研机构、企业联合攻关,这体现了强大国力对科学研究的支持,故选C项;社会经济的发展与“集结了中船重工集团公司702所……100家科研机构和企业联合攻关”不符,排除A项;造艇经验的积累与“中科院沈阳自动化所、中科院声学所等100家科研机构和企业联合攻关”不符,排除B项;科学规划的指导与“集结了中船重工集团公司702所……100家科研机构和企业联合攻关”不符,排除D项。15.答案:(1)背景:资本主义政治制度确立和发展;原工业化时期英国生产组织形式的发展;科技的发展;工业革命的开展;产业工人大量增加;工厂的出现。(2)表现:原子能的开发和利用;电子计算机的发明和应用;新型材料的开发和应用;空间技术的发展;生物工程技术的应用和发展海洋工程技术的出现和发展。特点:建立在自然科学理论基础上;全面跃进;以高新科技为主。解析:(1)结合所学得出资本主义政治制度确立和发展,为工厂制兴起提供政治条件;据材料一“原工业化时期英国的生产组织形式……奠定了基础”并结合所学得出原工业化时期英国生产组织形式的发展;据材料一“18世纪中叶后,技术变革带来的水力机、蒸汽机的发明”并结合所学可从科技的发展、工业革命的开展、产业工人大量增加、工厂的出现等角度入手。(2)第一小问表现,据材料二“原子能的利用,在人类能源开发史上揭开了新的一页”得出原子能的开发和利用;据材料二“电子计算机的诞生和发展……进入到‘信息社会’”并结合所学得出电子计算机的发明和应用;据材料二“新的合成材料的大量发现和迅速发展,构成当代社会发展的重要基础之一”并结合所学得出新型材料的开发和应用;据材料二“空间技术的发展,开辟了人类远离地球向空间发展的新时代”并结合所学得出空间技术的发展;据材料二“生物工程技术的日益成熟和普及……科技革命”并结合所学得出生物工程技术的应用和发展;据材料二“海洋工程的出现和发展,开辟了人类社会广泛利用丰富的海洋资源的广阔途径”并结合所学得出海洋工程技术的出现和发展。第二小问特点,据材料二“二战后,以自然科学理论的大发展为基础,科学技术全面跃进”并结合所学得出建立在自然科学理论基础上、全面跃进;据材料二“原子能的利用……海洋工程的出现和发展……广阔途径”并结合所学得出以高新科技为主。基础过关练进阶训练第一层知识点一现代科学技术的发展知识点二现代科技进步的革命性意义拓展培优练进阶训练第二层
第六课 现代科技进步与人类社会发展 1.湛蓝的天空,浩瀚的海洋,对生活在陆地上的人们来说,都充满了好奇与探险,而随着人类科技的发展,人们已经实现了上天入地的本领,但是,对于占地球总面积的71%的海洋来说,人类对它的探索却只有5%,意思是还有95%的部分没有被人类探索到。世界上最早进行深海研究的国家是( )A.美国B.中国C.苏联D.英国2.在人类文明史和现代化研究领域,科技革命是科学革命和技术革命的统称,指引发科技范式、人类思想观念、生活方式和生产方式的革命性转变的科技变迁,是科技与经济、社会、文化、政治相互作用的结果。下列属于现代科技进步的革命性意义有( )①生产力的巨大飞跃,促使劳作方式转化为集约型 ②现代企业管理制度逐步发展起来 ③人类文化生活也出现了新的模式 ④人的视野也产生新的变化A.①②B.③④C.①③④D.①②③④3.2022年北京冬奥会使用了AI自动跟拍机器人、引导机器人、物流机器人、防疫机器人、炒菜机器人和送餐机器人等,尽显“冬奥科技范儿”。这表明人工智能的发展( )A.改变了人类生产生活方式B.提高了抗击疫情的能力C.丰富了运动员的比赛生活D.推动了餐饮工作智能化4.据统计,2019年我国网络购物交易规模达10.63万亿元,同比增长16.5%;通过海关跨境电子商务管理平台零售进出口商品总额达1862.1亿元,增长了38.3%。这能够表明( )A.中国网络购物领先于世界B.电子商务平台发展迅速C.数字经济成为新的增长点D.网络支付成为主要方式5.近日,包括英国、葡萄牙、美国等多个国家报告发现不寻常的猴痘病例。世卫组织称:猴痘疫情在非流行国家可控。人工智能技术作为计算机技术的一个分支,在各种疫情分析、图像识别、体温监测、病毒检测、辅助诊疗等诸多方面都发挥了巨大作用。这说明( )A.信息技术改变了社会发展趋势B.科技推动医疗机构职能的转变C.尖端科技的发展成为衡量国家综合实力的重要标志之一D.人工智能提高了公共服务水平6.近年来,在政府的引导下,浙江出现了如下图所示的特色农产品基地及产业链。这主要得益于( )A.环境治理和气候变化B.河流疏浚和交通便利C.改革开放和土地流转D.互联网和农业的结合7.由于现代化的通讯设施和发达的大众传媒,为人们关心了解和监督政治提供了条件和可能。现代交通工具和通讯工具的广泛使用,使公民的政治生活在一定程度上不受空间的制约,很大程度上减少了因地域因素影响政治生活的正常进行。这体现了( )A.地域因素影响政治生活的正常进行B.公民的政治生活不会受空间的制约C.现代科学技术推动民主政治的发展D.现代化的通讯设施和大众传媒发达8.中国互联网络信息中心发布的报告显示,随着网络的快速发展,中国网民人均周上网时长达到25小时,其中,81%网民选择手机上网,学生是中国网民中最大的群体。这反映出互联网( )A.满足了人们多元化的精神需求B.成为凝聚家庭关系的重要纽带C.在社会各个领域发挥巨大作用D.改变了当代人的学习生活方式9.有学者指出:“我们正处于一场新的科技革命之中,这场科技革命的深入发展会催生新的经济领域、新的经济运行方式,从而使经济与社会的发展发生革命性的变革。”这场新科技革命“新”在( )A.人造地球卫星发射成功B.海底探测技术获得突破C.人工智能技术不断发展D.生物工程技术突飞猛进10.2022年北京冬奥会期间,中央电视台将赛事转播等信息系统迁移至云平台,采用“奥运转播云”向全球转播;冬残奥会还提供全流程智能化数字人手语生成服务。以上新现象体现了( )A.信息技术促进人类文化共享B.奥林匹克文化融合中国文化C.中华文化不断向外辐射传播D.冬奥会贯彻可持续发展理念11.有人说:“21世纪,不是一场技术的革命,也不是一场产品的革命,而是一场观念的革命……用电脑延伸人脑,用邮件延伸人腿,用语音延伸人嘴;光的速度、零的距离、海的容量,瞬间传导全世界。”材料意在说明互联网( )A.推动了科学技术的深入发展B.重新阐释了传统的价值观念C.代替了传统产业和已有产品D.深刻改变了人们的交流12.近年来,一些餐厅出现了智能送餐机器人,它们具有自动送餐、空盘回收、菜品介绍等功能,代替或者部分代替了餐厅服务员的工作。这一现象的出现反映了( )A.现代高技术产业的发展B.物流业工作效率的提高C.餐饮业用工成本的降低D.现代科技的双刃剑特征13.20世纪60年代以后,科技带动了传媒的飞速发展,市场对此的反应是坚守各自的地盘。一种音乐的爱好者也许对其他种类的音乐毫无所知。戏迷也许不看电影,影迷从不去看戏。这说明了( )A.现代艺术流派日益画地为牢B.市场带来自然科学与人文科学对立C.音影文化催生自我封闭心理D.科技使人们接触文化既丰富又单一14.2012年,中国的“蛟龙号”载人潜水器在马里亚纳海沟成功下潜至7062米的海底。据专家介绍,“蛟龙号”载人潜水器的研制历经6年时间,集结了中船重工集团公司702所、701所、中科院沈阳自动化所、中科院声学所等100家科研机构和企业联合攻关。这说明“蛟龙号”载人潜水器的成功研制主要得益于( )A.社会经济的发展B.造艇经验的积累C.强大的国力支持D.科学规划的指导15.阅读材料,完成下列要求。材料一 工厂制是诞生于工业化进程中且至今依然处于主流的生产组织形式。英国是世界上第一个工业化国家,同时也是近代工厂制的发源地。从渊源上看,原工业化时期英国的生产组织形式,即作坊制家庭制、手工工场制生产为近代工厂制的兴起奠定了基础。而18世纪中叶后,技术变革带来的水力机、蒸汽机的发明,最终促使处于萌芽状态的工厂制破土而出,这种全新的生产组织形式终于在英国问世了。——摘编自刘金源《论近代英国工厂制的兴起》材料二 二战后,以自然科学理论的大发展为基础,科学技术全面跃进,原子能的利用,在人类能源开发史上揭开了新的一页;电子计算机的诞生和发展革新了机器体系,实现了人类智力的延伸和解放,改变了人们的劳动方式,使人类社会进入到“信息社会”;新的合成材料的大量发现和迅速发展,构成当代社会发展的重要基础之一;空间技术的发展,开辟了人类远离地球向空间发展的新时代;生物工程技术的日益成熟和普及,将大量产生出新的物种,大幅度地提高农业生产率,大大改善生态环境,并将触发一场新的科技革命;海洋工程的出现和发展,开辟了人类社会广泛利用丰富的海洋资源的广阔途径。——摘编自王春明《科技革命的历史轨迹及对世界经济的影响》(1)根据材料一并结合所学知识,说明英国工厂制兴起的背景。(2)根据材料二并结合所学知识,概括二战后科学技术发展的主要表现及特点。第六课 现代科技进步与人类社会发展基础过关练1.答案:A解析:海洋技术在现代科技进步中处于重要位置,美国是世界上最先进行深海研究的国家,20世纪60年代,美国深潜器曾在水下数千米处发现了海洋生物群落,并且首次潜入世界大洋中最深的马里亚纳海沟,故选A项;排除B、C、D项。2.答案:D解析:根据基础知识可知,科技发展的重要表现之一便是生产力的进步,解放了人工生产力,使得劳作方式由粗放型转化为集约型,故①正确;现代科技进步促进了生产者、经营者与所有者分离,促进现代企业管理制度逐步发展起来,故②正确;现代科技进步推动了电子商务等领域的发展,促使人类文化生活出现了新的模式,故③正确;现代科技使人类进入信息化时代,人的视野也产生新的变化,故④正确;选择D项符合题意。3.答案:A解析:据材料“2022年北京冬奥会使用了AI自动跟拍机器人、引导机器人、物流机器人、防疫机器人、炒菜机器人和送餐机器人等,尽显‘冬奥科技范儿’”并结合基础知识可知,2022年的北京冬奥会中大量使用人工智能技术于整体的各个环节,从而使奥运会的科技成分极高,表明人工智能的发展改变了人类生产生活方式,故选A项;材料仅涉及人工智能在冬奥会场馆的各环节应用,没有明确对于疫情抗击的具体表现,故“提高了抗击疫情的能力”与材料不符,排除B项;材料仅涉及人工智能在冬奥会场馆的各环节应用,没有明确在运动员比赛生活中的具体表现,故“丰富了运动员的比赛生活”与材料不符,排除C项;材料仅涉及人工智能在冬奥会场馆的各环节应用,没有明确在餐饮工作中的具体应用,故“推动了餐饮工作智能化”与材料不符,排除D项。4.答案:C解析:题干中提到2019年我国通过网络购物的交易规模和跨境电子商务管理平台的零售规模都比之前有大幅增长,所以表明电子商务作为数字经济的组成部分,已经成为新的经济增长点,故选C项;题干仅提到了中国网络购物的情况,并未与其他国家进行比较,不能得出中国网络购物领先于世界的结论,排除A项;题干提到的是电子商务平台下的交易规模发展迅速,而不是说电子商务平台发展迅速,排除B项;题干中只提到了电子商务中的网络支付问题,并未提到其他方面的网络支付方式,且未与其他支付方式作比较,无法得出网络支付成为主要方式的结论,排除D项。5.答案:D解析:根据材料“人工智能技术作为计算机技术的一个分支,在各种疫情分析、图像识别、体温监测、病毒检测、辅助诊疗等诸多方面都发挥了巨大作用”,可知人工智能技术在猴痘疫情的预防、治疗过程中发挥了重要作用,有利于提高社会的公共服务水平,故选D项;材料主要强调的是人工智能技术在抗疫防疫中的运用,并未说明人工智能技术在社会发展其他领域的运用,排除A项;材料主要强调的是人工智能技术在抗疫防疫中的运用,而不是专指医疗机构,排除B项;材料主要强调的是人工智能技术在抗疫防疫中的运用,而不是人工智能技术在国与国之间的竞争关系中的地位,排除C项。6.答案:D解析:根据图片信息“营销公司”“微商”可知,浙江地区的特色农产品基地及产业链高度强调农业生产与互联网营销技术的结合,即通过互联网平台为消费市场与农业生产基地之间搭建市场销售平台,故选D项;图片中的产业链重点强调的是市场营销,与环境治理无必然关系,排除A项;材料中的产业链主要依托的是互联网平台,而不是传统的道路交通运输网,排除B项;材料中的产业链所面向的消费群体主要是国内人群,与对外开放无必然关系,排除C项。7.答案:C解析:由题干中的“现代交通工具和通讯工具的广泛使用,使公民的政治生活在一定程度上不受空间的制约”可得,现代科技发展有助于公民的政治生活,也就是推动了民主政治的发展,故选C项;题干体现的是现代科技使得地域因素对政治生活的影响大大减少,而不是地域因素影响政治生活的正常进行,排除A项;由“很大程度上减少了因地域因素影响政治生活的正常进行”可知,地域因素对公民政治生活还是有一定影响,所以不能说公民的政治生活不会受空间的制约,排除B项;题干体现的是现代化的通讯设施和大众传媒发达对公民政治生活的帮助和促进作用,而不仅仅是说现代化通讯设施和大众传媒的发达,排除D项。8.答案:D解析:由题干中的“中国网民人均周上网时长达到25小时,其中,81%网民选择手机上网,学生是中国网民中最大的群体”可以得出,互联网对于中国网民的影响很大,网络成了人们的重要学习和生活方式之一,从而改变了当代人的学习生活方式,故选D项;题干只提到了网络在人们生活中的作用很大,并未体现多元化需求是否得到满足,排除A项;题干只提到了网络对于当代人的影响和作用,并未提到对于家庭关系的作用,所以不能得出成为凝聚家庭关系的重要纽带的结论,排除B项;题干只提到了中国网民的平均上网时间和手段、主要群体,并未提到上网内容分布在哪些领域,所以不能反映究竟在哪个领域发挥作用,排除C项。拓展培优练9.答案:C解析:根据“新的科技革命”“催生新的经济领域、新的经济运行方式”等信息并结合所学内容可知,这场革命应该是信息革命,信息革命的“新”主要体现在人工智能技术的发展,故选C项;A、B、D三项都是科技革命发展的表现,但不是“新”的表现,排除。10.答案:A解析:材料主旨即信息技术将中国的奥运转播到全世界,使全世界共享奥运盛事,说明信息技术促进了人类文化共享,故选A项;材料只强调信息技术和奥运会,没有具体反映奥运会的内容,因此不能判断文化类型,排除B项;材料只是列举一项示例,不能体现“不断”的特点,排除C项;“可持续”主要强调的是环保方面或能源方面的可持续,排除D项。11.答案:D解析:据材料可知,互联网不仅是技术和产品的革命,更是观念的革命,是对人们传统的交往和交流方式进行的革命性革新,故选D项;互联网推动了人们交流和交往的方式,而不是科学技术的深入发展,排除A项;重新阐释了传统的价值观念与“用电脑延伸人脑……瞬间传导全世界”不符,排除B项;“代替”说法错误,排除C项。12.答案:A解析:据材料“近年来,一些餐厅出现了智能送餐机器人,它们具有自动送餐、空盘回收、菜品介绍等功能,代替或者部分代替了餐厅服务员的工作”可知,随着高科技的发明和使用,智能机器人出现,故选A项;材料只提到智能机器人送餐,并未提到其投入物流业工作,排除B项;智能机器人早期技术成本高,排除C项;材料强调机器人的便捷作用,并未提到其负面作用,排除D项。13.答案:D解析:根据题干内容可知,20世纪60年代以后,随着科技的不断发展,传媒产业发展迅速,丰富了人们的精神生活,但是“市场对此的反应是坚守各自的地盘”,以致出现了“戏迷也许不看电影,影迷从不去看戏”的现象,体现出人们的精神生活又比较单一,据此可知题干所述现象充分说明科技的发展使人们接触的文化既丰富又单一,故选D项;题干内容中“戏迷也许不看电影,影迷从不去看戏。”体现的是人们精神生活比较单一,而不是“现代艺术流派日益画地为牢”,排除A项;在题干内容中并没有述及“人文科学”的相关内容,并且,自然科学与人文科学是相互促进的关系,排除B项;根据所学知识可知,随着科技的发展,音影文化比较繁荣,丰富了人们的精神生活,而不是让人们产生“自我封闭心理”,排除C项。14.答案:C解析:据材料“集结了中船重工集团公司702所……100家科研机构和企业联合攻关”可知,在“蛟龙号”载人潜水器的研制过程中,诸多的科研机构、企业联合攻关,这体现了强大国力对科学研究的支持,故选C项;社会经济的发展与“集结了中船重工集团公司702所……100家科研机构和企业联合攻关”不符,排除A项;造艇经验的积累与“中科院沈阳自动化所、中科院声学所等100家科研机构和企业联合攻关”不符,排除B项;科学规划的指导与“集结了中船重工集团公司702所……100家科研机构和企业联合攻关”不符,排除D项。15.答案:(1)背景:资本主义政治制度确立和发展;原工业化时期英国生产组织形式的发展;科技的发展;工业革命的开展;产业工人大量增加;工厂的出现。(2)表现:原子能的开发和利用;电子计算机的发明和应用;新型材料的开发和应用;空间技术的发展;生物工程技术的应用和发展海洋工程技术的出现和发展。特点:建立在自然科学理论基础上;全面跃进;以高新科技为主。解析:(1)结合所学得出资本主义政治制度确立和发展,为工厂制兴起提供政治条件;据材料一“原工业化时期英国的生产组织形式……奠定了基础”并结合所学得出原工业化时期英国生产组织形式的发展;据材料一“18世纪中叶后,技术变革带来的水力机、蒸汽机的发明”并结合所学可从科技的发展、工业革命的开展、产业工人大量增加、工厂的出现等角度入手。(2)第一小问表现,据材料二“原子能的利用,在人类能源开发史上揭开了新的一页”得出原子能的开发和利用;据材料二“电子计算机的诞生和发展……进入到‘信息社会’”并结合所学得出电子计算机的发明和应用;据材料二“新的合成材料的大量发现和迅速发展,构成当代社会发展的重要基础之一”并结合所学得出新型材料的开发和应用;据材料二“空间技术的发展,开辟了人类远离地球向空间发展的新时代”并结合所学得出空间技术的发展;据材料二“生物工程技术的日益成熟和普及……科技革命”并结合所学得出生物工程技术的应用和发展;据材料二“海洋工程的出现和发展,开辟了人类社会广泛利用丰富的海洋资源的广阔途径”并结合所学得出海洋工程技术的出现和发展。第二小问特点,据材料二“二战后,以自然科学理论的大发展为基础,科学技术全面跃进”并结合所学得出建立在自然科学理论基础上、全面跃进;据材料二“原子能的利用……海洋工程的出现和发展……广阔途径”并结合所学得出以高新科技为主。基础过关练进阶训练第一层知识点一现代科学技术的发展知识点二现代科技进步的革命性意义拓展培优练进阶训练第二层
相关资料
更多

