资料中包含下列文件,点击文件名可预览资料内容
还剩15页未读,
继续阅读
成套系列资料,整套一键下载
人教版九年级物理全一册 第十五章 电流和电路(原卷版)
展开
这是一份人教版九年级物理全一册 第十五章 电流和电路(原卷版),文件包含人教版九年级物理全一册第十五章电流和电路原卷版docx、人教版九年级物理全一册第十五章电流和电路解析版docx等2份试卷配套教学资源,其中试卷共46页, 欢迎下载使用。
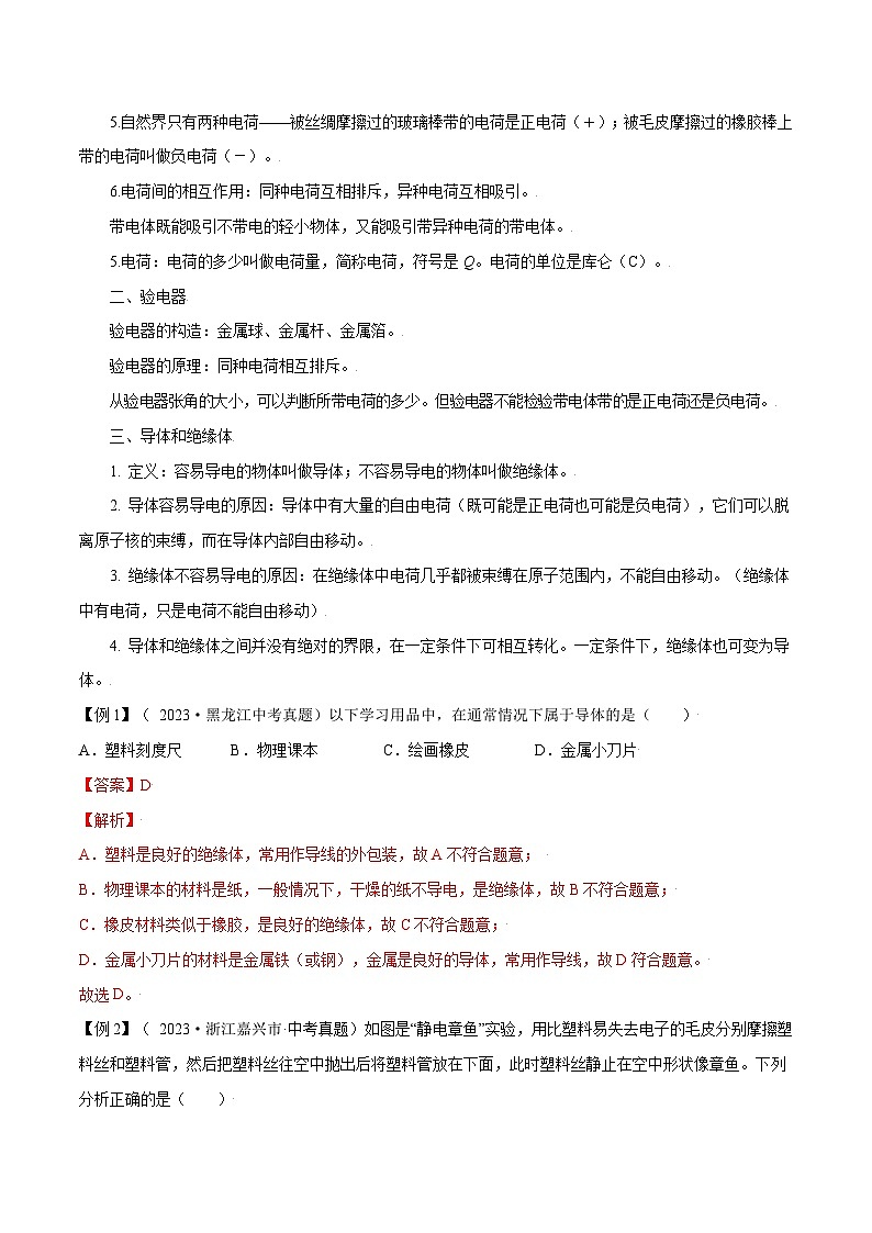
第十五章 电流和电路 考点精讲考点1:电荷一、两种电荷:1.带电体:物体有了吸引轻小物体的性质,我们就说是物体带了电(荷)。这样的物体叫做带电体。2.摩擦起电:① 定义:用摩擦的方法使物体带电。② 原因:由于不同物质原子核束缚电子的本领不同。两个物体相互摩擦时,原子核束缚电子的本领弱的物体,要失去电子,因缺少电子而带正电,原子核束缚电子的本领强的物体,要得到电子,因为有了多余电子而带等量的负电。③ 【注意】a.在摩擦起电的过程中只能转移带负电荷的电子;b.摩擦起电的两个物体将带上等量异种电荷;c.摩擦起电并不是创造电荷,只是电荷从一个物体转移到另一个物体,使正负电荷分开,但电荷总量守恒。3. 接触带电:物体和带电体接触带了电。(接触带电后的两个物体将带上同种电荷)4. 感应带电:由于带电体的作用,使带电体附近的物体带电。5.自然界只有两种电荷——被丝绸摩擦过的玻璃棒带的电荷是正电荷(+);被毛皮摩擦过的橡胶棒上带的电荷叫做负电荷(-)。6.电荷间的相互作用:同种电荷互相排斥,异种电荷互相吸引。带电体既能吸引不带电的轻小物体,又能吸引带异种电荷的带电体。5.电荷:电荷的多少叫做电荷量,简称电荷,符号是Q。电荷的单位是库仑(C)。二、验电器验电器的构造:金属球、金属杆、金属箔。验电器的原理:同种电荷相互排斥。从验电器张角的大小,可以判断所带电荷的多少。但验电器不能检验带电体带的是正电荷还是负电荷。三、导体和绝缘体1. 定义:容易导电的物体叫做导体;不容易导电的物体叫做绝缘体。2. 导体容易导电的原因:导体中有大量的自由电荷(既可能是正电荷也可能是负电荷),它们可以脱离原子核的束缚,而在导体内部自由移动。3. 绝缘体不容易导电的原因:在绝缘体中电荷几乎都被束缚在原子范围内,不能自由移动。(绝缘体中有电荷,只是电荷不能自由移动)4. 导体和绝缘体之间并没有绝对的界限,在一定条件下可相互转化。一定条件下,绝缘体也可变为导体。【例1】( 2023·黑龙江中考真题)以下学习用品中,在通常情况下属于导体的是( )A.塑料刻度尺 B.物理课本 C.绘画橡皮 D.金属小刀片【答案】D【解析】A.塑料是良好的绝缘体,常用作导线的外包装,故A不符合题意; B.物理课本的材料是纸,一般情况下,干燥的纸不导电,是绝缘体,故B不符合题意;C.橡皮材料类似于橡胶,是良好的绝缘体,故C不符合题意;D.金属小刀片的材料是金属铁(或钢),金属是良好的导体,常用作导线,故D符合题意。故选D。【例2】( 2023·浙江嘉兴市·中考真题)如图是“静电章鱼”实验,用比塑料易失去电子的毛皮分别摩擦塑料丝和塑料管,然后把塑料丝往空中抛出后将塑料管放在下面,此时塑料丝静止在空中形状像章鱼。下列分析正确的是( )A.塑料丝与塑料管带异种电荷后吸附在一起B.塑料丝间带同种电荷相互排斥而呈章鱼状C.塑料管经毛皮摩擦得到电子后带正电D.塑料管得到的电子数等于毛皮两次失去的电子总数【答案】B【解析】AB.根据题意知道,与毛皮分别摩擦后塑料丝和塑料管,带同种电荷,且由于同种电荷相互排斥而呈章鱼状,故A错误,B正确;C.由于毛皮比塑料易失去电子,所以,塑料管经毛皮摩擦得到电子后带负电,故C错误;D.由于毛皮分别摩擦塑料丝和塑料管,所以,塑料管和塑料丝得到的电子总数等于毛皮两次失去的电子总数,故D错误。故选B。【例3】取两个相同的验电器甲和乙,使甲带电,乙不带电。如图所示,可以看到甲的金属箔张开,乙的金属箔闭合,用橡胶棒把甲和乙连接起来会发现验电器金属箔的张角 A. 甲、乙都增大 B. 甲、乙都减小C. 甲、乙都不变 D. 甲减小,乙增大【答案】C【解析】根据电荷间的相互作用,同种电荷相排斥,甲带电,甲的金属箔张开;乙不带电,乙的金属箔闭合;因为橡胶棒是绝缘体,不能导电,所以,用橡胶棒把甲和乙连接起来,电子不会发生转移,会发现两验电器金属箔的张角不变。故C正确为答案。本考点的考查重点是常见导体和绝缘体的辨别.容易导电的物体叫导体,不容易导电的物体叫绝缘体.常见的导体包括:人体、大地、各种金属、酸碱盐的水溶液等,常见的绝缘体有陶瓷、玻璃、橡胶、油等.摩擦起电的原因是不同物质的原子核对电子的抢夺能力不同,它的实质是电子的转移.失去电子的物体带正电,得到电子的物体带负电.摩擦起电只是让物体带电的一种方式,带电体具有吸引轻小物体的性质.1.( 2023·湖南怀化市·中考真题)如图所示,将两只相同的气球在自己的头发上摩擦后,就可以让一只气球在另一只气球上方“跳舞”。对该现象解释正确的是( )A.摩擦的方法创造了电荷使两气球带了电 B.摩擦的方法使气球分子发生转移而带电C.两气球因带了异种电荷而互相排斥 D.这种相互排斥现象与验电器的两片金属箔张开时原理相同【答案】D【解析】AB.摩擦的方法使头发与气球里的电子发生转移,而使头发与气球带异种电荷,不是创造了电荷,也不是分子发生转移,故AB项错误;CD.两只相同的气球在头发上摩擦后,头发与气球因为相互摩擦而带异种电荷,两只相同的气球带的是同种电荷,由于同种电荷相互排斥,所以这种现象与验电器的工作原理相同,故C项错误,D项正确。故选D。2.关于原子下列说法不正确的是( )A.原子是由原子核和核外电子组成 B.原子核是由带正电的质子和不带电的中子组成C.核子包括质子和中子 D.原子核虽然很小,却集中了原子的全部质量和所有正电荷【答案】D【解析】分析:原子是由原子核和核外电子组成的,原子核又是由带正电的质子和不带电的中子组成的.解:A、原子是由原子核和核外电子组成的,故A的说法正确,不合题意.B、原子核又是由带正电的质子和不带电的中子组成的.故B的说法正确,不合题意.C、核子,即原子核内部的微粒,就是质子和中子,故C的说法正确,不合题意.D、原子核的体积虽小,其集中了原子的绝大部分质量和全部的正电荷,并不是原子的全部质量,故D的说法错误,符合题意.故选D.3.如图所示,用皮毛摩擦过的橡胶棒接触验电器的金属球,验电器的金属箔张开,以下说法正确的是( )A. 摩擦过程中创造了电荷B. 验电器的金属箔片张角变大说明所带电荷减少C. 经橡胶棒接触后的验电器带正电荷D. 金属箔张开是由于同种电荷相排斥【答案】D【解析】A、摩擦起电是使电荷发生了转移,不是创造了电荷;故A错误;B、用毛皮摩擦过的橡胶棒带负电,接触后的验电器带负电,金属箔片所带电荷增多,故B错误;C、摩擦过的橡胶棒得到电子带负电,接触后的验电器带负电,故C错误;D、用毛皮摩擦过的橡胶棒带负电,去接触验电器的金属球时,验电器也带上负电,验电器的金属球和两个金属箔片上都带上了负电,由于同种电荷相互排斥,两个金属箔片会张开;故D正确.故选D.4.甲、乙、丙、丁四个通草球,它们之间相互作用的情况是:丁吸引乙,乙排斥丙,丙吸引甲,已知丁带正电,那么甲物体( )A. 一定带正电 B. 一定带负电 C. 可能带负电 D. 可能带正电【答案】D【解析】电荷间的作用规律是:同种电荷相互排斥,异种电荷相互吸引,带电体的性质是:带电体可以吸引轻小的物体。根据题意知道,丁带正电,丁吸引乙,则乙可能带负电,可能不带电;因为乙排斥丙,则乙丙一定带同种电荷,即都带负电;又因为丙吸引甲,则甲可能带正电,也可能不带电,所以甲有两种可能性,故选D。5.带正电物体靠近轻质小球,小球被吸引,换用带负电物体靠近小球,则小球( )A. 静止 B. 被排斥 C. 被吸引 D. 可能被吸引,也可能被排斥【答案】D【解析】电荷间的作用规律是:同种电荷互相排斥,异种电荷相互吸引;根据题意知道,当带正电物体靠近轻质小球时,小球被吸引,所以小球带负电或不带电,当换用带负电物体靠近小球时,则小球可能被吸引,也可能被排斥,故选D。6.下列物体中,在通常情况下均属于绝缘体的一组是( )A. 人体、大地 B. 橡皮、塑料袋C. 铅笔、盐水 D. 餈瓶、酸碱盐溶液【答案】B【解析】容易导电的物体叫导体,不容易导电的物体叫绝缘体,常见的导体包括:人体、大地、各种金属、酸碱盐的溶液等,所以人体、大地、铅笔、盐水、酸碱盐溶液都是导体;橡皮、塑料袋、瓷瓶都是绝缘体,故选B。考点2:电流和电路1.电流的形成:电荷在导体中定向移动形成电流。2.电流的方向:(1)把正电荷移动的方向规定为电流的方向。电流的方向与负电荷、电子的移动方向相反。(2)在电源外部,电流的方向是从电源的正极流向负极;(3)在电源内部,电流的方向是从电源的负极流向正极。3.持续电流形成的条件:① 必须有电源; ② 电路必须闭合(通路)。(只有两个条件都满足时,才能有持续电流。)4.用符号表示电路连接的图叫电路图,【例1】关于电流的形成,下列说法中正确的是( )A.只有正电荷定向移动才能形成电流 B.只有负电荷定向移动才能形成电流 C.只要导体中有电荷就能形成电流 D.金属中的电流是自由电子定向移动形成的【答案】D【解析】解:AB、定向移动的电荷可以是正电荷,也可以是负电荷,还可以是正负电荷同时向相反方向定向移动形成电流,因此AB错误;C、电荷的定向移动才会形成电流,故C错误;D、金属中作定向移动的电荷为带负电的自由电子,自由电子定向移动形成电流,故D正确。故选:D。【例2】( 2023·浙江金华市·中考真题)电热蚊香器是一种常用的除蚊工具,当蚊香器接上电源,需要闭合开关S,才能使指示灯L发光,发热体工作。现由于某种原因指示灯断路不亮,但发热体依然能正常工作。则下列电路连接方式符合要求的是( )A. B.C. D.【答案】D【解析】由题意知,当开关闭合时,指示灯L和发热体同时工作,但指示灯断路时,发热体依然正常工作,说明指示灯和发热体并联在电路中,开关在干路上同时控制两个用电器,故ABC不符合题意,D符合题意。故选D。电流的方向:(1)把正电荷移动的方向规定为电流的方向。电流的方向与负电荷、电子的移动方向相反。(2)在电源外部,电流的方向是从电源的正极流向负极;(3)在电源内部,电流的方向是从电源的负极流向正极。画电路图的基本要求电路元件的符号要用统一规定的符号,不能自造符号.要注意所画符号与实物的对应性.合理安排电路元件符号,使之均匀分布在电路中,具有对称性,特别注意元件的符号一定不能画在电路的拐角处.电路图最好呈长方形,有棱有角,导线要横平竖直,力求把电路图画得简洁、美观、大小比例适中.最好从电源的正极开始,沿着电流的方向依次画起,且知道在电路图中导线无长短之分的原则.1.关于电路的知识,下列说法中不正确的是( )A. 金属中的电流方向跟自由电子定向移动的方向相反B.电路中的电流始终从电源的正极流向负极C. 在电路中,电源是把其他形式的能转化为电能的装置D. 一般的电路是由电源、用电器、开关和导线组成的【答案】B【解析】A. 规定正电荷定向移动的方向为电流的方向(负电荷定向移动方向和电流方向相反).金属中的电流方向跟自由电子(带负电)定向移动的方向相反B. 电源外部,电流从正极经用电器流向负极;电源内部,电流从负极流向正极。C.在电路中,电源是把其他形式的能转化为电能的装置,是提供电压的装置D.一般的电路是由电源、用电器、开关和导线组成的,缺一不可故选B2.如图甲所示,验电器A带负电,B不带电.用带有绝缘手柄的金属棒把验电器A、B两金属球连接起来的瞬间(如图乙所示),金属棒中( ) 甲 乙A.电流方向由A到B B.电流方向由B到AC.有电流但方向无法确定 D.始终无电流【答案】B【解析】当金属棒把验电器A、B两金属球相连时,电子会发生定向移动,电子带的是负电.所以负电荷定向移动的方向与电流的方向相反.3.下列说法中正确的是( )A. 用导线把开关、电灯等用电器连接起来就组成了一个完整的电路B. 电源是电路中提供电能的装置C. 干电池、蓄电池、发电机、电动机都是电源D. 用手电筒时,电流方向是由电池的负极经灯泡流向正极【答案】B【解析】A、用导线把电源、开关、电灯等用电器连接起来就组成了一个完整的电路,故A错误;B、电源是电路中供电的装置,故B正确;C、干电池、蓄电池、发电机是电源,电动机不是电源,故C错误;D、用手电筒时,电流方向是由电池的正极经灯泡流向负极,故D错误.故选B.4.关于电路的说法不正确的是( )A. 电源是提供电能的装置B. 只有电路闭合时,电路中才有电流C. 用电器是将其他形式的能转化为电能的装置D. 在电源的外部电流沿着“正极用电器负极”的方向流动【答案】C【解析】电源将其它形式的能转化为电能,在电路中提供电能,故A正确;电路中产生电流的条件是:一是要有电源,二是电路是通路,故B正确;用电器是消耗电能的装置,它将电能转化为其它形式的能,故C错误;物理中把正电荷定向移动的方向规定为电流的方向,按照这个规定,在电源外部,电流方向是沿着“正极→用电器→负极”的方向流动,故D正确,故选C。5.下图中的电路正确的是 ( )【答案】D6.与所示实物图相对应的电路图是下图中的( )A B C D【答案】A【解析】根据电流流向法先判断出两个灯泡的连接方式,再看开关的位置,即可得出哪个图是正确的.故选:A7.金属导电,靠的是大量的________,摩擦起电的实质是________;蓄电池充电时的能量转化是________,蓄电池对外供电时的能量转化是________.【答案】 (1). 自由电子 (2). 电子的转移 (3). 电能转化为化学能的 (4). 化学能转化为电能【解析】金属内部能自由移动的是自由电子;由于不同物质的原子核对核外电子的束缚本领不同,在摩擦的过程中束缚本领强的得电子带负电,束缚本领弱的失电子带正电,摩擦起电的实质是电子的转移;常用的蓄电池是一种可充电的化学电源,充电时的能量转化是其它形式的能转化为化学能存储起来,对外供电时是将化学能转化为电能。8.把_____电荷定向移动的方向规定为电流方向,金属导体靠_____导电.【答案】 (1). 正电荷 (2). 自由电子【解析】规定电流方向与正电荷定向移动的方向相同,导体能导电的原因是因为导体内有大量自由移动的电荷.故答案为正电荷;自由电子.9.近年来,我市新增了不少新能源公交车,在公交车后门的两侧扶手上,各装有一个按钮(相当于一个开关),想要下车的乘客只要按下任何一个按钮,装在驾驶台上的指示灯都会发光.提醒司机有乘客需要下车.请设计一个符合要求的电路图.(已画出指示灯和电源,如图所示) 【答案】如图所示.考点3:串并联一、串联电路:1.定义:把电路元件逐个顺次(或说成首尾相连)连接起了就组成了串联电路。2.特点:(1)电流只有一条路径;(2)各用电器之间互相影响,一个用电器因开路停止工作,其它用电器也不能工作;(3)只需一个开关就能控制整个电路。二、并联电路:1.定义:把电路元件并列地连接起来就组成了并联电路。2.并联电路有干路和支路之分(1)干路:电流在分支前和合并后所经过的路径叫做干路。(2)支路:分流后到合并前所经过的路径叫做支路。3.特点:(1)电流两条或两条以上的路径,有干路、支路之分;(2)各用电器之间互不影响,当某一支路为开路时,其它支路仍可为通路;(3)干路开关能控制整个电路,各支路开关控制所在各支路的用电器。【例1】小阳需要一个开关能够同时控制两灯且当其中一灯熄灭时,另一灯还能发光的电路,图中符合要求的是( ) B. C. D.【答案】D【解析】解:经分析可知,两灯泡并联,且开关位于干路。AB.由电路图可知,两灯泡串联,开关控制整个电路,当一个灯泡熄灭时,另一个灯泡也熄灭,故AB不符合题意;C.由电路图可知,开关断开时,两灯泡串联;开关闭合时,会造成电源短路,故C不符合题意;D.由电路图可知,两灯泡并联,且开关位于干路,故D符合题意。故选:D。【例2】如图所示的电路图,下列说法中不正确的是( )A.闭合S2,断开S1、S3时,两灯串联 B.闭合S1、S3,断开S2时,两灯并联 C.闭合S1、S2,断开S3时,两灯并联 D.闭合S2、S3,断开S1时,Ll发光而L2不发光【答案】C【解析】解:A、由电路图知,闭合S2,断开S1、S3时,L1、L2顺次连接,因此L1、L2串联。故A正确;B、由电路图知,闭合S1、S3,断开S2时,L1、L2并列在两点之间,因此L1、L2并联。故B正确;C、由电路图知,闭合S1、S2,断开S3时,电路短路,故C错误;D、由电路图知,闭合S2、S3,断开S1时,L2短路,只有L1连入电路,所以Ll发光而L2不发光,故D正确。故选:C。识别串、并联电路的常用方法① 电流法:在电源外部,电流从正极流向负极的途中,如果没有分支,只有一条通路的是串联电路;如果有分支,即分成两条或两条以上通路的是并联电路.② 断开法:即撤掉一个用电器,如果另一个用电器也不工作,则两个用电器是串联;如果另一个用电器仍能工作,则两个用电器是并联.③ 节点法:如果没有电流的分流点和汇总点,为串联电路;如果有电流的分流点和汇总点,为并联电路.1.如图电路中,闭合开关后两灯并联且都能发光的是( )A. B. C. D.【解答】解:A、由电路图可知,两灯泡串联,开关闭合后,两灯都亮;故A错误;B、由图可知,电流从电源的正极出来,先经过开关S1;然后分成两条路径,一条经过灯泡L1回到电源的负极,另一条经过S2、L2后回到电源的负极,故两灯泡并联,闭合开关后,两盏灯都发光,故B正确;C、由图可知,电流从电源的正极出来,然后分成两条路径,一条经过开关S1、灯泡L1回到电源的负极,另一条路径中,灯泡没有接入电路,故C错误;D、由电路图可知,当开关闭合后,形成电源短路,因此灯泡均不发光,故D错误。故选:B。2.如果一个开关能同时控制三盏灯的亮与灭,则这三盏灯( )A.一定串联 B.一定并联 C.并联或串联都可能 D.无法判断【解答】解:因为串联电路中,开关控制整个电路;并联电路中,干路上的开关可以控制整个电路,因此一个开关能同时控制三盏灯的亮与灭,三盏灯的连接方式可能是并联,也可能是串联。故选:C。3.为了扩大学生的知识面,拓展学生分析问题和解决问题的能力,学校最近购置了几百台电脑。为保护校产,我校在微机室设置前后两扇门,只有当两扇门都关上时(关上一道门相当于闭合一个开关),办公室内的指示灯才会亮,表明门都关上了。下列四幅图中符合要求的电路图是( )A. B. C. D.【解答】解:由题意可知,办公室内的指示灯是由两个开关控制的,当两个开关都闭合时,灯才亮,说明两个开关是串联的,A、两个开关和灯串联,只有两个开关都闭合时,指示灯才会发光,故A符合要求;B、两个开关都闭合时,灯泡和电源都被短路,故B不符合要求;C、图中两个开关并联,闭合任何一个开关,指示灯都会发光,故C不符合要求;D、当S1、S2闭合时,电源被短路,故D不符合要求。故选:A。4.如图所示的四个电路图,开关S能使L1和L2同时发光和熄灭的是( )A.甲、丁 B.乙、丁 C.甲、丙 D.丙、丁【解答】解:甲图中开关串联在电路中可控制整个电路,能使L1、L2两盏灯同时发光和熄灭;乙图中开关串联在L1这条支路上,只能使L1灯发光和熄灭;丙图中开关闭合后,L2被短路,只有L1亮;丁图中开关串联在干路上,能使L1、L2两盏灯同时发光和熄灭。所以,符合题意的有甲、丁。故选:A。5.如图所示,连接两个小灯泡的电路,有关说法不正确的是( )A.断开开关,L1、L2串联 B.闭合开关,L1、L2并联 C.断开开关,L1、L2均发光 D.闭合开关,L1发光、L2熄灭【解答】解:根据实物图可知,当开关断开时,电流从正极依次经过灯泡L1、L2,因此L1、L2串联,两灯泡均发光,故AC正确;当闭合开关,灯泡L2被短路,电路为L1的基本电路,因此L1发光、L2熄灭,故B错误,D正确。故选:B。6.关于如图电路的判断,正确的是( )A.只闭合开关S1时,灯泡L1、L3并联 B.只闭合开关S2时,灯泡L2、L3并联 C.只闭合开关S2、S3时,灯泡L2、L3串联 D.闭合所有开关时,灯泡L1、L2并联,L3短路【解答】解:A、由图知,只闭合开关S1时,电流从电源正极流出后,依次通过L3→S1→L1后回到电源负极,所以灯泡L1、L3串联,故A错误;B、由图知,只闭合开关S2时,电流从电源正极流出后,依次通过L3→S2→L2后回到电源负极,所以灯泡L2、L3串联,故B错误;C、由图知,只闭合开关S2、S3时,L3被短路,电流从电源正极流出后通过L2后回到电源负极,电路是L2的简单电路,故C错误;D、由图知,闭合所有开关时,L3被短路,电流从电源正极流出经过S3后分成两支,一支通过L2,另一支通过L1,所以灯泡L1、L2并联,故D正确。故选:D。考点:4:电路的三种状态(1)通路——接通的电路叫通路,此时电路中有电流通过,电路是闭合的。(2)开路(断路)——断开的电路叫断路,此时电路不闭合,电路中无电流。(3)短路——不经过用电器而直接用导线把电源正、负极连在一起,电路中会有很大的电流,可能把电源烧坏,或使导线的绝缘皮燃烧引起火灾,这是绝对不允许的。用电器两端直接用导线连接起来的情况也属于短路(此时电流将直接通过导线而不会通过用电器,用电器不会工作)。【例1】如图所示,当开关S1和S2都断开时,电路处于 状态;当S1闭合、S2断开时,电路处于 状态;当开关S1和S2都闭合时,电路处于 状态。 【答案】断路 通路 短路【解析】 由图可知,S1、S2都断开时,电流无法形成通路,故电路处于断路状态;当S1闭合、S2断开时,电流经开关和灯泡回到电源负极,故电路处于通路状态;当开关S1和S2都闭合时,会将电源两极直接通过导线连起来,电路处于短路状态。【例2】如图所示,灯L1与L2是两只相同的小灯泡,当开关S闭合时,灯L1发光,而L2不发光,则产生故障的原因可能是( )A.灯L1的灯丝断了 B.灯L2的灯丝断了C.灯L1被短路了 D.灯L2被短路了【答案】D【解析】电路故障包括短路和断路,断路时,电路中没有电流,所用用电器都不能工作;短路时,电路中有电流通过,被短路的用电器不能工作.先假设灯L1和L2的灯丝断了,再假设灯L1和L2被短路,验证与题意是否相符,然后作出判断.假设法判断电路故障,就是假设电路某个地方有故障,判断会发生什么情况,再与题目中所给的条件相比较进行判断1.某同学把灯泡、干电池和开关用导线连接起来.开关闭合后灯泡不亮,不一会儿干电池就发热了.这个电路的故障是( )A.断路 B.短路C.灯泡坏了 D.无法判断【答案】B2.如图所示的电路中,闭合开关S后,灯泡L1和L2都不亮.用一段导线的两端接触a、b两点时,两灯都不亮;接触b、c两点时,两灯都不亮;接触c、d两点时,两灯都亮.由此可判断( )A.开关S断路 B.灯L1断路C.灯L1短路 D.灯L2断路【答案】A 【解析】闭合开关S时灯泡L1、L2都不亮,说明电路某处断路.用一段导线的两端接触a、b两点或接触b、c两点时两灯都不亮,说明两灯处都没有断路;当接触c、d两点时两灯都发光,说明断路处在c、d两点间即开关断路.3.小刚和小强在组成串并联电路的实验中(1)在连接电路过程中,开关应该是 的(2)小刚连接了如图所示电路,如果合上开关,出现的现象 (3)小刚想将电路全部拆散,重新连接,小强认为只需拆除 这一根导线,就能成为串联电路。小强将多余的导线拆除以后,闭合开关S时,小电灯L1、L2都不亮,用一段导线的两端接触A、B两点时,两灯都不亮;接触C、D两点时,两灯也不亮:接触E、F两点时,只有灯L1亮。对此,下列判断中正确的是 A.灯L1断路 B.灯L2断路 C.开关S断路 D.灯L2短路(4)小强认为,在小刚最初连接的电路中,如果只改动一根导线,电路就能成为两灯并联的确电路了,请在图中要移接的导线上打上“×”号,并画出改动后的导线【解析】解:(1)连接电路时,为了保护电路元件,开关必须处于断开状态;(2)根据电路图可知,电源两极直接将导线连接起来,形成了电源短路,因此灯泡都不发光;(3)根据电路图可知,拆除c这一根导线,电流从电源正极依次经过两个灯泡回到电源负极,因此两灯串联连接;小强将多余的c导线拆除以后,闭合开关S时,小电灯L1、L2都不亮,说明电路出现了断路;用一段导线的两端接触A、B两点时,两灯都不亮,说明开关完好;接触C、D两点时,两灯也不亮,说明灯泡L1完好;接触E、F两点时,只有灯L1亮,说明灯L2断路,故选B;(4)使两灯成为并联的电路。从电源的正极出发,经开关分别流入两个灯泡、然后汇合流入电流表,回电源的负极。如图所示:故答案为:(1)断开;(2)短路;(3)C;B;(4)见上图。 考点4:电流的测量1.定义:测量电流的仪表叫电流表。2.电路符号: eq \o\ac(○,A),其内阻很小,可看做零,电流表在电路中相当于导线。3.电流表的示数:4.在0~3A量程读出的示数是指针指向相同位置时,在0~0.6A量程上读出的示数的5倍。* 部分电流表的三个接线柱分别是“+”、“0.6”和“3”。这时“0.6”和“3”是负接线柱,电流要从“+”流入,再从“0.6”或“3”流出。5.正确使用电流表的规则:(1)电流表必须和被测的用电器串联。如果电流表与用电器并联,不但测不出流经此用电器的电流,如果电路中没有别的用电器还会因为电流表直接连到电源的两极上使电流过大而烧坏电流表。(2)“+”“-”接线柱的接法要正确,必须使电流从“+”接线柱流进电流表,从“-”接线柱流出来。否则电流表的指针会反向偏转。(3)被测电流不能超过电流表量程。若不能预先估计待测电流的大小时,应选用最大量程进行试触。若被测电流超过电流表的量程将使指针转出刻度范围把指针打弯或把电流表烧坏。【试触法】先把电路的一线头和电流表的一接线柱固定,再用电路的另一线头迅速试触电流表的另一接线柱,若指针摆动很小(读数不准确),说明选的量程偏大,需换小量程;若超出量程说明选的量程偏小(电流表会烧坏),则需换大量程。(4)绝对不允许不经过用电器而把电流表直接连到电源的两极上。 否则将烧坏电流表。(5)使用电表前,如果指针不指零,可调整中央调零螺旋使指针调零。【例1】如图所示,电流表的示数是( )A. 2.3A B. 2.6A C. 0.43A D. 0.46A【答案】D【解析】由图知,电流表的量程是0∼0.6A,分度值是0.02A,所以电流表示数是0.46A.故选D.【例2】关于如图所示电流表的使用,下列说法正确的是( )A. 电流表使用前需观察指针是否指0刻线B. 电流必须从“﹣”接线柱流入,从“+”接线柱流出C. 电流表可以超量程使用D. “0﹣0.6A”量程的分度值为0.1A【答案】A【解析】A、使用前都应检查指针是否对准零刻度线,故A正确;B、电流要从“+”接线柱入,从“-”接线柱出,故B错误;C、为了保护电表,被测电流不能超过电流表的量程,故C错误;D、“0-0.6A”量程的分度值为0.02A,故D错误.故选A.正确使用电流表的规则(1)电流表必须和被测的用电器串联。如果电流表与用电器并联,不但测不出流经此用电器的电流,如果电路中没有别的用电器还会因为电流表直接连到电源的两极上使电流过大而烧坏电流表。(2)“+”“-”接线柱的接法要正确,必须使电流从“+”接线柱流进电流表,从“-”接线柱流出来。否则电流表的指针会反向偏转。(3)被测电流不能超过电流表量程。若不能预先估计待测电流的大小时,应选用最大量程进行试触。若被测电流超过电流表的量程将使指针转出刻度范围把指针打弯或把电流表烧坏。1.(多选)以下对有关用电器正确工作时的电流的大小的估计正确的是( )A. 手电筒中的电流约200 A B. 家庭节能灯中的电流约0.1 AC. 家用电冰箱的电流约1 A D. 家用空调器的电流约5 A【答案】BCD【解析】A、手电筒中的电流约0.2A=200mA左右,故A错误;B、家庭节能灯中的电流约0.1A左右,故B正确;C、家用电冰箱的电流约1A,故C正确;D、家用空调的电流约5A,故D正确.故选BCD.2.空调是现代很多家庭必不可少的家用电器.已知某品牌家用空调工作时通过的电流约为5A,即约为( )A. 5×102 μA B. 5×106 μAC. 5×102 mA D. 5×103 uA【答案】B【解析】因为1A=103 mA=106 μA,所以5A=5×103 mA=5×106 μA,故选D。3.某同学在连接电流表的过程中,出现下列现象并及时加以处理,其中处理错误的是( )A. 表针静止不动,表明电流表与被测电路并联;拆除全部导线、重新连接B. 表针向右微转,没有超过表盘上的一个小格;换用能够测量较小电流的量程C. 表针向右猛偏,超过表盘上的最大电流;换用能够测量较大电流的量程D. 表针向左反转,表明电流表两个接线柱接反;立即对调连接两接线柱的导线头【答案】A【解析】A、表针静止不动,说明电路某处断路,因此需要检查电路断路的位置,不用拆除全部导线;故操作错误.B、表针向右微转,说明电流很小,需换用能够测量较小电流的量程;故操作正确.C、表针向右猛偏,说明电流过大,需换用能够测量较大的量程;故操作正确.D、表针向左反转,表明电流表两个接线柱接反;立即对调连接两接线柱的导线头;操作正确.故选A.4.如图所示是同学用电流表测电流时指针偏转常见的三种错误情况;(1)发生甲现象的原因是_____.(2)发生乙现象的原因是_____.(3)发生丙现象的原因是_____.【答案】 (1). 电流表正负接线柱接反了 (2). 电流表量程太大 (3). 电流表量程太小【解析】(1)由图甲可知,电流表指针向左偏转,说明电流表正负接线柱接反了;(2)由图乙可知,电流表指针偏转角度很小,说明选择的量程太大;(3)电流表指针超过最右边刻度线,超出了电流表量程,因为电流表所选量程太小造成的.故答案为(1)电流表正负接线柱接反了;(2)电流表量程太大;(3)电流表量程太小.5.小明同学做“用电流表测电流”实验的电路如图所示,请用笔画线代替导线将电路连接完整,使灯和并联连接,电流表测量通过灯的电流,并在虚线框内画出对应的电路图.闭合开关后,电流表的指针如图所示,则通过的电流为________.若干路上也有相同规格电流表一只,且指偏转与图相同,则干路电流为________,的电流为________.【答案】 (1). (2). (3). 【解析】根据题意,实物图连接和电路图如下:由图2知道,电流表所选量程是0~0.6A,对应的分度值是0.02A;由指针所指位置知道电流值是0.44A;由图知道,干路中电流表使用的是0~3A量程,示数为2.2A,由并联电路的电流规律知道,通过L2 的电流为I2 =I-I1 =2.2A-0.44A=1.76A。 考点5:串、并联电路中电流的规律一、探究串联电路中电流电流的规律:1.提出问题:串联电路中各点的电流之间有什么关系?2.猜想:串联电路中各点的电流相等。3.设计实验:(1)如下图,用一个电流表分别测ABC三点的电流 改进:用三个电流表同时测ABC三点的电流 (2)更换不同规格的灯泡,测量三次,使结论具有普遍性。4.进行实验(步骤)(1)按电路图连接实物图,连接电路时,开关应断开。(2)将电流表分别串联在电路的A、B、C处,测出三点的电流IA、IB、IC,记录在表格中。(3)换用其他规格的灯泡,再测几次。(4)分析表格中的数据得出结论。5.得出结论:串联电路中电流处处相等。二、探究并联电路中电流的规律1.提出问题:并联电路中干路电流与各支路电流有什么关系?2.做出猜想或假设:并联电路干路电流等于各支路电流之和。3.设计实验:(1)如下图,先用电流表测C点的电流,再分别测AB点的电流(改进:用三个电流表同时接入到电路中的ABC点,测出它们的电流)(2)在实验中采用更换不同规格的灯泡的方法改变电流的大小,测量三次,使结论具有普遍性。4.进行实验(步骤)(1)按电路图连接实物图,连接电路时,开关应断开。(2)将电流表分别串联在电路的A、B、C处,测出三点的电流IA、IB、IC,记录在表格中。(3)换用其他规格的灯泡,再测几次。(4)分析表格中的数据得出结论。5.得出结论:并联电路中干路电流等于各支路的电流之和。【例1】( 2023·四川成都市·中考真题)在“探究并联电路中的电流规律”实验中:(1)小罗同学设计的实验电路如图甲所示,她选用的电源电压是3V。关于小灯泡规格的选择,下列说法正确的是______;A.没有限制,可以任意选取 B.小灯泡的额定电压必须为3VC.小灯泡的规格应该不同 D.必须保证小灯泡的额定电流相同(2)小罗同学将电流表接在A处,闭合开关,电流表指针位置如图乙所示。她的电流表量程选择正确吗?答:______;(3)在得出实验结论时,我们将图甲中A、B处的电流称为支路中的电流,C处的电流称为______电流。【答案】C 正确 干路 【解析】(1)[1]在实验探究中,应选择不同规格的小灯泡,才能避免实验结论的偶然性。故C选项正确。(2)[2]电流表接在A处,测的是支路电流,所以此时量程选择正确。(3)[3]由电路图知,C处是并联电路的干路部分,通过的电流为干路电流。 【例2】在“探究串联电路中的电流特点”实验中,某同学用电流表分别测出图中A、B、C三处的电流大小,并初步得到它们之间关系的结论.为了进一步探究它们之间的关系,下一步他的操作是( )A.将电源两极对调,再次测量A、B、C三处的电流B.改变开关S的位置,再次测量A、B、C三处的电流C.将图中两只灯泡位置对调,再次测量A、B、C三处的电流D.换用不同规格的灯泡,再次测量A、B、C三处的电流【答案】D【解析】解:A、将电源的正负极对调,不能改变电路中的电阻、电压、电流,实验数据不变,不能得出普遍结论.B、改变开关S的位置,不能改变电路中的电阻、电压、电流,实验数据不变,不能得出普遍结论.C、将图中两只灯泡位置对调,不能改变电路的电阻、电压和电流,实验数据不变,不能读出普遍结论.D、更换不同的灯泡,电阻变化,电路中的电流发生变化.使实验结论具有普遍性;故选D.在实验中采用更换不同规格的灯泡的方法改变电流的大小,测量三次,使结论具有普遍性。串联电路中电流处处相等。并联电路中干路电流等于各支路的电流之和1.在下图所示的电路中,开关闭合时A1的示数为1.2A,A2的示数为0.5A。下列判断正确的是( )A.通过L1的电流为1.2A B.通过L1的电流为0.7AC.通过L2的电流为0.7A D.通过L2的电流为1.2A【答案】B【解析】由图可知,两灯泡并联,电流表A1在干路中,是测量干路中的电流即总电流I=1.2A;电流表A2是测量支路L2中的电流,根据并联电流电流的规律I=I1+I2,且I2=0.5A,故CD错误;所以通过支路L1的电流为I1=I-I2=1.2A-0.5A=0.7A,故A错误B正确。2.如图所示电路,当开关S闭合时,电流表A1和A2的示数分别为1.50A和0.30A,则通过灯L1的电流是( )A.1.20A B.0.30A C.1.50A D.1.80A【答案】A【解析】如图两灯并联,电流表A1测量干路电流,电流表A2测量L2灯的电流。根据并联电路的电流特点,干路电流等于各支路电流之和,所以通过灯L1的电流是:?1=?−?2=1.50A−0.30A=1.20A故A正确。3.如图所示电路,闭合开关,以下判断正确的是( )A.灯L1、L2串联 B.电流表测灯L1电流C.电流表测灯L2电流 D.电流表测总电流【答案】B【解析】根据电流的流向法,找出电流的路径,再根据串并联电路的特点做出判断.并确定电流表的测量范围.A、读图可知,电流从电源的正极出发,经开关后分别流经两只灯泡,所以电路为并联,故A错误;BC、图中电流表与灯L1串联在同一支路中,所以电流表测灯L1的电流,故B正确、C错误;D、电流表测灯L1的电流,不是测总电流,故D错误.故选B.4.如图所示,在探究“并联电路的电流规律”时,闭合开关S后,电流表A1的示数是0.1A,电流表A2的示数是0.3A,则电流表A的示数是( )A.0.1A B.0.2A C.0.3A D.0.4A【答案】D【解析】由图知道,R1与R2并联接在电路中,电流表A1测通过R1的电流,电流表A2测通过R2的电流,电流表A测干路电流,由并联电路的电流规律知道,干路电流等于各支路电流之和,所以,电流表A的示数应等于电流表A1、A2的示数之和,即等于0.4A。5.在如图甲所示的电路中,当闭合开关后,两个电流表指针偏转均为图乙所示,则电阻R1和R2中的电流分别为( )A.1.2A,0.22A B.0.98A,0.22AC.0.96A,0.24A D.0.24A,1.2A【答案】C【解析】由电路图可知,两电阻并联,电流表A1测干路电流,A2测通过R2支路的电流, 并联电路干路电流大于各支路电流之和,且两指针的位置相同, A1的量程为0~3A,分度值为0.1A,干路电流I=1.2A,A2的量程为0~0.6A,分度值为0.02A,通过R2支路的电流I2=0.24A, 通过R1的电流I1=I-I2=1.2A-0.24A=0.96A。为了验证并联电路的电流特点,小薇设计了如图1所示的电路进行实验。(1)在连接电路时,开关应处于______状态。(2)小薇先将电流表接在?1所在的支路,闭合开关后,观察到灯?2发光,但灯?1不发光,电流表的示数为零,电路可能存在的故障是:______。(3)排除故障后,她测出了?1、?2支路和干路上的电流分别为?1、?2和I,电流表示数如图2甲、乙、丙所示,可读出:?1=0.5?,?2=______A,?=______A.根据测量结果,在误差允许范围内你认为并联电路中干路电流和各支路电流的关系是:______。(写出关系式即可)(4)接下来小薇更换了两个不同规格的灯泡继续实验,这样做的好处是:______。【答案】断开 灯?1断路 0.52 1.0 ?=?1+?2 避免实验的偶然性,使结论更具普遍性【解析】解:(1)在连接电路时,开关应处于断开状态,有利于保护电路元件。(2)灯?1不发光,可能是灯泡短路或断路造成的,电流表的示数为零,说明电路存在断路,则电路故障是灯?1断路。(3)由图乙所示可知,电流表量程为0~0.6?,分度值为0.02?,所示为?2=0.52?;由图丙所示可知,电流表量程为0~3?,分度值为0.1?,所示为?=1?;在误差允许范围内,有?=?1+?2。(4)在实验中,再次更换两个不同规格的灯泡继续实验,这样做的好处是避免实验的偶然性,使结论更具普遍性。故答案为:(1)断开;(2)断路;(3)0.52;1.0?;?=?1+?2.(4)避免实验的偶然性,使结论更具普遍性。(1)连接电路时要断开开关,这样可保护电路元件。(2)常见电路故障有断路与短路两种,根据电路故障现象分析电路故障原因。(3)由图示电流表确定其量程与分度值,读出其示数,然后分析答题。(4)实验中用不同规格的小灯泡做实验,可避免结论的偶然性,使结论更可靠。7.在探究并联电路电流规律的实验中:(1)为了防止损坏电流表,在不能事先估计电流大小的情况下,应先进行______,以正确选择电流表或电流表的量程.(2)小方连接的部分电路如图所示,请你将电路连接完整.(3)小方将以上电路连接完后,闭合开关,调节滑动变阻器,发现灯泡和发光、电流表A1和A2有示数、电流表A示数为零,则电路故障可能是______.(4)排除故障,进行实验,小方记录了如下数据. 分析以上实验数据,小方发现通过两条支路的电流总是相等.为了探究这个发现是否具有普遍性,可以______,再进行实验.【答案】试触 电流表A短路 更换不同规格的灯泡 【解析】【详解】(1)[1] 为保证闭合开关后电路用电器的安全,防止电流表被烧坏,在未知电流的情况下应选择电流表大量程接入电路,并进行试触;(2)[2]电流表接入电路时正进负出,与待测用电器串联,如图:;(3)[3] 闭合开关,调节滑动变阻器,发现灯泡L1和L2发光、电流表A1和A2有示数,说明支路中没有故障,整个电路为通路,电流表A测干路电流,示数为零,则故障是电流表A短路;(4)[4] 为使探究结果更具普遍性,可采用多次测量的方法,即可更换不同规格的灯泡进行实验。量程使用接线柱*表盘上刻度位置大格代表值小格代表值0~0.6A“-”和“0.6”下一行0.2A0.02A0~3A“-”和“3”上一行1A0.1A实验次序电流电流干路电流10.10.10.220.30.30.630.40.40.8
第十五章 电流和电路 考点精讲考点1:电荷一、两种电荷:1.带电体:物体有了吸引轻小物体的性质,我们就说是物体带了电(荷)。这样的物体叫做带电体。2.摩擦起电:① 定义:用摩擦的方法使物体带电。② 原因:由于不同物质原子核束缚电子的本领不同。两个物体相互摩擦时,原子核束缚电子的本领弱的物体,要失去电子,因缺少电子而带正电,原子核束缚电子的本领强的物体,要得到电子,因为有了多余电子而带等量的负电。③ 【注意】a.在摩擦起电的过程中只能转移带负电荷的电子;b.摩擦起电的两个物体将带上等量异种电荷;c.摩擦起电并不是创造电荷,只是电荷从一个物体转移到另一个物体,使正负电荷分开,但电荷总量守恒。3. 接触带电:物体和带电体接触带了电。(接触带电后的两个物体将带上同种电荷)4. 感应带电:由于带电体的作用,使带电体附近的物体带电。5.自然界只有两种电荷——被丝绸摩擦过的玻璃棒带的电荷是正电荷(+);被毛皮摩擦过的橡胶棒上带的电荷叫做负电荷(-)。6.电荷间的相互作用:同种电荷互相排斥,异种电荷互相吸引。带电体既能吸引不带电的轻小物体,又能吸引带异种电荷的带电体。5.电荷:电荷的多少叫做电荷量,简称电荷,符号是Q。电荷的单位是库仑(C)。二、验电器验电器的构造:金属球、金属杆、金属箔。验电器的原理:同种电荷相互排斥。从验电器张角的大小,可以判断所带电荷的多少。但验电器不能检验带电体带的是正电荷还是负电荷。三、导体和绝缘体1. 定义:容易导电的物体叫做导体;不容易导电的物体叫做绝缘体。2. 导体容易导电的原因:导体中有大量的自由电荷(既可能是正电荷也可能是负电荷),它们可以脱离原子核的束缚,而在导体内部自由移动。3. 绝缘体不容易导电的原因:在绝缘体中电荷几乎都被束缚在原子范围内,不能自由移动。(绝缘体中有电荷,只是电荷不能自由移动)4. 导体和绝缘体之间并没有绝对的界限,在一定条件下可相互转化。一定条件下,绝缘体也可变为导体。【例1】( 2023·黑龙江中考真题)以下学习用品中,在通常情况下属于导体的是( )A.塑料刻度尺 B.物理课本 C.绘画橡皮 D.金属小刀片【答案】D【解析】A.塑料是良好的绝缘体,常用作导线的外包装,故A不符合题意; B.物理课本的材料是纸,一般情况下,干燥的纸不导电,是绝缘体,故B不符合题意;C.橡皮材料类似于橡胶,是良好的绝缘体,故C不符合题意;D.金属小刀片的材料是金属铁(或钢),金属是良好的导体,常用作导线,故D符合题意。故选D。【例2】( 2023·浙江嘉兴市·中考真题)如图是“静电章鱼”实验,用比塑料易失去电子的毛皮分别摩擦塑料丝和塑料管,然后把塑料丝往空中抛出后将塑料管放在下面,此时塑料丝静止在空中形状像章鱼。下列分析正确的是( )A.塑料丝与塑料管带异种电荷后吸附在一起B.塑料丝间带同种电荷相互排斥而呈章鱼状C.塑料管经毛皮摩擦得到电子后带正电D.塑料管得到的电子数等于毛皮两次失去的电子总数【答案】B【解析】AB.根据题意知道,与毛皮分别摩擦后塑料丝和塑料管,带同种电荷,且由于同种电荷相互排斥而呈章鱼状,故A错误,B正确;C.由于毛皮比塑料易失去电子,所以,塑料管经毛皮摩擦得到电子后带负电,故C错误;D.由于毛皮分别摩擦塑料丝和塑料管,所以,塑料管和塑料丝得到的电子总数等于毛皮两次失去的电子总数,故D错误。故选B。【例3】取两个相同的验电器甲和乙,使甲带电,乙不带电。如图所示,可以看到甲的金属箔张开,乙的金属箔闭合,用橡胶棒把甲和乙连接起来会发现验电器金属箔的张角 A. 甲、乙都增大 B. 甲、乙都减小C. 甲、乙都不变 D. 甲减小,乙增大【答案】C【解析】根据电荷间的相互作用,同种电荷相排斥,甲带电,甲的金属箔张开;乙不带电,乙的金属箔闭合;因为橡胶棒是绝缘体,不能导电,所以,用橡胶棒把甲和乙连接起来,电子不会发生转移,会发现两验电器金属箔的张角不变。故C正确为答案。本考点的考查重点是常见导体和绝缘体的辨别.容易导电的物体叫导体,不容易导电的物体叫绝缘体.常见的导体包括:人体、大地、各种金属、酸碱盐的水溶液等,常见的绝缘体有陶瓷、玻璃、橡胶、油等.摩擦起电的原因是不同物质的原子核对电子的抢夺能力不同,它的实质是电子的转移.失去电子的物体带正电,得到电子的物体带负电.摩擦起电只是让物体带电的一种方式,带电体具有吸引轻小物体的性质.1.( 2023·湖南怀化市·中考真题)如图所示,将两只相同的气球在自己的头发上摩擦后,就可以让一只气球在另一只气球上方“跳舞”。对该现象解释正确的是( )A.摩擦的方法创造了电荷使两气球带了电 B.摩擦的方法使气球分子发生转移而带电C.两气球因带了异种电荷而互相排斥 D.这种相互排斥现象与验电器的两片金属箔张开时原理相同【答案】D【解析】AB.摩擦的方法使头发与气球里的电子发生转移,而使头发与气球带异种电荷,不是创造了电荷,也不是分子发生转移,故AB项错误;CD.两只相同的气球在头发上摩擦后,头发与气球因为相互摩擦而带异种电荷,两只相同的气球带的是同种电荷,由于同种电荷相互排斥,所以这种现象与验电器的工作原理相同,故C项错误,D项正确。故选D。2.关于原子下列说法不正确的是( )A.原子是由原子核和核外电子组成 B.原子核是由带正电的质子和不带电的中子组成C.核子包括质子和中子 D.原子核虽然很小,却集中了原子的全部质量和所有正电荷【答案】D【解析】分析:原子是由原子核和核外电子组成的,原子核又是由带正电的质子和不带电的中子组成的.解:A、原子是由原子核和核外电子组成的,故A的说法正确,不合题意.B、原子核又是由带正电的质子和不带电的中子组成的.故B的说法正确,不合题意.C、核子,即原子核内部的微粒,就是质子和中子,故C的说法正确,不合题意.D、原子核的体积虽小,其集中了原子的绝大部分质量和全部的正电荷,并不是原子的全部质量,故D的说法错误,符合题意.故选D.3.如图所示,用皮毛摩擦过的橡胶棒接触验电器的金属球,验电器的金属箔张开,以下说法正确的是( )A. 摩擦过程中创造了电荷B. 验电器的金属箔片张角变大说明所带电荷减少C. 经橡胶棒接触后的验电器带正电荷D. 金属箔张开是由于同种电荷相排斥【答案】D【解析】A、摩擦起电是使电荷发生了转移,不是创造了电荷;故A错误;B、用毛皮摩擦过的橡胶棒带负电,接触后的验电器带负电,金属箔片所带电荷增多,故B错误;C、摩擦过的橡胶棒得到电子带负电,接触后的验电器带负电,故C错误;D、用毛皮摩擦过的橡胶棒带负电,去接触验电器的金属球时,验电器也带上负电,验电器的金属球和两个金属箔片上都带上了负电,由于同种电荷相互排斥,两个金属箔片会张开;故D正确.故选D.4.甲、乙、丙、丁四个通草球,它们之间相互作用的情况是:丁吸引乙,乙排斥丙,丙吸引甲,已知丁带正电,那么甲物体( )A. 一定带正电 B. 一定带负电 C. 可能带负电 D. 可能带正电【答案】D【解析】电荷间的作用规律是:同种电荷相互排斥,异种电荷相互吸引,带电体的性质是:带电体可以吸引轻小的物体。根据题意知道,丁带正电,丁吸引乙,则乙可能带负电,可能不带电;因为乙排斥丙,则乙丙一定带同种电荷,即都带负电;又因为丙吸引甲,则甲可能带正电,也可能不带电,所以甲有两种可能性,故选D。5.带正电物体靠近轻质小球,小球被吸引,换用带负电物体靠近小球,则小球( )A. 静止 B. 被排斥 C. 被吸引 D. 可能被吸引,也可能被排斥【答案】D【解析】电荷间的作用规律是:同种电荷互相排斥,异种电荷相互吸引;根据题意知道,当带正电物体靠近轻质小球时,小球被吸引,所以小球带负电或不带电,当换用带负电物体靠近小球时,则小球可能被吸引,也可能被排斥,故选D。6.下列物体中,在通常情况下均属于绝缘体的一组是( )A. 人体、大地 B. 橡皮、塑料袋C. 铅笔、盐水 D. 餈瓶、酸碱盐溶液【答案】B【解析】容易导电的物体叫导体,不容易导电的物体叫绝缘体,常见的导体包括:人体、大地、各种金属、酸碱盐的溶液等,所以人体、大地、铅笔、盐水、酸碱盐溶液都是导体;橡皮、塑料袋、瓷瓶都是绝缘体,故选B。考点2:电流和电路1.电流的形成:电荷在导体中定向移动形成电流。2.电流的方向:(1)把正电荷移动的方向规定为电流的方向。电流的方向与负电荷、电子的移动方向相反。(2)在电源外部,电流的方向是从电源的正极流向负极;(3)在电源内部,电流的方向是从电源的负极流向正极。3.持续电流形成的条件:① 必须有电源; ② 电路必须闭合(通路)。(只有两个条件都满足时,才能有持续电流。)4.用符号表示电路连接的图叫电路图,【例1】关于电流的形成,下列说法中正确的是( )A.只有正电荷定向移动才能形成电流 B.只有负电荷定向移动才能形成电流 C.只要导体中有电荷就能形成电流 D.金属中的电流是自由电子定向移动形成的【答案】D【解析】解:AB、定向移动的电荷可以是正电荷,也可以是负电荷,还可以是正负电荷同时向相反方向定向移动形成电流,因此AB错误;C、电荷的定向移动才会形成电流,故C错误;D、金属中作定向移动的电荷为带负电的自由电子,自由电子定向移动形成电流,故D正确。故选:D。【例2】( 2023·浙江金华市·中考真题)电热蚊香器是一种常用的除蚊工具,当蚊香器接上电源,需要闭合开关S,才能使指示灯L发光,发热体工作。现由于某种原因指示灯断路不亮,但发热体依然能正常工作。则下列电路连接方式符合要求的是( )A. B.C. D.【答案】D【解析】由题意知,当开关闭合时,指示灯L和发热体同时工作,但指示灯断路时,发热体依然正常工作,说明指示灯和发热体并联在电路中,开关在干路上同时控制两个用电器,故ABC不符合题意,D符合题意。故选D。电流的方向:(1)把正电荷移动的方向规定为电流的方向。电流的方向与负电荷、电子的移动方向相反。(2)在电源外部,电流的方向是从电源的正极流向负极;(3)在电源内部,电流的方向是从电源的负极流向正极。画电路图的基本要求电路元件的符号要用统一规定的符号,不能自造符号.要注意所画符号与实物的对应性.合理安排电路元件符号,使之均匀分布在电路中,具有对称性,特别注意元件的符号一定不能画在电路的拐角处.电路图最好呈长方形,有棱有角,导线要横平竖直,力求把电路图画得简洁、美观、大小比例适中.最好从电源的正极开始,沿着电流的方向依次画起,且知道在电路图中导线无长短之分的原则.1.关于电路的知识,下列说法中不正确的是( )A. 金属中的电流方向跟自由电子定向移动的方向相反B.电路中的电流始终从电源的正极流向负极C. 在电路中,电源是把其他形式的能转化为电能的装置D. 一般的电路是由电源、用电器、开关和导线组成的【答案】B【解析】A. 规定正电荷定向移动的方向为电流的方向(负电荷定向移动方向和电流方向相反).金属中的电流方向跟自由电子(带负电)定向移动的方向相反B. 电源外部,电流从正极经用电器流向负极;电源内部,电流从负极流向正极。C.在电路中,电源是把其他形式的能转化为电能的装置,是提供电压的装置D.一般的电路是由电源、用电器、开关和导线组成的,缺一不可故选B2.如图甲所示,验电器A带负电,B不带电.用带有绝缘手柄的金属棒把验电器A、B两金属球连接起来的瞬间(如图乙所示),金属棒中( ) 甲 乙A.电流方向由A到B B.电流方向由B到AC.有电流但方向无法确定 D.始终无电流【答案】B【解析】当金属棒把验电器A、B两金属球相连时,电子会发生定向移动,电子带的是负电.所以负电荷定向移动的方向与电流的方向相反.3.下列说法中正确的是( )A. 用导线把开关、电灯等用电器连接起来就组成了一个完整的电路B. 电源是电路中提供电能的装置C. 干电池、蓄电池、发电机、电动机都是电源D. 用手电筒时,电流方向是由电池的负极经灯泡流向正极【答案】B【解析】A、用导线把电源、开关、电灯等用电器连接起来就组成了一个完整的电路,故A错误;B、电源是电路中供电的装置,故B正确;C、干电池、蓄电池、发电机是电源,电动机不是电源,故C错误;D、用手电筒时,电流方向是由电池的正极经灯泡流向负极,故D错误.故选B.4.关于电路的说法不正确的是( )A. 电源是提供电能的装置B. 只有电路闭合时,电路中才有电流C. 用电器是将其他形式的能转化为电能的装置D. 在电源的外部电流沿着“正极用电器负极”的方向流动【答案】C【解析】电源将其它形式的能转化为电能,在电路中提供电能,故A正确;电路中产生电流的条件是:一是要有电源,二是电路是通路,故B正确;用电器是消耗电能的装置,它将电能转化为其它形式的能,故C错误;物理中把正电荷定向移动的方向规定为电流的方向,按照这个规定,在电源外部,电流方向是沿着“正极→用电器→负极”的方向流动,故D正确,故选C。5.下图中的电路正确的是 ( )【答案】D6.与所示实物图相对应的电路图是下图中的( )A B C D【答案】A【解析】根据电流流向法先判断出两个灯泡的连接方式,再看开关的位置,即可得出哪个图是正确的.故选:A7.金属导电,靠的是大量的________,摩擦起电的实质是________;蓄电池充电时的能量转化是________,蓄电池对外供电时的能量转化是________.【答案】 (1). 自由电子 (2). 电子的转移 (3). 电能转化为化学能的 (4). 化学能转化为电能【解析】金属内部能自由移动的是自由电子;由于不同物质的原子核对核外电子的束缚本领不同,在摩擦的过程中束缚本领强的得电子带负电,束缚本领弱的失电子带正电,摩擦起电的实质是电子的转移;常用的蓄电池是一种可充电的化学电源,充电时的能量转化是其它形式的能转化为化学能存储起来,对外供电时是将化学能转化为电能。8.把_____电荷定向移动的方向规定为电流方向,金属导体靠_____导电.【答案】 (1). 正电荷 (2). 自由电子【解析】规定电流方向与正电荷定向移动的方向相同,导体能导电的原因是因为导体内有大量自由移动的电荷.故答案为正电荷;自由电子.9.近年来,我市新增了不少新能源公交车,在公交车后门的两侧扶手上,各装有一个按钮(相当于一个开关),想要下车的乘客只要按下任何一个按钮,装在驾驶台上的指示灯都会发光.提醒司机有乘客需要下车.请设计一个符合要求的电路图.(已画出指示灯和电源,如图所示) 【答案】如图所示.考点3:串并联一、串联电路:1.定义:把电路元件逐个顺次(或说成首尾相连)连接起了就组成了串联电路。2.特点:(1)电流只有一条路径;(2)各用电器之间互相影响,一个用电器因开路停止工作,其它用电器也不能工作;(3)只需一个开关就能控制整个电路。二、并联电路:1.定义:把电路元件并列地连接起来就组成了并联电路。2.并联电路有干路和支路之分(1)干路:电流在分支前和合并后所经过的路径叫做干路。(2)支路:分流后到合并前所经过的路径叫做支路。3.特点:(1)电流两条或两条以上的路径,有干路、支路之分;(2)各用电器之间互不影响,当某一支路为开路时,其它支路仍可为通路;(3)干路开关能控制整个电路,各支路开关控制所在各支路的用电器。【例1】小阳需要一个开关能够同时控制两灯且当其中一灯熄灭时,另一灯还能发光的电路,图中符合要求的是( ) B. C. D.【答案】D【解析】解:经分析可知,两灯泡并联,且开关位于干路。AB.由电路图可知,两灯泡串联,开关控制整个电路,当一个灯泡熄灭时,另一个灯泡也熄灭,故AB不符合题意;C.由电路图可知,开关断开时,两灯泡串联;开关闭合时,会造成电源短路,故C不符合题意;D.由电路图可知,两灯泡并联,且开关位于干路,故D符合题意。故选:D。【例2】如图所示的电路图,下列说法中不正确的是( )A.闭合S2,断开S1、S3时,两灯串联 B.闭合S1、S3,断开S2时,两灯并联 C.闭合S1、S2,断开S3时,两灯并联 D.闭合S2、S3,断开S1时,Ll发光而L2不发光【答案】C【解析】解:A、由电路图知,闭合S2,断开S1、S3时,L1、L2顺次连接,因此L1、L2串联。故A正确;B、由电路图知,闭合S1、S3,断开S2时,L1、L2并列在两点之间,因此L1、L2并联。故B正确;C、由电路图知,闭合S1、S2,断开S3时,电路短路,故C错误;D、由电路图知,闭合S2、S3,断开S1时,L2短路,只有L1连入电路,所以Ll发光而L2不发光,故D正确。故选:C。识别串、并联电路的常用方法① 电流法:在电源外部,电流从正极流向负极的途中,如果没有分支,只有一条通路的是串联电路;如果有分支,即分成两条或两条以上通路的是并联电路.② 断开法:即撤掉一个用电器,如果另一个用电器也不工作,则两个用电器是串联;如果另一个用电器仍能工作,则两个用电器是并联.③ 节点法:如果没有电流的分流点和汇总点,为串联电路;如果有电流的分流点和汇总点,为并联电路.1.如图电路中,闭合开关后两灯并联且都能发光的是( )A. B. C. D.【解答】解:A、由电路图可知,两灯泡串联,开关闭合后,两灯都亮;故A错误;B、由图可知,电流从电源的正极出来,先经过开关S1;然后分成两条路径,一条经过灯泡L1回到电源的负极,另一条经过S2、L2后回到电源的负极,故两灯泡并联,闭合开关后,两盏灯都发光,故B正确;C、由图可知,电流从电源的正极出来,然后分成两条路径,一条经过开关S1、灯泡L1回到电源的负极,另一条路径中,灯泡没有接入电路,故C错误;D、由电路图可知,当开关闭合后,形成电源短路,因此灯泡均不发光,故D错误。故选:B。2.如果一个开关能同时控制三盏灯的亮与灭,则这三盏灯( )A.一定串联 B.一定并联 C.并联或串联都可能 D.无法判断【解答】解:因为串联电路中,开关控制整个电路;并联电路中,干路上的开关可以控制整个电路,因此一个开关能同时控制三盏灯的亮与灭,三盏灯的连接方式可能是并联,也可能是串联。故选:C。3.为了扩大学生的知识面,拓展学生分析问题和解决问题的能力,学校最近购置了几百台电脑。为保护校产,我校在微机室设置前后两扇门,只有当两扇门都关上时(关上一道门相当于闭合一个开关),办公室内的指示灯才会亮,表明门都关上了。下列四幅图中符合要求的电路图是( )A. B. C. D.【解答】解:由题意可知,办公室内的指示灯是由两个开关控制的,当两个开关都闭合时,灯才亮,说明两个开关是串联的,A、两个开关和灯串联,只有两个开关都闭合时,指示灯才会发光,故A符合要求;B、两个开关都闭合时,灯泡和电源都被短路,故B不符合要求;C、图中两个开关并联,闭合任何一个开关,指示灯都会发光,故C不符合要求;D、当S1、S2闭合时,电源被短路,故D不符合要求。故选:A。4.如图所示的四个电路图,开关S能使L1和L2同时发光和熄灭的是( )A.甲、丁 B.乙、丁 C.甲、丙 D.丙、丁【解答】解:甲图中开关串联在电路中可控制整个电路,能使L1、L2两盏灯同时发光和熄灭;乙图中开关串联在L1这条支路上,只能使L1灯发光和熄灭;丙图中开关闭合后,L2被短路,只有L1亮;丁图中开关串联在干路上,能使L1、L2两盏灯同时发光和熄灭。所以,符合题意的有甲、丁。故选:A。5.如图所示,连接两个小灯泡的电路,有关说法不正确的是( )A.断开开关,L1、L2串联 B.闭合开关,L1、L2并联 C.断开开关,L1、L2均发光 D.闭合开关,L1发光、L2熄灭【解答】解:根据实物图可知,当开关断开时,电流从正极依次经过灯泡L1、L2,因此L1、L2串联,两灯泡均发光,故AC正确;当闭合开关,灯泡L2被短路,电路为L1的基本电路,因此L1发光、L2熄灭,故B错误,D正确。故选:B。6.关于如图电路的判断,正确的是( )A.只闭合开关S1时,灯泡L1、L3并联 B.只闭合开关S2时,灯泡L2、L3并联 C.只闭合开关S2、S3时,灯泡L2、L3串联 D.闭合所有开关时,灯泡L1、L2并联,L3短路【解答】解:A、由图知,只闭合开关S1时,电流从电源正极流出后,依次通过L3→S1→L1后回到电源负极,所以灯泡L1、L3串联,故A错误;B、由图知,只闭合开关S2时,电流从电源正极流出后,依次通过L3→S2→L2后回到电源负极,所以灯泡L2、L3串联,故B错误;C、由图知,只闭合开关S2、S3时,L3被短路,电流从电源正极流出后通过L2后回到电源负极,电路是L2的简单电路,故C错误;D、由图知,闭合所有开关时,L3被短路,电流从电源正极流出经过S3后分成两支,一支通过L2,另一支通过L1,所以灯泡L1、L2并联,故D正确。故选:D。考点:4:电路的三种状态(1)通路——接通的电路叫通路,此时电路中有电流通过,电路是闭合的。(2)开路(断路)——断开的电路叫断路,此时电路不闭合,电路中无电流。(3)短路——不经过用电器而直接用导线把电源正、负极连在一起,电路中会有很大的电流,可能把电源烧坏,或使导线的绝缘皮燃烧引起火灾,这是绝对不允许的。用电器两端直接用导线连接起来的情况也属于短路(此时电流将直接通过导线而不会通过用电器,用电器不会工作)。【例1】如图所示,当开关S1和S2都断开时,电路处于 状态;当S1闭合、S2断开时,电路处于 状态;当开关S1和S2都闭合时,电路处于 状态。 【答案】断路 通路 短路【解析】 由图可知,S1、S2都断开时,电流无法形成通路,故电路处于断路状态;当S1闭合、S2断开时,电流经开关和灯泡回到电源负极,故电路处于通路状态;当开关S1和S2都闭合时,会将电源两极直接通过导线连起来,电路处于短路状态。【例2】如图所示,灯L1与L2是两只相同的小灯泡,当开关S闭合时,灯L1发光,而L2不发光,则产生故障的原因可能是( )A.灯L1的灯丝断了 B.灯L2的灯丝断了C.灯L1被短路了 D.灯L2被短路了【答案】D【解析】电路故障包括短路和断路,断路时,电路中没有电流,所用用电器都不能工作;短路时,电路中有电流通过,被短路的用电器不能工作.先假设灯L1和L2的灯丝断了,再假设灯L1和L2被短路,验证与题意是否相符,然后作出判断.假设法判断电路故障,就是假设电路某个地方有故障,判断会发生什么情况,再与题目中所给的条件相比较进行判断1.某同学把灯泡、干电池和开关用导线连接起来.开关闭合后灯泡不亮,不一会儿干电池就发热了.这个电路的故障是( )A.断路 B.短路C.灯泡坏了 D.无法判断【答案】B2.如图所示的电路中,闭合开关S后,灯泡L1和L2都不亮.用一段导线的两端接触a、b两点时,两灯都不亮;接触b、c两点时,两灯都不亮;接触c、d两点时,两灯都亮.由此可判断( )A.开关S断路 B.灯L1断路C.灯L1短路 D.灯L2断路【答案】A 【解析】闭合开关S时灯泡L1、L2都不亮,说明电路某处断路.用一段导线的两端接触a、b两点或接触b、c两点时两灯都不亮,说明两灯处都没有断路;当接触c、d两点时两灯都发光,说明断路处在c、d两点间即开关断路.3.小刚和小强在组成串并联电路的实验中(1)在连接电路过程中,开关应该是 的(2)小刚连接了如图所示电路,如果合上开关,出现的现象 (3)小刚想将电路全部拆散,重新连接,小强认为只需拆除 这一根导线,就能成为串联电路。小强将多余的导线拆除以后,闭合开关S时,小电灯L1、L2都不亮,用一段导线的两端接触A、B两点时,两灯都不亮;接触C、D两点时,两灯也不亮:接触E、F两点时,只有灯L1亮。对此,下列判断中正确的是 A.灯L1断路 B.灯L2断路 C.开关S断路 D.灯L2短路(4)小强认为,在小刚最初连接的电路中,如果只改动一根导线,电路就能成为两灯并联的确电路了,请在图中要移接的导线上打上“×”号,并画出改动后的导线【解析】解:(1)连接电路时,为了保护电路元件,开关必须处于断开状态;(2)根据电路图可知,电源两极直接将导线连接起来,形成了电源短路,因此灯泡都不发光;(3)根据电路图可知,拆除c这一根导线,电流从电源正极依次经过两个灯泡回到电源负极,因此两灯串联连接;小强将多余的c导线拆除以后,闭合开关S时,小电灯L1、L2都不亮,说明电路出现了断路;用一段导线的两端接触A、B两点时,两灯都不亮,说明开关完好;接触C、D两点时,两灯也不亮,说明灯泡L1完好;接触E、F两点时,只有灯L1亮,说明灯L2断路,故选B;(4)使两灯成为并联的电路。从电源的正极出发,经开关分别流入两个灯泡、然后汇合流入电流表,回电源的负极。如图所示:故答案为:(1)断开;(2)短路;(3)C;B;(4)见上图。 考点4:电流的测量1.定义:测量电流的仪表叫电流表。2.电路符号: eq \o\ac(○,A),其内阻很小,可看做零,电流表在电路中相当于导线。3.电流表的示数:4.在0~3A量程读出的示数是指针指向相同位置时,在0~0.6A量程上读出的示数的5倍。* 部分电流表的三个接线柱分别是“+”、“0.6”和“3”。这时“0.6”和“3”是负接线柱,电流要从“+”流入,再从“0.6”或“3”流出。5.正确使用电流表的规则:(1)电流表必须和被测的用电器串联。如果电流表与用电器并联,不但测不出流经此用电器的电流,如果电路中没有别的用电器还会因为电流表直接连到电源的两极上使电流过大而烧坏电流表。(2)“+”“-”接线柱的接法要正确,必须使电流从“+”接线柱流进电流表,从“-”接线柱流出来。否则电流表的指针会反向偏转。(3)被测电流不能超过电流表量程。若不能预先估计待测电流的大小时,应选用最大量程进行试触。若被测电流超过电流表的量程将使指针转出刻度范围把指针打弯或把电流表烧坏。【试触法】先把电路的一线头和电流表的一接线柱固定,再用电路的另一线头迅速试触电流表的另一接线柱,若指针摆动很小(读数不准确),说明选的量程偏大,需换小量程;若超出量程说明选的量程偏小(电流表会烧坏),则需换大量程。(4)绝对不允许不经过用电器而把电流表直接连到电源的两极上。 否则将烧坏电流表。(5)使用电表前,如果指针不指零,可调整中央调零螺旋使指针调零。【例1】如图所示,电流表的示数是( )A. 2.3A B. 2.6A C. 0.43A D. 0.46A【答案】D【解析】由图知,电流表的量程是0∼0.6A,分度值是0.02A,所以电流表示数是0.46A.故选D.【例2】关于如图所示电流表的使用,下列说法正确的是( )A. 电流表使用前需观察指针是否指0刻线B. 电流必须从“﹣”接线柱流入,从“+”接线柱流出C. 电流表可以超量程使用D. “0﹣0.6A”量程的分度值为0.1A【答案】A【解析】A、使用前都应检查指针是否对准零刻度线,故A正确;B、电流要从“+”接线柱入,从“-”接线柱出,故B错误;C、为了保护电表,被测电流不能超过电流表的量程,故C错误;D、“0-0.6A”量程的分度值为0.02A,故D错误.故选A.正确使用电流表的规则(1)电流表必须和被测的用电器串联。如果电流表与用电器并联,不但测不出流经此用电器的电流,如果电路中没有别的用电器还会因为电流表直接连到电源的两极上使电流过大而烧坏电流表。(2)“+”“-”接线柱的接法要正确,必须使电流从“+”接线柱流进电流表,从“-”接线柱流出来。否则电流表的指针会反向偏转。(3)被测电流不能超过电流表量程。若不能预先估计待测电流的大小时,应选用最大量程进行试触。若被测电流超过电流表的量程将使指针转出刻度范围把指针打弯或把电流表烧坏。1.(多选)以下对有关用电器正确工作时的电流的大小的估计正确的是( )A. 手电筒中的电流约200 A B. 家庭节能灯中的电流约0.1 AC. 家用电冰箱的电流约1 A D. 家用空调器的电流约5 A【答案】BCD【解析】A、手电筒中的电流约0.2A=200mA左右,故A错误;B、家庭节能灯中的电流约0.1A左右,故B正确;C、家用电冰箱的电流约1A,故C正确;D、家用空调的电流约5A,故D正确.故选BCD.2.空调是现代很多家庭必不可少的家用电器.已知某品牌家用空调工作时通过的电流约为5A,即约为( )A. 5×102 μA B. 5×106 μAC. 5×102 mA D. 5×103 uA【答案】B【解析】因为1A=103 mA=106 μA,所以5A=5×103 mA=5×106 μA,故选D。3.某同学在连接电流表的过程中,出现下列现象并及时加以处理,其中处理错误的是( )A. 表针静止不动,表明电流表与被测电路并联;拆除全部导线、重新连接B. 表针向右微转,没有超过表盘上的一个小格;换用能够测量较小电流的量程C. 表针向右猛偏,超过表盘上的最大电流;换用能够测量较大电流的量程D. 表针向左反转,表明电流表两个接线柱接反;立即对调连接两接线柱的导线头【答案】A【解析】A、表针静止不动,说明电路某处断路,因此需要检查电路断路的位置,不用拆除全部导线;故操作错误.B、表针向右微转,说明电流很小,需换用能够测量较小电流的量程;故操作正确.C、表针向右猛偏,说明电流过大,需换用能够测量较大的量程;故操作正确.D、表针向左反转,表明电流表两个接线柱接反;立即对调连接两接线柱的导线头;操作正确.故选A.4.如图所示是同学用电流表测电流时指针偏转常见的三种错误情况;(1)发生甲现象的原因是_____.(2)发生乙现象的原因是_____.(3)发生丙现象的原因是_____.【答案】 (1). 电流表正负接线柱接反了 (2). 电流表量程太大 (3). 电流表量程太小【解析】(1)由图甲可知,电流表指针向左偏转,说明电流表正负接线柱接反了;(2)由图乙可知,电流表指针偏转角度很小,说明选择的量程太大;(3)电流表指针超过最右边刻度线,超出了电流表量程,因为电流表所选量程太小造成的.故答案为(1)电流表正负接线柱接反了;(2)电流表量程太大;(3)电流表量程太小.5.小明同学做“用电流表测电流”实验的电路如图所示,请用笔画线代替导线将电路连接完整,使灯和并联连接,电流表测量通过灯的电流,并在虚线框内画出对应的电路图.闭合开关后,电流表的指针如图所示,则通过的电流为________.若干路上也有相同规格电流表一只,且指偏转与图相同,则干路电流为________,的电流为________.【答案】 (1). (2). (3). 【解析】根据题意,实物图连接和电路图如下:由图2知道,电流表所选量程是0~0.6A,对应的分度值是0.02A;由指针所指位置知道电流值是0.44A;由图知道,干路中电流表使用的是0~3A量程,示数为2.2A,由并联电路的电流规律知道,通过L2 的电流为I2 =I-I1 =2.2A-0.44A=1.76A。 考点5:串、并联电路中电流的规律一、探究串联电路中电流电流的规律:1.提出问题:串联电路中各点的电流之间有什么关系?2.猜想:串联电路中各点的电流相等。3.设计实验:(1)如下图,用一个电流表分别测ABC三点的电流 改进:用三个电流表同时测ABC三点的电流 (2)更换不同规格的灯泡,测量三次,使结论具有普遍性。4.进行实验(步骤)(1)按电路图连接实物图,连接电路时,开关应断开。(2)将电流表分别串联在电路的A、B、C处,测出三点的电流IA、IB、IC,记录在表格中。(3)换用其他规格的灯泡,再测几次。(4)分析表格中的数据得出结论。5.得出结论:串联电路中电流处处相等。二、探究并联电路中电流的规律1.提出问题:并联电路中干路电流与各支路电流有什么关系?2.做出猜想或假设:并联电路干路电流等于各支路电流之和。3.设计实验:(1)如下图,先用电流表测C点的电流,再分别测AB点的电流(改进:用三个电流表同时接入到电路中的ABC点,测出它们的电流)(2)在实验中采用更换不同规格的灯泡的方法改变电流的大小,测量三次,使结论具有普遍性。4.进行实验(步骤)(1)按电路图连接实物图,连接电路时,开关应断开。(2)将电流表分别串联在电路的A、B、C处,测出三点的电流IA、IB、IC,记录在表格中。(3)换用其他规格的灯泡,再测几次。(4)分析表格中的数据得出结论。5.得出结论:并联电路中干路电流等于各支路的电流之和。【例1】( 2023·四川成都市·中考真题)在“探究并联电路中的电流规律”实验中:(1)小罗同学设计的实验电路如图甲所示,她选用的电源电压是3V。关于小灯泡规格的选择,下列说法正确的是______;A.没有限制,可以任意选取 B.小灯泡的额定电压必须为3VC.小灯泡的规格应该不同 D.必须保证小灯泡的额定电流相同(2)小罗同学将电流表接在A处,闭合开关,电流表指针位置如图乙所示。她的电流表量程选择正确吗?答:______;(3)在得出实验结论时,我们将图甲中A、B处的电流称为支路中的电流,C处的电流称为______电流。【答案】C 正确 干路 【解析】(1)[1]在实验探究中,应选择不同规格的小灯泡,才能避免实验结论的偶然性。故C选项正确。(2)[2]电流表接在A处,测的是支路电流,所以此时量程选择正确。(3)[3]由电路图知,C处是并联电路的干路部分,通过的电流为干路电流。 【例2】在“探究串联电路中的电流特点”实验中,某同学用电流表分别测出图中A、B、C三处的电流大小,并初步得到它们之间关系的结论.为了进一步探究它们之间的关系,下一步他的操作是( )A.将电源两极对调,再次测量A、B、C三处的电流B.改变开关S的位置,再次测量A、B、C三处的电流C.将图中两只灯泡位置对调,再次测量A、B、C三处的电流D.换用不同规格的灯泡,再次测量A、B、C三处的电流【答案】D【解析】解:A、将电源的正负极对调,不能改变电路中的电阻、电压、电流,实验数据不变,不能得出普遍结论.B、改变开关S的位置,不能改变电路中的电阻、电压、电流,实验数据不变,不能得出普遍结论.C、将图中两只灯泡位置对调,不能改变电路的电阻、电压和电流,实验数据不变,不能读出普遍结论.D、更换不同的灯泡,电阻变化,电路中的电流发生变化.使实验结论具有普遍性;故选D.在实验中采用更换不同规格的灯泡的方法改变电流的大小,测量三次,使结论具有普遍性。串联电路中电流处处相等。并联电路中干路电流等于各支路的电流之和1.在下图所示的电路中,开关闭合时A1的示数为1.2A,A2的示数为0.5A。下列判断正确的是( )A.通过L1的电流为1.2A B.通过L1的电流为0.7AC.通过L2的电流为0.7A D.通过L2的电流为1.2A【答案】B【解析】由图可知,两灯泡并联,电流表A1在干路中,是测量干路中的电流即总电流I=1.2A;电流表A2是测量支路L2中的电流,根据并联电流电流的规律I=I1+I2,且I2=0.5A,故CD错误;所以通过支路L1的电流为I1=I-I2=1.2A-0.5A=0.7A,故A错误B正确。2.如图所示电路,当开关S闭合时,电流表A1和A2的示数分别为1.50A和0.30A,则通过灯L1的电流是( )A.1.20A B.0.30A C.1.50A D.1.80A【答案】A【解析】如图两灯并联,电流表A1测量干路电流,电流表A2测量L2灯的电流。根据并联电路的电流特点,干路电流等于各支路电流之和,所以通过灯L1的电流是:?1=?−?2=1.50A−0.30A=1.20A故A正确。3.如图所示电路,闭合开关,以下判断正确的是( )A.灯L1、L2串联 B.电流表测灯L1电流C.电流表测灯L2电流 D.电流表测总电流【答案】B【解析】根据电流的流向法,找出电流的路径,再根据串并联电路的特点做出判断.并确定电流表的测量范围.A、读图可知,电流从电源的正极出发,经开关后分别流经两只灯泡,所以电路为并联,故A错误;BC、图中电流表与灯L1串联在同一支路中,所以电流表测灯L1的电流,故B正确、C错误;D、电流表测灯L1的电流,不是测总电流,故D错误.故选B.4.如图所示,在探究“并联电路的电流规律”时,闭合开关S后,电流表A1的示数是0.1A,电流表A2的示数是0.3A,则电流表A的示数是( )A.0.1A B.0.2A C.0.3A D.0.4A【答案】D【解析】由图知道,R1与R2并联接在电路中,电流表A1测通过R1的电流,电流表A2测通过R2的电流,电流表A测干路电流,由并联电路的电流规律知道,干路电流等于各支路电流之和,所以,电流表A的示数应等于电流表A1、A2的示数之和,即等于0.4A。5.在如图甲所示的电路中,当闭合开关后,两个电流表指针偏转均为图乙所示,则电阻R1和R2中的电流分别为( )A.1.2A,0.22A B.0.98A,0.22AC.0.96A,0.24A D.0.24A,1.2A【答案】C【解析】由电路图可知,两电阻并联,电流表A1测干路电流,A2测通过R2支路的电流, 并联电路干路电流大于各支路电流之和,且两指针的位置相同, A1的量程为0~3A,分度值为0.1A,干路电流I=1.2A,A2的量程为0~0.6A,分度值为0.02A,通过R2支路的电流I2=0.24A, 通过R1的电流I1=I-I2=1.2A-0.24A=0.96A。为了验证并联电路的电流特点,小薇设计了如图1所示的电路进行实验。(1)在连接电路时,开关应处于______状态。(2)小薇先将电流表接在?1所在的支路,闭合开关后,观察到灯?2发光,但灯?1不发光,电流表的示数为零,电路可能存在的故障是:______。(3)排除故障后,她测出了?1、?2支路和干路上的电流分别为?1、?2和I,电流表示数如图2甲、乙、丙所示,可读出:?1=0.5?,?2=______A,?=______A.根据测量结果,在误差允许范围内你认为并联电路中干路电流和各支路电流的关系是:______。(写出关系式即可)(4)接下来小薇更换了两个不同规格的灯泡继续实验,这样做的好处是:______。【答案】断开 灯?1断路 0.52 1.0 ?=?1+?2 避免实验的偶然性,使结论更具普遍性【解析】解:(1)在连接电路时,开关应处于断开状态,有利于保护电路元件。(2)灯?1不发光,可能是灯泡短路或断路造成的,电流表的示数为零,说明电路存在断路,则电路故障是灯?1断路。(3)由图乙所示可知,电流表量程为0~0.6?,分度值为0.02?,所示为?2=0.52?;由图丙所示可知,电流表量程为0~3?,分度值为0.1?,所示为?=1?;在误差允许范围内,有?=?1+?2。(4)在实验中,再次更换两个不同规格的灯泡继续实验,这样做的好处是避免实验的偶然性,使结论更具普遍性。故答案为:(1)断开;(2)断路;(3)0.52;1.0?;?=?1+?2.(4)避免实验的偶然性,使结论更具普遍性。(1)连接电路时要断开开关,这样可保护电路元件。(2)常见电路故障有断路与短路两种,根据电路故障现象分析电路故障原因。(3)由图示电流表确定其量程与分度值,读出其示数,然后分析答题。(4)实验中用不同规格的小灯泡做实验,可避免结论的偶然性,使结论更可靠。7.在探究并联电路电流规律的实验中:(1)为了防止损坏电流表,在不能事先估计电流大小的情况下,应先进行______,以正确选择电流表或电流表的量程.(2)小方连接的部分电路如图所示,请你将电路连接完整.(3)小方将以上电路连接完后,闭合开关,调节滑动变阻器,发现灯泡和发光、电流表A1和A2有示数、电流表A示数为零,则电路故障可能是______.(4)排除故障,进行实验,小方记录了如下数据. 分析以上实验数据,小方发现通过两条支路的电流总是相等.为了探究这个发现是否具有普遍性,可以______,再进行实验.【答案】试触 电流表A短路 更换不同规格的灯泡 【解析】【详解】(1)[1] 为保证闭合开关后电路用电器的安全,防止电流表被烧坏,在未知电流的情况下应选择电流表大量程接入电路,并进行试触;(2)[2]电流表接入电路时正进负出,与待测用电器串联,如图:;(3)[3] 闭合开关,调节滑动变阻器,发现灯泡L1和L2发光、电流表A1和A2有示数,说明支路中没有故障,整个电路为通路,电流表A测干路电流,示数为零,则故障是电流表A短路;(4)[4] 为使探究结果更具普遍性,可采用多次测量的方法,即可更换不同规格的灯泡进行实验。量程使用接线柱*表盘上刻度位置大格代表值小格代表值0~0.6A“-”和“0.6”下一行0.2A0.02A0~3A“-”和“3”上一行1A0.1A实验次序电流电流干路电流10.10.10.220.30.30.630.40.40.8
相关资料
更多

