高中化学人教版 (2019)选择性必修2第二节 分子晶体与共价晶体优质第二课时教学设计
展开宏观辨识与微观探析: 能够从化学键的特征分析理解共价晶体的物理性质,能利用共价晶体的通性推断常见的共价晶体,并能利用“均摊法”对晶胞进行分析。能借助共价晶体模型认识共价晶体的结构特点,掌握金刚石、硅单质、二氧化硅等的晶胞特征。证据推理与模型认知: 通过金刚石、硅单质、二氧化硅的晶胞模型推导共价晶体的物理性质并掌握两者的关系。科学探究与创新意识: 掌握金刚石、硅单质、二氧化硅的晶胞模型,培养辩证地认识物质的科学态度和科学精神。
1.借助共价晶体模型认识共价晶体的结构特点,掌握金刚石、硅单质、二氧化硅等的晶胞特征。2.能够从化学键的特征分析理解共价晶体的物理性质。3.能利用共价晶体的通性推断常见的共价晶体,并能利用“均摊法”对晶胞进行分析。重点:利用共价晶体的通性推断常见的共价晶体,从化学键的特征分析理解共价晶体的物理性质。难点:借助共价晶体模型认识共价晶体的结构特点,掌握金刚石、硅单质、二氧化硅等的晶胞特征。
问题:碳元素和硅元素处于元素周期表中同一主族,CO2和SiO2的一些物理性质如表所示,它们晶体类型是否相同?
CO2晶体(干冰)属于分子晶体,SiO2晶体属于共价晶体。
思考:二者的构成微粒和微粒间作用力有何区别?
相邻原子之间以共价键相结合形成的具有空间网状结构的晶体。晶体中只含有共价键,无单个分子存在。
注意:①并非所有的由原子构成的晶体都是共价晶体,如稀有气体。②共价晶体中只有共价键,但含有共价键的晶体不一定是原子晶体,还有可能是分子晶体。
硼(B)、硅(Si)、锗(Ge)、金刚石(C)和灰锡(Sn)等
碳化硅(SiC),二氧化硅(SiO2)、氮化硼(BN)、氮化铝(AlN)及氮化硅(Si3N4)等
如刚玉(ɑ-Al2O3)
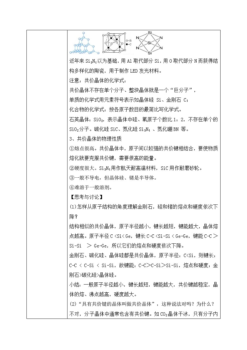
近年来Si3N4以为基础,用Al取代部分Si,用O取代部分N而获得结构多样化的陶瓷,用于制作LED发光材料。
共价晶体不存在单个分子、整块晶体就是一个“巨分子”,单质的化学式用元素符号表示如晶体硅 Si、金刚石 C;化合物的化学式:按各原子数目的最简比写化学式。石英晶体:SiO2,表示晶体中硅、氧原子个数比1:2,不存在单个的SiO2分子。碳化硅SiC、氮化硅Si3N4 、氮化硼BN 等。
注意:共价晶体的化学式:
3、共价晶体的物理性质
②硬度很大。 ③一般不导电,但晶体硅、锗是半导体。④难溶于一般溶剂。
共价晶体中,原子间以较强的共价键相结合,要使物质熔化就要克服共价键,需要很高的能量。
Si3N4用作航天耐高温材料,SiC用作耐磨砂轮。
(1)怎样从原子结构的角度理解金刚石,硅和锗的熔点和硬度依次下降?
结构相似的共价晶体,原子半径越小,键长越短,键能越大,晶体熔点越高。原子半径C
小结:一般原子半径越小,键长越短,键能越大,共价键越稳定,晶体的熔、沸点越高,硬度越大。
(3)硬度大的物质一定经得起锤击吗?
硬度是衡量固体软硬程度的指标。以固体互相刻画时出现刻痕的固体的摩尔硬度较低。金刚石不能被任何天然矿物画出刻痕,因而是最硬的。但却很容易经锺击而破碎。物质经受锤击的性质属于延展性。由于共价晶体中的共价键具有方向性,当受到大的外力作用时会发生原了错位而断裂。硬度大的物质不一定经得锤击。
(2)“具有共价键的晶体叫做共价晶体”,这种说法对吗?为什么?
不对,分子晶体中通常也含有共价键。如CO2晶体干冰,只有分子内部才通过共价键结合,而分子间通过范德华力结合成分子晶体;此外,某些离子晶体中也含共价键,如NaOH、NH4Cl
4、 共价晶体的结构特征
金刚石晶体的结构特点:
金刚石晶胞中:六元环结构 : 碳原子数目 : C-C键数目 = 2 : 1 : 2
①每个C周围紧邻 个C;围成正四面体形。②每个碳原子都采取 ;③所有的C-C键长相等,键角相等,键角为_________;④晶体中最小的碳环由__个碳组成,且_____同一平面内,最多有 个碳原子在同一平面上;⑤晶体中每个C参与了 条C-C键的形成,而在每条键中的贡献只有一半,故C原子数与C-C键数之比为____;⑥一个C原子被 个六元环共用,1个碳环占有的碳原子数为 个。每个C—C键被___个最小环共用,每个环平均拥有___个C—C。
每个C原子形成4个共价键,可组合6个角,每个角可延伸两个六元环,则每个C原子被2×6=12个六元环共用。则每个C-C键被2×3=6个六元环共用。
①金刚石晶胞中C原子配位数为___
②金刚石晶胞中含有的C原子数为___
③12g 金刚石含有____个C原子,含有____个C-C键
配位数:一个C原子周围最邻近的C原子数
金刚石模型的演变 —— 等电子体原理
①与碳同族单质(如Si、Ge)都具有与金刚石相似的结构;
②第ⅣA族相邻元素间也可形成相似结构的晶体(如SiC)
③与第ⅣA族同周期的元素间根据等电子体原理,如BN、GaAs等也可形成与金刚石结构相似的晶体。
SiO2是自然界含量最高的二元氧化物,熔点1713 ℃,有多种结构 ,最常见的是低温石英。遍布河岸的黄沙、带状的石英矿脉、花岗石里的白色晶体以及透明的水晶都低温石英。
①SiO2在自然界分布:
其结构中有顶角相连的硅氧四面体形成螺旋上升的长链,而没有封闭的环状结构。这一结构决定了它具有手性,被广泛用作压电材料,如石英手表。
石英晶体中硅氧四面体相连构成的螺旋链
SiO2用途:制造水泥、玻璃、人造红宝石、单晶硅、硅光电池、芯片和光导纤维的原料
练习1、在硅酸盐中,SiO44-四面体(如下图(a))通过共用顶角氧离子可形成岛状、链状、层状、骨架网状四大类结构型式。图(b)为一种无限长单链结构的多硅酸根,其中Si原子的杂化形式为 ,Si与O的原子数之比为 ,化学式为 。
sp3
①在SiO2晶体中,每个硅原子采取sp3杂化与 个氧原子结合;每个氧原子与 个硅原子结合;每个正四面体占有___个Si,__个O。在SiO2晶体中硅原子与氧原子个数之比是 。 单个的SiO2分子存在。 ②在SiO2 晶体中,每个硅原子形成 个共价键;每个氧原子形成 个共价键,1 ml SiO2中含 ml Si-O。③在SiO2 晶体中,最小环为 元环,由 个Si原子和 个O原子构成。 每个Si原子被 个12元环共用,每个O原子被 个12元环共用,每个Si—O—Si键被___个最小环共用。
晶体硅的晶胞中,在Si-Si键之间插入O原子,即得到方石英的晶胞(最常见的SiO2晶胞)。
①二氧化硅晶胞中含有的Si原子数为___,O原子数为___。
②1mlSiO2晶体中含_____mlSi-O键。
练习2、金刚石晶胞结构如图所示,回答下列问题。
(1)已知晶胞参数为a pm,则金刚石的密度为_____________ g·cm-3。
(2)晶体中两个最近的碳原子之间的距离为_____ pm。
(3)碳原子的半径为r,则a、r有什么关系?
小结:常见共价晶体的结构
①依据构成晶体的微粒和微粒间的作用力判断。构成共价晶体的微粒是原子,微粒间的作用力是共价键;构成分子晶体的微粒是分子或原子(稀有气体),微粒间作用力是分子间作用力。②依据晶体的熔点判断。共价晶体的熔点高,常在1 000 ℃以上;而分子晶体熔点低,常在数百摄氏度以下甚至更低。③还可以依据晶体的硬度与机械性能判断。共价晶体硬度大,分子晶体硬度小且较脆。
5、分子晶体和共价晶体的判断方法
④依据导电性判断。分子晶体为非导体,但部分溶于水后能导电;原子晶体多数为非导体,但晶体硅、锗是半导体。⑤依据物质的分类判断常见的共价晶体单质有金刚石、晶体硅、晶体硼等,常见的共价晶体化合物有SiC、BN、AlN、Si3N4、C3N4、SiO2等;大多数非金属单质(除金刚石、石墨、晶体硅、晶体硼外)、气态氢化物、非金属氧化物(除SiO2外)、酸、绝大多数有机物(除有机盐外)都是分子晶体。⑥依据物质的状态判断一般常温常压下,呈气态或液态的单质与化合物,在固态时属于分子晶体。
练习3、氮化碳结构如图,其中β-氮化碳硬度超过金刚石晶体,成为首屈一指的超硬新材料。下列有关氮化碳的说法不正确的是( ) A.氮化碳属于共价晶体B.氮化碳中碳显-4价,氮显+3价C.氮化碳的化学式为C3N4D.每个碳原子与四个氮原子相连,每个氮原子与三个碳原子相连
【解析】根据β-氮化碳硬度超过金刚石晶体判断,氮化碳属于共价晶体,A正确;氮的非金属性大于碳的非金属性,氮化碳中碳显+4价,氮显-3价,B错误;氮化碳的化学式为C3N4,每个碳原子与四个氮原子相连,每个氮原子与三个碳原子相连,C、D正确。
碳化硅晶体中,硅原子杂化类型为 ,每个硅原子周围与其距离最近的碳原子有___ 个;设晶胞边长为a cm,密度为b g·cm-3,则阿伏加德罗常数可表示为__________ (用含a、b的式子表示)。
练习4、碳化硅和结构与金刚石类似,硬度仅次于金刚石,其晶胞结构如图所示。
立方氮化硼晶胞中有 个硼原子,_____ 个氮原子,硼原子的杂化类型为 ,若晶胞的边长为a cm,则立方氮化硼的密度表达式为_____g·cm-3(设NA为阿伏加德罗常数的值)。
练习5、立方氮化硼的结构与金刚石类似,硬度与金刚石相当,其晶胞结构如图所示。
人教版 (2019)选择性必修2第三节 金属晶体与离子晶体精品第二课时教案: 这是一份人教版 (2019)选择性必修2第三节 金属晶体与离子晶体精品第二课时教案,文件包含核心素养人教版高中化学选修二《金属晶体与离子晶体》第二课时课件pptx、核心素养人教版高中化学选修二《金属晶体与离子晶体》第二课时教学设计含教学反思docx等2份教案配套教学资源,其中教案共7页, 欢迎下载使用。
高中化学人教版 (2019)选择性必修2第三节 金属晶体与离子晶体优质第一课时教案: 这是一份高中化学人教版 (2019)选择性必修2第三节 金属晶体与离子晶体优质第一课时教案,文件包含核心素养人教版高中化学选修二《金属晶体与离子晶体》第一课时课件pptx、核心素养人教版高中化学选修二《金属晶体与离子晶体》第一课时教学设计含教学反思docx等2份教案配套教学资源,其中教案共10页, 欢迎下载使用。
高中化学人教版 (2019)选择性必修2第二节 分子晶体与共价晶体优质第一课时教案: 这是一份高中化学人教版 (2019)选择性必修2第二节 分子晶体与共价晶体优质第一课时教案,文件包含核心素养人教版高中化学选修二《分子晶体与共价晶体》第一课时课件pptx、核心素养人教版高中化学选修二《分子晶体与共价晶体》第一课时教学设计含教学反思docx等2份教案配套教学资源,其中教案共7页, 欢迎下载使用。

