初中化学人教版九年级下册课题 2 金属的化学性质优秀同步练习题
展开【学习目标】
1.知道常见金属的物理性质、特性及其应用;知道生铁和钢等重要合金。
2.掌握铁、铝等常见金属与氧气的反应;掌握常见金属与盐酸、稀硫酸的置换反应,以及与化合物的溶液的反应。
3.掌握金属的活动性顺序;能用金属的活动性顺序对有关的置换反应进行简单的判断。
【要点梳理】
要点一、金属材料
金属材料包括纯金属和它们的合金。
1.几种常见的金属
(1)常见的重要金属:铁铝铜锌钛锡金银等。
(2)金属有许多共同的性质,如:①金属光泽;②良好导电性、导热性;③良好的延性、展性;④韧性好、能弯曲。
2.常见金属的特性
(1)颜色:大多为银白色,铜呈紫红色、金呈黄色;
(2)状态:常温下大多为固体,汞为液体;
(3)密度差别很大:金为19.3g/cm3,铝为2.7 g/cm3;
(4)导电性差异很大:银为100,铅仅为7.9;
(5)熔点差别大:钨为3410℃,锡仅为232℃;
(6)硬度差别大:铬为9,铅仅为1.5。
3.一些金属物理性质的比较
4.合金知识
(1)合金:是由两种或两种以上的金属(或金属和非金属)熔合而成的具有金属特性的物质。合金是混合物,合金中至少含有一种金属。
(2)生铁(含碳量为2%~4.3%)和钢(含碳量为0.03%~2%)都是铁合金。因含碳量不同合金的性能不同,含碳量越大,硬度越大;含碳量越低,韧性越好。
(3)黄铜、青铜、焊锡、硬铝、18K黄金、18K白金、钛合金等也是常见的合金。
(4)合金的性能与组成合金的各成分的性能不同。合金的硬度比组成它们的纯金属的硬度大,合金的熔点比组成它们的纯金属的熔点低。
【要点诠释】
1.金属的用途要从不同金属的各自不同的性质以及价格、资源、美观、便利、回收等各方面考虑。如银的导电性比铜好,但电线一般用铜制而不用银制。因为铜的密度比银的密度小,价格比银低很多,资源比银丰富得多。
2.合金的硬度、强度、抗腐蚀性等一般都好于组成它们的纯金属。
要点二、金属活动性顺序
常见金属的活动性顺序如下:
【要点诠释】
1.在金属活动性顺序里,金属的位置越靠前,它的活动性就越强。
2.在金属活动性顺序里,位于氢前面金属可以置换出盐酸、稀硫酸中的氢。且金属的位置越靠前,它与酸反应的速率就越大。
3.在金属活动性顺序里,位于前面的金属能把位于后面的金属从它们化合物的溶液里置换出来(K、Ca、Na除外)。
要点三、置换反应
置换反应是由一种单质与一种化合物反应,生成另一种单质和另一种化合物的反应。如:
Mg+2HCl=MgCl2+H2↑
Fe+H2SO4=FeSO4+ H2↑
Fe+CuSO4=FeSO4+Cu
Cu+2AgNO3=2Ag+Cu(NO3)2
【要点诠释】
1.置换反应可以表示为:A+BC=AC+B
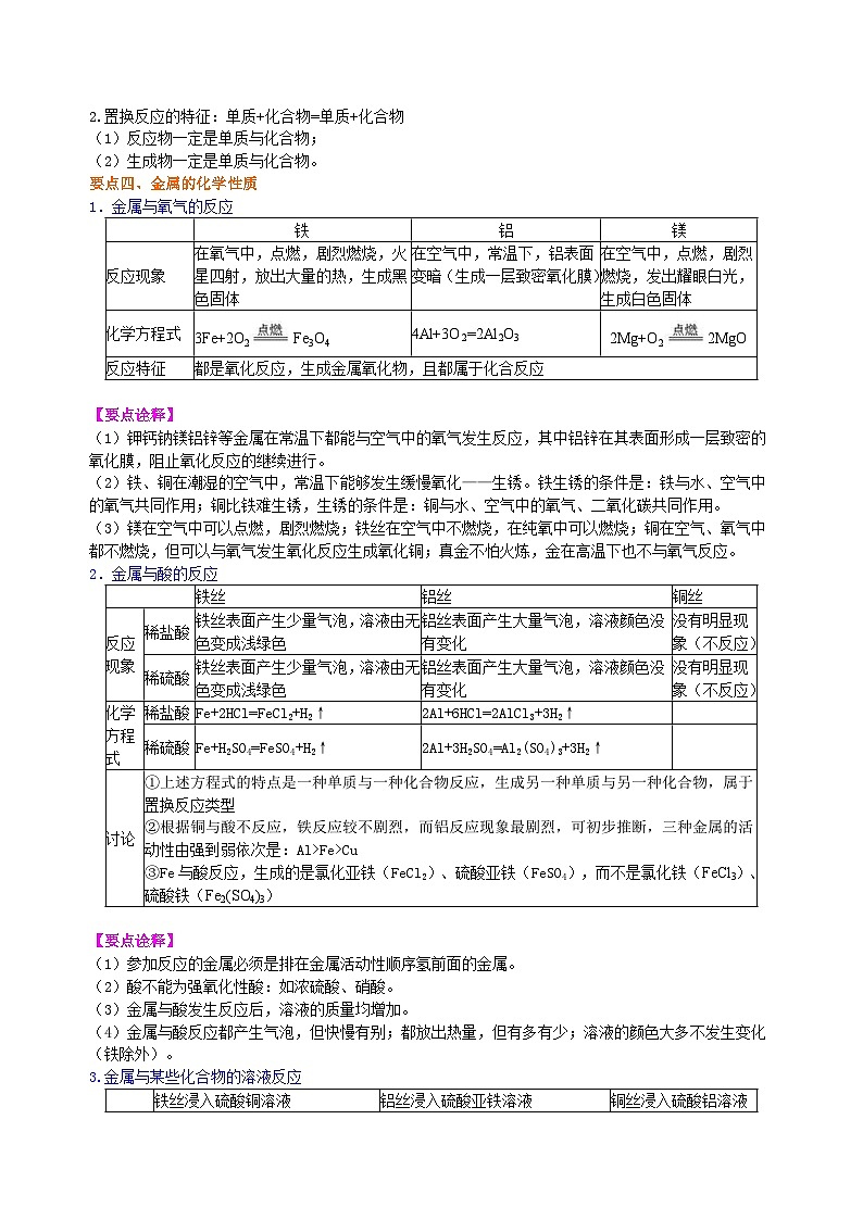
2.置换反应的特征:单质+化合物=单质+化合物
(1)反应物一定是单质与化合物;
(2)生成物一定是单质与化合物。
要点四、金属的化学性质
1.金属与氧气的反应
【要点诠释】
(1)钾钙钠镁铝锌等金属在常温下都能与空气中的氧气发生反应,其中铝锌在其表面形成一层致密的氧化膜,阻止氧化反应的继续进行。
(2)铁、铜在潮湿的空气中,常温下能够发生缓慢氧化——生锈。铁生锈的条件是:铁与水、空气中的氧气共同作用;铜比铁难生锈,生锈的条件是:铜与水、空气中的氧气、二氧化碳共同作用。
(3)镁在空气中可以点燃,剧烈燃烧;铁丝在空气中不燃烧,在纯氧中可以燃烧;铜在空气、氧气中都不燃烧,但可以与氧气发生氧化反应生成氧化铜;真金不怕火炼,金在高温下也不与氧气反应。
2.金属与酸的反应
【要点诠释】
(1)参加反应的金属必须是排在金属活动性顺序氢前面的金属。
(2)酸不能为强氧化性酸:如浓硫酸、硝酸。
(3)金属与酸发生反应后,溶液的质量均增加。
(4)金属与酸反应都产生气泡,但快慢有别;都放出热量,但有多有少;溶液的颜色大多不发生变化(铁除外)。
3.金属与某些化合物的溶液反应
【要点诠释】
(1)只有较活泼的金属才能把不太活泼的金属从它的化合物溶液里置换出来。
(2)被置换的金属化合物必须溶于水。
(3)铁与酸或金属化合物发生置换反应时生成的铁的化合物中铁均显+2价。
(4)参加反应的金属不能为钾钙钠。如把钠放入CuSO4溶液中,发生的反应不是2Na+CuSO4=Na2SO4+Cu, 而是2Na+2H2O=2NaOH+H2↑,2NaOH+CuSO4=Cu(OH)2↓+Na2SO4 。
【典型例题】
类型一、考查金属材料及其应用
1.灯泡里的灯丝用钨制而不用锡制,主要原因是( )
A.钨的导电性好 B.钨的熔点高 C.钨的硬度大 D.钨的密度大
【思路点拨】金属的用途取决于金属的性质,但还要考虑其可行性。
【答案】B
【解析】作为灯泡中的灯丝要具有耐高温的优良性能,因为灯丝在通电时会产生热量,如果灯丝的熔点低,则灯丝很容易熔断。钨和锡都能导电,但钨的熔点较高。
【总结升华】物质的性质在很大程度上决定了物质的用途。但同时还需考虑如价格、资源以及废料是否易于回收等其他因素。而物质的用途反映了它具有的性质。
举一反三:
【变式】我省有近百家企业参与了奥运建设,产品涉及体育器材、建筑材料、相册、食品等。下列奥运产品使用的材料属于金属材料的是( )
A.部分书册使用了再生纸
B.场馆建设使用了大量的钢筋
C.部分相册使用了塑料粒子
D.部分印刷油墨使用了无毒、可食用级的大豆油墨
【答案】B
【解析】纸、大豆油墨是天然材料;塑料是合成材料;钢筋是金属材料。
类型二、考查金属的化学性质
2.将过量铁粉投入盛有硫酸铜和硫酸锌混合溶液的烧杯中,充分反应后,过滤,留在滤纸上的物质是( )
A.Zn、Cu和Fe B.Cu C.Zn和Cu D.Cu和Fe
【答案】D
【解析】根据金属活动性顺序,铁没有锌活泼,比铜活泼,铁可以将铜从硫酸铜溶液中置换出来,不能将锌从硫酸锌溶液中置换出来。加入的铁粉是过量的,因此留在滤纸上的固体是铁和铜。
【总结升华】本题的解题关键是能根据金属活动性顺序去判断金属与盐溶液能否反应。在金属活动性顺序里,位于前面的金属能把位于后面的金属从它们化合物的溶液里置换出来。若金属甲比金属乙活泼,则甲能从乙的化合物溶液中置换出金属乙;若甲比乙不活泼,则甲不能从乙的化合物溶液中置换出金属乙。
3.(福建模拟)向一定量的稀硫酸中加入锌粉至过量,下列图象合理的是( )
【思路点拨】锌粒和稀硫酸反应生成硫酸锌和氢气,随着反应的进行,酸性溶液变成中性溶液,硫酸锌和氢气的质量会越来越多直至不再发生变化。
【答案】C
【解析】
A、由于是稀硫酸变成了硫酸锌溶液,溶液由酸性变成中性,故A错误。
B、由于是每向溶液中加入65份质量的锌粒只会生成2份质量的氢气扩散出来,所以溶液的质量增加.由于硫酸本来就有质量,所以开始的质量不是零,所以是起点错误,不应该在原点;故B错误。
C、随着反应的进行,生成的氢气会越来越多直至不再增加,故C正确。
D、硫酸锌的质量不会一直增加,而应该出现一段水平的,故D错误;故选C。
【总结升华】本题考查了金属和酸反应时引起的一系列的变化,培养学生对过程的分析能力和理解能力。
4.为验证Fe、Cu、Ag三种金属的活动性是依次减弱的,某化学兴趣小组设计了如下图所示的四个实验。其中不必进行的是( )
【思路点拨】金属活动顺序表以H为界限分为H前金属和H后金属。判断金属活动顺序有不同的方法:(1)分别与氧气反应,通过不同现象进行对比,如镁比铁活泼:①反应条件不同,镁在空气中可以直接点燃,铁丝在纯氧中必须通过火柴引燃才能燃烧; ②反应的剧烈程度不同。
(2)金属与同样质量分数的盐酸或稀硫酸反应,根据产生气泡的速率判断。
(3)金属与盐溶液反应,根据是否置换出金属判断。
【答案】C
【解析】根据A、B实验的现象可以判断出Fe排在H的前面,Cu在H的后面;根据D实验的现象可以判断出Cu比Ag活泼,从而可以确定Fe、Cu、Ag三种金属的活动性是依次减弱的。而C不必进行。
【总结升华】根据金属活动性顺序可以判断金属与酸、金属与化合物的溶液的反应能否发生,反过来根据反应的现象也可以推断金属的活动性。
举一反三:
【变式1】将一枚洁净的铁钉浸入稀硫酸中,下列叙述正确的是( )
①铁钉表面产生气泡;②液体由无色逐渐变为浅绿色;③铁钉的质量减轻;④液体的质量减轻。
A.②③ B.①②④ C.①②③ D.①②③④
【答案】C
【解析】铁钉和稀硫酸反应生成硫酸亚铁和氢气,铁钉逐渐变小,而溶液的质量增加。
【变式2】(江苏中考)下列事实可用于判断X、Y两种金属的活动性顺序的是( )
①X能和稀盐酸反应而Y不能;②X能从Y的盐溶液中置换出Y;③常温下X能与氧气反应而Y不能;④在化合物中X显+3价,Y显+2价
A.①② B.①②③ C.③④ D.①②④
【答案】B
【解析】①X能和稀盐酸反应,说明在金属活动性顺序中X位于氢前面,Y不能和稀盐酸反应,说明Y位于氢后面,从而得出金属活动性X大于Y;②X能从Y的盐溶液中置换出Y,说明金属活动性X大于Y;③常温下X能与氧气反应而Y不能,说明金属活动性X大于Y;④金属的活动性与化合价无关,因此根据化合价不能判断X、Y两种金属的活动性顺序。
【变式3】某学生为了验证铁、锌、铜三种金属的活动性顺序,设计了四种方案:①将Zn、Cu分别加入到FeSO4溶液中②将Zn、Cu分别加入到ZnSO4溶液中③将Zn分别加入到FeSO4、CuSO4溶液中④将Fe 分别加入到ZnSO4、CuSO4溶液中 ,你认为可行的方案是( )
A.①或④ B.①或② C. ②或③ D. ③或④
【答案】A
【解析】本题考查金属活动性顺序的应用。①将Zn、Cu分别加入到FeSO4溶液中,观察到Zn表面有固体析出,Cu表面没有变化,可以判断出Zn比Fe活泼,Cu没有Fe活泼;②将Zn、Cu分别加入到ZnSO4溶液中,只能判断出Zn、Cu的活动性;③将Zn分别加入到FeSO4、CuSO4溶液中,能得出Zn比Fe、Cu活泼,Fe、Cu活动性不能判断;④将Fe 分别加入到ZnSO4、CuSO4溶液中,可以得出三者的活动性。故选A。
铁
铝
镁
反应现象
在氧气中,点燃,剧烈燃烧,火星四射,放出大量的热,生成黑色固体
在空气中,常温下,铝表面变暗(生成一层致密氧化膜)
在空气中,点燃,剧烈燃烧,发出耀眼白光,生成白色固体
化学方程式
3Fe+2O2Fe3O4
4Al+3O2=2Al2O3
2Mg+O22MgO
反应特征
都是氧化反应,生成金属氧化物,且都属于化合反应
铁丝
铝丝
铜丝
反应现象
稀盐酸
铁丝表面产生少量气泡,溶液由无色变成浅绿色
铝丝表面产生大量气泡,溶液颜色没有变化
没有明显现象(不反应)
稀硫酸
铁丝表面产生少量气泡,溶液由无色变成浅绿色
铝丝表面产生大量气泡,溶液颜色没有变化
没有明显现象(不反应)
化学方程式
稀盐酸
Fe+2HCl=FeCl2+H2↑
2Al+6HCl=2AlCl3+3H2↑
稀硫酸
Fe+H2SO4=FeSO4+H2↑
2Al+3H2SO4=Al2(SO4)3+3H2↑
讨论
①上述方程式的特点是一种单质与一种化合物反应,生成另一种单质与另一种化合物,属于置换反应类型
②根据铜与酸不反应,铁反应较不剧烈,而铝反应现象最剧烈,可初步推断,三种金属的活动性由强到弱依次是:Al>Fe>Cu
③Fe与酸反应,生成的是氯化亚铁(FeCl2)、硫酸亚铁(FeSO4),而不是氯化铁(FeCl3)、硫酸铁(Fe2(SO4)3)
铁丝浸入硫酸铜溶液
铝丝浸入硫酸亚铁溶液
铜丝浸入硫酸铝溶液
反应
现象
铁丝表面有光亮的红色物质析出,溶液由蓝色变成浅绿色
铝丝表面有黑色物质析出,溶液由浅绿色变成无色
没有明显现象(不反应)
化学方
程式
Fe+CuSO4=FeSO4+Cu
2Al+3FeSO4=Al2(SO4)3+3Fe
讨论
①上述方程式的特点是一种单质与一种化合物反应,生成另一种单质与另一种化合物,属于置换反应类型
②由铝能置换出铁,铁能置换出铜,可推断三种金属的活动性由强到弱依次是:Al>Fe>Cu
③铜不能与硫酸铝溶液反应,是因为铜的金属活动性比铝弱
A.
B.
C.
D.
化学课题2 化学肥料优秀测试题: 这是一份化学课题2 化学肥料优秀测试题,共4页。
初中化学人教版九年级下册课题1 溶液的形成优秀练习题: 这是一份初中化学人教版九年级下册课题1 溶液的形成优秀练习题,共4页。
初中化学人教版九年级下册第八单元 金属和金属材料课题 2 金属的化学性质精品同步达标检测题: 这是一份初中化学人教版九年级下册第八单元 金属和金属材料课题 2 金属的化学性质精品同步达标检测题,共5页。

