新高考地理一轮复习精品学案第48讲 自然环境与环境保护(含解析)
展开第十五章 自然环境与国家安全
第48讲 自然环境与环境保护
新课标·内容要求
新课程·素养要求
新教材·对应节次
2020年新高考·命题统计
举例说明环境保护政策、措施与国家安全的关系。
人地协调观、综合思维、地理实践力
[选择性必修3]
1.1;1.3;3.1;4.2
海南卷第23题;浙江卷第26(2)(3)题;上海卷第22(1)(2)(3)(4)题
一、自然环境的服务功能
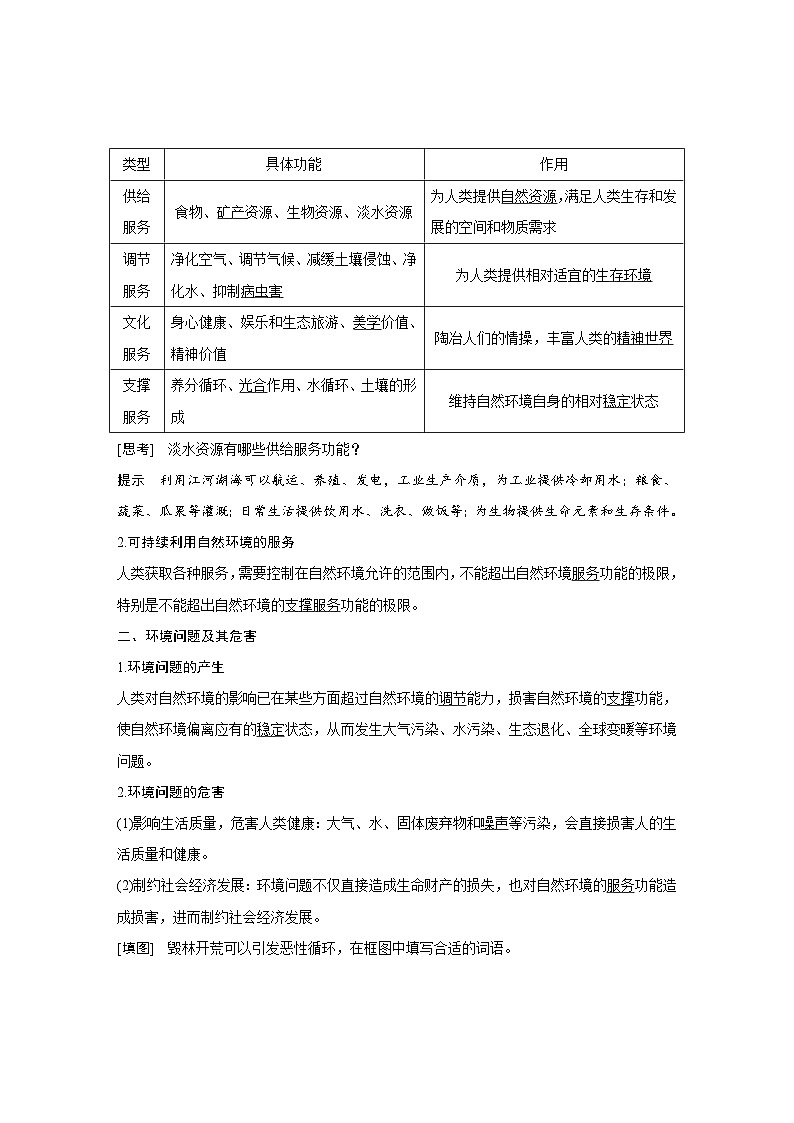
1.自然环境服务功能的类型
类型
具体功能
作用
供给服务
食物、矿产资源、生物资源、淡水资源
为人类提供自然资源,满足人类生存和发展的空间和物质需求
调节服务
净化空气、调节气候、减缓土壤侵蚀、净化水、抑制病虫害
为人类提供相对适宜的生存环境
文化服务
身心健康、娱乐和生态旅游、美学价值、精神价值
陶冶人们的情操,丰富人类的精神世界
支撑服务
养分循环、光合作用、水循环、土壤的形成
维持自然环境自身的相对稳定状态
[思考] 淡水资源有哪些供给服务功能?
提示 利用江河湖海可以航运、养殖、发电,工业生产介质,为工业提供冷却用水;粮食、蔬菜、瓜果等灌溉;日常生活提供饮用水、洗衣、做饭等;为生物提供生命元素和生存条件。
2.可持续利用自然环境的服务
人类获取各种服务,需要控制在自然环境允许的范围内,不能超出自然环境服务功能的极限,特别是不能超出自然环境的支撑服务功能的极限。
二、环境问题及其危害
1.环境问题的产生
人类对自然环境的影响已在某些方面超过自然环境的调节能力,损害自然环境的支撑功能,使自然环境偏离应有的稳定状态,从而发生大气污染、水污染、生态退化、全球变暖等环境问题。
2.环境问题的危害
(1)影响生活质量,危害人类健康:大气、水、固体废弃物和噪声等污染,会直接损害人的生活质量和健康。
(2)制约社会经济发展:环境问题不仅直接造成生命财产的损失,也对自然环境的服务功能造成损害,进而制约社会经济发展。
[填图] 毁林开荒可以引发恶性循环,在框图中填写合适的词语。
提示
三、环境安全对国家安全的影响
1.环境安全问题
(1)突发性环境安全问题:由超高浓度污染物排放、危险化学品泄漏、核泄漏等突然发生的严重污染事件导致的。
(2)累积性环境安全问题:由污染物不断累积或生态退化逐步加剧导致的。
2.环境安全问题对国家安全的影响及其应对
(1)对国家安全的影响:可能通过危及生命和财产安全、损害自然环境的各种服务功能影响国家安全;可能成为经济、政治和军事等安全问题的触发器和放大器,影响国家安全。
(2)降低环境安全风险的途径:降低环境问题严重程度;减小人类社会受损害的可能性。
四、保障环境领域国家安全
1.划定生态保护红线:生态保护红线所圈定的空间范围是具有重要生态功能、必须强制性保护的区域。
2.强化环境风险的预警和防控:建立大气、水等环境污染监测网络,对常规污染指标进行监测预警。
3.妥善处置突发环境事件:健全突发环境事件应对工作机制,建立系统、严格和规范的环境应急管理制度。
能力一 说明环境问题及其产生的原因
[例1] (经典真题·北京卷)臭氧层保护是当今全球最重要的环保议题之一。下图中反映了9月份30°S~80°S平流层臭氧总量多年变化状况。读下图,回答(1)~(2)题。
(1)随年份的推移,臭氧总量( )
A.最大值所在位置南移 B.随纬度升高而递减
C.在高纬度地区递减明显 D.随CO2浓度而增加
(2)臭氧总量减少直接导致( )
A.太阳紫外线辐射减小 B.平流层气温降低
C.酸雨区面积缩小 D.地面辐射强度减弱
[尝试自解] (1)________ (2)________
[解题步骤]
第(1)题:
第(2)题:
答案 (1)C (2)B
1.主要环境问题及其危害
环境问题
危害(后果)
全球气候变暖
海平面上升,沿海地区被淹没;导致生态系统的调整;可能导致自然灾害增加
臭氧层破坏
到达地面的太阳紫外线辐射增强,危害人体健康;导致气候异常,影响生态平衡
淡水短缺
制约经济发展,影响粮食产量,对生态环境带来不利影响,甚至引发国际冲突
森林锐减
植被破坏、水土流失、生态脆弱、土地沙化、河道淤积、全球气候变暖和生态失衡
土地荒漠化
生态环境恶化,土地沙化或退化,耕地、林地、草地面积减少
水土流失
使山区成为荒漠,高原表面沟壑纵横,淤积湖泊、水库、河床,加剧洪涝灾害
生物多样性锐减
致使许多珍稀的生物种群已经或濒临灭绝,生物多样性减少
酸雨蔓延
河湖水酸化危害生物;土壤酸化危害森林、农作物,危害人体健康,腐蚀建筑物
水体污染
污染水源,引发一些疾病;污染海洋和生物的生存环境;赤潮等生态灾害频繁发生
垃圾污染
占用土地、污染大气、传播疾病、污染水源和土壤、威胁人类健康
2.环境问题产生的原因
(1)产生的原因
影响因素
对环境的影响
原因
工业生产
资源的大量开发利用
向自然环境索取的资源日益增多;
排放到环境中的“三废”超过了环境的自净能力
产生众多化学物质
产生固体废弃物
人口的
高速增长
生态系统的良性循环受到干扰和破坏
对资源和能源的消耗不断扩大
环境污染加剧
排放的废弃物不断增多
科学技术
的进步
军事武器的破坏力大幅度提高
火药的发明和核能的开发
许多动物濒临灭绝
猎捕工具的改进
威胁人类健康
产生电子产品垃圾
(2)分析产生环境问题原因的方法
环境问题的产生包括自然原因和人为原因。一般来讲,要着重分析人为原因,环境问题多数是由人类不合理地利用资源和能源造成的。如对于环境污染问题,主要是人为原因造成,但一些自然因素往往会加剧污染程度。如:
①地形条件:封闭低洼的地形,使污染物不容易向外扩散,容易产生大气污染和光化学烟雾。
②逆温天气:空气的垂直运动受阻,使污染物停留在地面附近,加剧了大气污染。
③水域条件:相对封闭的水域,流速缓慢,使水体更新速度减慢,降低了水体的自净能力,容易引起水体污染。
1.(经典真题·广东卷)读图,完成下列问题。
(1)将正确选项的代号填入图中对应的空白框内(每字母限填一次)。
a.臭氧层空洞 B.全球变暖
c.酸雨 D.森林锐减
(2)说明导致全球性环境问题的主要原因。
(3)简述减轻环境问题的主要措施。
答案 (1)自左向右依次为a c b d
(2)人口的增长,经济活动的增加,以及传统发展方式下资源利用不合理、过度消耗,向环境排放废弃物超过了环境的自净能力。
(3)控制人口数量;资源的合理开发和利用;清洁生产;加强环境保护和污染治理;改变传统发展方式,走可持续发展道路;加强国际协作。
解析 第(1)题,首先要了解全球性环境问题包括臭氧空洞、全球变暖、酸雨和森林锐减等几个方面,其次还要了解产生这些现象的原因和机理,通过原因和机理进行填空就很容易了。第(2)题,可以根据自己已有的科学知识分析出提纲,然后进行归纳为人口、经济和环境的自净能力等几个方面。第(3)题,要学会针对问题提措施,根据第(2)题的分析提出解决措施。
能力二 说明环境保护与国家安全的关系
[例2] (2020·海南卷)阅读材料,完成下列要求。
我国将普遍推行垃圾分类制度,推动垃圾减量、资源循环利用,实现中华民族永续发展。现阶段,生活垃圾分类是大势所趋。
请结合热带海岛环境条件说明在海南实施生活垃圾分类的理由。
[尝试自解]
[解题步骤]
答案 热带地区生活垃圾易腐烂变质污染环境,海岛陆地资源少,实施生活垃圾分类可实现垃圾减量,利于保护海岛环境和土地资源;海岛资源有限,实施生活垃圾分类可促进资源循环利用,减少对岛外资源的依赖。
1.我国环境保护的政策体系
2.我国环境保护的措施
措施
具体内容
改善大气环境质量
针对工业企业大气污染问题,加强综合治理,加快环境修复和绿化。针对重污染天气,提前采取应急减排措施,实施区域应急联动,降低污染程度
保护水源
对水污染问题,推进落实河长制、湖长制。加快工业、农业、生活污染源和水生态系统整治,减少水体污染,保障用水安全
修复土壤污染
对农用地和城市建设用地的土壤污染问题,进行强化管控和修复。加快推进垃圾分类处理,推动固体废弃物资源化利用
推动形成绿色发展方式和生活方式
转变发展方式,促进经济绿色低碳循环发展,推进清洁生产。全面节约资源,实行最严格的耕地保护、节约用地和水资源管理制度。加强生态文明宣传教育,倡导绿色生活
加快生态保护与修复
坚持自然恢复为主,全面划定并严守生态保护红线,建立以国家公园为主体的自然保护体系,统筹开展全国生态保护与修复,提升生态系统的质量和稳定性
2.(2020·上海卷)长三角地区是工业集聚程度高,大气环境污染较为严峻的区域之一,部分城市(见图1)雾霾污染问题日益受到关注。阅读图文材料,完成下列要求。
材料一 雾霾污染是PM2.5(粒径小于2.5 um细颗粒物)浓度过高导致,已经成为跨区域的环境问题。除自然原因外,雾霾形成与能源消耗、工业废气和烟尘排放、机动车尾气排放等人为因素有关。
材料二 2017年每万元GDP工业烟尘排放量。江苏的8个城市平均为0.36千克,浙江的7个城市平均为0.26千克,江苏比浙江高出38.5%。
材料三 “逆温现象”是指气温随着高度的增加而上升的现象。
图1 长三角部分城市PM2.5的空间分布图
图2 长三角PM2.5浓度的季节变化图
(1)概述长三角PM2.5浓度南北差异并说明该差异的主要原因。
(2)推测PM2.5浓度冬夏季节差异并用大气逆温原理解释其原因。
(3)从控制汽车尾气排放角度推测防治雾霾的主要措施。
(4)面对雾霾污染的环境问题,人们呼吁“共同打赢蓝天保卫战”,围绕为什么要“共同打赢”,阐述你的观点。
答案 (1)差异:南北地域分异明显;北高南低。原因:北方地区工业和生活排放污染较多,在冬季风影响下不断向南扩散。长三角北部地区工业烟尘排放量多于南部浙江;北部地区降水少,南部地区降水较多有利于PM2.5污染物沉降。
(2)差异:冬季大于夏季。原因:冬季受冬季风影响,地面降温快,气温低,容易出现逆温现象,大气处于静稳状态,污染物不易扩散。夏季地面温度高,空气对流运动显著,不容易形成逆温。
(3)措施:鼓励发展公共绿色交通;推广新能源汽车,控制汽车尾气排放标准,对不达标的车辆安装尾气过滤装置,减少尾气中PM2.5的排放;加强环境保护立法。
(4)PM2.5污染会随着大气运动跨区域扩散;长三角受PM2.5污染的影响面积较大,因此,需要区域合作,进行共同治理,共同打赢。
解析 第(1)题,据图1分析,结合图例可知,长三角PM2.5浓度南北地域分异明显;总体是北高南低。该差异主要原因从以下方面分析:“雾霾污染是PM2.5(粒径小于2.5 um细颗粒物)浓度过高导致,雾霾形成与能源消耗、工业废气和烟尘排放、机动车尾气排放等人为因素有关”,据此判断我国北方地区工业和生活燃煤排放污染物较多,在冬季风影响下不断向南扩散;长三角北部地区纬度高,冬季较冷,重工业较多,工业烟尘排放量多于南部浙江;北部地区降水少,南部地区降水较多有利于PM2.5沉降。第(2)题,PM2.5浓度冬季大于夏季。用大气逆温原理解释可以从以下方面回答:冬季受冬季风影响大,地面降温快,气温低,容易出现逆温现象,大气处于静稳状态,大气以水平运动为主,污染物不易扩散;夏季地面升温快,气温高,空气对流运动显著,不容易形成逆温,气流上升可能带来降水,利于降低PM2.5浓度。第(3)题,题目要求“从控制汽车尾气排放角度”回答。鼓励开展公共交通,减少私家车使用量,提倡绿色出行,利于防治雾霾;推广新能源汽车,减少燃油车使用量,可以控制汽车尾气排放,利于防治雾霾;提高汽车尾气排放标准,对不达标车辆进行安装尾气过滤装置,利于减少尾气中PM2.5的排放,利于防治雾霾;加强立法保护环境,约束不合理行为,利于防治雾霾。第(4)题,雾霾污染是跨区域的环境问题,不可能靠某个地区、某部分人完成,应该共同参与治理。PM2.5污染会随着大气进行跨区域扩散,是跨区域的环境问题;长三角PM2.5污染的影响面积较大,范围广,因此需要区域合作,进行共同治理,才能共同打赢保卫战。
[情境设置] 科罗拉多河全长2 190千米,干、支流多峡谷多,流域内气候干旱、年降水量一般少于250毫米,河水靠山区降水补给。由于河谷深切,水力蕴藏丰富。科罗拉多河流域1936年在美国科罗拉多河布莱克峡谷建成世界上第一座大型水坝——胡佛大坝。为洛杉矶及下游地区提供电力和水源。
[设问角度]
(1)指出胡佛水坝建成后的供给服务功能。
(2)分析大坝建成后可能对下游地区自然环境带来的负面影响。
[素养体现]
人地协调观
从人地关系的角度考查水坝的供给服务功能,体现人类活动对地理环境的影响
综合思维
从地理环境整体性的角度分析自然地理要素的相互影响
区域认知
从区域视角认识大坝对下游地区的影响
[我的答案] (1)
(2)
[我的设问]
[参考答案] (1)发电、灌溉。
(2)大坝蓄水,使下游径流量减少,水质恶化,地下水位下降;气候更加干旱,大陆性增强,荒漠化加剧,湿地减少;下游沉积的泥沙减少,河流沿岸土壤肥力下降;河口海水倒灌 ,土壤盐碱化加剧;入海径流带来的营养盐减少,河口附近渔业资源较少;入海泥沙减少,海岸线侵蚀加剧,使陆地退缩。
视角一 从综合思维、区域认知的角度考查极地科学考察的原因
(2018·全国卷Ⅱ)恩克斯堡岛是考察南极冰盖雪被、陆缘冰及海冰的理想之地。据此完成下题。
1.对于极地科学考察而言,恩克斯堡岛所在区域的优势在于( )
A.生物类型多样 B.对全球变暖敏感
C.大气质量优良 D.人类活动影响少
答案 B
解析 根据材料,恩克斯堡岛是考察冰盖雪被、陆缘冰及海冰的理想场所,而全球变暖会导致冰盖雪被和陆缘冰融化,冰川脱离南极大陆,漂向海洋,形成海冰。所以,恩克斯堡岛所在区域的优势在于对全球变暖极其敏感,B选项正确;南极地区纬度高,气候严寒,生物类型较少,A选项错误;整个南极大气质量均比较好,故大气质量优良不是恩克斯堡岛所在区域的优势,C选项错误;南极地区人类活动均比较少,故人类活动对南极地区的影响较少,D选项错误。
视角二 从人地协调观、综合思维的角度考查生物入侵
2.(2017·全国卷Ⅰ)干旱区的柽柳为耐旱灌木,侧向枝条多,种子多,不易发生病虫害,移栽易成活。近年来,某东北林区的公路绿化中引种了柽柳,生长良好,然而不久,在公路两侧的天然林中,发现了柽柳幼苗。
分析该林区潜在的柽柳入侵天然林的危害。
答案 柽柳种子多,繁殖快(易扩散),侵占其他植物的生存空间;侧向枝条多,妨碍其他乔木幼苗的生长,导致森林结构变化(乔木林向灌木林演化)。破坏食物链,减少植食动物数量。
解析 外来物种一般生命力极强,繁殖迅速,侵占当地物种的生长环境。柽柳耐旱对环境适应能力强,侧向枝条多影响周围植被的生长,种子多导致柽柳繁殖迅速,柽柳破坏天然林生态系统后,进一步影响以天然林为栖息环境的动物资源,导致生物多样性减少。
视角三 从人地协调观、综合思维的角度考查人工橡胶林和热带雨林的比较
3.(2017·全国卷Ⅲ)人们受经济利益驱动,砍伐热带雨林,种植橡胶、油棕等热带经济作物。观测发现,在一些地区,人工种植的橡胶林内湿度明显低于雨林。
分析这些地区人工种植的橡胶林比雨林湿度低的原因。
答案 (天然林层次丰富、林冠密度高,)人工种植的橡胶林层次单一,林冠密度较低,截留的降水量较少;地表(缺乏草本、灌木等的保护)水分易散失;土壤祼露;土壤蓄水能力较低。
解析 根据题中所给材料树种生长习性,结合树种变化对生态环境带来的影响来推断成因。根据湿度变化推断同样气候条件下由于缺少草本、灌木等的保护,地表水分易散失,土壤中水分含量会降低,空气湿度会较低;根据雨林到橡胶林的变化,会造成物种单一,生态系统单一,植株量减少,涵养水源能力降低。
视角四 从人地协调观、综合思维、地理实践力的角度考查防治石漠化的措施
4.(2015·全国卷Ⅱ)贵州省某喀斯特山区石漠化严重,农民在山上放牧、砍柴、找土种玉米,当地农民反映,山上的土一年比一年薄,一发大水,土全被冲走了,玉米也被冲走了,石头越来越多,最后连玉米也无法种了,生活越来越困难。
简述为改善环境并提高人民的生活水平,当地政府应采取的具体措施。
答案 ①严格管理,恢复自然植被:将农业生产活动限制在适宜的地方;不适宜的地方实行严格保护措施,避免人类活动扰动土层,以逐步恢复自然植被。②产业结构调整:引导农民调整产业结构,如选择免耕的农作物,改牲畜放养为圈养等,以避免农业活动过多扰动山地很薄的土壤层。③合理规划,控制人口数量:根据环境承载能力合理控制人口规模,将超过环境承载能力的人口转移到较适宜的地区。④经济补贴措施:给农民适当经济补贴(包括粮食、商品、能源等),解决农民的生活用粮、用柴等问题,帮助农民开辟新的就业渠道(如手工业、第三产业等),或以经济手段鼓励农民主动保护和恢复植被。⑤加大环境保护宣传力度:通过实际情况的对比,使农民认识到保护山坡、石间土层的重要性,提高农民保护环境的自觉性。⑥吸引社会力量:以优惠政策鼓励个人和企业参与保护和治理环境。⑦客土移植:将土壤资源丰富地区的土壤转移至该地区。(其他合理答案也可)
解析 材料反映的是人们在山区过度放牧、过度垦殖、过度砍伐导致的生态环境问题,需要从以下几个方面采取措施:控制人口数量、调整产业结构、恢复植被、加强立法和宣传、经济补贴等。
视角五 从人地协调观、综合思维的角度考查环境管理手段和措施
5.(经典真题·江苏卷)美国先后出台过多部有关土地利用的法规,如1934年出台了“泰勒放牧法”,1935年出台了“水土保持法”等,这些法规对美国资源与环境产生了深远影响。下图是美国过去200年来草地面积变化图。读图完成下列各题。
历史时期美国土地资源开发利用对我国的启示有________,针对我国国情,保护和合理利用草场资源还可以采取________、________等措施。
答案 建立健全土地利用政策 完善生态环境保护法规(任答1点) 行政手段 经济手段 技术手段 宣传教育(任答2点)
解析 考查资源保护和开发利用的措施。回答本小题只要结合本题题干和所学知识进行分析即可。
综合测试
一、选择题
(2020·北京朝阳区上学期期末)下图中阴影示意中国不同类型生态脆弱区分布。读图,完成1~2题。
1.目前( )
A.我国生态脆弱区都位于内流区
B.我国生态脆弱区的类型较单一
C.新疆天山南北山麓绿洲边缘区生态脆弱
D.青藏高原向四川盆地过渡地带生态稳定
2.图中序号所示区域突出生态环境问题与主要人为原因对应正确的是( )
A.①地——深居内陆,气候干旱
B.②地——围湖造田打坝淤地
C.③地——过度开采地下水
D.④地——过度开垦,过度樵采
答案 1.C 2.D
解析 第1题,目前,我国生态脆弱区内流区、外流区均有,A错误。据图分析,我国生态脆弱区自然环境差异较大,生态脆弱区类型较复杂,B错误。新疆天山南北山麓绿洲边缘区人类活动不合理,加剧生态破坏,加上该地区水资源缺乏,生态环境脆弱,天山南侧山麓是荒漠,北侧山麓降水较少,但仍属于生态脆弱区,土地荒漠化、土地盐碱化严重,C正确。青藏高原向四川盆地过渡地带山高坡陡、降水多,滑坡、泥石流多发,生态不稳定,D错误。第2题,①地深居内陆、气候干旱,是自然原因,不是人为原因,A错误。②地突出生态环境问题是土地荒漠化,人为原因是过度开垦、过度放牧,B错误。③地突出生态环境问题是水土流失,人为原因是不合理的耕作制度、破坏植被,C错误。④地位于云贵高原,存在水土流失、石漠化问题,原因是人类过度开垦、过度樵采,D正确。
大量实证研究发现,一定地区在经济发展的起始阶段,环境污染的程度较低;在经济起飞阶段,资源利用和污染排放往往超过环境承载能力,环境恶化;在经济发展的更高阶段,环境状况开始改善。环境污染程度与经济发展水平之间呈倒“U”形关系曲线,称为环境库兹涅茨曲线。据此完成3~4题。
3.图中四条环境库兹涅茨曲线是不同经济发展模式下形成的,其中最理想的是( )
A.甲 B.乙
C.丙 D.丁
4.和先行工业化国家相比,中国经济发展不能走“先污染,后治理”的老路。这是因为( )
①我国自然资源贫乏 ②我国民众环境意识提高 ③国际社会制约增强 ④环境承载量压力增大
A.①②③ B.②③④
C.①③④ D.①②④
答案 3.D 4.B
解析 第3题,四条环境库兹涅茨曲线相比,丁曲线随经济发展水平的提高,污染程度最高值出现的时间较早,程度较低,属于最理想状况。选D。第4题,随着我国民众环境意识的不断提高,随着国际社会制约增强以及环境承载量压力增大等状况的影响,中国经济发展不能走“先污染,后治理”的老路。选B。
2022年冬奥会将在北京市和河北省张家口市联合举行,据报道,为满足冬奥会需求,延庆小海坨山区将依托现有山体地形修建临时场地设施。小海坨坐落于北京松山国家级自然保护区,境内有多种国家级保护动植物,其中大花杓兰为国家一级保护植物,数量不多,且因花大、具有极高的观赏价值而倍遭采摘、盗挖,其种群逐年减小,有学者担心冬奥会场地建设会进一步破坏动植物生存环境。据此完成5~6题。
5.大花杓兰成为国家一级保护植物,这是哪种生态环境问题的体现( )
A.森林资源匮乏 B.草场退化
C.水土流失 D.生物多样性减少
6.大花杓兰种群数量极少的主要原因是( )
①大花杓兰生长的环境破坏 ②水土流失 ③土地退化 ④人类高强度的采挖
A.①② B.②③
C.③④ D.①④
答案 5.D 6.D
解析 第5题,大花杓兰成为国家一级保护植物,是因其数量不多,种群逐年减小,这是生物多样性减少的体现,故D正确。第6题,材料“数量不多,且因花大、具有极高的观赏价值而倍遭采摘、盗挖,其种群逐年减小”“有学者担心冬奥会场地建设会进一步破坏动植物生存环境”说明大花杓兰种群数量极少与人类高强度的采挖、生长的环境破坏有关,故D正确。
(2020·湖南六校联考)人工生态浮岛是通过在轻质漂浮材料上种植高等水生植物或喜水性陆生植物,为野生生物提供生境的漂浮岛。2019年以来,湖北省襄阳市对流经市区的大李沟等河流进行生态化治理,通过安装曝气装置、生态浮岛等设施,将茭白、芦苇等20多种水生植物植入浮床,有效吸收水体中的氮、磷、钾等元素,不仅降低了治污成本,而且形成了新的景观。下图为2019年9月5日拍摄的大李沟望城岗段的生态浮岛图。据此完成7~9题。
7.有关建设生态浮岛的好处,下列说法正确的是( )
①投资少、见效快、经济实用 ②改善生物栖息环境,维护生态平衡 ③消波护岸,保护水利设施 ④美化水域环境,为市场提供部分蔬菜
A.①②③ B.①②④
C.①③④ D.②③④
8.关于生态浮岛在污染水体净化、环境改善和生态修复中具有的多种功能和作用,下列说法合理的是( )
①浮岛上的植物可以直接或间接地吸收利用水体中的溶解性氮、磷等物质,便于集中处理 ②植物根系能吸附有害物质,对水体有净化作用 ③浮岛能够有效遮蔽阳光,控制浮游藻类的生长繁殖 ④可有效拦截水面漂浮物,便于打捞清除
A.①②③ B.①②④
C.①③④ D.②③④
9.为加快生态工程建设,提升大李沟水质,市政府的下列做法不合理的是( )
A.加快上游生态补水工程建设
B.加强河道清淤除杂管理
C.关闭沿线对水体有污染的所有企业
D.建设城市雨污分流工程
答案 7.A 8.D 9.C
解析 第7题,人工生态浮岛利用植物吸收水体中的污染物,不需要专业的机械设备和化学药剂的投入,能节省投资,减少能源消耗和日常维修管理费用,具有投资少、见效快、经济实用等优点,①对。浮岛上的水生植物能够有效吸收水中的氮、磷、钾等物质,净化污染水体,改善生物栖息环境,维护生态平衡,②对。人工生态浮岛的大面积应用,可以有效地降低波浪对坡岸的冲刷强度,对河流、湖泊的坡岸起到良好的保护作用,③对。人工生态浮岛漂浮在河流等水面上,可以美化水域环境,浮岛上可种植茭白等蔬菜,但蔬菜吸收的有害物质多,不宜食用,④错。第8题,浮岛上的植物可以直接或间接地吸收利用水体中的溶解性氮、磷等物质,达到净化水体的目的,不需要集中处理,①错。浮岛上的植物根系能吸附水中的污染物质,促进水体的净化,②对。浮岛能够有效遮蔽阳光,使浮游藻类的光合作用减弱,生长繁殖受限,③对。河道中安装的人工生态浮岛,可以有效拦截风或者水流带来的塑料袋、树叶等城市垃圾,便于打捞清除,④对。故选D。第9题,加快上游生态补水工程建设、加强河道清淤除杂管理和建设城市雨污分流工程等措施,有利于污水的减排和污染物的清除,A、B、D做法合理;关闭沿线对水体有污染的所有企业会影响经济的持续发展,C做法不合理。故选C。
(2020·湖南名校4月大联考)2019年7月6日,中国良诸古城遗址获准列入世界遗产名录。良诸古城遗址位于天目山系南侧山麓的太湖平原上,其外围庞大复杂的水利系统,是迄今所知中国最早的大型水利工程,也是世界最早的水坝。下图为良诸古城水利工程复原图。据此完成10~12题。
10.由图可知,该水利系统核心工程为高、低两级水坝,其主要功能为( )
A.缩小高低坝水库间落差,提升水运能力
B.扩大蓄水面积,保证渔业的稳定发展
C.梯级分担暴雨引发山洪的压力,提高工程整体防洪能力
D.减少坡地的水土流失,保证梯田农业的发展
11.研究人员在土坝断面处,发现先民利用芦荻、茅草把泥土裹成长圆柱形,然后码成坝体,其主要原因为( )
A.增加抗拉强度,加快堆筑速度
B.方便冬季拆除,保证古城用水
C.减轻雨水侵蚀,避免库区淤积
D.加速坝体植被恢复,提高库区水质
12.研究人员对梧桐弄水坝进行勘察,发现水坝海拔低且坝下有明显的河道迹象,这说明( )
A.该地降水强度大,该水坝时有垮塌
B.该水坝兼具蓄水、泄洪双重功能
C.人为开挖运河,加强对外联系
D.地面沉降幅度大,曾发生海水内侵
答案 10.C 11.A 12.B
解析 第10题,良诸位于我国浙江地区,夏季降水量大,易发生山洪,故该水利工程最主要的功能为防洪。采用高低两级梯级坝,可以分散山洪对单一坝体的冲击压力,提高防洪能力,C说法正确。丰水期时,高坝水库处于满库状态,高低坝水库水位差大,枯水期时,高坝水库处于空库状态,两者之间水运条件差,A说法错误。当地的农业主要为水稻种植业,渔业资源缺乏,B说法错误。该地植被覆盖率高,该地水坝无拦沙作用,D说法错误。第11题,利用芦荻、茅草把泥土裹成长圆柱形,通过材料之间的相互作用咬合构成一体,是为了加强水坝的承压能力,增加抗拉强度,同时相对于单一的垒泥,也大大提高了施工速度,A说法正确。水坝为固定式,不拆除,B错。利用芦荻、茅草把泥土裹成长圆柱形做成土坝,并不能减轻雨水侵蚀,避免库区淤积;可以加速坝体植被恢复,但是对库区水质影响不大,C、D错。第12题,该地采用多级水坝拦水,防洪能力强,且有完整的水坝遗迹留存至今,说明水坝坚固,未发生垮塌,A错。水坝较低且下游有河道痕迹,说明当水库水位到一定高度时,可以漫过坝体流到水坝下游,避免水位过高,淹没古城,因此该水坝兼具蓄水、泄洪双重功能,B对。该河道为泄洪水道,无通航功能,C说法错误。该地位于太湖平原,距海较远,未发生海水内侵,D说法错误。
二、非选择题
13.阅读图文资料,完成下列要求。
塞内加尔河发源于几内亚富塔贾隆高原,是非洲西部重要的国际性河流。塞内加尔河河流水量主要来自上游河段,水位季节变化大,枯水季节下游海水倒灌严重,可至河口以上200 km。为协调解决流域内防洪、灌溉、发电和防止海水入侵等问题,1972年塞内加尔、马里和毛里塔尼亚三国联合成立了塞内加尔河流域治理开发委员会,规划建设2座水利枢纽:迪亚马坝(塞内加尔境内,坝高18 m)和马南塔里坝(马里境内、坝高66 m)。
(1)分析塞内加尔河水位季节变化大的自然原因。
(2)分别指出塞内加尔河流域两座水利枢纽的作用。
(3)简析迪亚马坝对下游地区生态环境的不利影响。
答案 (1)塞内加尔水量主要来自上游河段;上游为热带草原气候,有明显干湿季节差异:湿季降水多,河流补给水源充足,河流水位高;干季降水少,河流补给少,河流水位低。
(2)迪亚马坝:灌溉和防止海水入侵;马南塔里坝:防洪、灌溉和发电。
(3)下游水量减少,水生生物减少;入海泥沙减少,三角洲萎缩;径流减少,沿岸地区盐碱化加剧;海水倒灌,地下水盐度增加。
解析 第(1)题,塞内加尔河水位季节变化大的自然原因可以从塞内加尔河的水源补给来分析。读“甲、乙两观测站各月降水量”图可以看出,位于上游的乙观测站降水多,位于下游的甲观测站降水稀少,所以,塞内加尔河水量主要来自上游河段。由“甲、乙两观测站各月降水量”图可以判断塞内加尔河上游为热带草原气候,有明显的干湿季节差异:湿季降水多,河流补给水源充足,河流水位高;干季降水少,河流补给少,河流水位低,所以,塞内加尔河水位季节变化大。第(2)题,塞内加尔河流域两座水利枢纽的作用不同,迪亚马坝水利枢纽位于河流下游地区,下游地区气候干旱,枯水期海水倒灌严重,所以迪亚马坝水利枢纽主要作用是灌溉和防止海水入侵;马南塔里坝位于河流的上游地区,降水丰富,地形落差大,所以,马南塔里坝水利枢纽的主要作用是防洪、灌溉和发电。第(3)题,迪亚马坝对下游地区生态环境的不利影响可以水文、地貌、土壤和生物多样性等方面考虑。迪亚马坝水利枢纽的建设,拦截了大部分河水进行灌溉,从水文来看,会导致下游地区水量减少;从地貌来看,入海泥沙减少,导致三角洲面积萎缩;从土壤来看,沿岸地区海水倒灌,地下水盐度增加;沿岸地区盐碱化加剧;从生物多样性来看,生态环境遭到破坏,生物多样性减少等。
14.阅读图文资料,完成下列要求。
安徽省铜陵市矿产资源十分丰富,在铜陵市发现多处有色金属矿产、非金属矿产、能源矿产,矿产种类多样。铜、金、硫铁矿、水泥用石灰岩是铜陵市四大优势矿产。铜陵市矿山开采时间长、矿产资源种类多、开采规模大。
铜陵市因铜得名、以铜而兴,是全国最大的电解铜生产基地,素有“中国古铜都,当代铜基地”之称。铜陵市工业经济特色鲜明,有有色金属(铜)采选冶加工、硫磷化工、水泥建材等支柱产业。近年来,铜陵市为促进可持续发展,围绕酸雨治理、生态环境治理和资源型城市产业转型升级,积极培育铜基新材料等战略新兴产业。图1为安徽省地形图,图2为铜陵市交通区位图。
(1)铜陵市酸雨污染较为严重,试分析原因。
(2)从矿山开采的角度指出铜陵市面临的环境问题。
(3)请从矿山开采的角度给铜陵市的环境治理献策。
答案 (1)有色冶金等重工业发达,铜矿多伴生硫,冶炼过程中酸性气体排放量大;地处安徽南部,多低山丘陵,山地阻隔导致酸性气体不易扩散;降水丰富,易形成酸雨。
(2)矿山上的废渣、废水造成地下水污染和土壤污染;矿山排水易导致区域性地下水位下降,引发地表塌陷;矿山开采与固体废弃物堆存破坏土壤和植被;矿山开采影响山体稳定,易引发滑坡、崩塌和泥石流等地质灾害。
(3)制度层面:建立和健全矿山生态环境保护管理体系;确立科学合理的矿山生态环境保护目标和评价标准,建立环保型矿业。经济层面:将矿山生态环境恢复治理与土地复垦、整理、开发相结合;走矿产资源综合利用的道路。技术层面:改进矿山废渣、废水的处理和废弃物回收与综合利用技术;采用先进的采选技术和加工利用技术等。
解析 第(1)题,从酸性气体排放、降水、地形等方面分析铜陵市酸雨污染较为严重的原因。第(2)题,“从矿山开采的角度”限制了答题方向。由材料可知,铜陵市矿山开采时间长、开采的矿产资源种类多、开采规模大。因此,矿山生态环境破坏严重。其生态环境问题可分为以下三类:一是矿山废渣、废水的排放与污染;二是矿山生态环境破坏;三是矿山地质灾害。从以上三方面组织答案即可。第(3)题,从制度、经济、技术等方面回答即可。
新高考地理一轮复习精品学案第55讲 中国地理分区(含解析): 这是一份新高考地理一轮复习精品学案第55讲 中国地理分区(含解析),共33页。学案主要包含了地域差异,认识区域等内容,欢迎下载使用。
新高考地理一轮复习精品学案第54讲 中国地理概况(含解析): 这是一份新高考地理一轮复习精品学案第54讲 中国地理概况(含解析),共32页。学案主要包含了疆域与人口,自然环境与自然资源,经济与文化等内容,欢迎下载使用。
新高考地理一轮复习精品学案第52讲 世界地理概况(含解析): 这是一份新高考地理一轮复习精品学案第52讲 世界地理概况(含解析),共34页。学案主要包含了海洋与陆地,气候,居民,地域发展差异等内容,欢迎下载使用。

