人教版九年级上册25.3 用频率估计概率教学ppt课件
展开25.3 用频率估计概率 同步练习
基础达标
1.下列说法正确的个数是( )
①不可能事件发生的概率为0;
②一个对象在试验中出现的次数越多,频率就越大;[来源:学|科|网]
③在相同条件下,只要试验的次数足够多,频率就可以作为概率的估计值;
④收集数据过程中的“记录结果”这一步,就是记录每个对象出现的频率.
A.1个 B.2个 C.3个 D.4个
2.已知抛一枚均匀硬币正面朝上的概率为,则下列说法错误的是( )[来源:学科网ZXXK]
A.连续抛一枚均匀硬币2次必有1次正面朝上
B.连续抛一枚均匀硬币10次都可能正面朝上
C.大量反复抛一枚均匀硬币,平均每100次有50次正面朝上
D.通过抛一枚均匀硬币确定谁先发球的比赛规则是公平的
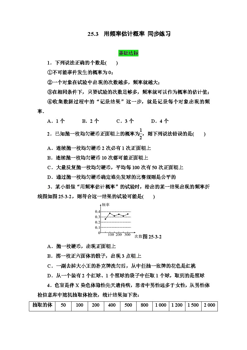
3.某小组做“用频率估计概率”的试验时,绘出的某一结果出现的频率折线图如图2532,则符合这一结果的试验可能是( )
图2532
A.抛一枚硬币,出现正面朝上
B.掷一枚正六面体的骰子,出现3点朝上
C.一副去掉大小王的扑克牌洗匀后,从中任抽一张牌的花色是红桃
D.从一个装有2个红球、1个黑球的袋子中任取1个球,取到的是黑球
4.色盲是伴X染色体隐性先天遗传病,患者中男性远多于女性,从男性体检信息库中随机抽取体检表,统计结果如下表:
抽取的体 检表数n | 50 | 100 | 200 | 400 | 500 | 800 | 1 000 | 1 200 | 1 500 | 2 000 |
色盲患者的频数m | 3 | 7 | 13 | 29 | 37 | 55 | 69 | 85 | 105 | 138 |
色盲患者的频率 | 0.060 | 0.070 | 0.065 | 0.073 | 0.074 | 0.069 | 0.069 | 0.071[来源:学科网ZXXK] | 0.070 | 0.069 |
根据上表,估计在男性中,男性患色盲的概率为________(结果精确到0.01).
能力提升
5.下表是一名同学在罚球线上投篮的试验结果,根据表中数据,回答问题:
投篮次数(n) | 50 | 100[来源:学_科_网Z_X_X_K] | 150 | 200 | 250 | 300 | 500 |
投中次数(m) | 28 | 60 | 78 | 104 | 124 | 153 | 252 |
(1)估计这名同学投篮一次,投中的概率是多少(精确到0.1);
(2)根据此概率,估计这名同学投篮622次,投中的次数是多少.
拓展创新
6.在一个不透明的盒子里装有颜色不同的黑、白两种球共40个,小颖做摸球试验,她将盒子里面的球搅匀后从中随机摸出1个球记下颜色,再把它放回盒子中,不断重复上述过程,图2533是“摸到白色球”的频率折线统计图.
图2533
(1)请估计:当n很大时,摸到白色球的频率将会接近________(精确到0.01),假如你摸一次,摸到白色球的概率为________.
(2)试估计盒子里白、黑两种颜色的球分别有多少个.
(3)在(2)的条件下,如果要使摸到白色球的概率为,那么需要往盒子里再放入多少个白色球?
2021学年25.3 用频率估计概率授课课件ppt: 这是一份2021学年25.3 用频率估计概率授课课件ppt,共25页。
初中数学人教版九年级上册第二十五章 概率初步25.1 随机事件与概率25.1.2 概率教课内容ppt课件: 这是一份初中数学人教版九年级上册第二十五章 概率初步25.1 随机事件与概率25.1.2 概率教课内容ppt课件,共26页。PPT课件主要包含了学习目标,新课导入,复习回顾,新知探究,归纳总结概率的定义,正面朝上,反面朝上,随机事件,必然事件,不可能事件等内容,欢迎下载使用。
人教版九年级上册第二十五章 概率初步25.3 用频率估计概率课堂教学ppt课件: 这是一份人教版九年级上册第二十五章 概率初步25.3 用频率估计概率课堂教学ppt课件,共30页。PPT课件主要包含了导入课题,学习目标,基础巩固,综合应用,稳定在08附近,拓展延伸等内容,欢迎下载使用。

