- 专题08 一元一次方程(专题测试)-2022-2023学年七年级数学上学期期中期末考点大串讲(人教版) 试卷 0 次下载
- 专题09 一元一次方程的应用(专题测试)-2022-2023学年七年级数学上学期期中期末考点大串讲(人教版) 试卷 0 次下载
- 专题03 有理数的加减法(知识大串讲)-2022-2023学年七年级数学上学期期中期末考点大串讲(人教版) 试卷 0 次下载
- 专题04 有理数的乘除法(专题测试)-2022-2023学年七年级数学上学期期中期末考点大串讲(人教版) 试卷 0 次下载
- 专题04 有理数的乘除法(知识大串讲)-2022-2023学年七年级数学上学期期中期末考点大串讲(人教版) 试卷 0 次下载
专题01 有理数的分类、数轴、相反数及绝对值(知识大串讲)-2022-2023学年七年级数学上学期期中期末考点大串讲(人教版)
展开专题01 有理数的分类、数轴、相反数及绝对值(知识大串讲)
【知识点梳理】
考点1 正数和负数
- 概念
正数:大于0的数叫做正数。
负数:在正数前面加上负号“—”的数叫做负数。
注:0既不是正数也不是负数,是正数和负数的分界线,是整数,自然数,有理数。
(不是带“—”号的数都是负数,而是在正数前加“—”的数。)
2.意义:在同一个问题上,用正数和负数表示具有相反意义的量。
考点2 有理数
- 概念
整 数:正整数、0、负整数统称为整数。
分 数:正分数、负分数统称分数。(有限小数与无限循环小数都是有理数。)
注:正数和零统称为非负数,负数和零统称为非正数,正整数和零统称为非负整数,负整数和零统称为非正整数。
2.分类:两种
⑴按正、负性质分类: ⑵按整数、分数分类:
正有理数 正整数 正整数
有理数 正分数 整数 0
零 有理数 负整数
负有理数 负整数 分数 正分数
负分数 负分数
考点3 数轴
1.概念:规定了原点、正方向、单位长度的直线叫做数轴。
三要素:原点、正方向、单位长度
2.对应关系:数轴上的点和有理数是一一对应的。
比较大小:在数轴上,右边的数总比左边的数大 。
3.应用 求两点之间的距离:两点在原点的同侧作减法,在原点的两侧作加法。
(注意不带“+”“—”号)
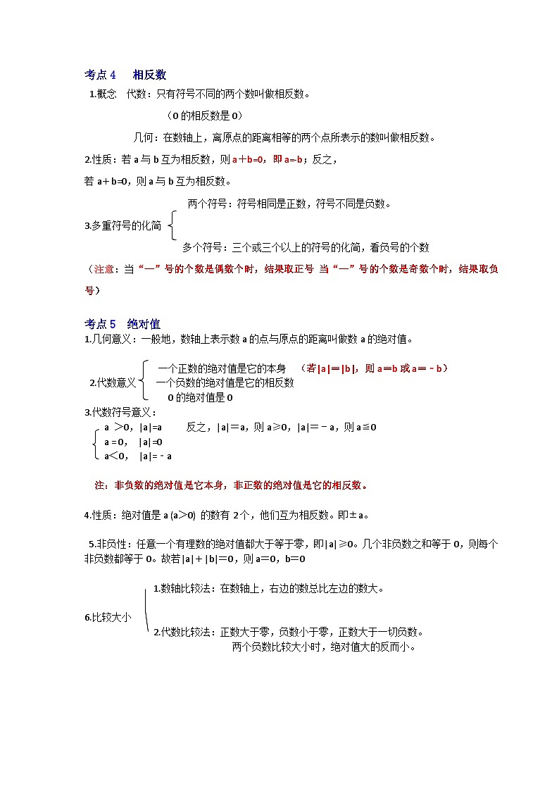
考点4 相反数
1.概念 代数:只有符号不同的两个数叫做相反数。
(0的相反数是0)
几何:在数轴上,离原点的距离相等的两个点所表示的数叫做相反数。
2.性质:若a与b互为相反数,则a+b=0,即a=-b;反之,
若a+b=0,则a与b互为相反数。
两个符号:符号相同是正数,符号不同是负数。
3.多重符号的化简
多个符号:三个或三个以上的符号的化简,看负号的个数
(注意:当“—”号的个数是偶数个时,结果取正号 当“—”号的个数是奇数个时,结果取负号)
考点5 绝对值
1.几何意义:一般地,数轴上表示数a的点与原点的距离叫做数a的绝对值。
一个正数的绝对值是它的本身 (若|a|=|b|,则a=b或a=﹣b)
2.代数意义 一个负数的绝对值是它的相反数
0的绝对值是0
3.代数符号意义:
a >0,|a|=a 反之,|a|=a,则a≥0,|a|=﹣a,则a≦0
a = 0, |a|=0
a<0, |a|=‐a
注:非负数的绝对值是它本身,非正数的绝对值是它的相反数。
4.性质:绝对值是a (a>0) 的数有2个,他们互为相反数。即±a。
5.非负性:任意一个有理数的绝对值都大于等于零,即|a|≥0。几个非负数之和等于0,则每个非负数都等于0。故若|a|+|b|=0,则a=0,b=0
1.数轴比较法:在数轴上,右边的数总比左边的数大。
6.比较大小
2.代数比较法:正数大于零,负数小于零,正数大于一切负数。
两个负数比较大小时,绝对值大的反而小。
【典例分析】
【考点1 正数和负数】
【典例1】(2022春•崇明区校级期中)如果规定收入为正,支出为负,收入3元记作3元,那么支出8元记作( )
A.5元 B.﹣11元 C.11元 D.﹣8元
【变式1-1】(2022春•信都区期中)如果支出30元记作﹣30元,那么收入100元记作( )
A.100元 B.70元 C.﹣100元 D.﹣130元
【变式1-2】(2022春•龙凤区期中)在体育课的立定跳远测试中,以2.00m为标准,若小明跳出了2.35m,可记作+0.35m,则小亮跳出了1.85m,应记作( )
A.+0.15m B.﹣0.15m C.+0.35m D.﹣0.35m
【变式1-3】(2021秋•开封期末)如图,检测排球的质量,其中质量超过标准的克数记为正数,不足的克数记为负数,下面已检测的四个排球中其中质量最接近标准的是( )
A. B. C. D.
【考点2 有理数】
【典例2】(2021秋•让胡路区校级期末)把下列各数填入相应的集合中:
+6,0.75,﹣3,0,﹣1.2,+8,,﹣,9%,π,﹣0.2020020002…(每相邻两个2之间0的个数逐次加1).
正分数集合:{ …};
正整数集合:{ …};
整数集合:{ …};
有理数集合:{ …}.
【变式2-1】(2021秋•台江区校级期末)在一组数3.14,0,﹣(﹣3),﹣π,,3.2121121112…,﹣5中,非负整数有( )个.
A.1 B.2 C.3 D.4
【变式2-2】(2022春•乐平市期中)在四个负数:﹣3,﹣1,﹣4,﹣6中,最小的是( )
A.﹣1 B.﹣6 C.﹣3 D.﹣4
【考点3 数轴】
【典例3】(2021秋•唐县期末)如图是一些同学在作业中所画的数轴,其中,画图正确的是( )
A.
B.
C.
D.
【变式3】(2022春•南岗区校级期中)一名同学画了四条数轴,只有一个正确,你认为正确的是( )
A. B.
C. D.
【典例4】(2021秋•鹿邑县期末)在数轴上,到表示﹣6的点的距离等于6个单位长度的点表示的数是( )
A.12 B.﹣12 C.0或﹣12 D.﹣12或12
【变式4-1】(2021秋•天津期末)在数轴上,A,B两点之间的距离是5,若点A表示的数是2,则点B表示的数是 .
【变式4-2】(2021秋•绵竹市期末)数轴上点A表示的数是﹣3,将点A在数轴上平移7个单位长度得到点B.则点B表示的数是( )
A.4 B.﹣4或10 C.﹣10 D.4或﹣10
【典例5】(2022春•郧阳区期中)如图所示,直径为单位1的圆从表示﹣1的点沿着数轴无滑动的向右滚动一周到达A点,则A点表示的数是 .
【变式5-1】(2022春•长丰县期末)如图,圆的直径为1个单位长度,该圆上的点A与数轴上表示1的点重合,将该圆沿数轴向左滚动1周,点A到达A′的位置,则点A′表示的数是( )
A.π﹣1 B.﹣π+1 C.﹣π﹣1 D.π﹣1或﹣π﹣1
【变式5-2】(2022春•洛阳期中)如图,圆的直径为1个单位长度,该圆上的点A与数轴上表示﹣1的点重合.将圆沿数轴滚动1周,点A到达点B的位置,则点B表示的数是( )
A.π﹣1 B.﹣π﹣1 C.﹣π+1 D.π﹣1或﹣π﹣1
【考点4 相反数】
【典例6】(2022春•南岗区校级期中)下列各对数中,互为相反数的是( )
A.﹣(﹣2)和2 B.4和﹣(+4) C.和﹣3 D.5和|﹣5|
【变式6-1】(2022春•宁远县期中)的相反数是( )
A.2022 B.﹣2022 C. D.
【变式6-2】(2020秋•肃州区期末)﹣(+2)的相反数是( )
A.2 B. C.﹣ D.﹣2
【变式6-3】(2022•鼓楼区校级二模)π﹣1的相反数是 .
【典例7】(2021秋•闽侯县期中)当x= 时,1﹣2x与x互为相反数.
【变式7】(2021秋•吉林期中)若a、b互为相反数,则a+(b﹣4)的值为 .
【考点5 绝对值】
【典例8】(2022春•仓山区校级期中)|﹣2022|的值( )
A. B.2022 C. D.﹣2022
【变式8-1】(2022春•河源期中)若|x|=﹣x,则x一定是( )
A.零 B.负数 C.非负数 D.负数或零
【变式8-2】(2022春•海淀区校级期中)﹣5的绝对值是( )
A.5 B.﹣5 C. D.﹣
【典例9】(2022春•普陀区校级期中)若|a|=2,|b|=6,a>0>b,则a+b= .
【变式9-1】(2021秋•思明区校级期末)若|x|=5,|y|=2且x<0,y>0,则x+y=( )
A.7 B.﹣7 C.3 D.﹣3
【变式9-2】(2021秋•陇县期末)已知|x|=4,|y|=5且x>y,则2x﹣y的值为( )
A.﹣13 B.+13 C.﹣3或+13 D.+3或﹣13
【典例10】(2021秋•河东区校级期末)若ab≠0,那么+的取值不可能是( )
A.﹣2 B.0 C.1 D.2
【变式10】(2022春•东乡区期中)如果a•b<0,那么= .
【典例11】(2021秋•九龙县期末)有理数a、b、c在数轴上的位置如图:
(1)判断正负,用“>”或“<”填空:b﹣c 0,b﹣a 0,c﹣a 0.
(2)化简:|b﹣c|+|b﹣a|﹣|c﹣a|.
【变式11-1】(2022春•宾阳县期中)已知a,b两数在数轴上的位置如图所示,则化简代数式|a+b|﹣|a﹣1|﹣|b﹣2|的结果是( )
A.1 B.2b﹣1 C.2a﹣3 D.﹣1
【变式11-2】(2021秋•唐山期末)有理数a、b、c在数轴上的位置如图,
(1)判断正负,用“>”或“<”填空:c﹣b 0,a+b 0,a﹣c 0.
(2)化简:|c﹣b|+|a+b|﹣2|a﹣c|.
【考点6有理数的大小比较】
【典例12】(2022春•普陀区校级期中)比较大小:﹣ ﹣(填“<”或“>”或“=”).
【变式12-1】(2022春•杨浦区校级期中)比较大小:﹣|﹣| ﹣(﹣5.25).(用“>”或“<”填空)
【变式12-2】(2021秋•铜梁区校级期末)若0<m<1,m、m2、的大小关系是( )
A.m<m2< B.m2<m< C.<m<m2 D.<m2<m
【变式12-3】(2022春•道外区期末)如图,数轴上A、B两点所表示的两个数分别是m、n,把m、n、﹣m、﹣n按从小到大顺序排列,排列正确的是( )
A.﹣m<﹣n<m<n B.m<n<﹣m<﹣n C.m<﹣n<﹣m<n D.m<﹣n<n<﹣m
考点串讲01 有理数【7大考点串讲+34种题型+基础专题+方法专题】-七年级上学期数学期末考点大串讲(人教版)课件PPT: 这是一份考点串讲01 有理数【7大考点串讲+34种题型+基础专题+方法专题】-七年级上学期数学期末考点大串讲(人教版)课件PPT,共60页。PPT课件主要包含了正有理数,负有理数,有理数,有理数的概念,正数和负数,整数和分数统称有理数,正整数,负整数,负分数,正分数等内容,欢迎下载使用。
专题10 几何初步(知识大串讲)-2022-2023学年七年级数学上学期期中期末考点大串讲(人教版): 这是一份专题10 几何初步(知识大串讲)-2022-2023学年七年级数学上学期期中期末考点大串讲(人教版),文件包含七年级数学上册专题10几何初步知识大串讲原卷版docx、七年级数学上册专题10几何初步知识大串讲解析版docx等2份试卷配套教学资源,其中试卷共19页, 欢迎下载使用。
专题05 有理数的乘方(知识大串讲)-2022-2023学年七年级数学上学期期中期末考点大串讲(人教版): 这是一份专题05 有理数的乘方(知识大串讲)-2022-2023学年七年级数学上学期期中期末考点大串讲(人教版),文件包含七年级数学上册专题05有理数的乘方知识大串讲原卷版docx、七年级数学上册专题05有理数的乘方知识大串讲解析版docx等2份试卷配套教学资源,其中试卷共16页, 欢迎下载使用。

