人教版 (2019)必修 第一册第二节 金属材料当堂检测题
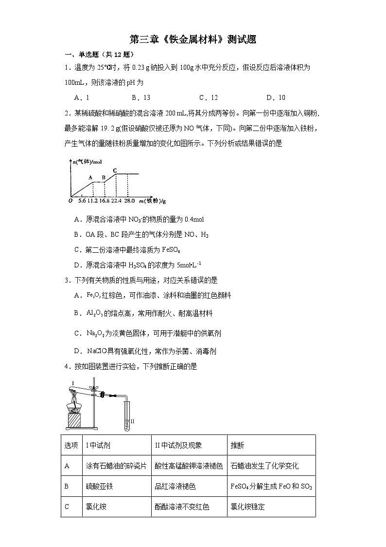
展开第三章《铁金属材料》测试题
一、单选题(共12题)
1.温度为25℃时,将0.23 g钠投入到100g水中充分反应,假设反应后溶液体积为100mL,则该溶液的pH为
A.1 B.13 C.12 D.10
2.某稀硫酸和稀硝酸的混合溶液200 mL,将其分成两等份。向第一份中逐渐加入铜粉,最多能溶解19. 2 g(假设硝酸仅被还原为NO气体,下同)。向第二份中逐渐加入铁粉,产生气体的量随铁粉质量增加的变化如图所示。下列分析或结果错误的是
A.原混合溶液中NO3-的物质的量为0.4mol
B.OA段、BC段产生的气体分别是NO、H2
C.第二份溶液中最终溶质为FeSO4
D.原混合溶液中H2SO4的浓度为5mol•L-1
3.下列有关物质的性质与用途,对应关系错误的是
A.红棕色,可作油漆、涂料和油墨的红色颜料
B.的熔点高,常用作耐火、耐高温材料
C.为淡黄色固体,可用于潜艇中的供氧剂
D.具有强氧化性,常作为杀菌、消毒剂
4.按如图装置进行实验,下列推断正确的是
选项
I中试剂
II中试剂及现象
推断
A
涂有石蜡油的碎瓷片
酸性高锰酸钾溶液褪色
石蜡油发生了化学变化
B
硫酸亚铁
品红溶液褪色
FeSO4分解生成FeO和SO2
C
氯化铵
酚酞溶液不变红色
氯化铵稳定
D
铁粉与水蒸气
肥皂水冒泡
铁粉与水蒸气发生了反应
A.A B.B C.C D.D
5.中国古代瓷器艺术源远流长,在众多色彩斑斓的瓷器中,矾红釉瓷器独树一帜,清蓝浦《景德镇目录》中记载:“矾红釉,用青矾炼红加铅粉、广胶合成。”矾红釉瓷器中红色物质的主要成分是
A.氢氧化铁 B.二氧化锰 C.氧化亚铜 D.氧化铁
6.下列有关Na、Fe及其化合物的说法错误的是
A.实验室中少量金属钠可保存在煤油中
B.常温下可用铁制容器盛装浓硫酸
C.Na2O2可与CO2发生化合反应
D.可利用KSCN溶液检验FeSO4是否变质
7.下列叙述正确的是( )
A.将一小块铜片放入盛有浓硫酸的试管中加热反应后的溶液呈蓝色
B.将一小块钠放入盛有水的烧杯中钠在水面上游动,同时看到烧杯内的溶液变为红色
C.如图,一段时间后给烧杯内的溶液中加入黄色的K3[Fe(CN)6]溶液,可看到Fe电极附近有蓝色沉淀生成
D.向盛有少量Mg(OH)2沉淀悬浊液的试管中滴加氯化铵溶液,可看到沉淀溶解
8.下列离子或分子在溶液中能大量共存,滴入稀盐酸后仍能大量共存的一组是
A.、、、 B.、、、
C.、、、 D.、、、
9.有关物质用途的说法正确的是
A.二氧化硅可用作半导体材料 B.明矾可用于水的杀菌消毒
C.碳酸氢钠可用于治疗胃酸过多 D.硅可用于制造光导纤维
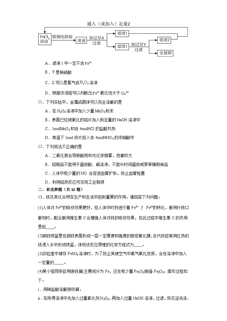
10.电子工业中,人们常用溶液腐蚀覆铜板,并回收和循环利用溶液。实验室模拟流程如图所示。下列说法不正确的是
A.滤液1中一定不含
B.Y是稀硫酸
C.Z可以是氯气或溶液
D.根据该流程可以判断出氧化性大于
11.下列实验中,金属或固体可以完全溶解的是
A.在H2O2溶液中加入少量MnO2粉末
B.表面已经被氧化的铝片加入到足量的NaOH溶液中
C.1molMnO2和含4molHCl的盐酸共热
D.常温下1mol铁片投入含4molHNO3的浓硝酸中
12.下列说法不正确的是
A.二氧化氮会导致酸雨和光化学烟雾,危害较大
B.铝制品不宜用于盛放酸、碱溶液,不宜长时间盛放咸菜等腌制食品
C.人体中极少量的NO 会促进血管扩张,防止血管栓塞
D.利用铝热反应可实现工业制镁
二、非选择题(共10题)
13.铁及其化合物在生产和生活中起到重要的作用。请回答下列问题:
(1)人体对Fe2+的吸收效果更好,但人体中时刻进行着Fe2+ Fe3+的转化。服用补铁口服剂时,配合服用维生素C会增强人体对铁的吸收效果,在此过程中维生素C的作用是起 。
(2)钢铁烤蓝是在钢铁表面形成一层一定厚度和强度的致密氧化膜,古代铁匠常用红热的铁浸入水中形成烤蓝,体现该反应原理的化学方程式为 。
(3)实验室中储存FeSO4溶液时,为了防止其被空气中氧气氧化变质,会在溶液中加入一定量的 。
(4)某小组同学欲用废铁屑(主要成分为Fe,还含有少量Fe2O3)制备Fe2O3。操作过程如下:
i.用稀盐酸溶解废铁屑。
ii.在所得溶液中先加入过量氧化剂H2O2,再加入过量NaOH溶液,过滤,将沉淀洗涤、干燥、煅烧得Fe2O3。
①步骤ii中加入过量氧化剂H2O2的目的是 。
②设计实验验证操作i所得溶液中不含Fe3+,简述实验操作及现象: 。
③该小组同学认为即使操作i所得溶液中不含Fe3+,也不需要加入H2O2,若直接加入NaOH溶液可观察到的实验现象为 。
14.铁是应用最广泛的金属,铁的氯化物、氧化物以及高价铁的含氧酸盐均为重要化合物。
(1)在实验室中,FeCl2可用铁粉和 (填名称)反应制备,FeCl3可用铁粉和 (填化学式)反应制备。
(2)Fe3O4可用多种方法制得,其中由一种单质和一种化合物通过化合反应制备的化学方程式为 。
(3)红砖是用黏土高温烧结而成的,因其含有Fe2O3呈红色或棕红色而得名,常用作建筑材料。请设计一个简单实验证明红砖中含有Fe2O3: 。
(4)现有一含有FeCl2 和FeCl3的混合样品,实验测得n(Fe)∶n(Cl)=1∶2.1,则该样品中FeCl3 的物质的量分数为 。
(5)FeCl3和HI(氢碘酸、强酸)反应时,I-转化为I2,请写出该反应的离子方程式: ;
(6)高铁酸钾(K2FeO4)是一种强氧化剂,可作为水处理剂和高容量电池材料。FeCl3和KClO在强碱性条件下反应可制取K2FeO4,其反应的离子方程式为 。
15.W是由A、B两种元素组成的AB2型化合物。
(1)若W和焦炭在高温下发生反应,所制得的半导体材料应用广泛。则W为 (填化学式)。
(2)若取两支试管分别加入少量W溶液,往一支试管中滴入KSCN溶液,无明显现象。往另一支试管中加入足量氯水,再加入适量CCl4,振荡,静置,下层溶液呈紫红色;往上层溶液中滴入KSCN溶液,溶液呈红色。
①W溶液中所含金属阳离子为 。
②上述实验中,W与足量氯水反应的离子方程式为 。
(3)若W是离子化合物,其阴、阳离子均含18个电子,且阴、阳离子个数比为1∶1。
①阴离子的电子式为 。
②1mol W与足量水充分反应,转移电子的物质的量为 mol。
(4)若A、B是同主族元素,W溶于水生成一种二元弱酸。
①B在元素周期表中的位置为 。
②如果常温下W为气体,W所形成的二元弱酸溶液中,含A元素的某微粒占所有含A元素微粒的物质的量分数与溶液pH的关系如下图所示,该微粒的化学式为 ;
该二元弱酸的一级电离常数为Ka1,则pKa1=—lgKa1≈ 。
③如果A元素的周期序数是B元素的两倍,W的水溶液被双氧水氧化的化学方程式为 。
16.为探索工业含铝、铁、铜合金(其余成分与酸碱都不反应)废料的再利用,某同学实设计的回收利用方案如下:
(1)滤渣B中含有 (填化学式,下同);试剂Z为 (填化学式)
(2)写出生成沉淀 C 的离子方程式 ;
(3)如何检验滤液D中含有的阳离子(试剂自选): ,若要从滤液 D 得到绿矾晶体,必须进行的实验操作步骤: 、冷却结晶、 、洗涤、自然干燥。
(4)试剂Y是H2O2溶液,写出生成硫酸铜溶液的化学方程式 。
(5)为测定绿矾晶体中结晶水含量,某同学取绿矾晶体 m1g,在隔绝空气下加热,使绿矾 晶体失去结晶水,当质量不再变化称得固体质量装置为 m2g,绿矾化学式中结晶水数目x= (列式表示)。
17.某实验小组探究氯水与铁的反应。
(1)实验i中产生少量无色气体,该气体可能是 (填写化学式)。
(2)实验ii中观察到溶液变为红色,可推知上层清液中含有 。
(3)实验iii中观察到溶液无明显变化,可推知上层清液中不含Fe3+,其原因是(用离子方程式表示) 。
(4)某同学认为上层清液中的Fe3+是因为Fe2+被氧化,则可能的氧化剂为 。
18.为探究硫酸亚铁晶体()在加热条件下的分解产物,设计如图实验。
(1)实验过程中需缓慢持续通入氮气,其目的是排除装置中的空气和 。
(2)装置B中可观察到的现象是 。装置C中的现象是酸性高锰酸钾溶液褪色,检测表明溶液中含有Mn2+,则C中发生反应的离子方程式为 。
(3)实验结束后发现装置A中有红棕色固体,经分析硫酸亚铁分解产物之一为SO3,则FeSO4分解的化学方程式为 。
(4)装置D球形干燥管的作用
19.将MgCl2·xH2O的晶体4.06g溶于水配成100mL溶液,此溶液50mL恰好与50mL0.4mol/L的AgNO3溶液完全作用,由上述数据计算
(1)4.06g的MgCl2·xH2O物质的量是
(2)x的数值是
20.将某种碳酸钠晶体(Na2CO3 · nH2O)和碳酸氢钠的混合物11.24 g,加热到质量不再减少,剩余残渣8.48 g 。加热时产生的气体依次通过浓H2SO4和NaOH溶液后,NaOH溶液增重1.32 g(假设气体全部被吸收)。试计算:
(1)混合物中NaHCO3的质量分数为 % 。
(2)混合物中碳酸钠晶体与碳酸氢钠的物质的量之比为 。(写出计算过程)
21.如图所示,分别向密闭容器内可移动活塞的两边充入空气(已知空气体积占整个容器容积的)、H2和O2的混合气体,在标准状态下,若将H2、O2的混合气体点燃引爆.活塞先左弹,恢复原温度后,空气体积占整个容器的。则原来H2、O2的体积之比可能为
22.已知A为金属单质,下列物质相互转化如图所示:
试回答:
(1)写出B的化学式 ,D的化学式 。
(2)写出由E转变成F的化学方程式 。
(3)向G溶液加入A的有关离子反应方程式 。
(4)某同学取B的溶液酸化后加入碘化钾淀粉溶液,在空气中放置一会儿变为蓝色,写出与上述变化过程相关的离子方程式 , 。
参考答案:
1.B
0.23 g钠投入100 g 水中生成NaOH 0.01mol,则c(NaOH)=0.1mol·L-1,c(OH-)=0.1mol·L-1,c(H+)=Kw/ c(OH-)=1×10-13mol·L-1 ,则pH=13。
2.D
A.OA段发生反应为:Fe+NO3-+4H+=Fe3++NO↑+2H2O,硝酸全部起氧化剂作用,每一份中n(NO3-)=n(Fe)==0.2mol,故原混合物中Fe为0.2mol×2=0.4mol,故A正确;
B.由图象可知,由于铁过量,OA段发生反应为:Fe+NO3-+4H+=Fe3++NO↑+2H2O,AB段发生反应为:Fe+2Fe3+=3Fe2+,BC段发生反应为:Fe+2H+=Fe2++H2↑,故B正确;
C.硝酸全部被还原,没有显酸性的硝酸,因为溶液中有硫酸根,并且铁单质全部转化为亚铁离子,所以溶液中最终溶质为FeSO4,故C正确;
D.反应消耗22.4g铁,也就是 =0.4mol,所有的铁都在FeSO4中,根据硫酸根守恒,所以每份含硫酸0.4mol,所以硫酸的浓度是=4mol/L,故D错误;
故答案为D。
3.C
A.Fe2O3是一种红棕色固体,可用于作油漆和涂料的红色颜料,故A正确;
B.Al2O3的离子键强,导致其熔点高,可用作耐火、耐高温材料,故B正确;
C.Na2O2能与二氧化碳、水反应生成氧气,可作潜艇中的供氧剂,与Na2O2为淡黄色固体无关,故C错误;
D.NaClO具有强氧化性,能杀灭细菌,所以NaClO可作杀菌、消毒剂,故D正确;
故选:C。
4.A
A. 酸性高锰酸钾溶液褪色说明石蜡油分解产生了使酸性高锰酸钾褪色的气态产物,则说明石蜡油蒸气在炽热碎瓷片的作用下,发生了化学变化,分解生成了不饱和烃,故A正确;
B. 品红溶液褪色说明FeSO4分解生成SO2,S元素的化合价从+6价降低为+4价,该反应为氧化还原反应,若FeSO4分解只生成FeO和SO2,则该反应中只有得电子,没有失电子,不符合氧化还原反应的规律,故B错误;
C. 氯化铵加热分解生成氨气和HCl,遇冷时氨气与氯化氢又能够化合生成氯化铵,所以酚酞溶液不变红色,故C错误;
D. 加热铁粉与水蒸气,气体受热膨胀,也能够使肥皂水冒泡,所以不能根据肥皂水冒泡得出铁粉与水蒸气发生了反应,故D错误;
故选A。
【点睛】FeSO4的分解产物是Fe2O3、SO2、SO3,分解反应的化学方程式为。
5.D
矾红是以青矾为原料,经煅烧、漂洗制得生矾,其色泽呈鲜艳的枣红色,再经细磨、去渣、干燥等工艺过程,加入适量的铅粉和助溶剂而成,简言之,矾红是一种以氧化铁为着色剂、在氧化气氛中烧制而成的低温红釉,答案为D。
6.C
A.Na易与水、氧气反应,应隔绝空气保存,且钠的密度大于煤油的密度,与煤油不反应,则少量金属钠可保存在煤油中,故A正确;
B.常温下Fe遇浓硫酸发生钝化,常温下可用铁制容器盛装浓硫酸,故B正确;
C.Na2O2可与CO2反应生成碳酸钠和氧气,生成物有两种,不属于化合反应,故C错误;
D.变质混有铁离子,铁离子与KSCN反应生成血红色溶液,可利用KSCN溶液检验FeSO4是否变质,故D正确;
故选C。
7.D
A.Cu与浓H2SO4加热反应后溶液不呈蓝色(以固体形式存在),故A错误;
B.Na和水反应生成碱NaOH,加入酚酞,溶液变红,如不加酚酞,则溶液无色,故B错误;
C.形成原电池,Zn作负极,铁电极不参与反应,所以在Fe电极附近加入K3[Fe(CN)6]不会有蓝色沉淀生成,故C错误;
D.由于Mg(OH)2(s)⇌Mg2+(aq)+2OH-(aq),滴加氯化铵溶液后,发生OH-+NH4+⇌NH3•H2O反应,平衡右移,沉淀溶解,D正确;
故选:D。
【点睛】本题考查铜金属及其重要化合物的主要性质;原电池的工作原理;沉淀溶解平衡;钠的化学性质。考查较为综合,为高频考点,侧重于学生的分析能力,易错点为A和D,掌握氯化铵溶液呈酸性,Mg(OH)2的悬浊液中加入NH4Cl溶液的实质为NH4+结合OH-是解答本题的关键,题目难度不大。
8.A
A.四种离子不反应,能大量共存,滴入稀盐酸后也没有反应发生,仍能大量共存,故A选;
B.四种离子能大量共存,滴入稀盐酸后H+和OH-反应生成水、H+和反应生成二氧化碳,不能大量共存,故B不选;
C.氯气有强氧化性,能将Fe2+氧化,不能大量共存,故C不选;
D.ClO-能将I-氧化而不能大量共存,H+和ClO-反应生成弱酸HClO,不能大量共存,故D不选;
故选A。
9.C
试题分析:A、二氧化硅是制造光导纤维的材料,错误;B、明矾只能起到净水作用,不能杀菌消毒,错误;C、碳酸氢钠与胃酸中的盐酸反应生成二氧化碳、氯化钠、水,所以碳酸氢钠可用于治疗胃酸过多,正确;D、硅是制造太阳能电池的原料,错误,答案选C。
考点:考查物质用途的判断
10.B
氯化铁溶液和镀铜电路板会发生,再加过量的铁,过滤可得滤渣铁和铜的混合物,滤液1为FeCl2,再向滤渣中加入过量的盐酸,可得金属铜和滤液2,滤液1和滤液2都为FeCl2,再通入足量氯气或加入双氧水可得FeCl3溶液。
A.由于加入过量铁粉“滤液1”中一定不含,故A正确;
B.由分析知Y应为稀盐酸,后续要循环利用溶液,故B错误;
C.由分析知可以被或氧化为,故C正确;
D.由,可知氧化性:,故D正确;
故答案为:B。
11.B
A.在H2O2溶液中加入少量MnO2粉末,二氧化锰作催化剂,反应前后的量不变,A错误;
B.表面已经被氧化的铝片加入到足量的NaOH溶液中,氧化铝与NaOH反应生成偏铝酸钠和水,铝与过量的NaOH反应生成偏铝酸钠和氢气,氧化铝、铝溶解,符合题意,B正确;
C.1molMnO2和含4molHCl的盐酸共热,随反应的进行盐酸变稀,不再与二氧化锰反应,固体剩余,C错误;
D.常温下1mol铁片投入含4molHNO3的浓硝酸中,发生钝化现象,固体未溶解,D错误;
答案为B;
12.D
试题分析:A、二氧化氮可以形成酸雨,和光化学烟雾,危害较大,正确,不选A;B、铝能和酸或碱反应,不能长时间盛放腌制食品,正确,不选B;C、一氧化氮可以促进血管扩张,正确,不选C;D、铝热反应不能制取镁,错误,选D。
考点: 金属的化学性质,氮的氧化物的性质
13.(1)还原性
(2)3Fe+4H2O(g) Fe3O4+4H2
(3)Fe粉
(4) 氧化亚铁离子变为铁离子 取少量操作i所得溶液于试管,向试管中滴加几滴KSCN溶液,若溶液变红,则含有铁离子,若无现象,说明溶液中不含铁离子 先产生白色沉淀,白色沉淀迅速变灰绿色,最终变为红褐色
(1)人体对Fe2+的吸收效果更好,但人体中时刻进行着Fe2+ Fe3+的转化。服用补铁口服剂时,配合服用维生素C会增强人体对铁的吸收效果,即维生素C有利于铁离子变为亚铁离子,亚铁离子不被人体氧化,铁离子其氧化性,则在此过程中维生素C的作用是起还原性;故答案为:还原性。
(2)钢铁烤蓝是在钢铁表面形成一层一定厚度和强度的致密氧化膜,古代铁匠常用红热的铁浸入水中形成烤蓝即生成四氧化三铁,体现该反应原理的化学方程式为3Fe+4H2O(g) Fe3O4+4H2;故答案为:3Fe+4H2O(g) Fe3O4+4H2。
(3)实验室中储存FeSO4溶液时,为了防止其被空气中氧气氧化变质,铁会变为铁离子,需要将铁离子变为亚铁离子,则会在溶液中加入一定量的Fe粉;故答案为:Fe粉。
(4)①用稀盐酸溶解废铁屑,溶液中有亚铁离子,要将铁元素都变为铁离子,因此步骤ii中加入过量氧化剂H2O2的目的是氧化亚铁离子变为铁离子;故答案为:氧化亚铁离子变为铁离子。
②设计实验验证操作i所得溶液中不含Fe3+,检验铁离子主要用KSCN溶液检验,其实验操作及现象:取少量操作i所得溶液于试管,向试管中滴加几滴KSCN溶液,若溶液变红,则含有铁离子,若无现象,说明溶液中不含铁离子;故答案为:取少量操作i所得溶液于试管,向试管中滴加几滴KSCN溶液,若溶液变红,则含有铁离子,若无现象,说明溶液中不含铁离子。
③该小组同学认为即使操作i所得溶液中不含Fe3+,也不需要加入H2O2,若直接加入NaOH溶液,先生成氢氧化亚铁,氢氧化亚铁被氧气氧化变为氢氧化铁,可观察到的实验现象为先产生白色沉淀,白色沉淀迅速变灰绿色,最终变为红褐色;故答案为:先产生白色沉淀,白色沉淀迅速变灰绿色,最终变为红褐色。
14. 稀盐酸或氯化铁溶液 Cl2 6FeO+O22Fe3O4(或4Fe2O3+Fe3Fe3O4) 将样品粉碎,用盐酸浸泡后取上层清夜,滴加KSCN溶液后显红色 10% 2Fe3++2I- =2Fe2++I2 2Fe3++3ClO-+10OH-=2FeO42-+3Cl-+5H2O
(1)制备FeCl2,可选用铁粉和一种氧化剂反应,盐酸、氯化铁均可,反应方程式分别为:2H++Fe= FeCl2+H2↑、Fe+2FeCl3=3FeCl2;制备FeCl3,可用铁粉和一种强氧化剂:Cl2,铁在Cl2中燃烧生成FeCl3;
故答案为稀盐酸或氯化铁溶液;Cl2;
(2)该化合反应可表示为:单质+化合物→ FeO·Fe2O3,根据元素守恒,单质可以为Fe或O2,化合物则为铁的氧化物。当单质为Fe时,Fe+FexOy→FeO·Fe2O3,根据价态规律,铁单质化合价升高,FexOy中Fe元素化合价降低,则FexOy中铁应为+3价,方程式为:Fe+4Fe2O33Fe3O4;当单质为O2,O2 + FexOy→FeO·Fe2O3,根据价态规律,O2化合价降低,Fe元素升高被氧化,则Fe应该处于低价态+2价,所以为FeO,故方程式为:6FeO+O22Fe3O4。
故答案为Fe+4Fe2O33Fe3O4或6FeO+O22Fe3O4
(3)Fe2O3中Fe为+3价,可根据Fe3+的特征反应:向Fe3+溶液中加KSCN,溶液变血红色。故欲证明中红砖中含有Fe2O3,可以先将样品溶解,再进行Fe3+的检验。具体操作为:样品粉碎,用盐酸浸泡后取上层清夜,滴加KSCN溶液后显红色。
(4)设样品中FeCl2和FeCl3的物质的量分别是x和y,则(x+y)︰(2x+3y)=1︰2.1,解得x=9y,所以该样品中FeCl3的物质的量分数为1÷(1+9)=0.1,即10%;
故答案为 10%;
(5)Fe3+具有强氧化性,I-具有强还原性,二者发生氧化还原反应,I-被氧化为I2,则Fe3+被还原为Fe2+。反应的离子方程式为:2Fe3++2I- =2Fe2++I2
(6)FeCl3和KClO在强碱性条件下反应可制取K2FeO4, Fe3+被氧化为FeO42-,ClO-则应被还原,化合价降低,生成Cl-。利用化合价升降守恒配平,可得离子反应方程式:
2Fe3++3ClO-+10 OH-=2FeO42-+3Cl-+5H2O。
点睛:(1)问中,第一空要求写药品的名称,第二空要求写化学式,此为易错点。填写化学用语时,一定要仔细审题,按照要求答题。
15. SiO2 Fe2+ 3Cl2 + 4I- + 2Fe2+ == 2 I2 + 6Cl- + 2 Fe3+ 1 第2周期ⅥA族 HSO3- 1.91 H2SeO3 + H2O2= H2SeO4 + H2O
(1)半导体材料是硅,制备反应是C+SiO2=Si+CO,W为SiO2;
(2)往一支试管中滴入KSCN溶液,无明显现象,说明原溶液中不存在没有铁离子,另一支试管中加入足量氨水,再加入适量CCl4,振荡,静置,下层溶液呈紫红色,说明原溶液中存在碘离子,往上层溶液中滴入KSCN溶液,溶液呈红色,说明原溶液中存在亚铁离子,则w溶液中所含金属阳离子为亚铁离子。在上述实验中加足量氨水,亚铁离子、碘离子被完全氧化,其反应的离子方程式为:3Cl2 + 4I- + 2Fe2+ == 2 I2 + 6Cl- + 2 Fe3+;
(3)AB2型的离子化合物,且阴、阳离子个数比为1∶1,阴、阳离子均含18个电子,若阴离子为B22—,则A为钙,若阴离子为B2—,则阴离子所含电子数不是18。W的化学式为CaO2,阴离子的电子式为:;1 mol CaO2与足量水充分反应,负一价氧发生歧化反应生成氧气和氢氧化钙,转移1mol电子;
(4)若A、B是同主族元素,W溶于水生成一种二元弱酸,为VIA族元素,B为O元素;
①氧元素处于周期表中第二周期VIA族,故答案为第二周期VIA族;②如果A元素的周期序数是B元素的两倍,则A为Se,W为SeO2,SeO2的水溶液被双氧水氧化的化学方程式为:H2SeO3+H2O2=H2SeO4+H2O;故答案为H2SeO3 + H2O2=H2SeO4 + H2O。
16. Cu、Fe H2SO4 AlO+CO2+2H2O=Al(OH)3↓+HCO 取少量待检液于试管中,向其中先滴加KSCN溶液,无变化,再滴加新制的氯水,溶液显红色,说明含Fe2+(合理答案均可以给分) 蒸发浓缩 过滤 Cu+H2O2+H2SO4=CuSO4+2H2O
(1) 合金中含有铝、铁、铜,加入氢氧化钠溶液过滤后得到滤液A和滤渣B,铝具有两性,能和氢氧化钠反应生成偏铝酸钠和氢气,而铁、铜不能和氢氧化钠反应,所以滤液A中含有偏铝酸钠,滤渣B中含有Fe、Cu;向滤渣B中加入试剂Z,过滤得到滤液D和滤渣E,滤液D最后变成绿矾,可以推测试剂Z是H2SO4;
(2) 滤液A中含有偏铝酸钠,向偏铝酸钠溶液通入气体得到沉淀,可以推测出通入的气体为二氧化碳气体,离子方程式为:AlO+CO2+2H2O=Al(OH)3↓+HCO;
(3) 取少量待检液于试管中,向其中先滴加KSCN溶液,无变化,再滴加新制的氯水,溶液显红色,说明含Fe2+;若要从滤液D得到绿矾晶体,必须进行的实验操作步骤:蒸发浓缩,冷却结晶、过滤、自然干燥;
(4) 铜、硫酸和过氧化氢反应生成硫酸铜的化学方程式为:Cu+H2O2+H2SO4=CuSO4+2H2O;
(5)绿矾在隔绝空气下加热,使绿矾失去结晶水,则m2g是硫酸亚铁的质量,其物质的量为,含有结晶水的质量为,其物质的量为,设含有结晶水的数目为x,,解得。
17.(1)H2
(2)Fe3+
(3)2Fe3+ + Fe = 3Fe2+
(4)Cl2、HClO
氯水中含氯气、HClO和HCl,铁与HCl反应生成氯化亚铁和氢气,氯气、HClO具有强氧化性能将Fe2+氧化为Fe3+,Fe3+可用KSCN溶液检验,若铁粉过量,能将Fe3+还原成Fe2+,据此回答。
(1)氯气与水反应生成HClO和HCl,铁与HCl反应生成氢气,故实验i中产生少量无色气体,该气体可能是H2。
(2)KSCN遇到Fe3+可生成血红色溶液,NaCl与Fe3+不发生反应,则实验ii中观察到溶液变为红色,可推知上层清液中含有Fe3+。
(3)实验iii中观察到溶液无明显变化,可推知上层清液中不含Fe3+,可能的原因是铁粉过量,将生成的Fe3+还原成了Fe2+,故离子方程式:2Fe3++ Fe=3Fe2+。
(4)氯水中除氯气具有强氧化性外,氯气与水反应生成的HClO也具有强氧化性能将Fe2+氧化为Fe3+,故溶液中可能的氧化剂为Cl2、HClO。
18. 将水和SO2全部吹入后续装置中 B中白色固体变蓝色 5SO2+2+2H2O=2Mn2++4H++5 2FeSO4Fe2O3+SO2↑+SO3↑ 防倒吸
为探究硫酸亚铁晶体在加热条件下的分解产物,设计该题实验:实验过程中需缓慢持续通入氮气;B中可检验是否有水的生成;装置C可检测溶液中含有Mn2+,根据实验现象可分析得到硫酸亚铁晶体的分解产物,依此解答。
(1)实验过程中需缓慢持续通入氮气,其目的是排除装置中的空气和保证分解产生的水和SO2吹入后续装置中,故答案为:将水和SO2全部吹入后续装置中;
(2)分解生成的水进入装置B中,则装置B中可观察到的现象是白色固体变为蓝色;装置C中的现象是酸性高锰酸钾溶液褪色,检测表明溶液中含有Mn2+,说明被还原为Mn2+,进而证明分解产物中含有二氧化硫,则C中发生反应的离子方程式为:5SO2+2+2H2O=2Mn2++4H++5,故答案为:B中白色固体变蓝色;5SO2+2+2H2O=2Mn2++4H++5;
(3)分解后装置A中有红棕色固体,即生成了氧化铁,经分析硫酸亚铁分解产物之一为,根据氧化还原反应,还应该有化合价降低的产物,则分解的化学方程式为2FeSO4Fe2O3+SO2↑+SO3↑;
(4)装置D氢氧化钠溶液主要是吸收产生的过多二氧化硫气体防止污染空气,球形干燥管的作用是防止氢氧化钠溶液倒吸,故答案为:防倒吸。
19. 0.02mol 6
(1)根据n=c×V计算硝酸银的物质的量,根据MgCl2+2AgNO3=2AgCl↓+Mg(NO3)2计算50ml溶液中MgCl2的物质的量,进而计算100mL溶液中MgCl2的物质的量,MgCl2的物质的量等于MgCl2•xH2O的物质的量;
(2)根据M=计算MgCl2•xH2O的摩尔质量,结合相对分子质量计算x的值。
(1)50mL 0.4mol•L-1的AgNO3溶液n(AgNO3)=c×V=0.4mol•L-1×50mL=0.02mol,
根据MgCl2+2AgNO3=2AgCl↓+Mg(NO3)2可知50ml溶液中MgCl2的物质的量为n(AgNO3)=0.01mol,故100mL溶液中MgCl2的物质的量为0.01mol×=0.02mol,MgCl2•xH2O的物质的量是0.02mol,故答案为:0.02mol;
(2)MgCl2•xH2O的摩尔质量M===203 g/mol,MgCl2•xH2O的相对分子质量为203,则203=18x+95,所以x=6,故答案为:6。
【点睛】本题考查化学方程式有关计算,侧重于学生的分析能力和计算能力的考查,明确发生的反应理解化学方程式表示的意义是解答的关键。
20. 45% 5:6
根据碳酸氢钠的分解反应生成的二氧化碳质量计算碳酸氢钠的质量,根据质量守恒计算出碳酸钠晶体的质量,进而计算出对应的质量分数及物质的量之比。
(1)NaOH溶液增重1.32 g为碳酸氢钠分解生成的二氧化碳的质量,则:
2NaHCO3 Na2CO3+CO2↑+H2O
168 44 18
m(NaHCO3) 1.32g m(H2O)
故m(NaHCO3)=(1.32g×168)/44=5.04g,则混合物中NaHCO3的质量分数为=45%;
m(H2O)=(1.32g×18)/44=0.54g,故碳酸钠晶体加热分解生成的水的质量为(11.24g-8.48g)-1.32g-0.54g=0.9g,碳酸钠晶体的质量为11.24g-5.04g=6.2g;
Na2CO3 •nH2O Na2CO3+nH2O
106+18n 18n
6.2g 0.9g
故(106+18n):18n=6.2g:0.9g,解得n=1;
(2)由(1)的计算可知,m(NaHCO3)=5.04g,故n(NaHCO3)=5.04g/84g/mol=0.06mol,碳酸钠晶体的质量为11.24g-5.04g=6.2g,其物质的量=6.2g/124g/mol=0.05mol,则混合物中碳酸钠晶体与碳酸氢钠的物质的量之比为0.05mol:0.06mol=5:6;
答:混合物中NaHCO3的质量分数为45%;碳酸钠晶体与碳酸氢钠的物质的量之比为5:6。
21.5:1 或 1:2
已知空气体积占整个容器容积的 ,则H2和O2的混合气体的体积为,反应前,左右两室的体积之比为1∶3,则左右两室中气体物质的量之比为1∶3,反应后,恢复原温度后,空气体积占整个容器的,右侧反应后的气体的体积为,反应后,有两边的气体体积比为2:3,则左右两室中气体物质的量之比为2∶3,根据氢气和氧气的反应方程式讨论氢气或氧气过量计算解答。
已知空气体积占整个容器容积的 ,则H2和O2的混合气体的体积为,反应前,左右两室的体积之比为1∶3,则左右两室中气体物质的量之比为1∶3,反应后,恢复原温度后,空气体积占整个容器的,右侧反应后的气体的体积为,反应后,有两边的气体体积比为2:3,则左右两室中气体物质的量之比为2∶3。令空气的物质的量为1mol,反应前,左右两室的体积之比为1∶3,反应前右室的物质的量为3mol,反应后,恢复原温度后,水为液体,左右两室中气体物质的量之比为2∶3,空气的物质的量始终为1mol,则反应后右室气体的物质的量为1.5mol,右室发生反应2H2+O22H2O,设反应前,H2、O2的物质的量分别为xmol、ymol,若氢气过量,则:x−2y=1.5,x+y=3,解得x=2.5,y=0.5,则x∶y=5∶1;若氧气过量,则:y−0.5x=1.5,x+y=3,解得x=1,y=2,则x∶y=1∶2。
22. FeCl2 KCl 4Fe(OH)2+O2+2H2O=4Fe(OH)3 2Fe3++Fe=3Fe2+ 4Fe2++O2+4H+=4Fe3++2H2O 2Fe3++2I﹣=2Fe2++I2
由题给实验现象可知,白色沉淀E在空气中变化为红褐色沉淀F,说明E为Fe(OH)2,F为Fe(OH)3,F与盐酸反应生成G为FeCl3,金属A与氯化铁反应生成B,B与C反应得到E与D,故A为Fe,B为FeCl2,则Fe与盐酸反应生成氢气与FeCl2;D溶液和硝酸酸化的硝酸银反应生成白色沉淀H为AgCl,溶液透过钴玻璃进行焰色反应为紫色,证明溶液中含有钾元素,故D为KCl,则C为KOH。
(1)根据以上分析可知,A是Fe,B为FeCl2,D为KCl,故答案为FeCl2;KCl;
(2)由E转变成F的反应是氢氧化亚铁被空气中氧气氧化为氢氧化铁,反应的化学方程式为:4 Fe(OH)2+O2+2H2O=4Fe(OH)3,故答案为4 Fe(OH)2+O2+2H2O=4Fe(OH)3;
(3)G为FeCl3溶液,铁与FeCl3溶液反应生成氯化亚铁,反应的离子方程式为2Fe3++Fe=3Fe2+;
(4)B为FeCl2溶液,取B的溶液酸化后加入碘化钾淀粉溶液,在空气中放置一会儿变为蓝色,这是因为亚铁离子被空气中氧气氧化生成三价铁离子,反应的离子方程式为4Fe2++4H++O2=4Fe3++2H2O,反应生成的三价铁离子与碘离子反应生成亚铁离子和单质碘,反应的离子方程式为2Fe3++2I-=2Fe2++I2,反应生成的碘单质遇淀粉溶液变为蓝色,故答案为4Fe2++O2+4H+=4Fe3++2H2O;2Fe3++2I﹣=2Fe2++I2。
【点睛】白色沉淀转化为红褐色沉淀、溶液焰色反应为紫色是解题突破口。
高中第二节 金属材料习题: 这是一份高中第二节 金属材料习题,共21页。试卷主要包含了单选题,非选择题等内容,欢迎下载使用。
人教版 (2019)必修 第一册第二节 金属材料练习: 这是一份人教版 (2019)必修 第一册第二节 金属材料练习,共18页。试卷主要包含了单选题,非选择题等内容,欢迎下载使用。
人教版 (2019)必修 第一册第二节 金属材料练习题: 这是一份人教版 (2019)必修 第一册第二节 金属材料练习题,共21页。试卷主要包含了单选题,非选择题等内容,欢迎下载使用。

