资料中包含下列文件,点击文件名可预览资料内容
还剩19页未读,
继续阅读
成套系列资料,整套一键下载
【同步讲义】(人教版2019)高中物理必修三:11.4 串联电路和并联电路 讲义
展开
这是一份【同步讲义】(人教版2019)高中物理必修三:11.4 串联电路和并联电路 讲义,文件包含同步讲义人教版2019高中物理必修三114串联电路和并联电路讲义学生版docx、同步讲义人教版2019高中物理必修三114串联电路和并联电路讲义教师版docx等2份试卷配套教学资源,其中试卷共33页, 欢迎下载使用。
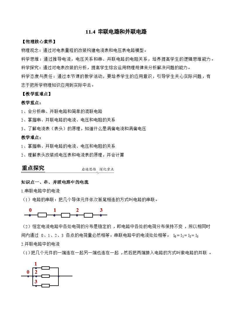
11.4 串联电路和并联电路
【物理核心素养】
物理观念:通过对电表量程的改装构建电流表和电压表电路模型。
科学思维:通过推导电流,电压关系和串、并联电路的电阻关系,培养提高学生的逻辑思维能力。
科学探究:通过对电表改装的分析,提高学生综合运用物理规律来分析解决问题的能力。
科学态度与责任:通过本节课的教学活动,要培养学生的应用意识,引导学生关心实际问题,有志于把所学物理知识应用到实际中去。
【教学重难点】
教学重点:
1、会分析串、并联电路和简单的混联电路
2、掌握串、并联电路的电流、电压和电阻的关系
3、了解电流表(表头)的原理,知道什么是满偏电流和满偏电压
教学难点:
1、掌握串、并联电路的电流、电压和电阻的关系
2、理解表头改装成电压表和电流表的原理,并会计算
知识点一、串、并联电路中的电流
1.串联电路中的电流
(1)电路的串联:把几个导体元件依次首尾相连的方式叫电路的串联。
(2)恒定电流电路中各处电荷的分布是稳定的,即电路中各处的电荷分布保持不变,所以相同时间内通过 0、1、2、3 各点的电荷量必然相等。串联电路中的电流处处相等。I0 = I1 = I2 = I3
2.并联电路中的电流
(1)把几个元件的一端连在一起另一端也连在一起,然后把两端接入电路的方式叫做电路的并联。
(2)在并联电路中,只有在相同时间内流过干路 0 点的电荷量等于进入各支路 1、2、3 各点的电荷量之和,才能保证电路各处的电荷量的分布保持不变。
并联电路的总电流等于各支路电流之和,I0 = I1 + I2 + I3+…
特别提醒:并联电路中通过各支路电阻的电流跟它们的阻值成反比。
【经典例题1】(多选)如图所示的电路中,通过电阻R1的电流I1是( )
A. B.
C. D.
【答案】 BC
【解析】电阻R1与R2串联,电流相等,由欧姆定律可知
故BC正确,AD错误。
故选BC。
【变式训练1】电阻R1、R2串联在电路中,已知R1=10Ω,R1两端的电压为6V,R2两端的电压为12V,则( )
A.电路中的电流为6A B.电路中的电流为1.2A
C.电路的总电压为21V D.电阻R2的阻值为20Ω
【答案】 D
【解析】AB.串联电路中各处电流相等,根据欧姆定律得
AB错误;
C.电路总电压为
C错误;
D.根据欧姆定律得
D正确。
故选D。
知识点二、、串、并联电路中的电压
1.串联电路中的电压
如图各点的电势与各点之间的电势差之间的关系:U01 = φ0 - φ1 ,U12 = φ1 - φ2 ,U23 = φ2 - φ3
因此:U01 + U12 + U23 = φ0 -φ3 = U03
串联电路两端的总电压等于各部分电路两端电压之和,U=U1+U2+U3
特别提醒:串联电路中各电阻两端的电压跟它的阻值成正比。
2.并联电路中的电压
如图不考虑导线的电阻,0、1、2、3 各点之间的电势关系:φ0=φ1=φ2=φ3
4、5、6点的电势关系: φ4=φ5=φ6
因此,并联电路的总电压与各支路电压相等
U=U1=U2=U3。
【经典例题2】如图所示,电阻R1、R2串联接入电路,已知R1∶R2=1∶2,则U1∶U2为( )
A.1∶4 B.1∶2 C.1∶1 D.2∶1
【答案】 B
【解析】串联电路电流处处相等,
故B正确,ACD错误。
故选B。
【变式训练2】如图所示,UAC=150V,UBD=70V,UBC=30V,且R2=R4=100Ω,则UAE为( )
A.220V B.320V
C.420V D.不能确定
【答案】 A
【解析】因为UAC=150V,UBD=70V,UBC=30V,根据串联电路的特点可知
UAB=120V
UCD=40V
由于
R2=R4=100Ω
可知
UDE=UBC=30V
可知
UAE=120V+30V+40V+30V=220V
故选A。
知识点三、串、并联电路中的电阻
串联电路的总电阻等于各部分电路电阻之
R总=R1+R2+R3
并联电路的总电阻的倒数等于各支路电阻的倒数之和
注意:n个相同电阻并联,等效电阻Re=.
特别提醒:
串联电路的总电阻“越串越大,比大的还大”。
并联电路的总电阻“越并越小,比小的还小”。
【经典例题3】把6个相同的电灯接成如图甲、乙所示两电路,通过调节供电电压与变阻器R1、R2的阻值,使两组电灯均能正常发光,并且两电路消耗的总电功率也相同,则R1、R2大小满足( )
A.R2=9R1 B.R2=6R1
C.R2=3R1 D.R1=R2
【答案】 A
【解析】设每个灯泡正常发光时的电流为I,则题图甲中总电流为3I,题图乙中总电流为I,要使两电路消耗的总电功率也相同,需使
即
故
A正确,BCD错误。
故选A。
【变式训练3】(多选)两个电阻R1、R2的I―U关系图线如图所示,则下列判断中正确的是( )
A.R1>R2
B.R1<R2
C.把R1、R2串联到电路中,R1两端的电压大于R2两端的电压
D.把R1、R2串联到电路中,通过R1的电流等于通过R2的电流
【答案】 BD
【解析】AB.根据欧姆定律,有
故I―U关系图线斜率表示电阻的倒数,R1的斜率较大,则阻值较小,故A错误,B正确;
CD.把R1、R2串联到电路中,电流相同,电阻大的两端电压大,则R1两端的电压小于R2两端的电压,故C错误,D正确。
故选BD。
知识点四、电压表和电流表的电路结构
表头:小量程的电流表,通过表头的电流可以从刻度盘上读出来。
表头的三个参数:满偏电流Ig、满偏电压Ug、内阻Rg,三个参数之间的关系是Ug=IgRg。
满偏电流Ig:指针偏转到最大刻度时,流过表头的电流。
满偏电流Ug:表头通过满偏电流时,加在表头两端的电压。
电压表改装:测量较大的电压时,将表头上串联一个较大的电阻,就改装成了电压表。
改装后的电压表:
量程:U=Ig(Rg+R)
内阻:R内=Rg+R
需要串联的电阻值:
电流表改装:测量较大的电流时,将表头上并联一个较小的电阻,就改装成了量程较大的电流表。
改装后的电流表:
量程:
内阻:
需要并联的电阻值:
电表改装注意事项
(1)无论表头G改装成电压表还是电流表,它的三个特征量Ug、Ig、Rg是不变的,即通过表头的最大电流Ig并不改变。
(2)电表改装的问题实际上是串、并联电路中电流、电压的计算问题,只要把表头G看成一个电阻Rg即可。
(3)改装后的电压表的表盘上显示的是表头和分压电阻两端的总电压,改装后的电流表表盘上显示的是通过表头和分流电阻的总电流。
【经典例题4】如图是有两个量程的电压表,当使用a、b两个端点时,量程为,当使用a、c两个端点时,量程为。已知电流表的内阻为,满偏电流为,求电阻,的值。
【答案】 ,
【解析】当使用a、b两个端点时有
当使用a、c两个端点时有
解得
,
【变式训练4】有一电流表G,内阻Rg=10Ω,满偏电流Ig=3mA。
(1)要把它改装成量程为0~3V的电压表,应串联一个多大的电阻?改装后电压表的内阻是多大?
(2)要把它改装成量程为0~6A的电流表,需要并联一个多大的电阻?改装后电流表的内阻是多大?
【答案】 (1)990Ω,1000Ω;(2)0.005Ω,0.005Ω
【解析】(1)把电流表G改装成0-3V的电压表,需要串联电阻的阻值为
电压表的内阻为
(2)把G改装成0-6A的电流表,需要并联电阻的阻值为
改装后的电流表内阻为
题组A 基础过关练
1.如图,电阻R1、R2串联在电路中,已知R1=1Ω,R2=2Ω,R1、R2,两端的电压分别为U1、U2,通过的电流分别为I1、I2,则( )
A.I1∶I2 = 1∶1 B.I1∶I2 = 1∶2
C.U1∶U₂=1∶1 D.U1∶U₂= 2∶1
【答案】 A
【解析】AB.电阻R1、R2串联在电路中,通过它们的电流相等,即
I1∶I2 = 1∶1
故A正确,B错误;
CD.根据串联分压规律可知
U1∶U₂=R1∶R₂= 1∶2
故CD错误。
故选A。
2.三个阻值分别为、、的电阻,以不同方式进行组合连接,获得的总电阻的最大值和最小值分别为( )
A.和 B.和 C.和 D.和
【答案】 B
【解析】三个电阻串联时获得的总电阻最大,最大阻值为
三个电阻并联时获得的总电阻最小,根据并联电路特点可知,并联之后的总电阻小于支路中的最小电阻,可得
解得最小阻值为
故选B。
3.如图所示,三个电阻按如图方式连接,其阻值分别为R1=2Ω、R2=3Ω、R3=6Ω,在AB两点加上一定的电压U时,通过R3的电流为1A,则U的值为( )
A.6V B.9V C.12V D.18V
【答案】 C
【解析】电路中,并联部分的电阻为
并联部分的电流关系为
解得
由欧姆定律可得
故选C。
4.三个相同的电阻R接入如图所示的电路,干路的总电流与各个支路的电流之比为( )
A.1:1:2 B.1:2:2 C.2:1:2 D.2:1:1
【答案】 D
【解析】分析电路结构可知,两电阻并联,再和第三个电阻串联,并联电路中,电压相等,由于电阻阻值相等,则并联支路电流相等;干路的总电流等于各个支路的电流之和,则干路的总电流与各个支路的电流之比为2:1:1,故D正确,ABC错误。
故选D。
5.(多选)有甲乙两个电阻,,则( )
A.把它们串联在电路中,甲、乙的电流之比为
B.把它们串联在电路中,甲、乙的电压之比为
C.把它们并联在电路中,甲、乙的电流之比为
D.把它们并联在电路中,甲、乙的电压之比为
【答案】 BC
【解析】AB.串联电路电流大小处处相等,所以甲、乙的电流之比为,根据欧姆定律可知电压之比等于电阻之比,所以甲、乙的电压之比为,故A错误,B正确;
CD.并联电路电压大小处处相等,有
故C正确,D错误。
故选BC。
6.(多选)当把电阻R1=9Ω与另一只电阻R2并联后接入电路中时,测得通过它们的电流之比I1:I2=2:3,那么( )
A.电阻R2的阻值是12Ω
B.电阻R2的阻值是6Ω
C.R1与R2并联的总电阻约为5.1Ω
D.R1与R2并联的总电阻为3.6Ω
【答案】 BD
【解析】根据并联电路电流与电阻的关系,可得
可得
则并联电路总电阻为
故选BD。
题组B 能力提升练
7.有三个阻值都是10kΩ的电阻,把它们连成如图所示的混连电路,则连好的总电阻是( )
A.5kΩ B.20kΩ C.30kΩ D.15kΩ
【答案】 D
【解析】由图可知,为两个电阻并联再和一个电阻串联,则总电阻为
故D正确,ABC错误。
故选D。
8.两电阻R1、R2的U-I图线如图所示,则下列说法正确的是( )
A.R1∶R2=1∶4
B.R1∶R2=4∶1
C.将R1与R2串联后接在电源上,则通过它们的电流之比I1∶I2=1∶4
D.将R1与R2并联后接在电源上,则通过它们的电流之比I1∶I2=4∶1
【答案】 B
【解析】AB.UI图线的斜率表示电阻值,两者的图线都是一条倾斜的直线,表示两者都是定值电阻,由图像可得
,
则R1∶R2=4∶1,故A错误,B正确;
C.串联电路中电流处处相等,故C错误;
D.根据并联分流特点,支路电流与支路电阻值成反比,所以I1∶I2=1∶4,故D错误。
故选B。
9.在如图所示的电路中,,,滑动变阻器R3能在0~20Ω之间进行调节,当滑动变阻器的滑片滑动时,A、B间的( )
A.最小电阻为0 B.最小电阻为5Ω C.最大电阻为25Ω D.最大电阻为35Ω
【答案】 B
【解析】AB.当R3的滑动端在最左端时,电阻为零最小,此时AB间总电阻最小,最小电阻为
Rmin=R1=5Ω
选项A错误,B正确;
CD.当R3的滑动端在最右端时,电阻最大,此时AB间总电阻最大,最大电阻为
选项CD错误;
故选B。
10.(多选)如图所示是将滑动变阻器作分压器用的电路,A、B为分压器的输出端,R是负载电阻,电源电压为U,保持恒定,滑片P位于滑动变阻器的中央,下列判断正确的是( )
A.空载(不接R)时,输出电压为
B.接上负载R时,输出电压大于
C.负载电阻R的阻值越大,输出电压越低
D.接上负载R后,要使输出电压为,滑片P须向上移动至某一位置
【答案】 AD
【解析】A.空载(不接R)时,触头把滑动变阻器分成相等的两部分,由串联电路特点可知,输出电压为电源电压的一半,即输出电压为,故A正确;
B.接上负载R时,R与滑动变阻器的下半部分并联,再与滑动变阻器的上半部分串联,因为并联电路的总电阻总要小于任一支路的电阻,而串联电路中各支路的电压与电阻成正比,所以接R时,输出电压小于,故B错误;
C.负载电阻R的阻值越大,负载电阻与滑动变阻器下半部分电阻的并联阻值越大,输出电压越大,故C错误;
D.接上负载R时,电路总电阻变小,干路电流变大,滑动变阻器上半部分电压变大,大于电源电压的一半,则A、B间的输出电压小于,要使输出电压为,滑片P须向上移动至某一位置,故D正确。
故选AD。
11.(多选)电阻串联在电路中,已知,,两端的电压为,两端的电压为,则( )
A.电路中的电流为 B.电阻的阻值为
C.三个电阻两端的总电压为 D.电阻两端的电压为
【答案】 AC
【解析】A.串联电路中各处的电流相等,根据欧姆定律得
故A正确;
B.根据欧姆定律得
故B错误;
CD.电阻两端的电压
总电压
故C正确,D错误。
故选AC。
12.(多选)四个相同的表头分别改装成两个电流表和两个电压表,电流表A1的量程大于A2的量程,电压表V1的量程大于V2的量程,把它们按图所示接入电路,则( )
A.电流表A1的读数大于A2的读数
B.电流表A1的指针偏转角小于A2指针的偏转角
C.电压表V1的读数小于V2的读数
D.电压表V1的指针偏转角等于V2的指针偏转角
【答案】 AD
【解析】AB.电流表A1与电流表A2由相同表头与不同电阻并联改装而成,并联在电路中,电流表A1与电流表A2的指针偏转角相同,电流表A1的量程较大,则电流表A1的读数较大,故A正确,B错误;
CD.电压表V1与电压表V2由相同表头与不同电阻串联改装而成,串联在电路中,通过表头的电流相同,故指针的偏转角相同,因量程较大的电压表内阻大,所以电压表V1的读数大于电压表V2的读数,故C错误,D正确。
故选AD。
13.有一电流表G,内阻Rg=10,满偏电流Ig=3mA。要把它改装成量程为0~0.6A的电流表,需要并联一个多大的电阻?改装后电流表的内阻是多大?
【答案】 0.05;0.05
【解析】由题意知电流表G的满偏电压
Ug=IgRg=0.03V
改装成量程为0~0.6A的电流表,当达到满偏时,分流电阻R的电流
IR=I-Ig=0.597A
所以分流电阻
R=≈0.05
改装后电流表的内阻
RA=≈0.05
14.如图所示,滑动变阻器的最大电阻,定值电阻,AB间电压稳定保持。闭合开关S。
(1)把滑片P移到什么位置,两端的电压最高?最高值是多少?
(2)把滑片P移到什么位置,两端的电压最低?最低值是多少?
【答案】 (1)最上端;8V;(2)最下端;0
【解析】(1)当把滑片P移到最上端时,两端的电压最高,等于电源电压,为8V。
(2)当把滑片P移到最下端时,被短路,两端的电压最低,为零。
题组C 培优拔尖练
15.两根材料相同的均匀导线和,长为,长为,串联在电路中时沿长度方向的电势随位置变化的规律如图所示,则导线和的横截面积之比为( )
A.1:9 B.9:1 C.1:4 D.4:1
【答案】 A
【解析】由图像可知ab两段导线两端的电压之比为
Ua:Ub=6:2=3:1
可知电阻之比为
Ra:Rb=3:1
根据
可得
则
故选A。
16.如图所示,,,,A、两端接在电压恒定的电源上,则( )
A.S断开时,与的电压之比为:
B.S闭合时,通过与的电流之比为:
C.S断开与闭合两种情况下,电阻两端的电压之比为:
D.S断开与闭合两种情况下,电阻两端的电压之比为:
【答案】 D
【解析】.设之间的电压为U,S断开时,两个电阻的电流相等,则
故A错误;
B.S闭合时由于
则
则
即通过和的电流之比为
故B错误;
C.设之间的电压为U,S断开时
则
S闭合时
和的并联电阻
则
S断开与闭合两种情况下,电阻两端的电压之比为
::
故C错误;
D.设之间的电压为U,S断开时,两个电阻的电流相等,则
由于
联立可得
S闭合时
则
同理
联立可得
所以在S断开与闭合两情况下,电阻两端的电压之比为
故D正确。
故选D。
17.(多选)一个T型电路如图所示,电路中的电阻R1=1Ω,R2=12Ω,R3=4Ω,另有一测试电源,电源提供的电压为10V,内阻忽略不计,则( )
A.当cd端短路时,ab之间的等效电阻是4Ω
B.当ab端短路时,cd之间的等效电阻是4Ω
C.当ab两端接通测试电源时,cd两端的电压为8V
D.当cd两端接通测试电源时,ab两端的电压为8V
【答案】 AC
【解析】A.当cd端短路时,ab间电路的结构是:电阻R2、R3并联后与R1串联,等效电阻为
故A正确;
B.当ab端短路时,cd之间电路结构是:电阻R1、R3并联后与R2串联,等效电阻为
故B错误;
C.当ab两端接通测试电源时,cd两端的电压等于电阻R3两端的电压,为
故C正确;
D.当cd两端接通测试电源时,ab两端的电压等于电阻R3两端的电压,为
故D错误。
故选AC。
18.(多选)测量电阻伏安特性时,用表示测量电阻的阻值,表示电压表的内阻,RA表示电流表的内阻,表示内外接转换时电流表的相对变化,表示内外接转换时电压表的相对变化,则下列说法正确的是( )
A.当,且R较RA大得不多时,宜选用电流表外接
B.当,且R较RA大得不多时,宜选用电流表内接
C.当时宜采用电流表内接
D.当时宜采用电流表外接
【答案】 AC
【解析】AB.当,且R较RA大得不多时,即有
则电流表的分压影响大于电压表的分流影响,应排除电流表的分压影响,采用电流表外接法,A正确,B错误;
CD.当
时,表明在内外接转换时,电流表的示数变化大于电压表的示数变化,说明电压表的分流影响大于电流表的分压影响,应排除电压表的分流影响,采用电流表内接法,C正确,D错误。
故选AC。
19.多用电表的原理:多用电表内部只有一个表头(即灵敏电流表),它的量程大约几百微安(),电阻约。它是怎样做到能测量不同的电压和电流的呢?举一个例子:一个灵敏电流表的量程、电阻的表头,当通过它的电流达到最大时,它两端的电压为,即它实际上也是一块量程为的电压表,如图所示。
(1)现在要把它改装成量程为的电压表,怎么办;
(2)现在要把它改装成量程为的电流表,怎么办。
【答案】 见解析
【解析】(1)如图所示
给表头串联一个电阻R,当通过表头的电流达到最大即时,表头两端电压仍等于,电阻R两端电压为,则改装后的电压表量程
则
所以电阻R的阻值
代入数值可得
(2)如图所示
给表头并联一个电阻,当表头两端的电压达到最大时,电阻两端电压也等于。通过表头的电流等于时,通过电阻的电流为,则
电阻的阻值
代入数值可得
20.如图所示是某研究性学习小组自制的电子秤原理图,它利用电压表的示数来指示物体的质量。托盘、弹簧上端和滑动变阻器滑片固定在一起,托盘和弹簧的质量不计,OA间有可收缩的导线,当盘中没有放物体时,电压表的示数为0。已知电阻R0=5Ω,滑动变阻器最大阻值为15Ω,电源电压U=3V,电压表的量程为0﹣3V。现将1kg的物体放在托盘中,滑片刚好指在距R上端处(不计摩擦,弹簧始终在弹性限度内),请计算回答:
(1)将1kg的物体放在托盘中时,电压表的示数为多少?
(2)该电子秤能测量的最大质量是多少?此质量数应标在电压表多少伏的位置上?
【答案】 (1)1.5V;(2)3kg ,2.25V处
【解析】(1)当滑片位于R上端处时,有
根据欧姆定律可得,此时电路中的电流为
电压表的示数为
(2)因为弹簧的伸长(或压缩)与弹簧所受拉力(或压力)成正比,又1kg物体放在托盘中时,滑片指在处,故滑片指到R最下端时,就是该电子秤所能测量的最大质量,应为3kg, 此时
电路中的电流为
电压表的示数为
故电子秤所能测量的最大质量数3kg,应标在电压表示数的2.25V处。
11.4 串联电路和并联电路
【物理核心素养】
物理观念:通过对电表量程的改装构建电流表和电压表电路模型。
科学思维:通过推导电流,电压关系和串、并联电路的电阻关系,培养提高学生的逻辑思维能力。
科学探究:通过对电表改装的分析,提高学生综合运用物理规律来分析解决问题的能力。
科学态度与责任:通过本节课的教学活动,要培养学生的应用意识,引导学生关心实际问题,有志于把所学物理知识应用到实际中去。
【教学重难点】
教学重点:
1、会分析串、并联电路和简单的混联电路
2、掌握串、并联电路的电流、电压和电阻的关系
3、了解电流表(表头)的原理,知道什么是满偏电流和满偏电压
教学难点:
1、掌握串、并联电路的电流、电压和电阻的关系
2、理解表头改装成电压表和电流表的原理,并会计算
知识点一、串、并联电路中的电流
1.串联电路中的电流
(1)电路的串联:把几个导体元件依次首尾相连的方式叫电路的串联。
(2)恒定电流电路中各处电荷的分布是稳定的,即电路中各处的电荷分布保持不变,所以相同时间内通过 0、1、2、3 各点的电荷量必然相等。串联电路中的电流处处相等。I0 = I1 = I2 = I3
2.并联电路中的电流
(1)把几个元件的一端连在一起另一端也连在一起,然后把两端接入电路的方式叫做电路的并联。
(2)在并联电路中,只有在相同时间内流过干路 0 点的电荷量等于进入各支路 1、2、3 各点的电荷量之和,才能保证电路各处的电荷量的分布保持不变。
并联电路的总电流等于各支路电流之和,I0 = I1 + I2 + I3+…
特别提醒:并联电路中通过各支路电阻的电流跟它们的阻值成反比。
【经典例题1】(多选)如图所示的电路中,通过电阻R1的电流I1是( )
A. B.
C. D.
【答案】 BC
【解析】电阻R1与R2串联,电流相等,由欧姆定律可知
故BC正确,AD错误。
故选BC。
【变式训练1】电阻R1、R2串联在电路中,已知R1=10Ω,R1两端的电压为6V,R2两端的电压为12V,则( )
A.电路中的电流为6A B.电路中的电流为1.2A
C.电路的总电压为21V D.电阻R2的阻值为20Ω
【答案】 D
【解析】AB.串联电路中各处电流相等,根据欧姆定律得
AB错误;
C.电路总电压为
C错误;
D.根据欧姆定律得
D正确。
故选D。
知识点二、、串、并联电路中的电压
1.串联电路中的电压
如图各点的电势与各点之间的电势差之间的关系:U01 = φ0 - φ1 ,U12 = φ1 - φ2 ,U23 = φ2 - φ3
因此:U01 + U12 + U23 = φ0 -φ3 = U03
串联电路两端的总电压等于各部分电路两端电压之和,U=U1+U2+U3
特别提醒:串联电路中各电阻两端的电压跟它的阻值成正比。
2.并联电路中的电压
如图不考虑导线的电阻,0、1、2、3 各点之间的电势关系:φ0=φ1=φ2=φ3
4、5、6点的电势关系: φ4=φ5=φ6
因此,并联电路的总电压与各支路电压相等
U=U1=U2=U3。
【经典例题2】如图所示,电阻R1、R2串联接入电路,已知R1∶R2=1∶2,则U1∶U2为( )
A.1∶4 B.1∶2 C.1∶1 D.2∶1
【答案】 B
【解析】串联电路电流处处相等,
故B正确,ACD错误。
故选B。
【变式训练2】如图所示,UAC=150V,UBD=70V,UBC=30V,且R2=R4=100Ω,则UAE为( )
A.220V B.320V
C.420V D.不能确定
【答案】 A
【解析】因为UAC=150V,UBD=70V,UBC=30V,根据串联电路的特点可知
UAB=120V
UCD=40V
由于
R2=R4=100Ω
可知
UDE=UBC=30V
可知
UAE=120V+30V+40V+30V=220V
故选A。
知识点三、串、并联电路中的电阻
串联电路的总电阻等于各部分电路电阻之
R总=R1+R2+R3
并联电路的总电阻的倒数等于各支路电阻的倒数之和
注意:n个相同电阻并联,等效电阻Re=.
特别提醒:
串联电路的总电阻“越串越大,比大的还大”。
并联电路的总电阻“越并越小,比小的还小”。
【经典例题3】把6个相同的电灯接成如图甲、乙所示两电路,通过调节供电电压与变阻器R1、R2的阻值,使两组电灯均能正常发光,并且两电路消耗的总电功率也相同,则R1、R2大小满足( )
A.R2=9R1 B.R2=6R1
C.R2=3R1 D.R1=R2
【答案】 A
【解析】设每个灯泡正常发光时的电流为I,则题图甲中总电流为3I,题图乙中总电流为I,要使两电路消耗的总电功率也相同,需使
即
故
A正确,BCD错误。
故选A。
【变式训练3】(多选)两个电阻R1、R2的I―U关系图线如图所示,则下列判断中正确的是( )
A.R1>R2
B.R1<R2
C.把R1、R2串联到电路中,R1两端的电压大于R2两端的电压
D.把R1、R2串联到电路中,通过R1的电流等于通过R2的电流
【答案】 BD
【解析】AB.根据欧姆定律,有
故I―U关系图线斜率表示电阻的倒数,R1的斜率较大,则阻值较小,故A错误,B正确;
CD.把R1、R2串联到电路中,电流相同,电阻大的两端电压大,则R1两端的电压小于R2两端的电压,故C错误,D正确。
故选BD。
知识点四、电压表和电流表的电路结构
表头:小量程的电流表,通过表头的电流可以从刻度盘上读出来。
表头的三个参数:满偏电流Ig、满偏电压Ug、内阻Rg,三个参数之间的关系是Ug=IgRg。
满偏电流Ig:指针偏转到最大刻度时,流过表头的电流。
满偏电流Ug:表头通过满偏电流时,加在表头两端的电压。
电压表改装:测量较大的电压时,将表头上串联一个较大的电阻,就改装成了电压表。
改装后的电压表:
量程:U=Ig(Rg+R)
内阻:R内=Rg+R
需要串联的电阻值:
电流表改装:测量较大的电流时,将表头上并联一个较小的电阻,就改装成了量程较大的电流表。
改装后的电流表:
量程:
内阻:
需要并联的电阻值:
电表改装注意事项
(1)无论表头G改装成电压表还是电流表,它的三个特征量Ug、Ig、Rg是不变的,即通过表头的最大电流Ig并不改变。
(2)电表改装的问题实际上是串、并联电路中电流、电压的计算问题,只要把表头G看成一个电阻Rg即可。
(3)改装后的电压表的表盘上显示的是表头和分压电阻两端的总电压,改装后的电流表表盘上显示的是通过表头和分流电阻的总电流。
【经典例题4】如图是有两个量程的电压表,当使用a、b两个端点时,量程为,当使用a、c两个端点时,量程为。已知电流表的内阻为,满偏电流为,求电阻,的值。
【答案】 ,
【解析】当使用a、b两个端点时有
当使用a、c两个端点时有
解得
,
【变式训练4】有一电流表G,内阻Rg=10Ω,满偏电流Ig=3mA。
(1)要把它改装成量程为0~3V的电压表,应串联一个多大的电阻?改装后电压表的内阻是多大?
(2)要把它改装成量程为0~6A的电流表,需要并联一个多大的电阻?改装后电流表的内阻是多大?
【答案】 (1)990Ω,1000Ω;(2)0.005Ω,0.005Ω
【解析】(1)把电流表G改装成0-3V的电压表,需要串联电阻的阻值为
电压表的内阻为
(2)把G改装成0-6A的电流表,需要并联电阻的阻值为
改装后的电流表内阻为
题组A 基础过关练
1.如图,电阻R1、R2串联在电路中,已知R1=1Ω,R2=2Ω,R1、R2,两端的电压分别为U1、U2,通过的电流分别为I1、I2,则( )
A.I1∶I2 = 1∶1 B.I1∶I2 = 1∶2
C.U1∶U₂=1∶1 D.U1∶U₂= 2∶1
【答案】 A
【解析】AB.电阻R1、R2串联在电路中,通过它们的电流相等,即
I1∶I2 = 1∶1
故A正确,B错误;
CD.根据串联分压规律可知
U1∶U₂=R1∶R₂= 1∶2
故CD错误。
故选A。
2.三个阻值分别为、、的电阻,以不同方式进行组合连接,获得的总电阻的最大值和最小值分别为( )
A.和 B.和 C.和 D.和
【答案】 B
【解析】三个电阻串联时获得的总电阻最大,最大阻值为
三个电阻并联时获得的总电阻最小,根据并联电路特点可知,并联之后的总电阻小于支路中的最小电阻,可得
解得最小阻值为
故选B。
3.如图所示,三个电阻按如图方式连接,其阻值分别为R1=2Ω、R2=3Ω、R3=6Ω,在AB两点加上一定的电压U时,通过R3的电流为1A,则U的值为( )
A.6V B.9V C.12V D.18V
【答案】 C
【解析】电路中,并联部分的电阻为
并联部分的电流关系为
解得
由欧姆定律可得
故选C。
4.三个相同的电阻R接入如图所示的电路,干路的总电流与各个支路的电流之比为( )
A.1:1:2 B.1:2:2 C.2:1:2 D.2:1:1
【答案】 D
【解析】分析电路结构可知,两电阻并联,再和第三个电阻串联,并联电路中,电压相等,由于电阻阻值相等,则并联支路电流相等;干路的总电流等于各个支路的电流之和,则干路的总电流与各个支路的电流之比为2:1:1,故D正确,ABC错误。
故选D。
5.(多选)有甲乙两个电阻,,则( )
A.把它们串联在电路中,甲、乙的电流之比为
B.把它们串联在电路中,甲、乙的电压之比为
C.把它们并联在电路中,甲、乙的电流之比为
D.把它们并联在电路中,甲、乙的电压之比为
【答案】 BC
【解析】AB.串联电路电流大小处处相等,所以甲、乙的电流之比为,根据欧姆定律可知电压之比等于电阻之比,所以甲、乙的电压之比为,故A错误,B正确;
CD.并联电路电压大小处处相等,有
故C正确,D错误。
故选BC。
6.(多选)当把电阻R1=9Ω与另一只电阻R2并联后接入电路中时,测得通过它们的电流之比I1:I2=2:3,那么( )
A.电阻R2的阻值是12Ω
B.电阻R2的阻值是6Ω
C.R1与R2并联的总电阻约为5.1Ω
D.R1与R2并联的总电阻为3.6Ω
【答案】 BD
【解析】根据并联电路电流与电阻的关系,可得
可得
则并联电路总电阻为
故选BD。
题组B 能力提升练
7.有三个阻值都是10kΩ的电阻,把它们连成如图所示的混连电路,则连好的总电阻是( )
A.5kΩ B.20kΩ C.30kΩ D.15kΩ
【答案】 D
【解析】由图可知,为两个电阻并联再和一个电阻串联,则总电阻为
故D正确,ABC错误。
故选D。
8.两电阻R1、R2的U-I图线如图所示,则下列说法正确的是( )
A.R1∶R2=1∶4
B.R1∶R2=4∶1
C.将R1与R2串联后接在电源上,则通过它们的电流之比I1∶I2=1∶4
D.将R1与R2并联后接在电源上,则通过它们的电流之比I1∶I2=4∶1
【答案】 B
【解析】AB.UI图线的斜率表示电阻值,两者的图线都是一条倾斜的直线,表示两者都是定值电阻,由图像可得
,
则R1∶R2=4∶1,故A错误,B正确;
C.串联电路中电流处处相等,故C错误;
D.根据并联分流特点,支路电流与支路电阻值成反比,所以I1∶I2=1∶4,故D错误。
故选B。
9.在如图所示的电路中,,,滑动变阻器R3能在0~20Ω之间进行调节,当滑动变阻器的滑片滑动时,A、B间的( )
A.最小电阻为0 B.最小电阻为5Ω C.最大电阻为25Ω D.最大电阻为35Ω
【答案】 B
【解析】AB.当R3的滑动端在最左端时,电阻为零最小,此时AB间总电阻最小,最小电阻为
Rmin=R1=5Ω
选项A错误,B正确;
CD.当R3的滑动端在最右端时,电阻最大,此时AB间总电阻最大,最大电阻为
选项CD错误;
故选B。
10.(多选)如图所示是将滑动变阻器作分压器用的电路,A、B为分压器的输出端,R是负载电阻,电源电压为U,保持恒定,滑片P位于滑动变阻器的中央,下列判断正确的是( )
A.空载(不接R)时,输出电压为
B.接上负载R时,输出电压大于
C.负载电阻R的阻值越大,输出电压越低
D.接上负载R后,要使输出电压为,滑片P须向上移动至某一位置
【答案】 AD
【解析】A.空载(不接R)时,触头把滑动变阻器分成相等的两部分,由串联电路特点可知,输出电压为电源电压的一半,即输出电压为,故A正确;
B.接上负载R时,R与滑动变阻器的下半部分并联,再与滑动变阻器的上半部分串联,因为并联电路的总电阻总要小于任一支路的电阻,而串联电路中各支路的电压与电阻成正比,所以接R时,输出电压小于,故B错误;
C.负载电阻R的阻值越大,负载电阻与滑动变阻器下半部分电阻的并联阻值越大,输出电压越大,故C错误;
D.接上负载R时,电路总电阻变小,干路电流变大,滑动变阻器上半部分电压变大,大于电源电压的一半,则A、B间的输出电压小于,要使输出电压为,滑片P须向上移动至某一位置,故D正确。
故选AD。
11.(多选)电阻串联在电路中,已知,,两端的电压为,两端的电压为,则( )
A.电路中的电流为 B.电阻的阻值为
C.三个电阻两端的总电压为 D.电阻两端的电压为
【答案】 AC
【解析】A.串联电路中各处的电流相等,根据欧姆定律得
故A正确;
B.根据欧姆定律得
故B错误;
CD.电阻两端的电压
总电压
故C正确,D错误。
故选AC。
12.(多选)四个相同的表头分别改装成两个电流表和两个电压表,电流表A1的量程大于A2的量程,电压表V1的量程大于V2的量程,把它们按图所示接入电路,则( )
A.电流表A1的读数大于A2的读数
B.电流表A1的指针偏转角小于A2指针的偏转角
C.电压表V1的读数小于V2的读数
D.电压表V1的指针偏转角等于V2的指针偏转角
【答案】 AD
【解析】AB.电流表A1与电流表A2由相同表头与不同电阻并联改装而成,并联在电路中,电流表A1与电流表A2的指针偏转角相同,电流表A1的量程较大,则电流表A1的读数较大,故A正确,B错误;
CD.电压表V1与电压表V2由相同表头与不同电阻串联改装而成,串联在电路中,通过表头的电流相同,故指针的偏转角相同,因量程较大的电压表内阻大,所以电压表V1的读数大于电压表V2的读数,故C错误,D正确。
故选AD。
13.有一电流表G,内阻Rg=10,满偏电流Ig=3mA。要把它改装成量程为0~0.6A的电流表,需要并联一个多大的电阻?改装后电流表的内阻是多大?
【答案】 0.05;0.05
【解析】由题意知电流表G的满偏电压
Ug=IgRg=0.03V
改装成量程为0~0.6A的电流表,当达到满偏时,分流电阻R的电流
IR=I-Ig=0.597A
所以分流电阻
R=≈0.05
改装后电流表的内阻
RA=≈0.05
14.如图所示,滑动变阻器的最大电阻,定值电阻,AB间电压稳定保持。闭合开关S。
(1)把滑片P移到什么位置,两端的电压最高?最高值是多少?
(2)把滑片P移到什么位置,两端的电压最低?最低值是多少?
【答案】 (1)最上端;8V;(2)最下端;0
【解析】(1)当把滑片P移到最上端时,两端的电压最高,等于电源电压,为8V。
(2)当把滑片P移到最下端时,被短路,两端的电压最低,为零。
题组C 培优拔尖练
15.两根材料相同的均匀导线和,长为,长为,串联在电路中时沿长度方向的电势随位置变化的规律如图所示,则导线和的横截面积之比为( )
A.1:9 B.9:1 C.1:4 D.4:1
【答案】 A
【解析】由图像可知ab两段导线两端的电压之比为
Ua:Ub=6:2=3:1
可知电阻之比为
Ra:Rb=3:1
根据
可得
则
故选A。
16.如图所示,,,,A、两端接在电压恒定的电源上,则( )
A.S断开时,与的电压之比为:
B.S闭合时,通过与的电流之比为:
C.S断开与闭合两种情况下,电阻两端的电压之比为:
D.S断开与闭合两种情况下,电阻两端的电压之比为:
【答案】 D
【解析】.设之间的电压为U,S断开时,两个电阻的电流相等,则
故A错误;
B.S闭合时由于
则
则
即通过和的电流之比为
故B错误;
C.设之间的电压为U,S断开时
则
S闭合时
和的并联电阻
则
S断开与闭合两种情况下,电阻两端的电压之比为
::
故C错误;
D.设之间的电压为U,S断开时,两个电阻的电流相等,则
由于
联立可得
S闭合时
则
同理
联立可得
所以在S断开与闭合两情况下,电阻两端的电压之比为
故D正确。
故选D。
17.(多选)一个T型电路如图所示,电路中的电阻R1=1Ω,R2=12Ω,R3=4Ω,另有一测试电源,电源提供的电压为10V,内阻忽略不计,则( )
A.当cd端短路时,ab之间的等效电阻是4Ω
B.当ab端短路时,cd之间的等效电阻是4Ω
C.当ab两端接通测试电源时,cd两端的电压为8V
D.当cd两端接通测试电源时,ab两端的电压为8V
【答案】 AC
【解析】A.当cd端短路时,ab间电路的结构是:电阻R2、R3并联后与R1串联,等效电阻为
故A正确;
B.当ab端短路时,cd之间电路结构是:电阻R1、R3并联后与R2串联,等效电阻为
故B错误;
C.当ab两端接通测试电源时,cd两端的电压等于电阻R3两端的电压,为
故C正确;
D.当cd两端接通测试电源时,ab两端的电压等于电阻R3两端的电压,为
故D错误。
故选AC。
18.(多选)测量电阻伏安特性时,用表示测量电阻的阻值,表示电压表的内阻,RA表示电流表的内阻,表示内外接转换时电流表的相对变化,表示内外接转换时电压表的相对变化,则下列说法正确的是( )
A.当,且R较RA大得不多时,宜选用电流表外接
B.当,且R较RA大得不多时,宜选用电流表内接
C.当时宜采用电流表内接
D.当时宜采用电流表外接
【答案】 AC
【解析】AB.当,且R较RA大得不多时,即有
则电流表的分压影响大于电压表的分流影响,应排除电流表的分压影响,采用电流表外接法,A正确,B错误;
CD.当
时,表明在内外接转换时,电流表的示数变化大于电压表的示数变化,说明电压表的分流影响大于电流表的分压影响,应排除电压表的分流影响,采用电流表内接法,C正确,D错误。
故选AC。
19.多用电表的原理:多用电表内部只有一个表头(即灵敏电流表),它的量程大约几百微安(),电阻约。它是怎样做到能测量不同的电压和电流的呢?举一个例子:一个灵敏电流表的量程、电阻的表头,当通过它的电流达到最大时,它两端的电压为,即它实际上也是一块量程为的电压表,如图所示。
(1)现在要把它改装成量程为的电压表,怎么办;
(2)现在要把它改装成量程为的电流表,怎么办。
【答案】 见解析
【解析】(1)如图所示
给表头串联一个电阻R,当通过表头的电流达到最大即时,表头两端电压仍等于,电阻R两端电压为,则改装后的电压表量程
则
所以电阻R的阻值
代入数值可得
(2)如图所示
给表头并联一个电阻,当表头两端的电压达到最大时,电阻两端电压也等于。通过表头的电流等于时,通过电阻的电流为,则
电阻的阻值
代入数值可得
20.如图所示是某研究性学习小组自制的电子秤原理图,它利用电压表的示数来指示物体的质量。托盘、弹簧上端和滑动变阻器滑片固定在一起,托盘和弹簧的质量不计,OA间有可收缩的导线,当盘中没有放物体时,电压表的示数为0。已知电阻R0=5Ω,滑动变阻器最大阻值为15Ω,电源电压U=3V,电压表的量程为0﹣3V。现将1kg的物体放在托盘中,滑片刚好指在距R上端处(不计摩擦,弹簧始终在弹性限度内),请计算回答:
(1)将1kg的物体放在托盘中时,电压表的示数为多少?
(2)该电子秤能测量的最大质量是多少?此质量数应标在电压表多少伏的位置上?
【答案】 (1)1.5V;(2)3kg ,2.25V处
【解析】(1)当滑片位于R上端处时,有
根据欧姆定律可得,此时电路中的电流为
电压表的示数为
(2)因为弹簧的伸长(或压缩)与弹簧所受拉力(或压力)成正比,又1kg物体放在托盘中时,滑片指在处,故滑片指到R最下端时,就是该电子秤所能测量的最大质量,应为3kg, 此时
电路中的电流为
电压表的示数为
故电子秤所能测量的最大质量数3kg,应标在电压表示数的2.25V处。
相关资料
更多

