人教版 (2019)选择性必修2第1节 生态系统的结构精品复习练习题
展开
第1节 生态系统的结构
思维导图
生态系统的概念、范围及类型
1.概念:在一定空间内,由生物群落和它的非生物环境相互作用而形成的统一整体。
2.范围:生态系统的空间范围有大有小。地球上的全部生物及其非生物环境的总和,
构成了地球上最大的生态系统——生物圈。
3.类型:生态系统的类型众多,一般可分为自然生态系统和人工生态系统两大类,前
者又可划分为水域生态系统和陆地生态系统,后者又可分为农田生态系统,
生态系统的组成成分
人工林生态系统等。
项目
非生物的物质和能量
生物成分
生产者
消费者
分解者
同化类型
自养型
异养型
异养型
实例
阳光、水、空气、无机盐等
光合自养型:绿色植物和蓝细菌等;化能合成型:硝化细菌等
主要是动物,包括营捕食生活和寄生生活的生物
营腐生生活的细菌、真菌、腐食动物等
作用
生物群落中物质和能量的根本来源
将无机物转化为有机物,并将能量储存在有机物中
加快生态系统中的物质循环;有利于植物的传粉和种子的传播等
能将动植物遗体和动物排遗物中的有机物分解为无机物
地位
生态系统的基础
生态系统的基石
最活跃的成分
物质循环中的关键环节
生态系统的营养结构:食物链和食物网
1.食物链:(1)概念:在生态系统中,生物之间由于捕食关系形成的一种联系
(2)特点:起点是生产者,为第一营养级;植食性动物,属于初级消费者,
为第二营养级;以初级消费者为食的动物,属于次级消费者,为第
三营养级。
(3)食物链中只包含生产者和消费者,各种动物所处的营养级并不是一成
不变的,但食物链上一般不会超过五个营养级.
2.食物网:(1)概念:在生态系统中,食物链彼此相互交错,连接成复杂营养关系,
称为食物网。
(2)作用:食物是使生态系统保持相对稳定的重要条件。一般认为,食物
网越复杂,生态系统抵抗外界干扰的能力就越强。
考点突破
考点01 生态系统中各组成成分的辨析
【典型例题】
图表示生态系统四种成分之间的关系,以下相关叙述中正确的是( )
A.③代表光合作用 B.3代表的一定是原核生物
C.4表示生态系统的基石 D.①代表捕食关系,②代表细胞呼吸
【答案】D
【详解】A、1是生产者,4是无机环境,所以③可以表示光合作用和化能合成作用,A错误;
B、3是分解者,其中有原核生物的部分细菌,另外还有真核生物的真菌和营腐生生活的动物,B错误;
C、1是生产者,是生态系统的基石,C错误;
D、①代表消费者捕食生产者,②代表细胞呼吸,D正确。
【易错分析】先根据“双向”箭头确定非生物的物质和能量及生产者,其中有三个“指出”箭头,应为生产者,其有各方“指入”箭头,应为非生物的物质和能量;其余两个中有一个“指入”箭头,两个“指出”箭头,应为消费者,有两个“指入”箭头,应为分解者。
考点02 食物网生物数量变化的分析
【典型例题】
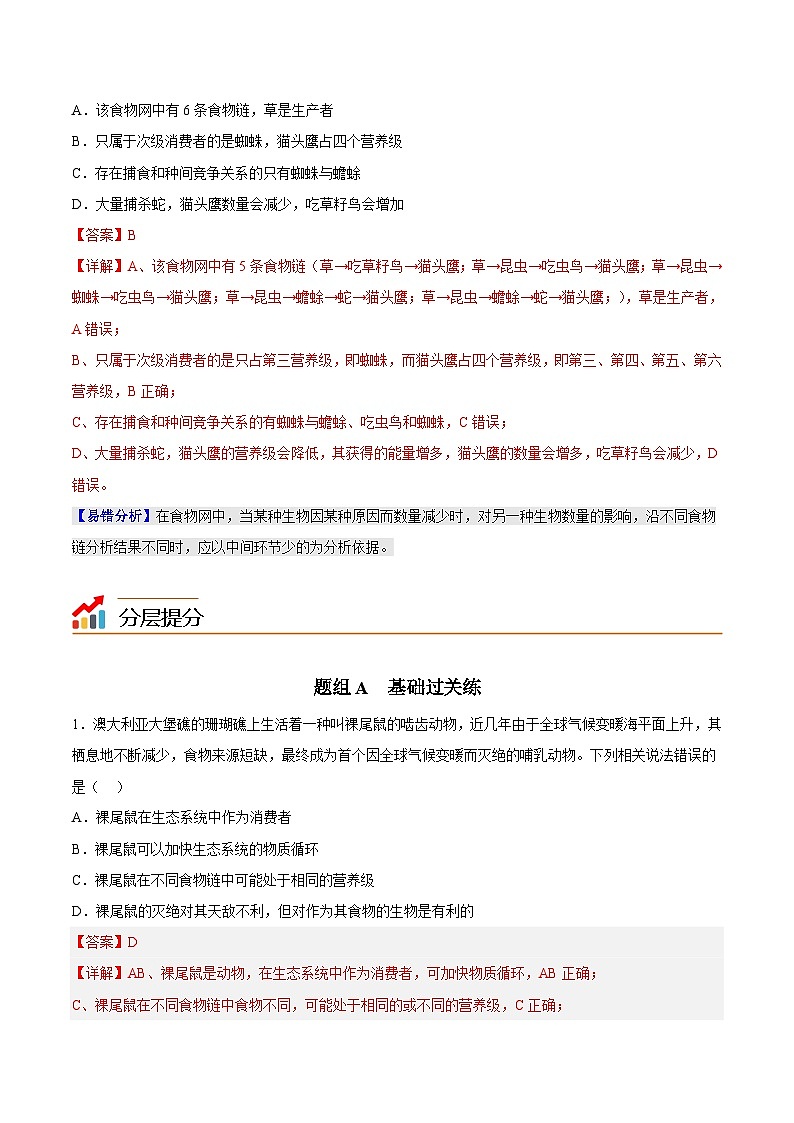
下图为某草原生态系统中食物网的示意图。下列相关叙述正确的是( )
A.该食物网中有6条食物链,草是生产者
B.只属于次级消费者的是蜘蛛,猫头鹰占四个营养级
C.存在捕食和种间竞争关系的只有蜘蛛与蟾蜍
D.大量捕杀蛇,猫头鹰数量会减少,吃草籽鸟会增加
【答案】B
【详解】A、该食物网中有5条食物链(草→吃草籽鸟→猫头鹰;草→昆虫→吃虫鸟→猫头鹰;草→昆虫→蜘蛛→吃虫鸟→猫头鹰;草→昆虫→蟾蜍→蛇→猫头鹰;草→昆虫→蟾蜍→蛇→猫头鹰;),草是生产者,A错误;
B、只属于次级消费者的是只占第三营养级,即蜘蛛,而猫头鹰占四个营养级,即第三、第四、第五、第六营养级,B正确;
C、存在捕食和种间竞争关系的有蜘蛛与蟾蜍、吃虫鸟和蜘蛛,C错误;
D、大量捕杀蛇,猫头鹰的营养级会降低,其获得的能量增多,猫头鹰的数量会增多,吃草籽鸟会减少,D错误。
【易错分析】在食物网中,当某种生物因某种原因而数量减少时,对另一种生物数量的影响,沿不同食物链分析结果不同时,应以中间环节少的为分析依据。
分层提分
题组A 基础过关练
1.澳大利亚大堡礁的珊瑚礁上生活着一种叫裸尾鼠的啮齿动物,近几年由于全球气候变暖海平面上升,其栖息地不断减少,食物来源短缺,最终成为首个因全球气候变暖而灭绝的哺乳动物。下列相关说法错误的是( )
A.裸尾鼠在生态系统中作为消费者
B.裸尾鼠可以加快生态系统的物质循环
C.裸尾鼠在不同食物链中可能处于相同的营养级
D.裸尾鼠的灭绝对其天敌不利,但对作为其食物的生物是有利的
【答案】D
【详解】AB、裸尾鼠是动物,在生态系统中作为消费者,可加快物质循环,AB正确;
C、裸尾鼠在不同食物链中食物不同,可能处于相同的或不同的营养级,C正确;
D、裸尾鼠的灭绝对其天敌不利,对作为其食物的生物也是不利的,D错误。
2.鲸落是指鲸鱼死亡后落入深海形成的生态系统。鲸落形成初期,鲨鱼、盲鳗等生物吞食软组织;中期蠕虫、甲壳类生物定居下来,啃食尸体,弗兰克普莱斯和罗宾普鲁姆斯是两种新发现的蠕虫,起初科学家只观察到了雌虫,后来发现雄虫生活在雌虫体内;后期厌氧细菌进入鲸鱼骨头中,分解其中的有机物,同时产生大量的硫化氢,硫细菌氧化硫化氢获得能量合成有机物。下列叙述不正确的是( )
A.鲸落中的群落存在垂直结构和水平结构
B.弗兰克普莱斯和罗宾普鲁姆斯雄虫生活在雌虫体内,是一种寄生现象
C.厌氧细菌和硫细菌直接或间接依赖骨头中的有机物生存,分别属于分解者和生产者
D.“巨鲸落,万物生,温柔巨兽化为深海绿洲”这是一种群落演替的现象
【答案】B
【详解】A、结合题意“鲸落是指鲸鱼死亡后落入深海形成的生态系统”,任何生态系统组成的群里中都存在垂直结构和水平结构,A正确;
B、寄生是指不同物种间的关系,而弗兰克普莱斯和罗宾普鲁姆斯雄虫生活在雌虫体内,是同一物种雌雄个体之间的关系,不属于寄生,B错误;
C、据题干信息,硫细菌氧化硫化氢获得能量合成有机物可知,该生物可以自己合成有机物,属于生产者,厌氧细菌进入鲸鱼骨头中,分解其中的有机物,故厌氧细菌属于分解者,C正确;
D、鲸落在形成时保留有植物的种子和其他繁殖体等,因此“巨鲸落,万物生,温柔巨兽化为深海绿洲”的过程中发生了群落的次生演替,D正确。
3.下列有关生态系统组成成分的叙述正确的是( )
A.生产者、消费者和分解者共同组成了生态系统
B.生产者都是绿色植物,是生态系统的基石
C.消费者都是异养型生物,例如多数动物和某些植物
D.微生物都是分解者,在生态系统中具有重要作用
【答案】C
【详解】A、生产者、消费者、分解者以及非生物的物质和能量共同组成了生态系统的组成成分,A错误;
B、生产者主要是绿色植物,还包括其他的自养型生物,比如光合细菌和硝化细菌,B错误;
C、生产者都是自养生物,大多数是植物,消费者一定是异养型生物,大多数是动物,C正确;
D、微生物不都是分解者,例如硝化细菌是微生物,但它是生产者,分解者也不都是微生物,分解者主要是微生物,D错误。
4.如图表示某生态系统的食物网,下列有关叙述中错误的是( )
A.生态系统中,食物链交错连接成食物网的原因是多种生物在不同的食物链中占有不同的营养级
B.该图中只体现生态系统的两种成分,未体现的成分是非生物的物质和能量、分解者
C.从理论上分析,维持一个生态系统存在的不可缺少的生物成分是生产者和消费者
D.该食物网由7条食物链组成,鹰为最高营养级
【答案】C
【详解】A、生态系统中,食物链交错连接成食物网的原因是多种生物在不同的食物链中占有不同的营养级,A正确;
B、图中只体现生态系统的两种成分,生产者和消费者,未体现的成分是非生物的物质和能量、分解者,B正确;
C、从理论上分析,维持一个生态系统存在的不可缺少的生物成分是生产者和分解者,C错误;
D、图中食物网由7条食物链组成,即植物→食草昆虫→食虫鸟→鹰、植物→食草昆虫→食虫鸟→蛇→鹰、植物→食草昆虫→食虫昆虫→食虫鸟→鹰、植物→食草昆虫→食虫昆虫→食虫鸟→蛇→鹰、植物→食草昆虫→食虫昆虫→蛙→蛇→鹰、植物→鼠→鹰、植物→鼠→蛇→鹰,鹰为最高营养级,D正确。
5.农谚是劳动人民积累的农耕经验的生动概括。下列有关叙述正确的是( )
A.“菜花黄,蜂闹房”体现消费者对农作物传粉的作用
B.“氮长枝条磷长籽”体现植物对无机盐的吸收具有选择性和主动性
C.“春耕多一遍,秋收多一担”体现光合作用原理在农业生产中的运用
D.“向阳瓜果格外甜”体现二氧化碳浓度和温度对农作物制造有机物的影响
【答案】A
【详解】A、“菜花黄,蜂闹房”,指菜花开了,蜜蜂开始传粉。消费者是生态系统中的最活跃的成分,可以加快生态系统的物质循环和能量流动,对植物的传粉和种子的传播具有重要作用,所以“菜花黄,蜂闹房”体现消费者对作物传粉的作用,A正确;
B、“氮长枝条磷长籽”体现同一植物的不同部位对无机盐的需求具有选择性,B错误;
C、“春耕多一遍,秋收多一担”是指只有地翻得好,才能让土质更加松软透气,有利于种子的呼吸,体现细胞呼吸原理在生产中的运用,C错误;
D、“向阳瓜果格外甜”说明向阳的瓜果含糖量高,体现光照对作物制造有机物的影响,D错误。
6.下列关于生态系统的组成成分的叙述,正确的是( )
A.植物都是生产者,动物都是消费者
B.细菌都是异养生物,且都是分解者
C.消费者能加快生态系统的物质循环
D.食物网中一种动物只占一个营养级
【答案】C
【详解】A、在生态系统中,生产者属于自养生物,是生态系统中的基石,但并非所有植物都是生产者,如菟丝子,动物并非都是消费者,如蚯蚓等属于分解者,A错误;
B、细菌并不都是异养生物、分解者,如硝化细菌属于自养生物,为生产者,B错误;
C、消费者能加快生态系统的物质循环,是生态系统最活跃的成分,C正确;
D、一种动物(消费者)在食物网的不同食物链中,可以占不同的营养级,D错误。
7.下列有关生态系统结构的叙述,正确的是( )
A.每种动物在生态系统中只能处于一个营养级
B.生产者都是绿色植物,是生态系统的基石
C.细菌和真菌都是分解者
D.动物不一定都属于消费者,其中食草动物属于初级消费者,处于第二营养级
【答案】D
【详解】A、每种动物在食物网中的不同食物链上所处的营养级可能不同,所以每种动物在生态系统中不一定处在一个营养级上,A错误;
B、生产者不一定是绿色植物,例如硝化细菌,B错误;
C、营腐生生活的细菌才是分解者,一些细菌是生产者,如硝化细菌,一些可能是消费者,如人体内的结核杆菌,C错误;
D、动物不一定都属于消费者,例如腐生生活的动物属于分解者,食草动物属于初级消费者,处于第二营养级,D正确。
8.下图为某食物网简图,据图回答下列问题。
(1)此食物网中有________条食物链。
(2)图中最短的食物链是_____________________。该食物链有________个营养级,鹰在此食物链中是________级消费者。
(3)此食物网中的主要成分是________________。
(4)该食物网中占有两个营养级的生物是________。
(5)由上述简图可知,鹰与蛇的关系是__________________。
【答案】(1)3
(2) 草→鼠→鹰 3 次
(3)草
(4)鹰
(5)捕食和种间竞争
【分析】图示为某食物网简图,其中草是生产者,其余动物为消费者,还缺分解者、非生物的物质和能量;图中共有3条食物链,即草→鼠→鹰、草→鼠→蛇→鹰、草→蝗虫→食虫鸟→鹰。
(1)此食物网中有3条食物链,分别为草→鼠→鹰、草→鼠→蛇→鹰、草→蝗虫→食虫鸟→鹰。
(2)图中共有3条食物链,即草→鼠→鹰、草→鼠→蛇→鹰、草→蝗虫→食虫鸟→鹰,最短的食物链是草→鼠→鹰,该食物链有3个营养级,草是第一营养级,鹰在此食物链中是次级消费者。
(3)此食物网中的生产者是草,是食物网中的主要成分。
(4)该食物网中鹰占第三或第四营养级,即占有两个营养级。
(5)鹰捕食蛇,鹰和蛇都捕食鼠,因此鹰与蛇的关系是捕食和种间竞争。
题组B 能力提升练
9.如下图所示的食物网中,除生产者外还有一种生物的灭绝会导致另一种生物随之灭绝,这种生物是( )
A.乙 B.丙 C.丁 D.戊
【答案】B
【详解】在一般情况下,生态系统中各种生物的数量和所占的比例是相对稳定的。这说明生态系统具有一定的自动调节能力,但这种调节能力是有一定限度的。如果外界干扰超过了这种限度时,生态系统就会遭到破坏。由图可知:在该食物网的6条食物链“甲→乙→戊、甲→乙→丙→戊、甲→乙→丙→己→戊、甲→丁→丙→戊、甲→丁→丙→己→戊、甲→丁→戊”中,丙是己唯一的食物来源,故若丙绝,必然导致己灭绝,B正确,ACD错误。
10.某生态系统中三个不同种群数量变化如下图所示,种群C是自养生物。下列说法错误的( )
A.图中三个种群组成的食物链可表示为C→B→A
B.种群B在第5~7年间个体数下降是由A的增加和C的减少所致
C.种群A和B的存在能加快该生态系统的物质循环
D.一定自然区域内,A、B、C三个种群中的全部生物构成生物群落
【答案】D
【详解】A、根据图示可知,B捕食C,A捕食B,种群C是自养生物,C为生产者,图中三个种群可组成的食物链为C→B→A,A不符合题意;
B、种群B在第5~7年间的个体数量下降,在此期间B的食物C在逐渐减少,B的天敌A也在增加,故种群B的下降时由A的增加和C的较少导致的,B不符合题意;
C、消费者的存在能加快生态系统的物质循环,种群A和种群B都是消费者,C不符合题意;
D、在一定的自然区域中,A、B、C三个种群中的全部生物不能构成生物群落,因为还缺乏分解者,D符合题意。
11.如图表示三种可构成一条食物链的生物(营养级不同)在某河流不同深度的分布情况。下列有关分析错误的是( )
A.三种生物构成的食物链是物种甲→物种乙→物种丙
B.若物种甲表示绿藻,它在不同水深处的个体数量不同,主要是温度的原因
C.物种乙的数量突然增加,短时间内物种丙的数量也会增加
D.若物种丙表示肉食性鱼,该种群营养级高,所含能量较少
【答案】B
【详解】A、一般情况下,营养级越低的生物个体数量越多,根据三个物种的个体数量及变化趋势可知,三种生物构成的食物链是物种甲→物种乙→物种丙,A正确;
B、绿藻在不同水深处的个体数量不同,主要原因是光照强度不同,B错误;
C、由于物种乙是物种丙的食物,因此当物种乙数量突然增加,短时间内物种丙的数量也会增加,C正确;
D、物种丙属于第三营养级,相比第一、二营养级,第三营养级所含的能量较少,D正确。
12.下列有关生态系统成分的叙述,正确的是( )
A.分解者都是腐生生物,都是生态系统不可缺少的成分
B.动物都是消费者,其中食草动物为初级消费者
C.自养生物都属于生产者,都可以进行光合作用,把无机物转变成有机物
D.非生物的物质和能量是指阳光、水分、空气、细菌等
【答案】A
【详解】A、分解者都是腐生生物,分解者能将生态系统中动植物的遗体和残骸以及动物的粪便中的有机物分解成无机物返回到无机环境中,因而是生态系统不可缺少的成分,A正确;
B、动物不都是消费者,如蚯蚓、秃鹫等位分解者,B错误;
C、自养生物都属于生产者,都能把无机物转变成有机物,但不都是通过光合作用完成无机物向有机物的转变,如硝化细菌是利用化能合成作用将无机物变成有机物的,C错误;
D、生态系统的组成成分中包括生产者、消费者、分解者和非生物的物质和能量,其中非生物的物质和能量是指阳光、水分、空气等,D错误。
13.某岛屿居民与该岛上的植物、兔、鼠、鼬和鹰构成的食物网如图。下列叙述错误的是( )
A.兔与人的种间关系是捕食和种间竞争
B.若除去鼬,则草原上鹰的数量会增加
C.大量捕杀鼬会导致鼠种内竞争增强
D.植物中的能量能通过5条食物链传递给鹰
【答案】D
【详解】A、人捕食兔,兔与人都捕食植物,故兔与人的种间关系是捕食和种间竞争,A正确;
B、若去除鼬,鹰获得的能量变多,数量会增多,B正确;
C、大量捕杀鼬时,鼠的数量会增多,种内竞争会增强,C正确;
D、由植物到鹰的食物链共有4条,分别是植物→兔→鹰、植物→兔→鼬→鹰、植物→鼠→鼬→鹰、植物→鼠→鹰,D错误。
14.如图为某生态系统的食物网,下列判断不正确的是( )
A.该生态系统共有8条食物链
B.鹰处于第五营养级的食物链有5条
C.蛇和鹰的关系是竞争和捕食
D.要使该生态系统完整,还需要增加的成分是分解者和非生物部分
【答案】B
【详解】A、该生态系统共有8条食物链(植物→老鼠→鹰、植物→老鼠→蛇→鹰、植物→植食性昆虫→食虫鸟→鹰、植物→植食性昆虫→食虫鸟→蛇→鹰、植物→植食性昆虫→食虫昆虫→食虫鸟→鹰、植物→植食性昆虫→食虫昆虫→食虫鸟→蛇→鹰、植物→植食性昆虫→食虫昆虫→蛙→蛇→鹰、植物→植食性昆虫→蛙→蛇→鹰),A正确;
B、通过A项及分析中的食物链可知,鹰处于第五营养级的食物链有3条,B错误;
C、鹰能捕食蛇,鹰和蛇都以老鼠、食虫鸟为食物,因此蛇和鹰的关系是捕食和竞争,C正确;
D、食物链含有生产者和消费者,故要使该生态系统完整,还需要增加的成分是分解者和非生物部分,D正确。
15.如图是某生态系统部分生物关系示意图。请回答下列问题:
(1)生态系统最基本的生物成分是_________。图中由乔木、草本植物、蝗虫、蜘蛛和杂食性鸟构成的食物网中,杂食性鸟分别处于第__________营养级。
(2)由于乔木的遮挡程度不同,导致了不同区域地表的草本植物、真菌等生物种类和数量有一定差异,地表生物的这种区域差异分布体现了群落具有______________结构。
(3)下列属于该区域东亚飞蝗种群基本特征的有__________(填序号)。
①空间分布 ②迁入率 ③互利共生 ④物种丰富度 ⑤种群密度
(4)该生态系统中原有的一些种群可能不断缩小甚至消失,这种“此消彼长”的过程属于群落的_____________演替。
【答案】(1) 生产者 二、三、四
(2)水平
(3)①②⑤
(4)次生
【分析】分析题图:该图为某生态系统的部分生物关系图,其中草本植物、乔木为生产者,蝗虫、蜘蛛、杂食性鸟为消费者,大型真菌、跳虫为分解者。
(1)在生态系统中,生产者是自养生物,主要是绿色植物。生产者可以通过光合作用,把太阳能固定在它们所制造的有机物中,太阳能变成化学能从而可以被生物所利用,因此生产者可以说是生态系统的基石,是生态系统的主要成分。杂食性鸟以草本植物等生产者为食处于第二营养级,以蝗虫为食处于第三营养级,以蜘蛛为食处于第四营养级。
(2)群落的水平结构是指由于地形的变化、土壤湿度和盐碱度的差异、光照强度的不同、生物自身生长特点的不同,以及人与动物的影响因素,不同地段上往往分布着不同的种群。乔木的遮挡程度不同,造成了光照强度的不同,使不同地段上分布的生物种类和数量有一定差异,体现了群落具有水平结构。
(3)种群特征包括数量特征和空间特征。种群的数量特征有:种群密度、出生率和死亡率、迁入率和迁出率、性别比例、年龄组成。种群的空间特征即种群的空间分布,包括均匀分布、集群分布、随机分布。因此①②⑤属于东亚飞蝗种群的基本特征,而③④属于群落水平上研究的问题。
(4)新生态系统的建立是在原有土壤或植被的基础上进行的,原有的一些种群可能不断缩小甚至消失,这种“此消彼长”的过程属于群落的次生演替。
题组C 培优拔尖练
16.如图1表示某生态系统的食物网,甲~庚代表不同的生物;图2表示种群数量的变化;图3表示种群数量的增长速率。下列有关叙述正确的是( )
A.图1中的甲和己均代表的是第二营养级,属于一个种群
B.图1中甲和丁间的信息传递方向只能是甲→丁,而不能是丁→甲
C.在丙刚迁入这个生态系统的一段时间内,其数量变化可能类似图2中的曲线X
D.图2中的b点对应的是图3中的t2时刻
【答案】C
【详解】A、由图1可知,图中戊是生产者,甲、己、丁、庚是第二营养级,同时丁和庚又是第三营养级,乙是第三和第四营养级,丙是最高营养级,甲和己虽都是第二营养级,但不是同一个种群,A错误;
B、生态系统中的信息传递是双向的,故信息传递方向可能是甲→丁,也可能是丁→甲,B错误;
C、当一个物种刚进入新环境时,食物和空间条件充裕、气候适宜且没有敌害,其种群数量会呈类似于“J”形曲线增长,即图中的X,C正确;
D、当种群数量呈“S”型曲线增长,K/2时增长速率最快,b点对应的是图3中的t1时刻,D错误。
17.“螳螂捕蝉,黄雀在后”体现了食物链的原理。若鹰迁入了蝉、螳螂和黄雀所在的树林中,捕食黄雀并栖息与林中。下列叙述正确的是( )
A.鹰迁入增加了该树林中蝉及其天敌的数量
B.该生态系统中细菌属于消费者
C.鹰的迁入增加了该食物链的长度
D.鹰迁入后为第四营养级
【答案】C
【详解】A、鹰的迁入使黄雀的数量减少,这导致蝉的天敌(螳螂)的数量增加,进而导致蝉的数量减少,A错误;
B、细菌主要为分解者,B错误;
C、鹰捕食黄雀,因此食物链由“绿色植物→蝉→螳螂→黄雀”变为绿色植物→蝉→螳螂→黄雀→鹰,故鹰的迁入增加了该食物链的长度,C正确;
D、鹰迁入后食物链为:绿色植物→蝉→螳螂→黄雀→鹰。鹰能捕食黄雀,因而在该食物链中处于第五营养级,D错误。
18.图表示某生态系统的食物网,下列有关说法不正确的是( )
A.若由于某种原因鼠全部灭亡,则该生态系统中鹰种群的最大容纳量会降低
B.生态系统中,食物链交错连接成食物网的原因是多种生物在不同的食物链中占有不同的营养级
C.图中共有8条食物链,其中鹰为第三、四、五营养级
D.该图中只体现生态系统的两种成分,未体现的成分是非生物成分和分解者
【答案】C
【详解】A、鼠是鹰的食物来源之一,因此若由于某种原因鼠全部灭亡,则该生态系统中鹰种群的最大容纳量会降低,A正确;
B、生态系统中,多种生物在不同的食物链中占有不同的营养级,因此食物链可以交错连接成食物网,B正确;
C、图中共有7条食物链,分别是植物→食草昆虫→食虫鸟→鹰、植物→食草昆虫→食虫昆虫→食虫鸟→鹰、植物→食草昆虫→食虫昆虫→食虫鸟→蛇→鹰、植物→食草昆虫→食虫昆虫→蛙→蛇→鹰、植物→食草昆虫→蛙→蛇→鹰、植物→鼠→鹰、植物→鼠→蛇→鹰,其中鹰为第三、四、五、六营养级,C错误;
D、该图中只体现生态系统的两种成分,即生产者和消费者,未体现的成分是非生物成分和分解者,D正确。
19.下图表示某湖泊的食物网,其中鱼a、鱼b为两种小型土著鱼,若引入一种以小型鱼类为食的鲈鱼,将出现的情况是( )
A.鱼a和鱼b间的种间竞争将会减弱
B.土著鱼在与鲈鱼的种间竞争中处于劣势
C.浮游动物总量锐减后再急升
D.浮游植物总量急升后再锐减
【答案】A
【详解】A、刚投放鲈鱼时,鱼a和鱼b由于天敌数量较多,数量减少,它们的食物数量将逐渐增多,鱼a和鱼b之间种间竞争强度减弱,A正确;
B、鲈鱼与土著鱼之间是捕食关系,B错误;
C、引入鲈鱼后,小型土著鱼被大量捕食,所以浮游动物总量增加后再减少,C错误;
D、由C项可知,浮游动物总量增加后再减少,则浮游植物总量减少后再增加,D错误。
20.某生态系统中甲、乙、丙三个种群数量变化如图所示,据图分析,有关叙述正确的是( )
A.甲、乙、丙三个种群的食物关系为:甲→乙→丙
B.该生态系统的结构是由种群甲、乙、丙和分解者构成
C.种群丙在 B 点时年龄组成为衰退型,D点种群增长率大于 B 点
D.C 点时,种群乙、丙的数量相等,种群甲数量最多且变为被捕食者
【答案】C
【详解】A、由题可知:甲、乙和丙三个种群构成了一条食物链,丙的数量随着乙的变化而变化, 甲的数量随着丙的变化而变化,因此食物关系为:丙捕食乙、乙捕食甲,即乙→丙→甲,A 错误;
B、该生态系统的结构包括生态系统的组成成分和食物链、食物网,B 错误;
C、种群丙在 B 点时种群数量减少,年龄组成为衰退型,而在 D 点种群数量增加,年龄组成为增长型,所以 D 点种群增长率大于 B 点,C 正确;
D、甲处于该食物链的最顶端,是捕食者,D 错误。
21.根据科学家的考察,3500万年前的南极是荒漠地带,干燥缺水,但是也有一些适应环境的生物种类生存。在经历了地球上的一场演变之后,南极区域开始变得冰天雪地,除了少数耐寒生物生存之外,基本上没有其他物种出没,在南极,海豹以鱼类为主要食物,也食甲壳类和头足类。下列说法不正确的是( )
A.这种演变实质上就是群落的次生演替,荒漠时期的南极也可能有生物生存
B.经过环境的变迁,耐寒生物能在南极生存下来是自然选择的结果
C.由于南极生态系统的分解者作用强,因此土壤中的腐败物质很少
D.鱼类和海豹之间的信息传递是双向的,能量流动是单向的
【答案】C
【详解】A、根据题干分析,南极地区存在少量生物,则演变实质上属于次生演替,A正确;
B、经过环境的变迁,南极区域开始变得冰天雪地,耐寒生物能在南极生存下来是自然选择的结果,B正确;
C、南极生态系统的分解者少,分解作用弱,C错误;
D、鱼类和海豹之间的信息传递是双向的,能量流动是单向的,D正确。
22.果树—草菇立体农业是利用果树下微弱的光照,较高的空气湿度和较小的风速等特殊环境条件,在果树下人工栽培草菇。下列相关叙述正确的是( )
A.该生态系统中,草菇是消费者,能自己制造有机物
B.该生态系统的营养结构中,可能存在鼠→蛇→鹰这样一条食物链
C.各种消费者的存在加快了生态系统的物质循环
D.该生态系统中人工栽培的草菇可以为果树的生长提供更多有机物
【答案】C
【详解】A、草菇在生态系统中属于分解者,不能自己制造有机物,A错误;
B、食物链起始端必须是生产者,B错误;
C、消费者具有促进生态系统物质循环,并维持生态平衡的作用,C正确;
D、草菇作为分解者,将有机物分解产生无机物,如水、CO2以及无机盐离子,作为果树生长的物质来源,D错误。
23.某种螺可以捕食多种藻类,但捕食喜好不同。L、M两玻璃缸中均加入相等数量的甲、乙、丙三种藻,L中不放螺,M中放入100只螺。一段时间后,将M中的螺全部移入L中,并开始统计L、M中的藻类数量,结果如图所示。实验期间螺数量不变,下列说法错误的是( )
A.螺捕食藻类的喜好为甲藻>乙藻>丙藻
B.三种藻的竞争能力为甲藻>乙藻>丙藻
C.图示L中使乙藻数量在峰值后下降的主要种间关系是捕食
D.甲、乙、丙藻和螺构成一个微型的生态系统
【答案】D
【详解】A 、由L可知,在放入螺之前,甲藻数量多,乙藻数量其次,丙藻数量较少,放入螺之后,甲藻的数量减少明显,乙藻其次,丙藻数量增加,说明螺螺捕食藻类的喜好为甲藻>乙藻>丙藻,A正确;
B、由M可知,螺移除后,甲藻数量上升明显,乙藻数量总体下降,但不及丙下降严重,说明三者的竞争力为甲藻>乙藻>丙藻,B正确;
C、刚引入螺时,因为螺偏好吃甲藻,甲藻数量下降,乙藻竞争压力减少导致其数量上升。乙藻数量在峰值后下降,很可能是甲藻数量太少无法满足螺的食物需求,螺开始大量捕食乙藻而导致乙藻在峰值之后下降,即乙藻数量在峰值后下降的主要种间关系是捕食,C正确;
D、生态系统是由该区域所有生物和生物所处的无机环境构成,甲、乙、丙藻只是该区域的部分生物,D错误。
24.下图表示某生态系统中的3种生物的二氧化碳释放量的曲线图,下列说法错误的是( )
A.a曲线代表的生物可能是消费者或分解者
B.b、c可以说是生态系统中最基本、最关键的生物因素
C.a、b、c都有可能是细菌
D.b曲线代表的生物可能是任何一种生产者
【答案】D
【详解】A、a曲线表示只释放二氧化碳,不吸收二氧化碳,所以可代表的生物可能是消费者或分解者,A正确;
B、b、c表示都能吸收二氧化碳,b属于光能自养型,c属于化能自养型,属于生产者,消费者和分解者直接或间接依靠生产者生存,所以说是生态系统的基石,是生态系统中最基本、最关键的生物因素,B正确;
C、c能吸收二氧化碳,可能是硝化细菌,b可能是光合细菌或蓝细菌,a可能是寄生细菌或腐生细菌,C正确;
D、b曲线不能代表所有的生产者,例如不能代表硝化细菌,D错误。
25.如图表示一生态系统中生物种类间的相互关系。图中各种类均生活在退潮后暴露出的岩石上,其中海藻、藤壶、贻贝和海葵固着于岩石表面,海星、石鳖和石槭则在岩石表面来回爬动找寻食物。图中的数字表示海星食物中各种类所占的比例(%)。以下分析错误的是( )
A.此生态系统中处于第三营养级的生物有海星、荔枝螺、海葵
B.既有捕食关系又有竞争关系的种类是海星和荔枝螺
C.当除去全部海星一年后,石鳖、石槭数量增加
D.当除去全部海星一年后,藤壶成为优势种,石鳖、石槭数量减少
【答案】C
【详解】A、据图分析,海藻和浮游植物是第一营养级,处于第三营养级的生物有海星、荔枝螺、海葵,A正确;
B、海星和荔枝螺都以藤壶为食,有竞争关系,海星又可以捕食荔枝螺,是捕食关系,B正确;
C、图中数字表示海星食物中各种类生物所占比例,从图中看出,藤壶提供了海星食物的64%,当海星全部死亡后,这部分藤壶得以生存,并迅速繁殖,占据大量岩石表面,从而使海藻在竞争中处于劣势,石鳖和石槭因食物减少而减少,C错误;
D、海星去除后,对其他生物也有影响,但不如对藤壶的影响大,因为藤壶为海星提供的食物最多,D正确。
26.下列A、B两图分别为森林生态系统和草原生态系统示意简图。请据图回答:
(1)森林中,因光照强度、土壤含水量的差异,不同地段的草本呈镶嵌分布,构成了群落_____结构。由于人类的过度砍伐以及气候干旱,使得我国北方某地草原逐渐沙漠化,这属于群落的_____过程。
(2)采取标志重捕法调查草原上鼠的种群密度,第一次在2公顷的范围内放置100个捕鼠笼,捕获鼠80只,标记后放归原处。一段时间后,再在原范围内放置200个捕鼠笼,捕获鼠90只,其中被标记的有15只,则该草原鼠的种群密度是_____只/公顷。鼠具有一定的记忆能力,第一次捕获的个体,被再次捕获的概率低于普通个体,则调查所得的结果会_____(填“偏大”、“不受影响”或“偏小”)。
(3)兔以草本植物的茎叶为食物,鼠以草本种子和叶为食,兔与鼠的种间关系是_____。
(4)B图中,生态系统的基石是_____。猫头鹰处于第_____营养级。
【答案】(1) 水平 演替
(2) 240 偏大
(3)竞争
(4) 草(生产者) 第三、第四
【分析】标志重捕法估算种群密度的计算公式是:该种群数量/第一次捕获标记的个体数=第二次捕获的个体数/第二次捕获的个体中被标记的个体数。生物群落的结构包括垂直结构和水平结构。
(1)森林中,因光照强度、土壤含水量的差异,不同地段的草本呈镶嵌分布,构成了群落的水平结构。由于人类的过度砍伐以及气候干旱,使得我国北方某地草原逐渐沙漠化,这种随时间推移,一个群落被另一个群落替代的过程属于群落的演替。
(2)标志重捕法估算种群密度的计算公式是:该种群数量/第一次捕获标记的个体数=第二次捕获的个体数/第二次捕获的个体中被标记的个体数。该种群数量=90×80/15=480只,由于调查是在2公顷的范围内进行的,因此该种群密度是480/2=240/hm2。鼠具有一定的记忆能力,第一次捕获的个体,被再次捕获的概率低于普通个体,即第二次捕获的被标记田鼠将有所减少,根据公式可知,会导致种群密度估算结果偏大。
(3)兔以草本植物的茎叶为食物,鼠以草本种子和叶为食,兔与鼠都吃植物,因此它们的种间关系是竞争。
(4)B图中,生态系统的主要成分是生产者(草),生产者(草)是生态系统的基石。图中有5条食物链:草→兔→狐,草→兔→猫头鹰,草→鼠→狐,草→鼠→猫头鹰,草→鼠→蛇→猫头鹰,猫头鹰处于第三、第四营养级。
人教版 (2019)选择性必修2第3节 生态工程精品综合训练题: 这是一份人教版 (2019)选择性必修2第3节 生态工程精品综合训练题,文件包含人教版选择性必修二高中生物同步精品讲义43生态工程原卷版doc、人教版选择性必修二高中生物同步精品讲义43生态工程教师版doc等2份试卷配套教学资源,其中试卷共26页, 欢迎下载使用。
人教版 (2019)选择性必修2第3节 群落的演替精品练习题: 这是一份人教版 (2019)选择性必修2第3节 群落的演替精品练习题,文件包含人教版选择性必修二高中生物同步精品讲义23群落的演替原卷版doc、人教版选择性必修二高中生物同步精品讲义23群落的演替教师版doc等2份试卷配套教学资源,其中试卷共26页, 欢迎下载使用。
人教版 (2019)第1节 群落的结构精品课时练习: 这是一份人教版 (2019)第1节 群落的结构精品课时练习,文件包含人教版选择性必修二高中生物同步精品讲义21群落的结构原卷版doc、人教版选择性必修二高中生物同步精品讲义21群落的结构教师版doc等2份试卷配套教学资源,其中试卷共35页, 欢迎下载使用。

