2023-2024学年人教版选择性必修第3册 第四章 原子结构和波粒二象性 质量检测
展开
这是一份2023-2024学年人教版选择性必修第3册 第四章 原子结构和波粒二象性 质量检测,共9页。
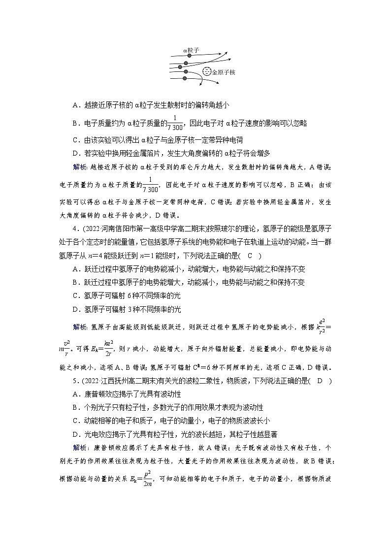
第四章 原子结构和波粒二象性 质量标准检测本卷分第Ⅰ卷(选择题)和第Ⅱ卷(非选择题)两部分。满分100分,时间75分钟。第Ⅰ卷(选择题 共40分)一、选择题(共12小题,其中1~8小题只有一个选项符合题目要求,每小题3分,第9~12小题有多个选项符合题目要求,全部选对的得4分,选不全的得2分,有选错或不答的得0分)1.(2022·湖南益阳平高学校高二期末)关于黑体及黑体辐射,下列说法正确的是( B )A.温度升高,辐射强度的极大值向波长较长的方向移动B.温度升高,辐射强度的极大值向频率较高的方向移动C.黑体既反射电磁波,也向外辐射电磁波D.爱因斯坦最先提出了能量子的概念,很好的解释了黑体辐射解析:黑体辐射的实验规律即温度升高,其辐射强度的极大值向波长较短的方向(频率较高的方向)移动,A错误,B正确;黑体吸收电磁波而不向外反射电磁波,但黑体会向外辐射电磁波,C错误;普朗克最先提出了能量子的概念,很好的解释了黑体辐射,D错误。2.(2022·湖北武汉高三阶段检测)2022年5月5日,中国科学技术大学潘建伟院士和同事成功利用“墨子号”量子科学实验卫星,实现了地球上1 200公里间的量子态远程传输。这次实验的成功,意味着我国在量子通信网络建设领域向前迈出了重要的一步。下列关于量子理论建立的历史进程的说法中,不正确的是( D )A.普朗克为了解释黑体辐射实验结果,提出了黑体辐射的能量是一份一份的量子理论B.爱因斯坦肯定了普朗克的量子假说,提出了光子说并解释了光电效应规律C.玻尔认为电子的轨道半径只可能是某些分立的数值D.根据德布罗意物质波理论,相同速度的电子与质子相比,电子的波长较短解析:普朗克为了解释黑体辐射实验结果,提出了黑体辐射的能量是一份一份的量子理论,A正确,不符合题意;爱因斯坦认为普朗克的量子假说是合理的,提出了光子说并解释了光电效应规律,B正确,不符合题意;玻尔认为电子的轨道是量子化的,轨道半径只可能是某些分立的数值,C正确,不符合题意;由德布罗意物质波理论,可知粒子的动量跟它所对应波的波长λ==,相同速度的电子与质子相比,因电子的质量较小其波长较长,D错误,符合题意。3.(2022·北京海淀高二期末)如图是卢瑟福为解释α粒子散射实验而提出的情境。占金原子质量绝大部分的原子核集中在很小的空间范围,曲线表示α粒子的运动轨迹。下列说法正确的是( B )A.越接近原子核的α粒子发生散射时的偏转角越小B.电子质量约为α粒子质量的,因此电子对α粒子速度的影响可以忽略C.由该实验可以得出α粒子与金原子核一定带异种电荷D.若实验中换用轻金属箔片,发生大角度偏转的α粒子将会增多解析:越接近原子核的α粒子受到的库仑斥力越大,发生散射时的偏转角越大,A错误;电子质量约为α粒子质量的,因此电子对α粒子速度的影响可以忽略,B正确;由该实验可以得出α粒子与金原子核一定带同种电荷,C错误;若实验中换用轻金属箔片,发生大角度偏转的α粒子将会减少,D错误。4.(2022·河南信阳市第一高级中学高二期末)按照玻尔的理论,氢原子的能级是氢原子处于各个定态时的能量值,它包括氢原子系统的电势能和电子在轨道上运动的动能。当一群氢原子从n=4能级跃迁到n=1能级时,下列说法正确的是( C )A.跃迁过程中氢原子的电势能减小,动能增大,电势能与动能之和保持不变B.跃迁过程中氢原子的电势能增大,动能减小,电势能与动能之和保持不变C.氢原子可辐射6种不同频率的光D.氢原子可辐射3种不同频率的光解析:氢原子由高能级到低能级跃迁,则跃迁过程中氢原子的电势能减小,根据k=m。可得Ek=,则r减小,动能增大,原子向外辐射能量,总能量减小,即电势能与动能之和减小,选项A、B错误;氢原子可辐射C=6种不同频率的光,选项C正确,D错误。5.(2022·江西抚州高二期末)有关光的波粒二象性,物质波,下列说法正确的是( D )A.康普顿效应揭示了光具有波动性B.个别光子只有粒子性,多数光子的作用效果才表现为波动性C.动能相等的电子和质子,电子的动量小,电子的物质波波长小D.光电效应揭示了光具有粒子性,光的波长越短,其粒子性越显著解析:康普顿效应揭示了光具有粒子性,故A错误;光子既有波动性又有粒子性,个别光子的作用效果往往表现为粒子性,大量光子的作用效果往往表现为波动性,故B错误;根据动能与动量的关系Ek=,可知动能相等的电子和质子,电子的动量小,根据物质波的波长公式λ=,可知电子的物质波波长大,故C错误;光电效应揭示了光具有粒子性,光的波长越短,其粒子性越显著,故D正确。6.(2022·甘肃庆阳高二期末)2021年10月5日,诺贝尔物理学奖颁给了分别来自美国、德国,意大利的三位科学家,其中意大利科学家乔治·帕里西因发现了“从原子到行星尺度的物理系统中无序和波动的相互作用”而获奖。下列有关近代物理的说法正确的是( B )A.光电效应说明光具有波动性B.普朗克为了解释黑体辐射现象,第一次提出了能量量子化理论C.光波是一种概率波。光的波动性是由于光子之间的相互作用引起的,这是光子自身的固有性质D.只有运动着的微观粒子才有物质波,对于宏观物体,不论其是否运动,都没有相对应的物质波解析:光电效应说明光具有粒子性,故A错误;普朗克为了解释黑体辐射现象,第一次提出了能量量子化理论,故B正确;波粒二象性是光的根本属性,与光子之间的相互作用无关,故C错误;无论宏观物体还是微观物体,都具有相对应的物质波,故D错误。7.(2022·河南南阳高三期末)光电管是光控电路的核心元件。如图为一种在自动化控制中常用的光控继电器示意图,当用一束单色光照射光电管时,未能发生光电效应。为使光电管发生光电效应,下列可采取的措施是( C )A.增大该光的照射强度B.延长该光的照射时间C.改用频率更高的光照射光电管D.改用波长更长的光照射光电管解析:是否发生光电效应,取决于入射光的频率是否超过极限频率,故可以改用频率更高的光照射光电管,与入射光的强度及照射时间无关,A、B错误,C正确;改用波长更长的光,由ν=可知,频率更低,更不可能发生光电效应,D错误。8.(2022·河南信阳高二期末)某同学用如图所示的装置研究光电效应现象,开始时,滑动变阻器滑片c移在最右端b点。用光子能量为4.2 eV的光照射到光电管上,此时电流表G有读数。向左移动变阻器的触点c,当电压表的示数大于或等于1.5 V时,电流表读数为0,则以下说法正确的是( B )A.光电子最大初动能为2.7 eVB.光电管阴极的逸出功为2.7 eVC.当电流表示数为零时,断开电键,电流表示数为零D.将电源的正负极调换,变阻器滑片从b移到a,电流表的示数一直增大解析:根据题意有遏止电压UC=1.5 V,则光电子的最大初动能Ek=eUC=1.5 eV,根据爱因斯坦光电方程W0=hν-Ek=4.2 eV-1.5 eV=2.7 eV,故A错误,B正确;当电流表示数为零时,断开电键,这时没有反向遏止电压,电流表示数不为零,故C错误;将电源的正负极调换,变阻器滑片从b移到a,当光电流达到饱和电流后,电流表的示数就不再变,故D错误。9.(2022·北京二中高二期末)入射光照射到某金属表面上发生光电效应,若入射光的强度减弱而频率不变,则( CD )A.有可能不发生光电效应B.从光照射到金属表面上到发生光电效应的时间间隔将增加C.光电子的最大初动能不变D.单位时间内从金属表面逸出的光电子数目将减少解析:光电效应发生与否和光强无关,只和入射光的频率有关,A错误;光强减弱只是影响光电效应单位时间内从金属表面逸出的光电子数目,但是不影响时间,B错误,D正确;光电子的最大初动能为Ekmax=hν-We,可知当仅改变光强时,光电子的最大初动能不变,C正确。10.(2022·福建省德化第一中学高二期末)图示为氢原子能级图以及氢原子从n=3、4、5、6能级跃迁到n=2能级时辐射的四条光谱线,已知氢原子从n=3能级跃迁到n=2能级时辐射光子的波长为656 nm,下列叙述正确的有( ACD )A.四条谱线中频率最大的是HδB.用633 nm的光照射能使氢原子从n=2能级跃迁到n=3能级C.一群处于n=3能级上的氢原子向低能级跃迁时,最多产生3种谱线D.如果用能量为10.3 eV的电子轰击,可以使基态的氢原子受激发解析:四种跃迁中,由n=6到n=2能级间能级差最大,辐射的光子能量最大,辐射光子频率最大,即四条谱线中频率最大的是Hδ,故A正确;由题可知,从n=2跃迁到n=3的能级,需要吸收波长为λ=656 nm的光子,故B错误;根据C=3,可知一群处于n=3能级的氢原子向低能级跃迁时最多能辐射3种谱线,故C正确;由图可知,要使基态的氢原子受到激发,至少需要能量为ΔE1=-3.4 eV-(-13.6 eV)=10.2 eV<10.3 eV,所以用能量为10.3 eV的电子轰击,可以使基态的氢原子受到激发而发生跃迁,故D正确。11.(2022·河南五一中学高二期中)用如图的装置研究光电效应现象,当用光子能量为2.5 eV的光照射到光电管上时,电流表G的读数为0.2 mA,移动变阻器的滑片C,当电压表的示数大于或等于0.7 V时,电流表读数为0。则( AC )A.光电管阴极的逸出功为1.8 eVB.开关S断开后,没有电流流过电流表GC.光电子的最大初动能为0.7 eVD.改用能量为1.5 eV的光子照射,电流表G也有电流,但电流较小解析:由题图可知,光电管两端所加的电压为反向电压,由电压表的示数大于或等于0.7 V时,电流表示数为0,可知光电子的最大初动能为0.7 eV,根据光电效应方程Ek=hν-W0,可得W0=1.8 eV,故A、C正确;开关S断开后,用光子能量为2.5 eV的光照射到光电管上时发生了光电效应,有光电子逸出,则有电流流过电流表,故B错误;改用能量为1.5 eV的光子照射,由于光子的能量小于逸出功,不能发生光电效应,无光电流,故D错误。12.(2022·福建莆田第二十四中学高二期末)用某单色光照射金属钛表面,发生光电效应。从钛表面放出光电子的最大初动能与入射光频率的关系图线如图。则下列说法正确的是( ABD )A.钛的逸出功为6.67×10-19 JB.钛的极限频率为1.0×1015 HzC.由图线可知光电子的最大初动能和入射光频率成正比D.由图线可求得普朗克常量为6.67×10-34 J·s解析:根据光电效应方程Ekm=mν=hν-W0可知,图线的斜率等于普朗克常量,则有h==J·s=6.67×10-34J·s,当最大初动能为零时,入射光的频率等于金属的极限频率,则钛的极限频率为ν0=1.0×1015Hz,可知钛的逸出功W0=hν0=6.67×10-34×1.0×1015J=6.67×10-19J,故A、B、D正确;由图可知,光电子的最大初动能与入射光的频率成一次函数关系,不是正比关系,故C错误。第Ⅱ卷(非选择题 共60分)二、填空题(2小题,共14分。把答案直接填在横线上)13.(6分)(2022·福建厦门外国语学校石狮分校高二期末)如图所示为在光电效应实验中,用a、b、c三束光照射同一金属的表面时,形成的光电流大小随外加电场电压的变化关系,三束光中频率最大的为__b__光,若该金属的逸出功为W,电子的电荷量为e,普朗克常量为h,b光的遏止电压为U0,结合图像中的条件,可以表示出b光频率为____。解析:根据光电效应方程Ek=hν-W0,Ek=eUc,因b光的遏止电压最大,则b光频率最大,根据题意Ek=hν-W,Ek=eU0,b光频率为ν=。14.(8分)(2022·福建宁德高二期中)我国自主研发的氢原子钟现已运用于中国的北斗导航系统中,高性能的原子钟对导航精度的提高起到了很大的作用,同时原子钟体积小、重量轻,它通过氢原子能级跃迁而产生的电磁波校准时钟。氢原子能级如下图所示,一群处于n=5能级的氢原子向低能级跃迁时最多可辐射__10__种不同频率的光子;E4跃迁到E2时产生的光子与E5跃迁到E3时产生的光子的频率之比为__255∶97__。解析:一群处于n=5能级的氢原子向低能级跃迁时最多可辐射不同频率的光子的种数为C=10,设E4跃迁到E2时产生的光子的频率为ν1,E5跃迁到E3时产生的光子的频率为ν2,根据hν2=E5-E3,hν1=E4-E2,联立可得=。三、论述、计算题(本题共4小题,共46分。解答应写出必要的文字说明、方程式和重要演算步骤,只写出最后答案不能得分,有数值计算的题,答案中必须明确写出数值和单位)15.(8分)(2022·江苏泰州高二期末)如图为氢原子的能级图,大量处于n=4激发态的氢原子向低能级跃迁时,发射出多种频率不同的光子,若用其中波长最短的光照射到某金属的光电管上并发生了光电效应,该金属的逸出功为2.25 eV。求:(1)波长最短的光子能量;(2)遏止电压。答案:(1)12.75 eV (2)10.5 V解析:(1)波长最短,则频率最大,根据ε=hν,可知光子的能量最大,频率最大的光子能量为E=E4-E1=-0.85 eV+13.60 eV=12.75 eV。(2)根据爱因斯坦光电效应方程,有Ekm=hν-W0,根据动能定理有eUc=Ekm,联立解得Uc=10.5 V。16.(8分)(2022·黑龙江大庆中学高二期末)从1907年起,美国物理学家密立根开始以精湛的技术测量光电效应中几个重要的物理量。他通过如图所示的实验装置测量某金属的遏止电压Uc与入射光频率ν,作出Uc-ν的图像,由此算出普朗克常量h,并与普朗克根据黑体辐射测出的h相比较,以检验爱因斯坦光电效应方程的正确性。图中频率ν1、ν2,遏止电压Uc1、Uc2及电子的电荷量e均为已知,求:普朗克常量h。答案:h=解析:根据爱因斯坦光电效应方程Ek=hν-W0根据动能定理eUc=Ek,联立可得Uc=ν-,可知Uc-ν图像斜率为k==,解得普朗克常量为h=。17.(14分)(2022·江苏昆山文峰高级中学高二期末)已知氢原子的基态能量为E1(E1<0),量子数为n的激发态的能量为。现有一群氢原子处于n=3的能级,在向低能级跃迁过程中,其中从n=2能级向n=1能级跃迁辐射出的光照射某金属的表面恰能发生光电效应,求:(1)该金属的极限频率;(2)能从该金属表面逸出的光电子的最大初动能。答案:(1)- (2)-E1解析:(1)因hν0=W0=E1-E1=-E1,所以ν0=-。(2)氢原子从n=3能级向n=1能级跃迁辐射出的光子能量最大,此时从金属表面逸出的光电子的最大初动能为Ekm,根据hν=E1-E1=-E1,可得Ekm=hν-W0=-E1-=-E1。18.(16分)(2022·陕西渭南高二期末)研究表明,用具有一定能量的电子轰击处于基态的氢原子,当电子能量大于等于氢原子的能级差时,氢原子就会发生跃迁,剩余能量仍保留为电子的动能。如图所示,甲为氢原子的能级图,乙为研究光电效应的实验电路图,用一束能量为12.79 eV的电子束轰击一群处于基态的氢原子,被激发后的氢原子不稳定,向低能级跃迁,辐射出的光子照射到用钨做成K极的光电管上,已知金属钨的逸出功是4.54 eV,电子的电荷量为1.6×10-19 C,普朗克常量为h=6.63×10-34 J·s。求:(光速c=3×108 m/s)(1)处于激发态的氢原子能辐射出几种光子?这几种光子中最短波长为多少?(2)当电压表示数为多大时,微安表的示数刚好为零?答案:(1)6种,最短波长为9.75×10-8 m (2)8.21 V解析:(1)由12.79 eV+(-13.6 eV)=-0.81 eV可知,氢原子能跃迁到n=4能级,从n=4能级向低能级跃迁,总共能产生的不同频率的光子种类数为C=6,由n=4能级向n=1能级跃迁时辐射的光子的波长最短,辐射的光子能量为E=E4-E1=12.75 eV,根据E=ε=h,得最短波长为λmin=9.75×10-8 m。(2)根据光电效应方程可得光电子的最大初动能Ekm=ε-W0=8.21 eV,根据动能定理-eUC=0-Ekm,解得遏止电压UC=8.21 V。

