人教版第1课 有创意的字优质教学设计
展开《有创意的字》教学方案
教材分析
本课内容属于“设计•应用”学习领域。本课的主要内容是让学生学习怎样使文字在视觉传达中更达意,更引人注目,要学习字体设计首先要了解宋体字和黑体字,了解这些文字结构与字形之间的联系,对他们的笔画和结构做出联想和变形,创作出美观形象富有含义的美术字,同时在创作美术字的过程中,发散学生思维,让学生充分体会到创意美术字在我们生活中的重要性。
教学目的
1.学习变体美术字的基本知识。
2.掌握变体美术字的几种变化方法。
3.启发和培养学生的想象力、创造力,创造自己喜欢创意的字。
教学重点
1.了解掌握变体美术字的变化方法及表现形式。
2.试着自己书写变体美术字。
教学难点
对学生分析能力、应变能力和形象思维能力的培养,使他们能根据字体进行灵活合理的变体。能抓住字义、字形、结构等汉字基本特征,灵活合理的进行变形,使原字体变得更形象、美观、活泼,达到创新的目的。
教学过程
一、导入
请同学们回想一下,在生活中,你在哪些地方见过变体美术字?
学生回答老师的问题:商店招牌、商品包装、报纸书刊、广告……
同学们回答得非常好,变体美术字可以说在我们的生活中到处可见。播放PPT展示生活中的变体美术字。
【设计意图】通过创设情境,引导学生发现、体验设计的美,引发学生的学习兴趣。
二、讲授新课
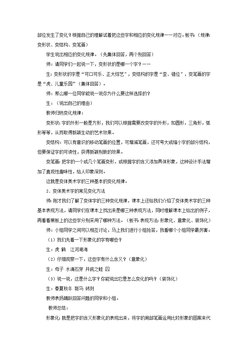
1.对照原形找规律
PPT展示典型图片,学生讨论老师总结分析。
接下来我们首先了解一下变体美术字的变化规律,请同学们仔细观察上面这些字的哪些部位发生了变化?根据自己的理解试着把这些字和相应的变化规律一一对应。板书:(规律:变形状、变结构、变笔画)
学生说出相应的变化规律。(先集体回答,再个别回答)
师:请同学们一起说一下,变形状的是哪一个字?……
生:变形状的字是“可口可乐、正大综艺”,变结构的字是“歪、错位”,变笔画的字是“虎、儿童乐园”(集体回答)。
师:那么哪一位同学能说一说你为什么要这样选择的?
生:(说出自己的理由)
教师归纳变化规律:
变形状:字的外形一般是方形,我们可以根据需要改变字的外形,如圆形,三角形,弧形等等,从而取得新颖生动的艺术效果。
变结构:可以有意识的移动笔画的位置,可增减笔画,还可夸大或缩小字的部分结构,但要保证字的可读性,获得新颖别致的效果。
变笔画:把字的一个或几个笔画变形,或根据字的含义添加具体形象,这种设计手法增加了直观性趣味性,给人印象深刻。
这就是变体美术字的三种基本的变化规律。
2.变体美术字的常见变化方法
师:刚才我们了解了变体字的三种变化规律,课本上还给我们介绍了变体美术字的三种基本表现方法,请同学们在课本上找出来是哪三种表现方法,同时理解课本上给出的例子,再看看黑板上的这些字分别采用了哪种方法。(板书:表现方法:形象化、意象化、装饰化)
师:小组同学之间可以相互讨论,马上我们进行小组抢答,我看哪个小组同学最厉害。
(1)我们先看一下形象化的字有哪些?
生:虎 鹤 江河湖海
(2)仔细观察一下,这些字有什么含义?(意象化)
生:母子 水滴石穿 井底之蛙 囚
(3)说一说,这是什么字?你能说出它是怎么变化的吗?(装饰化)
生:春夏秋冬 斑马 砖刻
教师表扬踊跃回答问题的同学和小组。
教师总结:
形象化:就是把字的含义形象化的表现出来,将字的局部笔画运用比较形象的图案来代替,用字本身所表示的事物来变。
意象化:是有寓意变化的字体设计,将文字的内涵通过设计手法表现出来。
装饰化:是运用最广泛的一种变体字,它表现的字体绚丽多彩,富有诗情画意,我们可以对字的笔画进行装饰,也可以是内部装饰.背景装饰等。
【设计意图】通过对变体字设计规律的讲解,让学生认识更加深刻。
三、艺术实践
现在我们已经学习完了变体美术字的变化规律和表现方法,你们想不想成为一名魔法师呢?
生:想。
师:接下来让我们先玩一个魔法小游戏,一起来想创意。播放PPT(圣诞快乐的创意)。
【设计意图】展示已设计好的图片,开拓学生眼界。
四、学生作业
同学们想要成为一名真正的魔法师,当然我们还要进行反复的练习才能达到。下面你们想不想动手画出自已的创意?选择你们喜欢的字词进行创意或者创意你自己喜欢的字,你们可以任意选择我们刚才学习的方法,也可以综合使用,但一定要注意字的可读性和美观性。
PPT展示练习内容及要求:
设计内容:
1.根据所学知识设计一组变体字
参考字如:云 雨 雪 冰 兔 鱼 蛇 火 飞 蝴蝶 伞 草 茶 花 面 树 泡沫 母子 爱心
2.也可以书写自己喜欢的字、词,设计出有创意的字体。
设计要求:构思巧妙、结构合理,简洁生动、体现主题。并尝试说出设计思路,学生认真读要求,然后再做练习。
【设计意图】训练学生有目的、有步骤地完成创意字体的方法,培养学生的绘画能力和动手制作的能力。
五、作业展示
老师对学生作品进行展示和评价,对好的作品和好的创意要表扬,老师点评字的变形要符合规律,要让大家能够认识。
【设计意图】通过评价欣赏,使学生对自己在本节课的表现有所认识,有助于学生形成持久的对美术学习的兴趣。
六、课堂总结
通过这节课的学习,我们发现原来枯燥的文字还可以这样丰富多彩、妙趣横生的去表现。如果同学们能够把学到的知识运用到以后的生活当中,多去发现感受生活中的美,去创意美化我们的生活,让我们的生活变得多姿多彩。
【设计意图】鼓励学生通过介绍自己的作品,尝试与他人沟通自己的想法,进一步巩固所学新知识与技能。
人教版七年级上册第1课 有创意的字教学设计: 这是一份人教版七年级上册第1课 有创意的字教学设计,共5页。教案主要包含了谈话导入,初探方法等内容,欢迎下载使用。
人教版七年级上册第1课 有创意的字教学设计及反思: 这是一份人教版七年级上册第1课 有创意的字教学设计及反思,共3页。教案主要包含了导入新课,讲授新课,学生练习,课堂展示等内容,欢迎下载使用。
人教版七年级上册第1课 有创意的字教案设计: 这是一份人教版七年级上册第1课 有创意的字教案设计,共3页。

