人教版八上物理 3.2 熔化和凝固 练习【原卷版+解析版】
展开
人教版八年级(上册) 第三章《物态变化》
一、夯实基础
1.自然界中,物质常见的三种状态是_____、 _____和_____,物质各种状态之间的变化叫______。写出下列现象是什么物态变化:①春天,冰雪消融是_______;②铁水浇入模子铸成铁件是______。
2.自然界中的固体可分为两大类:例如海波、各种金属等,尽管不断_______,温度却_______,这类固体______(填“有”或“没有”)固定的熔化温度,叫做晶体。而例如蜡、松香、玻璃等,只要不断地_______,温度就不断地_______,这类固体_____(填“有”或“没有”)固定的熔化温度,叫做非晶体。
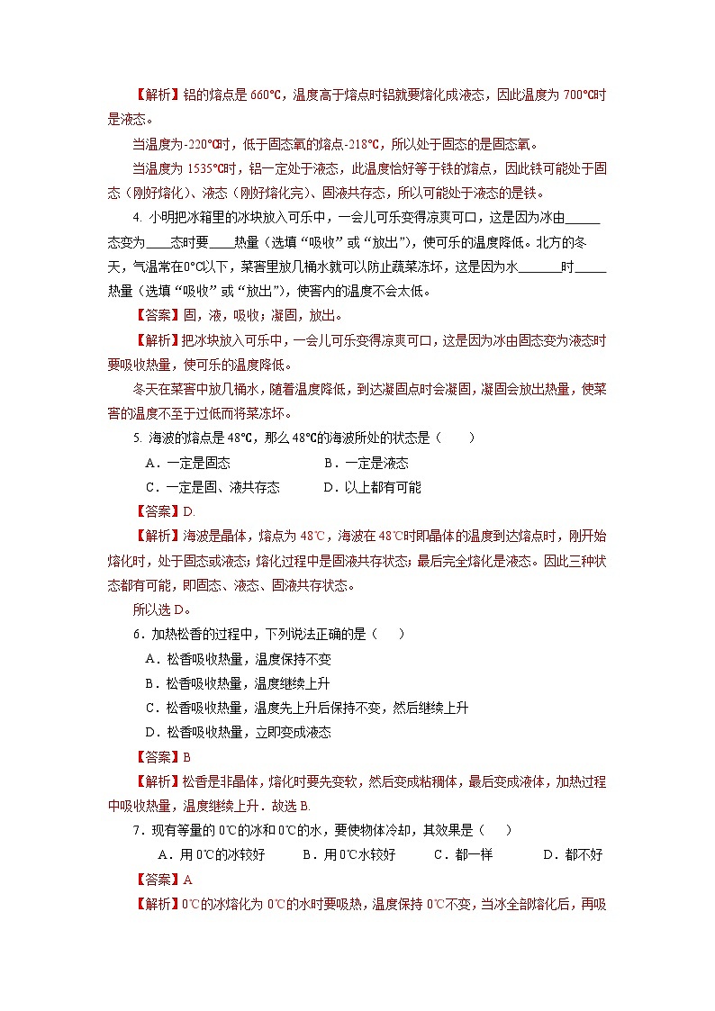
3. 根据下表,你认为在1标准大气压下,温度是700℃的铝处于_______态,当温度为 - 220℃时,处于固态的是________,当温度为1 535℃时,可能处于液态的是________。

4. 小明把冰箱里的冰块放入可乐中,一会儿可乐变得凉爽可口,这是因为冰由 态变为 态时要 热量(选填“吸收”或“放出”),使可乐的温度降低。北方的冬天,气温常在0°C以下,菜窖里放几桶水就可以防止蔬菜冻坏,这是因为水 时 热量(选填“吸收”或“放出”),使窖内的温度不会太低。
5. 海波的熔点是48℃,那么48℃的海波所处的状态是( )
A.一定是固态 B.一定是液态
C.一定是固、液共存态 D.以上都有可能
6.加热松香的过程中,下列说法正确的是( )
A.松香吸收热量,温度保持不变
B.松香吸收热量,温度继续上升
C.松香吸收热量,温度先上升后保持不变,然后继续上升
D.松香吸收热量,立即变成液态
7.现有等量的0℃的冰和0℃的水,要使物体冷却,其效果是( )
A.用0℃的冰较好 B.用0℃水较好 C.都一样 D.都不好
8.如图所示,把盛有碎冰的大试管插入烧杯里的碎冰中(试管底没有接触烧杯底),用酒精灯通过石棉网对烧杯进行慢慢加热,如图所示,当烧杯中的冰块大部分熔化时,试管中的冰块 (选填“会”或“不会”)熔化。超市里正在出售的海鲜,周围要铺一些碎冰,来保持海鲜的新鲜,这是因为冰熔化时要 ,温度 。

9.现代建筑出现一种新设计,在墙面装饰材料中均匀混入小颗粒球状物,球内充入一种非晶体材料,当温度升高时,球内材料 (填物态变化名称)吸热;当温度降低时,球内材料 (填物态变化名称)放热,使建筑物内温度基本保持不变,从而起到调节室温的作用。下面四个图象中表示球内材料温度降低时,发生物态变化过程的图象是 。

10.如图1所示是甲、乙两种固体的熔化实验图像,属于晶体的是_______(选填“甲”或“乙”),固体甲第6分钟的状态是________,乙在熔化过程中________(需要/不需要)吸热。

11. 图2是某种物质物态发生变化时,温度随时间变化的图像。则该物质所代表的物态变化过程为______(选填“熔化”或“凝固”),该过程是_______(选填“吸热”或“放热”),这种物质的熔点或凝固点约为______。
二、巩固提高
12.在0℃的环境中,把一块0℃的冰投入0℃的水中,将会发生的现象是( )
A.冰全部熔化 B.冰的数量增多
C.水的数量增多 D.冰和水的原有的数量不变
13.2021年的1月2日,我国北方大部地区遭遇大范围降雪天气袭击,大雪严重影响了民航、铁路和高速公路等交通,如图所示。在遇到这种天气时,为了尽快清除积雪,常用的办法是撒“融雪盐”,这是因为( )

A.“融雪盐”与少量水发生化学反应,产生的热量使周围的冰雪熔化
B.“融雪盐”产生“保暖层”,使冰雪吸收足够的“地热”而熔化
C.使雪形成“含融雪盐的雪”,“含融雪盐的雪”熔点低于当地温度,使雪熔化
D.“融雪盐”有利于冰雪对阳光的吸收,从而加快冰雪的熔化
14.CCTV3•15晚会曝光黄金造假:个别不法商贩为牟取暴利,在黄金中掺入少量金属铱颗粒,已知黄金的熔点是1064.6℃,铱的熔点是2443.0℃,可以有效检测黄金制品中有无铱颗粒的手段是( )
A.加热至1064.0℃并观察有无铱颗粒
B.加热至1065.0℃并观察有无铱颗粒
C.加热至2443.0℃并观察有无铱颗粒
D.加热至3507.6℃并观察有无铱颗粒
15.根据下表中所列出的几种物质的熔点,判断下列说法中正确的是( )
物质名称 | 固态水银 | 金 | 铜 | 钢 | 钨 | 固态氢 | 固态氮 |
熔点(℃) | ﹣36 | 1064 | 1083 | 1300 | 3410 | ﹣259 | ﹣272 |
A.电灯的灯丝用钨制成,永远也不会熔化 B.纯金掉在钢水里不会熔化
C.水银温度计在﹣40℃时已无法使用 D.在﹣265℃时氢气是液态的
16.如图所示是甲、乙两种物质的熔化图象,下列说法正确的是( )
A.0~4min甲比乙吸热多
B.4~8min甲不吸热
C.在这个熔化过程中,甲的温度始终高于乙的温度
D.在这个熔化过程中,甲的温度可能等于乙的温度

17.小华同学为了探究固体熔化时的温度变化规律,选用A、B两种物质进行实验,得到了这两种物质熔化时温度随时间变化的图象(图甲)。
(1)由图象可知,A、B两种物质中属于晶体的是 。
(2)用温度计测量该晶体物质的温度,某时刻示数如图乙所示,此时,该晶体物质的温度是 ℃,处于 态。
18.如图甲是探究“冰的熔化特点”的实验装置。

(1)图乙中读数方法正确的是______(填序号),温度计的示数是______°C;
(2)下表是小明设计的数据记录表格,请你帮小明完善表格设计,补全第三行第一列所缺内容_______;
时间 | 0 | 0.5 | 1 | 1.5 | … |
温度/oC |
|
|
|
|
|
____ |
|
|
|
|
|
(3)图丙是冰熔化时温度与时间关系的图像,由图可知,冰属于_______(选填“晶体”或“非晶体”),熔点为______°C,BC段为________状态(选填“固态”或“固液共存”)。
19.如图所示为一固体熔化、凝固曲线,回答下列问题:

(1)此固体在熔化过程中不断________(吸热或放热),温度________,所以它是晶体.
(2)此晶体熔化时间为________ min,熔点为________℃
(3)EF段为________过程,在这个过程中不断________热.
20.刘明同学用图甲装置探究了“固体熔化”和“液体沸腾”的实验;

(1)甲图是实验过程中某时刻温度计的示数,此时的温度为 _________ ℃;
(2)刘明在实验过程中发现熔化过程持续了很长时间,其原因可能是________ 。(只需写出一点)
(3)解决问题后将两个实验连续完成,根据实验数据画出了如图乙的图象,由图象可知该物质是 ______ (选填“晶体”或“非晶体”),熔化时的特点是:_______________ 。
(4)由图象可知,该物质的沸点为 _________ ℃。
21.如图甲是“探究固体熔化时温度的变化规律”的实验装置。

(1)把石棉网垫在烧杯下,并将试管放在水中加热,是为了使固体粉末受热______(选填“均匀”或“不均匀”)。
(2)将温度计插入试管中时,温度计的玻璃泡要全部插入固体粉末中,不要碰到试管底或_____ ,若某时刻温度计的示数如图乙所示,则此时温度计的读数为 ______ ℃。
(3)下表是实验中记录的数据。
时间/min | 0 | l | 2 | 3 | 4 | 5 | 6 | 7 | 8 | 9 | 10 |
温度/℃ | 40 | 42 | 44 | 45 | 48 | 48 | 48 | 48 | 48 | 50 | 53 |
根据表中数据可知,该物质的熔点是 ____ ℃;该物质是 _____(选填“晶体”或“非晶体”)。
(4)能反映上述固体熔化时温度变化规律的是图丙中的______ 。

