高中化学人教版 (2019)选择性必修1第三章 水溶液中的离子反应与平衡第四节 沉淀溶解平衡优秀课堂检测
展开第三章 水溶液中的离子反应与平衡
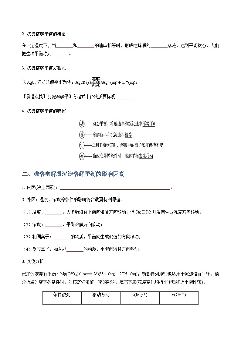
第4节 沉淀溶解平衡
第1课时 沉淀溶解平衡 溶度积
1.认识难溶电解质在水溶液中存在沉淀溶解平衡,能通过实验证明难溶电解质沉淀溶解平衡的存在,进一步发展粒子观、平衡观。
2.理解外界因素对难溶电解质溶解平衡的影响。
3.了解溶度积和离子积的关系,学会由此判断反应进行的方向。
一、难溶电解质的沉淀溶解平衡
(1) 20℃时,电解质在水中的溶解度与溶解性存在如下关系:
(2) 在NaCl饱和溶液中,加入浓盐酸。
现象:产生________。
解释:____________________________________________________________________________。
1. 沉淀溶解平衡的建立
当难溶电解质加入水中时,开始阶段 v(溶解)>v(沉淀),且v(溶解) ________,v(沉淀)逐渐________,当________时,便建立了沉淀溶解平衡。
2. 沉淀溶解平衡的概念
在一定温度下,当________和________的速率相等时,形成电解质的________溶液,达到平衡状态,人们把这种平衡称为________。
3. 沉淀溶解平衡方程式
以AgCl沉淀溶解平衡为例:AgCl(s)Ag+(aq)+Cl-(aq)。
【易错点拨】沉淀溶解平衡方程式中各物质要标明________。
4. 沉淀溶解平衡的特征
二、难溶电解质沉淀溶解平衡的影响因素
1. 内因(决定因素):____________________________________________________。
2. 外因:温度、浓度等条件的影响符合勒夏特列原理。
(1)温度:________,大多数溶解平衡向溶解方向移动,但Ca(OH)2升温向生成沉淀方向移动;
(2)浓度:________,平衡溶解方向移动;
(3)相同离子:________的物质,平衡向生成沉淀的方向移动;
(4)反应离子:加入能________的物质,平衡向溶解方向移动。
3. 实例分析
已知沉淀溶解平衡:Mg(OH)2(s)Mg2++(aq)+2OH-(aq),勒夏特列原理也适用于沉淀溶解平衡,请分析当改变下列条件时,对该沉淀溶解平衡的影响,填写下表(浓度变化均指平衡后和原平衡比较):
条件改变
移动方向
c(Mg2+)
c(OH-)
加少量水
正向移动
________
________
升温
正向移动
________
________
加MgCl2(s)
逆向移动
________
________
加盐酸
正向移动
________
________
加NaOH(s)
逆向移动
________
________
【易错点拨】大多数电解质溶解度随温度的升高而增大,但也有例外,如Ca(OH)2,温度________,溶解度越小。
三、溶度积常数
1.概念
难溶电解质的沉淀溶解平衡也存在________,称为________,简称溶度积,符号为Ksp。
2.表达式
AmBn(s)mAn+(aq)+nBm-(aq),Ksp=________。
如:Mg(OH)2(s)Mg2++(aq)+2OH-(aq) Ksp=________
3.影响因素
溶度积Ksp只与________的性质和________有关。
【注意】一般温度升高,Ksp增大,但Ca(OH)2相反。
4.Ksp的意义
反映了________。
5.应用
定量判断给定条件下有无沉淀生成。
Q:离子积对于AmBn(s)mAn+(aq)+nBm-(aq)任意时刻Q=cm(An+)·cn(Bm-)。
①Q>Ksp,溶液________,有________析出,直至溶液________,达到新的平衡。
②Q=Ksp,溶液________,沉淀与溶解处于________。
③Q<Ksp,溶液________,________析出,若加入________难溶电解质,难溶电解质溶解直至溶液饱和。
同类型的难溶电解质,在同温度下,Ksp越大,________越大;不同类型的难溶电解质,应通过计算才能进行比较。
(1)Ksp只与难溶电解质本身的________有关,而与沉淀的量和溶液中的离子浓度无关。
(2)对于同类型物质(如AgCl、AgBr、AgI等),可直接用溶度积比较________的溶解能力,Ksp越大,难溶电解质在水中的溶解能力越强。
(3)对于不同类型的物质,Ksp不能直接作为比较依据,而应通过计算将Ksp转化为饱和溶液中溶质的物质的量浓度确定溶解能力的强弱。
【例1】(2020秋·上海·高一上海交大附中校考期末)饱和硫酸铜溶液中放入一块不规则胆矾晶体,保持温度不变,胆矾晶体形状逐渐变为规则。下列有关描述正确的是( )
A.此过程中,胆矾晶体质量发生改变
B.比过程中,溶解速率大于结晶速率
C.此过程中,溶解速率小于结晶速率
D.此过程中,始终保持溶解平衡状态
【变式1-1】(2023·海南海口·统考模拟预测)已知:向难溶电解质饱和溶液中加入与该电解质没有相同离子的强电解质时,使难溶物溶解度增大的效应称为盐效应。常温下,在含大量BaSO4固体的浊液中加入0.01mol下列物质(忽略体积变化),溶液中c(Ba2+)由大到小的排序正确的是
①BaSO4 ②Na2SO4 ③KNO3
A.②①③ B.③②① C.③①② D.①③②
【变式1-2】(2022秋·宁夏吴忠·高二吴忠中学校考期末)化学上常认为残留在溶液中的离子浓度≤1×10-5mol/L时,沉淀就已达完全。已知:常温下Ksp[M(OH)2]=1×10-21mol3/L3。则溶液中M2+沉淀完全时的pH最小值为
A.7 B.4 C.5 D.6
【变式1-3】(2022秋·广东深圳·高二北师大南山附属学校校考期中)某温度时,在水中的沉淀溶解平衡曲线如图所示。下列说法正确的是
A.d点无沉淀生成
B.通过加水稀释可以使溶液由b点变到a点
C.加入适量(固体)可以使溶液由d点变到c点
D.a点对应的大于c点对应的
【例2】(2023春·江苏盐城·高二江苏省响水中学校考期中)某温度下,Ksp(MnS)=2×10-13,Ksp(PbS)=2×10-28,生产中用MnS作为沉淀剂除去工业废水中Pb2+,其反应原理为Pb2+(aq)+MnS(s)PbS(s)+Mn2+(aq)。下列说法正确的是
A.该反应的平衡常数K=1015
B.PbS悬浊液中:c(Pb2+)=1×10-14mol•L-1
C.该反应达平衡时c(Mn2+)=c(Pb2+)
D.其他条件不变,使平衡体系中c(Mn2+)增大,则c(Pb2+)减小
【变式2-1】(2023秋·湖北武汉·高二武汉市育才高级中学校联考期末)下列关于沉淀溶解平衡的说法正确的是
A.在同浓度的和溶液中的溶解度相同,也相同
B.升高温度,沉淀溶解平衡一定正向移动
C.洗涤沉淀时,洗涤次数越多越好
D.向饱和的混合溶液中加入少量,溶液中不变
【变式2-2】(2023秋·浙江杭州·高二浙江省桐庐中学校联考期末)某温度下,向溶液中滴加溶液,滴加过程中溶液中与溶液体积的关系如图所示,已知。下列说法正确的是
A.溶液b点可以通过升高温度到达c点
B.该温度下
C.b点溶液中:
D.若把溶液换成等浓度溶液,则曲线变为Ⅱ
【变式2-3】(2023春·云南昆明·高二昆明一中校考期中)25℃时有关物质的颜色和溶度积()如下表:
物质
AgCl
AgBr
AgI
颜色
白
淡黄
黄
黑
下列叙述不正确的是
A.向AgCl的白色悬浊液中加入0.1 KI溶液,有黄色沉淀产生
B.25℃时,AgCl、AgBr、AgI、饱和水溶液中的浓度相同
C.25℃,AgCl固体在等物质的量浓度NaCl、溶液中的溶度积相同
D.在5mL NaCl溶液中,加入1滴(20滴约为1mL)液,不能产生白色沉淀
一、单选题
1.(2022秋·上海松江·高三上海市松江二中校考阶段练习)下列对“难溶”的理解正确的是
A.“难溶”是指物质常温时在水中溶解的质量小于0.01g
B.在水中难溶的物质,也难溶于其他溶剂
C.只有难溶的物质才能建立溶解平衡
D.相同条件下,难溶的物质更容易形成饱和溶液
2.(2022秋·山东泰安·高二统考期末)已知:。室温下,在含大量的浊液中,仅改变横坐标轴对应的一个条件,纵坐标轴代表的物理量的变化趋势符合实际的是
A.升高温度 B.加少量NaCl固体
C.加少量水 D.加少量KI固体
3.(2022秋·浙江宁波·高二效实中学校考期中)在一定温度下,氯化银在水中存在如下沉淀溶解平衡:AgCl(s) Ag+(aq)+Cl—(aq),若把AgCl分别放入①100mL0.1mol/LNaNO3溶液中;②100mL0.1mol/LNaCl溶液中;③100mL0.1mol/LAlCl3溶液中;④100mL0.1mol/LMgCl2溶液中,搅拌后在相同的温度下Ag+浓度由大到小的顺序是:
A.①>②>④>③ B.②>①>④>③
C.④>③>②>① D.①>④>③>②
4.(2022春·四川资阳·高二校考期中)在FeS悬浊液中,存在平衡FeS(s) ⇌Fe2+(aq)+S2-(aq)。欲使FeS固体质量减少,Fe2+浓度不变,可向悬浊液中加入的试剂是
A.CuSO4溶液 B.盐酸 C.蒸馏水 D.Na2S
5.(2022秋·浙江台州·高二统考期末)常温下的沉淀溶解平衡曲线如图所示,下列叙述中正确的是
A.常温下,a点对应的溶液能再溶解固体
B.c点对应的溶液中、不能形成沉淀
C.加入溶液可以使的减小
D.加入可以使溶液由a点变到b点
6.(2021秋·陕西延安·高二校考期中)下列化学原理的应用,主要用沉淀溶解平衡原理来解释的是
①热纯碱溶液的洗涤油污能力强;
②误将钡盐[BaCl2、Ba(NO3)2]当作食盐食用时,常用0.5%的Na2SO4溶液解毒;
③溶洞、珊瑚的形成;
④碳酸钡不能做“钡餐”而硫酸钡则能;
⑤泡沫灭火器灭火的原理。
A.②③④ B.①②③ C.③④⑤ D.①②③④⑤
7.(2021秋·全国·高二期中)硫化镉是一种难溶于水的黄色颜料,在水溶液中存在如下溶解平衡:,其沉淀溶解平衡曲线如图所示。下列说法错误的是
A.图中温度
B.图中各点对应的的关系为:
C.向m点的溶液中加入少量固体,溶液组成由m沿线向p方向移动
D.温度降低时,q点的饱和溶液的组成由q沿线向p方向移动
8.(2019春·福建莆田·高二校考期中)将足量的AgCl分别放入下列物质中,AgCl的溶解度由大到小排列的顺序是
①20 mL 0.01 mol·L-1NH4Cl溶液
②30 mL 0.02 mol·L-1 CaCl2溶液
③40 mL 0.03 mol·L-1盐酸
④10 mL蒸馏水
⑤50 mL 0.05 mol·L-1AgNO3溶液
A.①②③④⑤ B.④①③②⑤ C.⑤④②①③ D.④③⑤②①
9.(2022秋·辽宁沈阳·高二校考期中)在一定温度下,当Mg(OH)2固体在水溶液中达到下列平衡时:Mg(OH)2(s)Mg2+(aq)+2OH-(aq),要使Mg(OH)2固体减少而c(Mg2+)不变,可采取的措施是
A.加MgSO4固体 B.通HCl气体 C.加NaOH固体 D.加少量水
10.(2022秋·高二校考期中)已知Ksp(AgCl)=1.8×10-10,Ksp(AgBr)=7.7×10-13,Ksp(Ag2CrO4)=9.0×10-12.某溶液中含有Cl-、Br-和的浓度均为0.010mol·L-1,向该溶液中逐滴加入0.010mol·L-1的AgNO3溶液时,三种阴离子产生沉淀的先后顺序为
A.Cl-、Br-、 B.、Br-、Cl-
C.Br-、Cl-、 D.Br-、、Cl-
11.(2022春·江苏连云港·高二统考期末)室温下,用饱和溶液浸泡粉末,一段时间后过滤,向滤渣中加入足量稀盐酸、产生气泡,固体未完全溶解。已知,。下列说法正确的是
A.滤渣中加入醋酸发生反应的离子方程式:
B.饱和溶液中存在:
C.反应正向进行,需满足
D.过滤后所得溶液中一定存在且
12.(2022秋·山西运城·高二统考期末)湿法提银工艺中,浸出的Ag+需加入Cl-进行沉淀。25℃时,平衡体系中含Ag微粒的分布系数δ[如δ(AgCl2-)=]随lgc(Cl-)的变化曲线如图所示。已知:lg[Ksp(AgC1)]=-9.75。下列叙述正确的是
A.沉淀最彻底时,溶液中c(Ag+)=10-7.21mol/L
B.AgCl溶解程度随c(Cl-)增大而不断减小
C.当c(Cl-)=10-2mol·L-1时,溶液中c(AgCl)>c(AgC1)>c(Ag+)
D.25℃时,AgCl+Cl-AgCl的平衡常数K=10-0.2
13.(2022秋·四川泸州·高二四川省泸县第四中学校考期末)25 ℃时,在含有大量PbI2的饱和溶液中存在着平衡PbI2(s)Pb2+(aq)+2I-(aq),加入KI溶液,下列说法正确的是
A.溶液中Pb2+和I-浓度都增大 B.溶液中Pb2+和I-浓度都减小
C.沉淀溶解平衡向右移动 D.溶液中Pb2+浓度减小
14.(2022秋·黑龙江伊春·高二校考期末)一定温度下,在水中的沉淀溶解平衡曲线如图所示。下列说法正确的是
A.加入一定量固体,可使溶液由d点变到b点
B.加入一定量固体,可使溶液由a点变到c点
C.通过蒸发可以使不饱和溶液d变为饱和溶液c
D.a、c点对应的不同
15.(2022秋·吉林白城·高二校考期中)25℃时,用溶液沉淀Ba2+、Pb2+、Ca2+三种金属离子(M2+),所需最低浓度的负对数值与关系如图所示,下列说法正确的是
A.
B.a点可表示的饱和溶液,且
C.b点可表示的不饱和溶液,且
D.向浓度为的废水中加入足量粉末,会有沉淀析出
16.(2022秋·辽宁沈阳·高二校考期中)已知CaCO3的Ksp=2.8×10-9,现将浓度为2×10-4mol•L-1的Na2CO3溶液与CaCl2溶液等体积混合,若要产生沉淀,则所用CaCl2溶液的浓度至少应为
A.2.8×10-2mol•L-1 B.1.4×10-5mol•L-1 C.2.8×10-5mol•L-1 D.5.6×10-5mol•L-1
二、实验题
17.(2023秋·北京大兴·高二统考期末)某小组同学查阅资料:工业生产中,用乳状液处理酸性废水,得到pH约为9的溶液。小组同学利用化学实验和定量计算对其反应过程进行探究。
【实验1】
回答下列问题。
(1)①中上层清液变红,证明固体加水后,溶液中的______(填“<”“>”“=”)。
(2)②中反应的离子方程式是____________。
红色褪去的试管②中几分钟后上层清液又恢复红色。小组同学提出猜测:
i.甲同学猜测可能滴入的盐酸不足。
ii.乙同学不同意甲的猜测。认为应该是试管底部的固体继续溶解产生的所致,并设计实验2进一步探究其中的反应。
【实验2】
(3)综合试管③和④中的现象,认为乙同学的猜测______(填“合理”或“不合理”)。
(4)用离子方程式解释试管④中的现象____________。
(5)试管⑤中产生白色浑浊的原因是____________(用Q与大小关系对比说明)。
(6)丙同学查阅资料:室温下,,经计算得出。丙同学分析实验过程,因为有固体剩余,排除了溶液不饱和导致减小的可能。
请你帮助丙同学分析:处理的酸性废水得到pH约为9的溶液,小于10.3的可能原因是____________。
18.(2022秋·河北衡水·高二衡水市第二中学校考期中)某粗铜精炼得到的阳极泥主要成分为Cu、Se、Ag2Se等,从中提取Se的工艺流程如下:
已知:
化学式
Ag2Se
AgCl
Ksp(常温)
(1)“酸浸”过程中,加入稀硫酸并通入空气的目的是_______。
(2)“氯化”过程中发生如下转化:
①Se转化为H2SeO3,反应方程式为_______。
②Ag2Se转化为AgCl,结合化学用语从化学平衡的角度解释原因_______。
(3)“还原”过程中发生反应的化学方程式为_______。
(4)滴定法测定“酸浸”过程所得CuSO4溶液的浓度,其基本原理为:
第一步:
第二步:
①由反应原理可知滴定所用的指示剂为_______。
②若CuSO4溶液体积为25mL,滴定至终点时消耗c mol/L Na2S2O3溶液V mL,则CuSO4溶液的物质的量浓度为_______mo/L。
③若第一步使用的KI溶液过量,对滴定结果的影响是_______ (填“偏大”或“偏小”或“不影响”)。
19.(2021秋·天津河东·高二统考期末)“低碳循环”已引起各国家的高度重视,而如何降低大气中CO2的含量和有效地开发利用CO2正成为化学家研究的主要课题。
(1)用电弧法合成的储氢纳米碳管常伴有大量的碳纳米颗粒(杂质),这种颗粒可用如下氧化法提纯,请完成该反应的化学方程式:_______。
_____C+____KMnO4+_____H2SO4→_____CO2↑+_____MnSO4+_____K2SO4+_____H2O
(2)将不同量的CO和H2O(g)分别通入到体积为2L的恒容密闭容器中,进行反应CO(g)+H2O(g)⇌CO2(g)+H2(g),得到如下两组数据:
实验组
温度
起始量mol
平衡量mol
达到平衡
所需时间
CO
H2O
H2
CO
1
650
4
2
1.6
2.4
6
2
900
2
1
0.4
1.6
3
①实验2条件下平衡常数K=_______。
②实验3,若900℃时,在此容器中加入CO、H2O、CO2、H2均为1mol,则此时v正_______v逆(填“”、“=”或“”)。
③由两组实验结果,可判断该反应的正反应ΔH_______0(填“”、“=”或“”)。
(3)已知在常温常压下:
①CH3OH(l)+3O2(g)=2CO2(g)+4H2O(g) ΔH=-1275.6kJ/mol
②2CO(g)+O2(g)=2CO2(g) ΔH=-566.0kJ/mol
③H2O(g)=4H2O(l) ΔH=-44.0kJ/mol
写出甲醇不完全燃烧生成一氧化碳和液态水的热化学方程式:_______。
(4)对于反应2CO(g)=2C(s)+O2(g)
①已知该反应的△H0,简述该设想能否实现的依据:_______。
②目前,在汽车尾气系统中装置催化转化器可减少CO和NO的污染,其化学反应方程式为____。
(5)CO2在自然界循环时可与CaCO3反应,CaCO3是一种难溶物质,其Ksp=2.8×10-9,CaCl2溶液与Na2CO3溶液混合可形成CaCO3沉淀,现将等体积的CaCl2溶液与Na2CO3溶液混合,若Na2CO3溶液的浓度为1.0×10-4mol/L,则生成沉淀所需CaCl2溶液的最小浓度为_______mol/L。
20.(2021秋·河北保定·高二河北省唐县第一中学校考期中)烟气中的会给环境和人体健康带来极大的危害,工业上采取多种方法减少这些有害气体的排放。回答下列问题:
方法1(双碱法):用NaOH吸收,并用CaO使NaOH再生,即NaOH溶液溶液。
(1)过程①的离子方程式为_______。
(2)常温下,用NaOH溶液吸收得到的溶液,吸收过程中水的电离平衡_______(填“向左”“向右”或“不”)移动。该溶液中由水电离出的_______;溶液显_______(填“酸”、“碱”或“中”)性。(常温下的电离平衡常数,)
(3)CaO在水中存在如下转化:,,从化学反应原理的角度解释过程②NaOH再生的原理:_______。
(4)理论上,该工艺中NaOH只作为启动碱,实际主要消耗的是生石灰。实际吸收过程中,由于存在一定氧气,会发生副反应:_______(填化学方程式),因副产物_______(填化学式)在工艺中较难循环再生成NaOH,需要不断向系统中补充NaOH。
方法2:用氨水除去。
(5)已知常温时的,若氨水的浓度为,溶液中_______。将通入该氨水中,当溶液恰好呈中性时,溶液中_______。
高中化学人教版 (2019)选择性必修1第四节 沉淀溶解平衡一课一练: 这是一份高中化学人教版 (2019)选择性必修1第四节 沉淀溶解平衡一课一练,共26页。试卷主要包含了单选题,填空题,实验探究题等内容,欢迎下载使用。
高中化学人教版 (2019)选择性必修1第四节 沉淀溶解平衡优秀课时训练: 这是一份高中化学人教版 (2019)选择性必修1第四节 沉淀溶解平衡优秀课时训练,文件包含34沉淀溶解平衡-高二化学同步精品讲义+分层练习人教版选择性必修1原卷版docx、34沉淀溶解平衡-高二化学同步精品讲义+分层练习人教版选择性必修1解析版docx等2份试卷配套教学资源,其中试卷共29页, 欢迎下载使用。
鲁科版 (2019)选择性必修1第3节 沉淀溶解平衡优秀同步练习题: 这是一份鲁科版 (2019)选择性必修1第3节 沉淀溶解平衡优秀同步练习题,文件包含第19讲沉淀溶解平衡教师版-高二化学同步精品讲义鲁科选择性必修1docx、第19讲沉淀溶解平衡学生版-高二化学同步精品讲义鲁科选择性必修1docx等2份试卷配套教学资源,其中试卷共26页, 欢迎下载使用。

