- 4.4 电磁波谱-2023-2024学年高二物理下学期同步学案+典例+练习(人教版2019选择性必修第二册) 学案 0 次下载
- 第4章 电磁振荡与电磁波(单元测试)-2023-2024学年高二物理下学期同步学案+典例+练习(人教版2019选择性必修第二册) 学案 0 次下载
- 5.1 认识传感器-2023-2024学年高二物理下学期同步学案+典例+练习(人教版2019选择性必修第二册) 学案 0 次下载
- 5.2 常见传感器的工作原理及应用-2023-2024学年高二物理下学期同步学案+典例+练习(人教版2019选择性必修第二册) 学案 0 次下载
- 第5章 传感器(单元测试)-2023-2024学年高二物理下学期同步学案+典例+练习(人教版2019选择性必修第二册) 试卷 0 次下载
高中物理人教版 (2019)选择性必修 第二册3 利用传感器制作简单的自动控制装置精品导学案
展开5.3 利用传感器制作简单的自动控制装置
基础知识梳理
一、实验1 门窗防盗报警装置
1.实验器材和装置
干簧管作为传感器,用于感知磁体磁场是否存在.继电器(虚线框部分)作为执行装置.发光二极管LED作为电路正常工作提示,R为发光二极管的限流电阻,起保护作用.蜂鸣器H作为报警提醒.电路设计如图.
2.电路工作原理
当门窗紧闭时,磁体M靠近干簧管SA,干簧管两簧片被磁化相吸,继电器接通而工作.当门窗开启时,磁体离开干簧管,干簧管失磁断开,继电器被断电,动触点c与常闭触点b接通,蜂鸣器H发声报警.
3.实验操作
(1)检查干簧管.用磁体直接靠近干簧管,观察干簧管簧片能否正常动作.
(2)连接电路.连接电路前,要检查其他元件是否也能正常工作.
(3)接通电源后,将磁体靠近和离开干簧管,分别观察实验现象.
二、实验2 光控开关
1.实验器材和装置
光敏电阻完成光信号向电信号的转变.晶体三极管将电流进行放大,同时具有完成断路和接通的开关作用.发光二极管LED模仿路灯.电路设计如图甲.
为了能够驱动更大功率的负载,需用继电器来启、闭另外的供电电路,如图乙所示.
2.电路工作原理
(1)光较强时,光敏电阻阻值小,三极管不导通,继电器断路,处于常开状态,小灯泡L不亮.
(2)光较弱时,光敏电阻阻值变大,三极管导通,产生较大的集电极电流,点亮发光二极管或驱动继电器吸合,点亮小灯泡L.
3.实验操作
(1)连接电路,检查无误后,接通电源.
(2)用白光照射光敏电阻,调节R1,使发光二极管LED或小灯泡L刚好不发光.
(3)减弱光敏电阻的光照强度,当光减弱到某种程度时,发光二极管LED或小灯泡L发光.
(4)让光照加强,当光增强到某种程度时,发光二极管LED或小灯泡L熄灭.
典型例题分析
考点一:光控开关
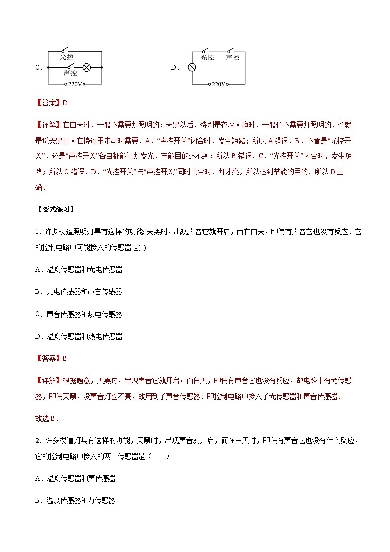
【例1】夜间,居民楼的楼道里只是偶尔有人经过,“长明灯”会造成浪费.科研人员利用“光敏” 材料制成“光控开关”——天黑时自动闭合,天亮时自动断开;利用“声敏”材料制成“声控 开关”——当有人走动发出声音时自动闭合,无人走动时自动断开.若将这两种开关配合 使用,就可以使楼道里的灯变的“聪明”.这种“聪明”的电路是图中的( )
A. B.
C. D.
【变式练习】
1.许多楼道照明灯具有这样的功能:天黑时,出现声音它就开启,而在白天,即使有声音它也没有反应.它的控制电路中可能接入的传感器是( )
A.温度传感器和光电传感器
B.光电传感器和声音传感器
C.声音传感器和热电传感器
D.温度传感器和热电传感器
2.许多楼道灯具有这样的功能,天黑时,出现声音就开启,而在白天时,即使有声音它也没有什么反应,它的控制电路中接入的两个传感器是( )
A.温度传感器和声传感器
B.温度传感器和力传感器
C.光传感器和力传感器
D.光传感器和声传感器
考点二:温度报警器
【例2】如图所示为温度自动报警器的工作原理图,图中1是电磁铁、2是衔铁,5是水银温度计(水银导电)。常温下3触点处于断开状态4触点处于闭合状态,则下列说法正确的是( )
A.当温度低于警戒温度时电磁铁磁性增强,3触点闭合4触点断开
B.此装置为低温报警装置,温度低于警戒温度时,电铃报警
C.此装置为高温报警装置,温度高于警戒温度时,指示灯亮
D.要提高报警时的警戒温度应使导线AB短些
【变式练习】
1.如图是一个火警报警装置的逻辑电路图,Rt是热敏电阻,低温时电阻值很大,高温时电阻值很小,R是阻值较小的可调电阻,以下说法中正确的是( )
A.要使电铃平时不响,而发生火灾时由于高温响起,图中虚线内应接入“非门”元件
B.要使电铃平时不响,而发生火灾时由于高温响起,图中虚线内应接入“与门”元件
C.要使电铃平时不响,而发生火灾时由于高温响起,图中虚线内应接入“或门”元件
D.为提高电路的灵敏度,图中的电阻R应调的小一些
课后小练
一、单选题
1.传感器在日常生活中有广泛的应用,超市里的电子秤使用的是( )
A.超声波传感器 B.压力传感器
C.温度传感器 D.红外线传感器
2.如图是电熨斗的结构图,下列说法不正确的是( )
A.双金属片上层金属的膨胀系数小于下层金属
B.常温下,上下触点接触;温度过高时,双金属片发生弯曲使上下触点分离
C.需要较高温度熨烫时,要调节调温旋钮,使升降螺丝下移并推动弹性铜片下移
D.双金属片温度传感器的作用是控制电路的通断
3.利用光敏电阻制作的光传感器,记录了传送带上工件的输送情况.如图甲所示为某工厂成品包装车间的光传感器记录器,光传感器B能接收到发光元件A发出的光.每当工件挡住A发出的光时,光传感器就输出一个电信号,并在屏幕上显示出电信号与时间的关系如图乙所示.若传送带始终匀速运动,每两个工件间的距离为0.2m,则下述说法正确的是( )
A.该传送带每小时输送1800个工件 B.该传送带每小时输送7200个工件
C.传送带运动的速度是0.2m/s D.传送带运动的速度是0.1m/s
4.霍尔元件是实际生活中的重要元件之一,广泛应用于测量和自动控制等领域.如图所示为一长度一定的霍尔元件,磁感应强度为B的匀强磁场垂直于霍尔元件的工作面向下,在元件中通入图示从E到F方向的电流I,其中元件中的载流子是带负电的电荷,下列说法中正确的是( )
A.该元件能把电学量转化为磁学量
B.该元件C面的电势高于D面的
C.如果用该元件测赤道处地磁场的磁感应强度,应保持工作面水平
D.如果流过霍尔元件的电流大小不变,则元件C、D面的电势差与磁场的磁感应强度成正比
5.如图所示是一火灾报警器的电路示意图,其中为用半导体热敏材料制成的传感器,这种半导体热敏材料的电阻率随温度的升高而减小。电流表为值班室的显示器,电源两极之间接一报警器,当传感器所在处出现火情时,显示器的电流I、报警器两端的电压U的变化情况是( )
A.I变大,U变大 B.I变大,U变小 C.I变小,U变大 D.I变小,U变小
6.如图是利用太阳能给LED路灯供电的自动控制电路的示意图。是光敏电阻,是保护定值电阻,日光充足时,电磁继电器把衔铁吸下,接入电路,太阳能电池板给蓄电池充满电,光线不足时,衔铁被弹簧拉起,与接入电路,蓄电池给LED路灯供电,路灯亮起,下列关于该电路说法中正确的是( )
A.该光敏电阻阻值随光照强度增大而增大
B.增加电源电动势可以增加路灯照明时间
C.并联更多的LED路灯可延长每天路灯照明时间
D.增大保护电阻阻值可延长每天路灯照明时间
7.如图所示是一种烟雾报警器的控制电路图,其简化原理是调节可变电阻使,当有烟雾时,开始触发工作,其中是光敏电阻,由此可知,要使开始工作,则应满足( )
A. B. C. D.无法判断
8.图甲是在温度为10℃左右的环境中工作的某自动恒温箱原理简图,箱内的电阻R1=20 kΩ,R2 =10 kΩ,R3 =40 kΩ,Rt为热敏电阻,它的电阻随温度变化的图线如图乙所示。当a、b端电压Uab ≤ 0时,电压鉴别器会令开关S接通,恒温箱内的电热丝发热,使箱内温度升高;当a、b端电压Uab>0时,电压鉴别器会令开关S断开,停止加热,则恒温箱内的温度可保持在( )
A.10℃ B.20℃ C.35℃ D.45℃
二、多选题
9.如图所示是某居民小区门口利用光敏电阻设计的行人监控装置,R1为光敏电阻,R2为定值电阻,A、B接监控装置,则( )
A.当有人通过而遮蔽光线时,A、B之间电压增大
B.当有人通过而遮蔽光线时,A、B之间电压减小
C.当仅增大R2的阻值时,A、B之间的电压增大
D.当仅减小R2的阻值时,A、B之间的电压增大
10.如图所示,用小灯泡模仿光控电路,A、Y之间为斯密特触发器,为光敏电阻,为可变电阻;J为继电器的线圈,为它的常开触点,下列说法正确的是( )
A.天色变暗时,A端输入高电平,继电器吸引,路灯点亮
B.要想在天色更暗时,路灯才会点亮,应把的阻值调大些
C.要想在天色更暗时路灯才会点亮,应把的阻值调小些
D.二极管的作用是继电器释放时提供自感电流的通路,防止损坏集成电路
11.某一热敏电阻的阻值随温度的变化关系如图(a)所示,利用此热敏电阻制作温控报警器,其电路的一部分如图(b)所示,E为直流电源(电动势为9V,内阻可忽略),当输出电压达到或超过6.0V时,便触发报警器(图中未画出)报警。若要求开始报警时环境温度为50℃,则下列说法中正确的是( )
A.R1应使用热敏电阻
B.R2应使用热敏电阻
C.R1为固定电阻,阻值为0.4kΩ
D.R2为固定电阻,阻值为1.6kΩ
三、实验题
12.为节能减排,保护环境,公共场所使用声、光控照明系统,声、光控开关需要同时满足光线较暗、有活动声音时才打开的工作要求(电源及电流表内阻不计),其示意图如图甲所示。
(1)声控开关和光控开关的连接方式为___________(填“串联”或“并联”)。
(2)其中光控开关的结构如图乙所示,现用多用电表测量电磁继电器的等效电阻,将多用电表的选择开关置于“”挡,再将红,黑表笔___________,调零后,测量的示数如图丁所示,则电磁继电器的等效电阻为___________。光敏电阻的阻值随照度(照度可以反映光的强弱,光越强,照度越大,单位为lx)的变化关系如图丙所示,由图丙可知随光照强度的增加,光敏电阻的阻值___________。
(3)已知光控开关的电源电动势为,电阻箱的阻值为。若设计要求当流过电磁继电器的电流为时,光控开关闭合,则此时的照度约为___________lx。为了节约用电,需要降低光照度值,应该把电阻箱的阻值调___________。
13.为了减少碳排放,减少能源浪费。一些公共场所使用光控开关控制照明系统,光控开关可采用光敏电阻来控制,光敏电阻是阻值随着光照度而发生变化的元件(照度可以反映光的强弱,光越强照度越大,照度单位为Lx):
(1)某光敏电阻R在不同照度下的阻值如下表:
照度/Lx
0.2
0.4
0.6
0.8
1.0
1.2
电阻/
5.8
3.7
2.3
2.0
1.8
根据表中已知数据,由图像法可求出照度为0.6Lx时的电阻约为______kΩ。
(2)若利用直流电源为电磁铁供电,利用照明电源为路灯供电。为达到天亮灯熄、天暗灯亮的效果,下列可行的电路是______。
(3)从上题选择的电路图中为使天色更暗时才点亮路灯,应适当地______(选填“增大”或“减小”)滑动变阻器的电阻。
14.热敏电阻阻值随温度变化的图线如图甲所示,图乙是用热敏电阻作为传感器制作的简单自动报警器原理图。
(1)由图甲可知,热敏电阻的阻值随着温度的升高而______(选填“增大”域“减小”);
(2)闭合开关、,为了使温度过高时报警器铃响,开关c应接在______(选填“”或“”)处;
(3)保持开关、闭合,若使启动报警的温度提高些,应将滑动变阻器的滑片P向______(选填“左”或“右”)移动。
人教版 (2019)选择性必修 第二册4 电磁波谱精品学案设计: 这是一份人教版 (2019)选择性必修 第二册4 电磁波谱精品学案设计,文件包含44电磁波谱解析版docx、44电磁波谱原卷版docx等2份学案配套教学资源,其中学案共32页, 欢迎下载使用。
高中物理人教版 (2019)选择性必修 第二册第四章 电磁振荡与电磁波1 电磁振荡优质导学案及答案: 这是一份高中物理人教版 (2019)选择性必修 第二册第四章 电磁振荡与电磁波1 电磁振荡优质导学案及答案,文件包含41电磁振荡解析版docx、41电磁振荡原卷版docx等2份学案配套教学资源,其中学案共31页, 欢迎下载使用。
高中物理人教版 (2019)选择性必修 第二册4 电能的输送精品学案: 这是一份高中物理人教版 (2019)选择性必修 第二册4 电能的输送精品学案,文件包含34电能的输送解析版-2023-2024学年高二物理下学期同步学案+典例+练习人教版选择性必修2docx、34电能的输送原卷版-2023-2024学年高二物理下学期同步学案+典例+练习人教版选择性必修2docx等2份学案配套教学资源,其中学案共46页, 欢迎下载使用。

