- 4.3 无线电波的发射和接收-2023-2024学年高二物理下学期同步学案+典例+练习(人教版2019选择性必修第二册) 学案 0 次下载
- 4.4 电磁波谱-2023-2024学年高二物理下学期同步学案+典例+练习(人教版2019选择性必修第二册) 学案 0 次下载
- 5.1 认识传感器-2023-2024学年高二物理下学期同步学案+典例+练习(人教版2019选择性必修第二册) 学案 0 次下载
- 5.2 常见传感器的工作原理及应用-2023-2024学年高二物理下学期同步学案+典例+练习(人教版2019选择性必修第二册) 学案 0 次下载
- 5.3 利用传感器制作简单的自动控制装置-2023-2024学年高二物理下学期同步学案+典例+练习(人教版2019选择性必修第二册) 学案 0 次下载
高中物理人教版 (2019)选择性必修 第二册第四章 电磁振荡与电磁波1 电磁振荡优质学案
展开第4章 电磁振荡与电磁波单元测试
一、单选题(本大题共8小题,每小题4分,共32分)
1.在5G技术领域,华为绝对是领跑者。与4G相比,5G使用的电磁波频率更高。下列说法中正确的是( )
A.5G使用的电磁波是横波
B.4G使用的电磁波是纵波
C.5G使用的电磁波在真空中传播速度比4G的快
D.5G使用的电磁波比4G的更容易绕过障碍物
【答案】A
【详解】AB.电磁场从发生区域由近及远的传播称为电磁波,其传播方向与电场方向、磁场方向均是垂直的关系,故电磁波是横波,故A正确,B错误;C.任何电磁波在真空中的传播速度都是光速。故C错误;D.5G使用的电磁波频率大,波长短,不容易绕过障碍物。故D错误。故选A。
2.电磁波广泛应用在现代医疗中,下列不属于电磁波应用的医用器械有( )
A.杀菌用的紫外灯
B.拍胸片的光机
C.测量体温的红外线测温枪
D.检查血流情况的超声波“彩超”机
【答案】D
【详解】ABC. 紫外线、射线、红外线都属于电磁波,都是电磁波在医学上的应用,ABC说法正确,但不符合题意;D. 检查血流情况的超声波“彩超”机,是利用超声波的多普勒效应工作的,D错误,符合题意;故选D。
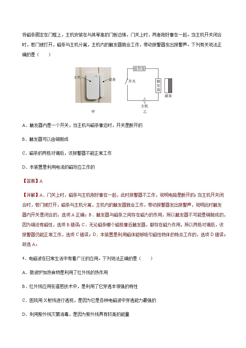
3.图甲为一种家用门磁防盗报警器,由磁条和主机组成,门窗均可使用。乙图为其简化示意图,安装时,将磁条固定在门框上,主机安装在与其等高的门板边缘,门关上时,两者刚好靠在一起。当主机开关闭合时,若门被打开,磁条与主机分离,主机内的触发器就会工作,带动报警器发出报警声。下列有关说法正确的是( )
A.触发器内是一个开关,当主机与磁条靠近时,开关是断开的
B.触发器可以由铜制成
C.磁条的两极对调后,该报警器不能正常工作
D.本装置是利用电流的磁效应工作的
【答案】A
【详解】A.门关上时,磁条与主机刚好靠在一起,此时报警器不工作,说明电路是断开的;当主机开关闭合时,若门被打开,磁条与主机分离,主机内的触发器就会工作,带动报警器发出报警声,说明此时触发器内开关是闭合的,选项A正确;B.触发器与磁条之间存在磁力的作用,所以触发器不可能是铜制成的,因为铜没有磁性,选项B错误;C.无论磁条哪个磁极靠近触发器,都存在磁力作用,所以两极对调后,该报警器仍能正常工作,选项C错误;D.本装置是利用磁体能够吸引磁性物体的特点工作的,选项D错误;故选A。
4.电磁波在日常生活中有着广泛的应用。下列说法正确的是( )
A.微波炉加热食物是利用了红外线的热作用
B.红外线应用在遥感技术中,是利用了它穿透本领强的特性
C.医院用X射线进行透视,是因为它是各种电磁波中穿透能力最强的
D.利用紫外线灭菌消毒,是因为紫外线具有较高的能量
【答案】D
【详解】A.微波炉加热食物是利用微波进行加热的,A错误;B.红外遥感技术是基于一切物体都在辐射红外线,用红外探测器接收物体发出的红外线,然后进行分析,从而得知被测物体的信息,B错误;C.γ射线的穿透能力比X射线的强,C错误;D.紫外线具有较高的能量,足以破坏细胞核中的物质,从而进行灭菌消毒,D正确;故选D。
5.大功率微波对人和其他生物有一定的杀伤作用。实验表明,当人体单位面积接收的微波功率达到时会引起神经混乱,达到时会引起心肺功能衰竭。现有一微波武器,其发射功率。若发射的微波可视为球面波,则引起神经混乱和心肺功能衰竭的有效攻击的最远距离约为( )
A. B. C. D.
【答案】B
【详解】设微波有效攻击范围为r时单位面积接收微波功率为
解得
则引起神经混乱时有
引起心肺功能衰竭时有
所以B正确;ACD错误;故选B。
6.新冠肺炎疫情突发,中华儿女风雨同舟、守望相助,筑起了抗击疫情的巍峨长城。志愿者用非接触式体温测量仪,通过人体辐射的红外线测量体温,防控人员用紫外线灯在无人的环境下消杀病毒,为人民健康保驾护航。红外线和紫外线相比较( )
A.红外线的光子能量比紫外线的大
B.真空中红外线的波长比紫外线的长
C.真空中红外线的传播速度比紫外线的大
D.红外线能发生偏振现象,而紫外线不能
【答案】B
【详解】A.因为红外线的频率小于紫外线,根据
可知红外线的光子能量比紫外线的低,故A错误;B.根据
可知红外线的波长比紫外线的波长长,故B正确;C.真空中红外线和紫外线的传播速度是一样的,故C错误;D.光都具有偏振现象,故D错误。故选B。
7.如图为公交车上车时刷卡的情景,当听到“嘀”的声音,表示刷卡成功。刷卡所用的IC卡内部有电感线圈L和电容C构成的LC振荡电路。刷卡时,读卡机向外发射某一特定频率的电磁波,IC卡内的LC振荡电路产生电谐振,线圈L中产生感应电流,给电容C充电,达到一定的电压后,驱动卡内芯片进行数据处理和传输。下列说法正确的是( )
A.读卡机发射的电磁波不能在真空中传播
B.IC卡是通过X射线工作的
C.读卡机在发射电磁波时,需要进行调谐和解调
D.IC卡既能接收读卡机发射的电磁波,也有向读卡机传输数据的功能
【答案】D
【详解】A.电磁波能在真空中传播,故A错误;B.IC卡工作肯定不是依靠X射线,X射线的辐射能量较大,长时间接触对人体有害,故B错误;C.读卡机发射的电磁波到IC卡的距离很近,所以不需要进行调谐和解调,故C错误;D.IC卡既能接收读卡机发射的电磁波,也有向读卡机传输数据的功能,故D正确。故选D。
8.麦克斯韦在前人研究的基础上,创造性地建立了经典电磁场理论,进一步揭示了电现象与磁现象之间的联系。他大胆地假设:变化的电场就像导线中的电流一样,会在空间产生磁场,即变化的电场产生磁场。以平行板电容器为例:圆形平行板电容器在充、放电的过程中,板间电场发生变化,产生的磁场相当于一连接两板的板间直导线通以充、放电电流时所产生的磁场。如图所示,若某时刻连接电容器的导线具有向上的电流,则下列说法中正确的是( )
A.电容器正在充电
B.两平行板间的电场强度E在减小
C.该变化电场产生顺时针方向(俯视)的磁场
D.两极板间电场最强时,板间电场产生的磁场达到最大值
【答案】A
【详解】A.电容器内电场强方向向上,下极板带正电,根据电流的方向,正电荷正在流向下极板,因此电容器处于充电过程,A正确;B.电容器的带电量越来越多,内部电场强度越来越大,B错误;C.该变化电场产生磁场方向等效成向上的电流产生磁场的方向,根据右手螺旋定则可知,电场产生的磁场逆时针方向(俯视),C错误;D.当两极板间电场最强时,电容器充电完毕,回路的电流最小,因此产生的磁场最小,D错误。故选A。
二、多选题(本大题共4小题,每小题4分,共16分)
9.如图所示,导电物质为电子的霍尔元件位于两串联线圈之间,线圈中电流为I,线圈间产生匀强磁场,磁感应强度大小B与I成正比,方向垂直于霍尔元件的两侧面,此时通过霍尔元件的电流为IH,与其前后表面相连的电压表测出的霍尔电压UH满足:UH=,式中k为霍尔系数,d为霍尔元件两侧面间的距离.电阻R远大于RL,霍尔元件的电阻可以忽略,则( )
A.霍尔元件前表面的电势低于后表面
B.若电源的正负极对调,电压表将反偏
C.IH与I成正比
D.电压表的示数与RL消耗的电功率成正比
【答案】CD
【详解】试题分析:根据左手定则可以判断出霍尔元件中的导电物质所受安培力指向后表面,即将向后表面侧移,又由于该导电物质为电子,带负电,因此后表面的电势将低于前表面的电势,A错误;若电源的正负极对调,磁场方向与图示方向相反,同时由电路结构可知,流经霍尔元件上下面的电流也将反向,因此电子的受力方向不变,即前后表面电势高低情况不变,B错误;由电路结构可知,RL与R并联后与线圈串联,因此有:,C正确;RL消耗的电功率,显然PL与成正比,又因为磁感应强度大小B与I成正比,即B与IH成正比,电压表的示数,则UH与成正比,所以UH与RL消耗的电功率PL成正比,D正确;故选CD.
10.LC振荡电路中电容器两端的电压u随时间t变化的关系如图所示,则( )
A.在t1时刻,电路中的电流最大
B.在t2时刻,电路的磁场能最大
C.t2至t3时间内,电路的电场能不断增大
D.t3至t4时间内,电容器所带的电荷量不断增多
【答案】BC
【详解】A.在t1时刻,电容器两端的电压最大,故两极板之间的电场最强,电场能最大,此时磁场能最小,故在t1时刻电路中的电流为0,A错误;B.在t2时刻电容器两端的电压为0,两极板之间的电场强度为0,故电场能为0,磁场能最大,B正确;C.t2~t3时间内,电容器两端的电压逐渐增大,故两极板之间的电场逐渐增强,则电路的电场能不断增大,C正确;D.t3~t4时间内,电容器两端的电压逐渐减小,根据Q=CU可知电容器所带的电荷量不断减小,D错误。故选BC。
11.如图所示,华为Mate40系列手机一经面世,受到世人追捧,除了领先世界的5G通讯、信息安全以外,人们还可以体验它无线充电的科技感。右图为无线充电原理图,由与充电底座相连的送电线圈和与手机电池相连的受电线圈构成。当送电线圈通入周期性变化的电流时,就会在受电线圈中感应出电流,从而实现为手机充电。在充电过程中( )
A.送电线圈中产生均匀变化的磁场
B.送电线圈中产生周期性变化的磁场
C.无线充电的原理是互感现象
D.手机电池是直流电源,所以受电线圈输出的是恒定电流
【答案】BC
【详解】AB.由于送电线圈中通入周期性变化的电流时,根据麦克斯韦理论可知送电线圈中电流产生的磁场呈周期性变化,A错误B正确;C.无线充电利用的是电磁感应原理,所以送电线圈和受电线圈通过互感现象实现能量传递,C正确;D.周期性变化的磁场会产生周期性变化的电场,输出不是恒定电流,D错误。故选BC。
12.2020年在抗击新冠肺炎疫情的战役中,为了发现高危人群中的疑似病人,通常利用红外线测量人体的温度。关于电磁波的应用,下列说法正确的是( )
A.红外线、X射线、γ射线中红外线的波长最长
B.红外线的显著作用是热效应,温度较低的物体不能辐射红外线
C.麦克斯韦第一次通过实验验证了电磁波的存在
D.X射线片可以用于诊断病情,γ射线可以摧毁病变的细胞
【答案】AD
【详解】A.由电磁波谱可知,红外线、X射线、γ射线中红外线的波长最长,A正确;B.红外线的显著作用是热效应,一切物体都能辐射红外线,B错误;C.麦克斯韦预言了电磁波的存在,并建立了完整的电磁场理论,赫兹第一次用实验验证了电磁波的存在,C错误;D.X射线有很高的穿透本领,常用于医学上透视人体,γ射线有极强的穿透能力和很高的能量,可以摧毁病变的细胞,D正确。故选AD。
三、实验题(本大题共2小题,每小题10分,共20分)
13.如图所示,感应圈G上装两根带有球形电极的铜管a、b构成发射天线,两球的间隙约0.5cm。将一根导线弯成环状,导线两端安装两个小金属球。其间留有空隙,将导线固定到绝缘支架B上靠近感应线圈放置。让感应线圈工作,当电火花在铜管a、b上两个金属球间跳动时,支架B上导线环两端的两个小球间也有电火花跳动。据此回答下列问题。
(1)人类历史上,首先捕捉到电磁波的科学家是___________。
(2)对于这一实验现象的解释如下,请完成其中的填空。
①感应线圈本质上是一个变压器,它利用___________将低压交流电变成数千伏的高电压,由于铜管a、b上两球间的电压很高,间隙中电场___________,空气分子被电离,从而形成一个导电通路。
②当电火花在铜管a、b上的两个金属球间跳动时,必定建立了一个迅速变化的电磁场。这种变化的电磁场以___________的形式在空间快速传播。当其经过导线环时,迅速变化的电磁场在导线环中激发出___________,击穿导线环中的空气,使得导线环的空隙中也产生了电火花。
③在此实验中,感应圈及金属棒构成了电磁波的___________,导线环成了电磁波的___________。
【答案】 赫兹 电磁感应 很强 电磁波 感应电动势 发射器 检测器
【详解】(1)[1]建立完整的电磁场理论并首先预言电磁波存在的科学家是麦克斯韦,而首先证实电磁波存在,并捕捉到电磁波的科学家是赫兹;
(2)当火花在感应圈两个金属球间跳动时,必定建立一个快速变化的电磁场.这种变化的电磁场以电磁波的形式在空间快速传播,当电磁波经过导线环时,迅速变化的电磁场在导线环中激发出感应电动势,使得导线环的两个小球间也产生了火花.在赫兹实验中,感应圈成了电磁波发射器,导线环成了电磁波的检测器.
①[2][3]可知,感应线圈本质上是一个变压器,它利用电磁感应将低压交流电变成数千伏的高电压.由于a、b管上两球间的电压很高,间隙中电场很强,空气分子被电离,从而形成一个导电通路;②[4][5]当电火花在a、b管上两个金属球间跳动时,必定建立一个迅速变化的电磁场,这种变化的电磁场以电磁波的形式在空间快速传播,当其经过导线环时,迅速变化的电磁场在导线环中激发出感应电动势,击穿导线环中的空气,使得导线环的空隙中也产生了电火花;③[6][7]在此实验中,感应圈及金属棒构成了电磁波的发射器,导线环成了电磁波的检测器。
14.某同学尝试把一个灵敏电流表改装成温度表,他所选用的器材有:灵敏电流表(待改装),学生电源(电动势为E,内阻不计),滑动变阻器,单刀双掷开关,导线若干,导热性能良好的防水材料,标准温度计,PTC热敏电阻R1(PTC线性热敏电阻的阻值与摄氏温度t的关系为Rt=a+kt,a>0,k>0).
设计电路图如图所示,并按如下步骤进行操作.
(1)按电路图连接好实验器材________.
(2)将滑动变阻器滑片P滑到__________(填“a”或“b”)端,单刀双掷开关S掷于________(填“c”或“d”)端,调节滑片P使电流表满偏,并在以后的操作中保持滑片P位置不动,设此时电路总电阻为R,断开电路.
(3)容器中倒入适量开水,观察标准温度计,每当标准温度计示数下降5℃,就将开关S置于d端,并记录此时的温度t和对应的电流表的示数I,然后断开开关.请根据温度表的设计原理和电路图,写出电流与温度的关系式I=________(用题目中给定的符号).
(4)根据对应温度记录的电流表示数,重新刻制电流表的表盘,改装成温度表.根据改装原理,此温度表表盘刻度线的特点是:低温刻度在________(填“左”或“右”)侧,刻度线分布是否均匀?______(填“是”或“否”).
【答案】 (2)a c 满偏(或指针到最大电流刻度); (3); (4)右, 否
【详解】(2)根据实验的原理可知,需要先选取合适的滑动变阻器的电阻值,结合滑动变阻器的使用的注意事项可知,开始时需要将滑动变阻器滑片P滑到 a端,乙保证电流表的使用安全;然后将单刀双掷开关S掷于 c端,调节滑片P使电流表满偏,设此时电路总电阻为R,断开电路.
(3)当温度为t时,热敏电阻的阻值与摄氏温度t的关系为:R1=a+kt,根据闭合电路的欧姆定律可得,
(4)由上式可知,温度越高,电流表中的电流值越小,所以低温刻度在表盘的右侧;由于电流与温度的关系不是线性函数,所以表盘的刻度是不均匀的.
四、计算题(本大题共2小题,每小题16分,共32分)
15.如图所示的电路中,电容器的电容C=1 μF,线圈的自感系数L=0.1 mH,先将开关S拨至a,这时电容器内有一带电油滴恰能保持静止,然后将开关S拨至b,求:(g取10 m/s2,π取3.14,研究过程中油滴不与极板接触)
(1)至少经过多长时间,油滴的加速度最大?
(2)当油滴的加速度为何值时,LC回路中的磁场能最大?
【答案】(1)3.14×10-5 s;(2)10 m/s2
【详解】(1)当S拨至a时,油滴受力平衡,可知油滴带负电。
当S拨至b时,LC回路中有电流,其振荡周期为
T=2π=2×3.14×s=6.28×10-5 s
当电容器恰好反向充电结束时,油滴所受静电力向下且最大,此时油滴受到的合力最大,加速度最大,至少经过的时间为
t==3.14×10-5 s
(2)LC回路中的磁场能最大时,电流最大,电容器所带电荷量为0,油滴只受重力作用,油滴的加速度为
g=10 m/s2
16.某居住地A位于某山脉的一侧,山脉的另一侧P处建有一无线电波发射站,如图所示,该发射站可发送频率为400kHz的中波和频率为400MHz的微波,已知无线电波在空气中的传播速度都为。
(1)求该中波和微波的波长。
(2)发射站发出的电磁波是经过干涉还是衍射后到达居住地A处的?请说明理由。
(3)若两种波的接收效果不同,请说明哪一种波的接收效果更好、为什么?
【答案】(1),0.75m;(2)见详解;(3)见详解
【详解】(1)由
则中波的波长为
微波的波长
(2)发射站发出的电磁波是经过衍射后到达居住地A处,若是干涉则必须频率相同,明显不可能是干涉现象,所以电磁波是经过波的衍射后绕过高山,到达居住地A处。
(3)要发生明显的波衍射现象,则波长必须与阻碍物尺寸差不比,所以两种波的接收效果明显不同,波长越长的波接收效果更好,因此中波接收效果更好。
人教版 (2019)选择性必修 第二册4 电磁波谱精品学案设计: 这是一份人教版 (2019)选择性必修 第二册4 电磁波谱精品学案设计,文件包含44电磁波谱解析版docx、44电磁波谱原卷版docx等2份学案配套教学资源,其中学案共32页, 欢迎下载使用。
高中物理人教版 (2019)选择性必修 第二册第四章 电磁振荡与电磁波1 电磁振荡优质导学案及答案: 这是一份高中物理人教版 (2019)选择性必修 第二册第四章 电磁振荡与电磁波1 电磁振荡优质导学案及答案,文件包含41电磁振荡解析版docx、41电磁振荡原卷版docx等2份学案配套教学资源,其中学案共31页, 欢迎下载使用。
人教版 (2019)选择性必修 第二册1 交变电流优秀学案设计: 这是一份人教版 (2019)选择性必修 第二册1 交变电流优秀学案设计,文件包含第3章交变电流单元测试解析版-2022-2023学年高二物理下学期同步学案+典例+练习人教版选择性必修2docx、第3章交变电流单元测试原卷版-2022-2023学年高二物理下学期同步学案+典例+练习人教版选择性必修2docx等2份学案配套教学资源,其中学案共27页, 欢迎下载使用。

