- 6.3.3 数据的表示(第3课时)(课件) 课件 1 次下载
- 6.4.1 统计图的选择(第1课时)(课件) 课件 1 次下载
- 6.4.2 统计图的选择(第2课时)(课件) 课件 1 次下载
- 第六章 数据的收集与整理(单元小结) 课件 0 次下载
- 第六章 数据的收集与整理(单元测试) 试卷 1 次下载
数学七年级上册6.4 统计图的选择精品习题
展开第六章 数据的收集与整理
6.4 统计图的选择
精选练习
一、单选题
1.(2022·全国·七年级课时练习)下面信息中,适合用折线统计图的是( )
A.六年级各班的学生人数 B.淘淘近六年的体重变化情况
C.花生中各种营养成分所占百分比 D.冬冬家六月份收支情况
2.(2021·黑龙江绥化·期末)疾控中心统计冬季流感疫情,既想知道每天患病人数的多少,又要能反映疫情变化的情况和趋势,最好选用( )
A.条形统计图 B.折线统计图 C.扇形统计图 D.统计表
3.(2022·黑龙江省新华农场中学期末)要想更清楚地了解各部分数量同总数之间的关系,应该选用( )
A.条形统计图 B.折线统计图 C.扇形统计图
4.(2021·甘肃·永昌县第六中学七年级期末)为了说明某地区一天气温的变化情况,使用最合适的统计图是( )
A.条形图 B.折线图 C.扇形图 D.直方图
5.(2022·山东济宁·七年级期末)要反映我县某月内气温的变化情况宜采用( )
A.条形统计图 B.扇形统计图 C.折线统计图 D.频数分布直方图
6.(2022·山东·泰山外国语学校阶段练习)空气是由多种气体混合而成的,为了直观地介绍空气各成分的百分比,最适合使用的统计图是( )
A.扇形图 B.直方图 C.条形图 D.折线图
二、填空题
7.(2022·全国·七年级课时练习)为了解我区某一天的气温变化情况,宜用__________统计图表示;为了解空气中各种气体的占比情况,宜用_________统计图表示.
8.(2022·全国·七年级专题练习)条形统计图能清楚地表示出每个项目的_________;折线统计图能清楚地反映事物的________;扇形统计图能清楚地表示出各部分在总体中所占的______.
9.(2022·全国·七年级单元测试)在青年歌手大奖赛中,为更好地了解各选手所获票数的多少,应用_________统计图表示.
10.(2022·全国·七年级课时练习)如图是2018年参加PISA测试(国际学生评估项目)的79个国家学生的数学平均成绩(x)的3个统计图,能最直观地说明一半以上国家的学生成绩在60≤x<70之间的统计图是 _____.(填“直方图”,“扇形统计图”,“折线统计图”)
三、解答题
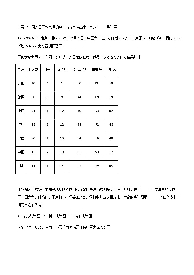
11.(2022·陕西宝鸡·七年级期末)下面是某市一周的日平均气温变化情况:
星期 | 一 | 二 | 三 | 四 | 五 | 六 | 日 |
气温 | -8 | -5 | -4 |
(1)将气温从高到低进行排列(用“>”连接);
(2)哪天的平均气温最高,哪天的平均气温最低?最高气温比最低气温高多少?
(3)要把一周的日平均气温的变化情况反映出来,宜选 统计图.
12.(2022·江苏南京·一模)2022年2月6日,中国女足在决赛落后2球的不利局面下,顽强拼搏,最终3:2战胜韩国队,勇夺亚洲杯冠军!
晋级女足世界杯决赛圈3次及以上的国家队在女足世界杯决赛阶段的比赛结果统计
国家 | 胜场数 | 平局数 | 负场数 | 比赛总场数 | 进球数 | 丢球数 |
美国 | 40 | 6 | 4 | 50 | 138 | 38 |
德国 | 30 | 5 | 9 | 44 | 121 | 39 |
挪威 | 24 | 4 | 12 | 40 | 93 | 52 |
瑞典 | 32 | 5 | 12 | 49 | 71 | 48 |
巴西 | 20 | 4 | 10 | 34 | 66 | 40 |
中国 | 16 | 7 | 10 | 33 | 53 | 32 |
日本 | 14 | 4 | 15 | 33 | 39 | 55 |
(1)根据表中数据,要清楚地反映不同国家女足比赛总场数的多少,适合的统计图是 ;要清楚地反映同一国家女足胜场数、平局数、负场数在比赛总场数中所占的百分比,适合的统计图是 .(在空格上填写合适的代号)
A.条形统计图 B.折线统计图 C.扇形统计图
(2)结合表中数据,从两个不同的角度简要评价中国女足的水平.
一、填空题
1.我国五座名山的海拔高度如下表:
山名 | 黄山 | 华山 | 泰山 | 庐山 | 峨眉山 |
海拔/米 |
要想对比几座名山的高度,应选择__________统计图.
2.(2022·全国·七年级课时练习)某校七年级二班在订购本班的班服前,按身高型号进行登记,对女生的记录中,身高150cm以下记为S号,150~160cm记为M号,160~170cm记为L号.170cm以上记为XL号.若绘制成统计图描述这些数据,合适的统计图是_____(填“条形”、“折线”、“扇形”中的一个)统计图.
3.(2022·全国·七年级课时练习)为了解全校学生对新闻,体育.动画、娱乐、戏曲五类电视节目的喜爱情况,机调查了100名学生,结果如扇形图所示,依据图中信息,回答下列问题: (1)在被调查的学生中,喜欢“动画”节目的学生有 _____(名); (2)在扇形统计图中,喜欢“体育”节目的学生部分所对应的扇形圆心角大小为 _____(度).
4.(2022·全国·七年级课时练习)某公司近三年来的产品价格如下表所示(元/500克):
年份 | 2018 | 2019 | 2020 |
产品单价(元/500克) | 1.46 | 1.92 | 2.53 |
该公司若根据上述信息制作统计图,并据此向物价部门申请涨价,你认为下面两幅图,图_______是该公司制作的.
5.(2022·全国·七年级课时练习)为了解泰山庙社区20~60岁居民最喜欢的支付方式,某兴趣小组对社区内该年龄段的部分居民展开了随机问卷调查(每人只能选择其中一项),并将调查数据整理后绘成如下两幅不完整的统计图.请根据图中信息估计该社区中20~60岁的居民约10000人,估算其中41﹣60岁的人中最喜欢现金支付方式的人数为_____.
二、解答题
6.(2022·全国·七年级课时练习)2021年4月,教育部印发《关于进一步加强中小学生睡眠管理工作的通知》,明确要求初中生每天睡眠时间应达到9小时某初级中学为了解学生睡眠时间的情况,从本校学生中随机抽取500名进行问卷调查,并将调查结果用统计图描述如下.
调查问卷 1.近两周你平均每天睡眠时间大约是______小时. 如果你平均每天睡眠时间不足9小时,请回答第2个问题 2.影响你睡眠时间的主要原因是______(单选) A.校内课业负担重 B.校外学习任务重 C.学习效率低 D.其他 |
平均每天睡眠时间x(时)分为5组:①5≤x<6;②6≤x<7;③7≤x<8;④8≤x<9;⑤9≤x<10,根据以上信息,解答下列问题:
(1)请补全频数分布直方图;
(2)本次调查中,认为“校外学习任务重”影响睡眠的圆心角的度数为______ ,达到9小时的学生人数占被调查人数的百分比为______ ;
(3)请对该校学生睡眠时间的情况作出评价,并提出一条合理化建议.
7.(2022·全国·七年级课时练习)国务院教育督导委员会办公室印发的《关于组织责任督学进行“五项管理”督导的通知》指出,要加强中小学生作业、睡眠、手机、读物、体质管理.某校数学社团成员采用随机抽样的方法,抽取了八年级部分学生,对他们一周内平均每天的睡眠时间t(单位:h)进行了调查,将数据整理后得到下列不完整的统计图表:
组别 | 睡眠时间分组 | 频数 | 频率 |
A | 4 | 0.08 | |
B | 8 | 0.16 | |
C | 10 | ||
D | 21 | 0.42 | |
E | 0.14 |
请根据图表信息回答下列问题:
(1)频数分布表中,___________,___________;
(2)扇形统计图中,C组所在扇形的圆心角的度数是____________;
(3)请估算该校1200名八年级学生中睡眠不足7小时的人数;
(4)研究表明,初中生每天睡眠时长低于7小时,会严重影响学习效率.请你根据以上调查统计结果,向学校提出一条合理化的建议.
8.(2022·全国·七年级课时练习)在学校组织的社会实践活动中,第一小组负责调查全校1000多同学每天完成家庭作业时间情况,他们随机抽取了一部分同学进行调查,并绘制了所抽取样本的频数分布表和频数分布直方图(如图)
时间x(小时) | 频数 | 百分比 |
4 | 8% | |
5 | 10% | |
a | 40% | |
15 | 30% | |
4 | 8% | |
2 | b |
请根据图中信息解答下列问题:
(1)该小组一共抽查了________人;
(2)频数分布表中的________,________;
(3)将频数分布直方图补充完整(直接画图,不写计算过程);
(4)《河北省落实教育部等九部门关于中小学生减负措施实施方案》规定,初中生每天书面家庭作业时间不超过1.5小时,根据表中数据,请你提出合理化建议.
北师大版七年级上册6.4 统计图的选择同步练习题: 这是一份北师大版七年级上册6.4 统计图的选择同步练习题,共7页。试卷主要包含了单选题,填空题,应用题等内容,欢迎下载使用。
北师大版七年级上册6.4 统计图的选择课时练习: 这是一份北师大版七年级上册6.4 统计图的选择课时练习,共55页。试卷主要包含了单选题,填空题,解答题等内容,欢迎下载使用。
北师大版七年级上册第六章 数据的收集与整理6.4 统计图的选择同步练习题: 这是一份北师大版七年级上册第六章 数据的收集与整理6.4 统计图的选择同步练习题,共9页。试卷主要包含了单选题,填空题,解答题等内容,欢迎下载使用。

