语文人教部编版鲁滨逊漂流记公开课教案
展开第二单元集体备课
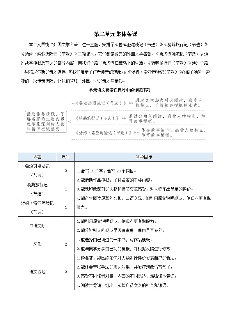
本单元围绕“外国文学名著”这一主题,安排了《鲁滨逊漂流记(节选)》《骑鹅旅行记(节选)》《汤姆·索亚历险记(节选)》三篇课文,它们都是经典的外国文学名著。《鲁滨逊漂流记(节选)》通过故事梗概及节选的部分内容,向我们介绍了鲁滨逊在荒岛上的生活;《骑鹅旅行记(节选)》通过介绍小男孩尼尔斯的奇妙遭遇,向我们展示了作者神奇的想象力;《汤姆·索亚历险记(节选)》介绍了汤姆·索亚的一次传奇历险,让我们领略了外国小说的奇妙与精彩。
单元语文要素在课时中的梯度序列
内容 | 课时 | 教学目标 |
鲁滨逊漂流记 (节选) | 2 | 1.会写15个字,会写23个词语。 2.能借助作品梗概,了解名著的主要内容。 3.能就印象深刻的人物和情节交流感受,对人物作出简单的评价。 4.能产生阅读原著的兴趣。口语交际,能引用原文说明观点,使观点更有说服力。 |
骑鹅旅行记 (节选) | 1 | |
汤姆·索亚历险记(节选) | 1 | |
口语交际 | 1 | 1.能引用原文说明观点,使观点更有说服力。 2.能分辨别人的观点是否有道理,理由是否充分。 |
习作 | 2 | 1.能选择自己读过的一本书,写作品梗概。 2.能与同学分享自己写的梗概,并根据反馈进行修改。 |
语文园地 | 2 | 1.读名著,能围绕如何对人物进行评价发表自己的看法。 2.能体会夸张手法的表达效果,并发挥想象仿写句子。 3.感受不同译者对相同内容的不同表达,增强译本意识。 4.朗读并背诵一组出自《增广贤文》的格言和谚语。 |
快乐读书吧 | 3 | 1.能产生阅读世界名著的兴趣,自主规划、阅读《鲁宾逊漂流记》《骑鹅旅行记》《汤姆·索亚历险记》《爱丽丝漫游奇境》四部名著,了解故事内容。 2.能了解作品的大致内容,体会作者通过文字传达的情感和思想内涵。 3.能做读书笔记,与同学交流阅读收获。 |
5 鲁滨逊漂流记(节选)
1.会写“惧、凄”等15个字,会写“流落、凄凉”等23个词语。 2.能借助作品梗概,了解名著的主要内容。 3.能就印象深刻的情节交流感受,能对鲁滨逊作出简单的评价,产生阅读原著的兴趣。 能借助作品梗概,了解名著的主要内容。 能就印象深刻的情节交流感受,能对鲁滨逊作出简单的评价,产生阅读原著的兴趣。 读书指导 自主学习 表格梳理 多媒体课件;学生完成课前预学单。 2课时 | |||||||||||||||||||||||||
第1课时 | |||||||||||||||||||||||||
课型:新授 | 执行时间: 月 日 | 执教: | |||||||||||||||||||||||
1.会写“惧、凄”等15个字,会写“流落、凄凉”等23个词语。 2.能理清小说的线索,抓住课文中的主要信息,概括主要内容。 3.初步感知鲁滨逊顽强生存、积极生活的态度。 板块一 激趣导入,引发期待 师:同学们,请试着想一想,在现实生活中,一个人能独自在荒岛上长期生存吗?(课件出示海上荒岛图) 生:荒岛上缺乏各类生存资源。海水不能饮用,缺乏饮用水;没有稳定的食物来源;天气湿热,昼夜温差极大;时刻要面临毒蛇猛兽的威胁。所以,一个人在荒岛上几乎不可能独自长期地生存下去。 师:你考虑得很有道理。然而,18世纪初,英国发生了一个传奇的故事,就有这样一个人独自在荒岛上生活了六年之久。
师:不过,让这个水手没想到的是,这段传奇的冒险经历激发了一个作家的灵感。不久,以这个故事为原型的小说就发表了,这部小说被后人尊奉为18世纪欧洲现实主义小说的奠基之作。那位才华横溢的作家便是丹尼尔·笛福,那部经典小说便是脍炙人口的《鲁滨逊漂流记》。今天,我们一起来学习这篇课文。(教师板书课题“鲁滨逊漂流记(节选)”) 师:作者丹尼尔·笛福是一个怎样的人呢?同学们都完成了课前预学单第4题吧。(学生汇报搜集的资料) 师:老师也搜集了一些资料,我们一起来看看吧!(出示课前预学单第4题答案) 4.本文的作者是英国作家(丹尼尔·笛福),查找相关资料,了解作者的生平及作品。 丹尼尔·笛福(1660—1731),英国小说家。以写政论和讽刺诗著称,反对封建专制,主张发展资本主义工商业。晚年发表海上冒险小说、流浪汉小说和历史小说。主要作品:《鲁滨逊漂流记》《辛格顿船长》《摩尔·弗兰德斯》等。
板块二 初读感知,厘清脉络 1.初读课文,学习字词。 师:请同学们自由默读课文,注意读准字音,读通句子,在不理解的地方做上记号。(学生自由读课文) 师:大家都读完课文了,我们先检查一下课前预学单里面的第2题,你们都做对了吗?(出示课前预学单第2题答案) 2.用“√”给下列加点字选择正确的读音。 日晷(ɡuǐ ɡuī) 木筏(fà fá) 畜养(chù xù) 野蛮(mán mái) 圈养(quān juàn) 简陋(lòu lù) 簿记(bù bò) 铁锨(xiān xīn) 师:课文中有些需要我们掌握的词语,请同学们看看自己是否掌握了。和同桌开展互读互评,注意要认真聆听,再评价对方哪里读得好,哪里需要纠正。(出示课前预学单第1题,学生互读互评,再指名两组汇报。) 1.读一读下面的词语,注意读准字音。不会认读的生字词圈出来多读几遍。 畏惧 凄凉 寂寞 宴会 倒霉 书籍 聊天 缺乏 栅栏 控制 贷方 剔除 奄奄待毙 侵袭 倾覆 流落 防御 恐惧 忧伤 处境 理智 心平气和 抛弃 重见天日 宽慰 深重 困境 焉知非福 生:我的同桌声音非常洪亮,但是“栅栏”的“栅”要注意,应读第四声zhà。 生:我的同桌每个词语的发音都很清晰,值得我学习。就是“剔除”这个词要注意,“剔”在这里读第一声tī。 师:同学们很会聆听,这些词语我们一起来读一读,每个词语读一遍。(生齐读) 师:现在我们再来看看本课要求会写的字,有哪些字要提醒同学注意的?(出示课件,本课会写字变红。)你有什么好办法来记住它呢?请大家把课前预学单第3题拿出来说一说。(出示课前预学单第3题) 生:“书籍”的“籍”和“杯盘狼藉”的“藉”很容易混淆,我用组词和偏旁归类的方式记住了这两个字,“书籍”的“籍”是竹字头,“杯盘狼藉”的“藉”是草字头。 师:组词和对比形近字的不同笔画都是好方法。汉代造纸术被发明之前的书籍多记载在竹简上,所以“籍”是竹字头。 生:“贷方”的“贷”上面部分是一个“代”字,而“货物”的“货”上面部分是一个“化”字。 生:“覆盖”的“覆”上面部分很像“西”,“步履”的“履”的偏旁是尸字头。 师:对比形近字的不同笔画,可以帮助我们记忆生字,请大家把这3个字再写一遍。(出示第1课时课中导学单活动一,生练写。) 2.默读梗概,感知大意。 师:同学们,快速浏览这篇文章,你们发现本课和之前的课文有什么不同之处吗? 生:我发现这篇课文被分成了两个部分——梗概和节选。 师:你真厉害!本课的编排形式特殊,那大家知道梗概和节选的区别吗? 生:梗概是概括全文的大致内容,而节选是选取了原文的某些段落。 师:说得真好,我们一起来看看它们的概念。 梗概是一种应用文体,常用来简要介绍电影、电视和小说的主要情节,我们一般能在作品的封面、扉页或封底上看到它。 节选是从某篇文章或某本著作中选取的部分段落或章节。 师:读了梗概,我们就能大致把握整本书的主要内容了,接下来,请同学们快速默读课文梗概,思考:课文讲了发生在谁身上的什么事?完成读书信息卡。(出示第1课时课中导学单活动二,指名回答。) 活动二:了解内容,填写读书信息卡。
生:课文讲述了航海爱好者鲁滨逊在去非洲航海的途中遇到风暴,只身漂流到一座无人的荒岛上,他顽强地克服种种困难,在岛上生活了二十八年,终于获救返回英国。 师:概括得不错!如果是你流落到这样一个荒岛上,你会怎样?说说你的感受。 生:我会很害怕、很恐惧,因为我从来没有离开过爸爸妈妈独自生活。 生:如果是我流落到这样一个荒岛上,我会很好奇,岛上有什么呢?我终于可以独自探险了! 师:同学们的感受各不相同,下面,请大家拿起笔来,一边读一边思考:鲁滨逊流落荒岛后都做了哪些事情?大家可以一边读一边作批注,做到不动笔墨不读书。
板块三 精读梗概,梳理脉络 师:在流落荒岛之后,我们的主人公鲁滨逊克服重重困难获得了新生。请同学们先浏览课文第1~2自然段,课文写了鲁滨逊的什么事?尝试用小标题来概括。 生:第1~2自然段主要写了鲁滨逊爱好冒险,有一次乘船前往非洲,却因意外流落荒岛。 师:如果抓住最重要的事件提炼成小标题,大家觉得可以起什么小标题呢? 生:前往非洲,流落荒岛。 师:你的提炼非常精准,这里面的落脚点是流落荒岛,那我们就可以给这两个自然段起一个小标题——流落荒岛。(师相机板书:流落荒岛) 师:那么,鲁滨逊流落荒岛后又相继做了哪几件事情呢?请大家运用提取关键信息的方法,四人为一个小组,合作学习,填写下列表格。(出示课中导学单活动三) 活动三:根据梗概,将鲁滨逊流落荒岛后做的事列成小标题。
师:同学们填完了吗?请每个组派代表来说一说:鲁滨逊流落荒岛后又相继做了哪几件事情呢? 生:第3~5自然段,写鲁滨逊为了在荒岛上生活下去,开始找生活物资,并建造房屋,准备定居下来。因此可以概括为“建房定居”。 生:第6自然段,主要写鲁滨逊打猎、捕鱼、畜养山羊,还种出了许多粮食。因此可以概括为“驯养培育”。 生:第7~8自然段,讲鲁滨逊救了野人“星期五”,而“星期五”则意外成了鲁滨逊在岛上生活的最佳帮手。可以概括为“救‘星期五’”。 生:第9~10自然段,简单总结了鲁滨逊回到英国。可以概括为“回到英国”。 (根据学生发言,师相机板书“建房定居”“驯养培育”“救‘星期五’”“回到英国”。) 师:鲁滨逊在荒岛上创造了生存的奇迹,请大家说说他给你留下了怎样的印象。 生:我认为鲁滨逊心理素质很好,在环境恶劣的孤岛上,他仍然乐观积极,沉着冷静,靠智慧解决困难。他勇敢坚毅,动手能力十分强。 师:说得非常好!这节课我们通过朗读、小组合作交流,初步了解了梗概和节选的区别,还梳理了课文的主要脉络。下节课,我们将深入了解鲁滨逊的内心,体会他在荒岛上的境遇和心情,学习作者的写作方法。 1.运用多种方法识字。本课的生字词较多,记忆起来有些困难,引导学生运用不同的方法去识记,提高记忆效果,通过讨论、交流可以提高学生识字的积极性。 2.抓关键词,学会概括。通过让学生提炼小标题概括主要内容,让学生的思维经历“提取信息——概括——提炼文字——调整顺序”的过程,既训练了学生的概括能力,也让学生习得了阅读方法。
|
设计意图 创设情境,谈话切入,激发学生阅读文本的兴趣,引发学生对荒岛生活的思考,调动学生阅读的积极性,拉近学生与文本间的距离,使学生对文本产生学习兴趣。
设计意图 让学生通过阅读初步感知课文的主要内容,并清除学习上的障碍,包括字、词、句等,以便进一步深入学习课文。同时,培养学生边读边想、读书动笔的习惯。
设计意图 将段落层次理出来,给学生提供一个学习的支架,引导学生抓住关键信息进行内容提炼。教学中用表格的形式把鲁滨逊在荒岛生活的经历展现在学生眼前,通过快速阅读引导学生抓住课文主要信息,概括课文主要内容,有利于培养学生自主学习、自主解决问题与合作解决问题的能力。
| ||||||||||||||||||||||||
第2课时 | |||||||||||||||||||||||||
课型:新授 | 执行时间: 月 日 | 执教: | |||||||||||||||||||||||
1.能根据课文内容,体会鲁滨逊的心态变化。 2.能就印象深刻的情节交流感受,能对鲁滨逊作出简单的评价,产生阅读原著的兴趣。 板块一 复习旧知,导入新课 师:上节课,我们学习了一个怎样的故事?谁能借助上节课的小标题来说一说呢?(课件出示第1课时板书) 生:鲁滨逊流落荒岛后,建房定居,通过驯养培育,努力使自己生存了下来,他还救了野人“星期五”。他经过二十八年的荒岛生活,最后在船长的帮助下,回到了英国。 师:梗概中有哪些令你印象深刻的情节呢? 生:我对鲁滨逊游去原来的船上找生活物资这一情节印象深刻,他实在太幸运了,在那条船上找到了很多实用的物资。 生:我对鲁滨逊发现野人的脚印这一情节印象深刻,他在发现野人的脚印后迅速作出应对之策,体现出他强大的心理素质。 师:说得真好,课文也为我们提供了一个原著中的精彩片段。请同学们快速默读节选部分,边读边思考下列问题。 1.节选内容对应的是梗概中的哪个部分? 2.鲁滨逊遇到了哪些困难?又是怎样克服的? 3.节选部分的主要内容是什么? 师:谁来回答第一个问题? 生:节选内容是小说的开头部分,主要写鲁滨逊刚流落到荒岛时的处境。 师:说得非常棒!鲁滨逊遇到了哪些困难呢?他是如何克服的?这些信息在读课文的过程中可以直接提取出来,现在请四个同学来分别回答一下。(出示第2课时课中导学单活动一,指名回答并相机出示答案。) 活动一:阅读课文节选部分,填写下面的对照分析表。
生:鲁滨逊需要设法估算日子来维持正常的生活,他想到的办法是用刀刻痕记录时间。 生:鲁滨逊还有一个巨大的困难,那就是缺乏物资。不过还好,他从船上收罗了很多东西。 生:没有地方居住也是鲁滨逊面临的困难之一,他克服这项困难的办法就是自己动手砍木材、加工、打桩,建住所。 生:虽然鲁滨逊经常有恐惧、沮丧的情绪,不过他很快克服了这种情绪,他开始记录遇到的幸和不幸,尽可能安慰自己。 师:大家回答得非常好!将他做的这些事串联起来就可以概括出节选部分的主要内容了。哪位同学来试一试? 生:节选部分主要讲鲁滨逊流落到荒岛后,用刀刻痕记录时间,从船上收罗东西,开始修建住所,并对自己目前的情形和环境进行理性思考。 师:说得真清楚!这也是我们概括文章主要内容的方法,先找出一件件事情,然后将这些事情串起来,再略作精简就可以了。
板块二 研读赏析,评价形象 1.体会心情变化。 师:多么坚强的鲁滨逊,虽然遇到重重困难,但是他都能找到办法一一克服。在经历这些事情的时候,他的心态发生了怎样的变化呢?根据提示,完成思维导图。(出示第2课时课中导学单活动二,指名回答并相机出示答案) 活动二:体会人物的心情变化。 生:刚刚流落荒岛时,从“我现在处在一个令人忧伤的、没有言语交流的生活场景中”“我被抛弃在一座可怕的荒岛上,没有重见天日的希望”等语句中,可以看出鲁滨逊沮丧的心理。 生:从鲁滨逊制作工具、建造住所这些行为中可知他已经冷静下来。 生:从第7自然段可以看出来,习惯了岛上的生活后,鲁滨逊是心平气和的状态。 生:记录自己的幸与不幸后,鲁滨逊的内心得到了宽慰。 师:回答得太好了! 2.感受人物形象。 师:课文中,你认为哪些地方描写得最精彩?你从中感受到了鲁滨逊怎样的人物形象?请同学们默读课文,可以画出关键语句,并在旁边作简要批注。(出示第2课时课中导学单活动三) 活动三:分析人物,完善人物画像。 (学生独立思考,圈画相关语句、作批注,教师巡视,指名回答。) 生:我找到了第1~2自然段鲁滨逊判断纬度和刻痕记录时间的情节,从这里可以看出鲁滨逊是一个知识丰富、善于动脑筋的人。(师板书:聪明博学) 生:我找到了第5自然段最后一句话“虽然缺乏,但我很快就习惯了”,从这里可以看出鲁滨逊是一个适应能力很强的人。(师板书:适应力强) 生:我补充一点,第6自然段的第一句写“没有工具,干什么都困难重重”,后面接着写“我几乎花了一年工夫才完全布置好我那个用栅栏围起来的小小的住所”,一直到这个自然段最后,可以看出他为建造住所花了很多工夫,由此可见他具有坚韧不拔的品质。(师板书:坚韧不拔) 生:第1自然段写“我现在处在一个令人忧伤的、没有言语交流的生活场景中”,所以鲁滨逊其实是非常孤独、寂寞的,但是他不在沉郁的现状里自暴自弃,后面写他开始认真考虑自己的处境,记录了自己的幸与不幸,从中可以看出鲁滨逊是一个积极乐观的人。(师板书:积极乐观) 师:你能通过联系前后文来体会人物形象,真不错!大家注意到鲁滨逊列的“坏处”和“好处”了吗?男生读表格中的“坏处”,女生读表格中的“好处”,我们把坏处和好处对照来读,看看你体会到了什么。(课件出示课本第25页节选部分的“坏处”和“好处”,男生、女生分别读“坏处”和“好处”,指名回答。) 生:我体会到鲁滨逊很了不起,他意识到了这种困难和困难带来的坏处,总能针对每一项坏处找到一些好处来宽慰自己。 师:你很会思考!是的,人生不可能一帆风顺,当我们处在不利的环境中时,就要像鲁滨逊一样,直面现实,用辩证思维在绝望中寻找希望,增强自己跟困难作斗争的信心。 师:通过刚才的学习,我们知道鲁滨逊有良好心态的重要因素在于鲁滨逊会将自己所遇到的幸与不幸进行对比,用乐观积极的态度自我疏解。最近,你们有遇到什么困难和烦恼吗?让我们也像鲁滨逊一样把坏处和好处一一对应写出来,写好后再看看这张对照表,你们的心态是否发生了变化呢?(出示第二课时课末固学单) 学以致用,自我疏解: 最近我遇到的困难和烦恼:爸爸给我买了很多课外书,还要求我每天向他汇报读书心得。 我也像鲁滨逊一样把坏处和好处列出来:
我的心态变化:烦恼→愉悦。 师:同学们都完成了吧,谁来分享一下? 生:最近我的烦恼是爸爸给我买了很多课外书,还要求我每天向他汇报读书心得。我也像鲁滨逊一样把坏处和好处列出来:坏处是阅读课外书占用了我不少玩耍的时间,真不开心,与考试没什么关系不说,还得每天汇报读书心得,太累了;好处是坚持阅读可以积累丰富的课外知识,提高自身的文学素养,在提高阅读能力和写作能力的同时,还能增进我和爸爸的感情。我的心态变化是从烦恼到愉悦。 师:同学们,所有的问题都存在两面性,若在平时遇到问题,你们要学会辩证看待,保持乐观的心态,努力去解决问题。
板块三 借助目录,拓展阅读 师:同学们,今天这节课我们仔细地阅读了节选内容,知道了鲁滨逊流落荒岛后的故事,他还会有怎样离奇的经历呢?让我们来看看全书目录,说一说你们还对哪些内容感兴趣或存有疑问吧!(课件出示全书目录,指名汇报。) 《鲁滨逊漂流记》目录 第一章 违背父命去航海第十五章 圈地驯羊 第二章 沦为奴隶第十六章 发现脚印 第三章 出逃第十七章 海边人骨 第四章 成为种植园主第十八章 发现新山洞 第五章 再次航海第十九章 恐怖的人肉宴 第六章 荒岛建家园第二十章 遇难船只 第七章 落难日记第二十一章 “星期五”的出现 第八章 荒岛上的麦苗第二十二章 教育和考验 第九章 病中感悟第二十三章 激战野人 第十章 乡间别墅第二十四章 骨肉情深 第十一章 艰辛耕作第二十五章 绝处逢生 第十二章 岛上旅行第二十六章 大获全胜 第十三章 自制器具第二十七章 重返故乡 第十四章 环岛探险 第二十八章 旧地重游 生:“沦为奴隶”这一章让我很想读一读,鲁滨逊怎么会沦为奴隶呢?他是如何逃脱的?我太想具体了解了! 生:我对“病中感悟”这一章很感兴趣,鲁滨逊生病了吗?荒岛上没有医生,他是怎么战胜病魔的? 生:我想看最后一章“旧地重游”,鲁滨逊在返回故乡后难道又回到荒岛了?这次又会发生什么呢? 师:看来同学们还有很多疑问和好奇的地方。同学们课后可以去阅读一下这本名著,相信你们在读了这本名著之后会解开疑问,有不一样的收获。读完之后,你们还可以结合自己的阅读感受,为这本书写一则推荐词,将这本书推荐给更多爱读书的人。(出示课后拓学单) 阅读,是培养学生语感和语文素养的最佳途径之一,也是学生与文本对话的有效途径之一。在本课教学中,落实学生阅读的主体地位,给学生充足的阅读时间,让学生独立、充分地与文本对话,从整体入手,紧扣中心,抓住重点语句感受人物的特点。在学生读通课文,了解课文脉络的基础上,通过自主学习、小组合作、勾画批注、抓住关键词句等方式,让学生养成自主学习的习惯,提升学生的思维能力。 在教学过程中,引导学生抓住重点词句来进行品读,通过有层次、有秩序、有针对性的提问,既能训练学生的语言表达能力,又能把学生的思维能力、观察能力和想象能力充分调动起来,深刻体会鲁滨逊的人物品格,激发学生阅读原著的兴趣。 |
设计意图 对文章主要内容的回顾,不仅可以检查学生对旧知的掌握程度,也有利于他们更好地熟悉文本内容,为后面的学习作好铺垫。
设计意图 前面环节通过“梗概”让学生了解和回顾故事的主要内容,落实本单元语文要素的第1条“借助作品梗概,了解名著的主要内容”;这一板块开始进入“节选”的文本细读,来落实本单元语文要素的第2条“就印象深刻的人物和情节交流感受”。通过读文本来捋清人物的行为表现,再通过行为表现来感受人物的心理变化,最后通过人物的心理变化来感知人物的精神品质。本板块最后的课末固学单巧妙设计了一个关于课文写法的迁移运用的题目,让学生通过情境实践来进一步体会文中主人公的心情变化和精神品质。 设计意图 从课内迁移到课外,一方面帮助学生深入理解鲁滨逊的人物形象,另一方面调动学生的学习积极性,也教会学生辩证地看待问题。
设计意图 节选部分的学习起到“引子”的作用,在此基础上激发学生阅读全书的欲望。
| ||||||||||||||||||||||||
六年级下册鲁滨逊漂流记教案及反思: 这是一份六年级下册鲁滨逊漂流记教案及反思,共9页。教案主要包含了了解背景,引发期待,初读感知,理清脉络,聚焦指导,学会总结等内容,欢迎下载使用。
小学语文人教部编版六年级下册鲁滨逊漂流记教案设计: 这是一份小学语文人教部编版六年级下册鲁滨逊漂流记教案设计,共4页。
小学语文人教部编版六年级下册鲁滨逊漂流记教学设计: 这是一份小学语文人教部编版六年级下册鲁滨逊漂流记教学设计,共6页。教案主要包含了、教学目标等内容,欢迎下载使用。

