所属成套资源:2024届高三化学高考备考一轮复习训练(31份)
2024届高三化学高考备考一轮复习训练-元素周期表元素周期律
展开这是一份2024届高三化学高考备考一轮复习训练-元素周期表元素周期律,共22页。试卷主要包含了单选题,实验题等内容,欢迎下载使用。
2024届高三化学高考备考一轮复习训练-元素周期表元素周期律
学校:___________姓名:___________班级:___________考号:___________
一、单选题
1.某种锂离子电池的有机电解质结构如图所示,X、Y、Z、W、Q为原子序数依次增大的短周期主族元素,Z、Q同主族。下列说法正确的是
A.得电子能力:
B.简单离子半径:
C.分子空间构型为三角锥形
D.Y的简单氢化物与最高价氧化物对应水化物反应的产物水溶液呈酸性
2.糖精主要用于食品工业,也可以用于牙膏、香烟及化妆品中,糖精由原子序数依次增大的短周期元素X、Y、Z、R、W组成,其结构如图所示,只有Y、Z、R位于同一周期,R、W原子的最外层电子数相等。下列说法正确的是
A.原子半径: Y>Z>R>W>X
B.Z、R、W、X的简单离子的半径W>R>Z>X
C.Y、Z、W原子的氧化物对应的水化物可能均为弱酸
D.Y、Z、R、W与X形成的化合物的沸点大小为R>Z>W>Y
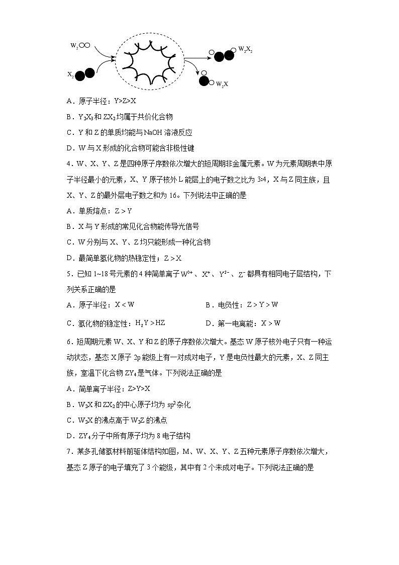
3.浙江大学研究团队以aY2X3·bZX2(固态物质,a、b为系数)为载体,利用Au- Pb纳米颗粒催化气态单质W2、X2合成W2X2,其原理如图所示。已知:短周期元素W、X、Y、Z的原子序数依次增大,Z在地壳中含量仅次于X。下列叙述错误的是
A.原子半径:Y>Z>X
B.Y2X3和ZX2均属于共价化合物
C.Y和Z的单质均能与NaOH溶液反应
D.W与X形成的化合物可能含非极性键
4.W、X、Y、Z是四种原子序数依次增大的短周期非金属元素。W为元素周期表中原子半径最小的元素,X、Y原子核外L能层上的电子数之比为3∶4,X与Z同主族,且X、Y、Z的最外层电子数之和为16。下列说法中正确的是
A.单质熔点:
B.X与Y形成的常见化合物能传导光信号
C.W分别与X、Y、Z均只能形成一种化合物
D.最简单氢化物的热稳定性;
5.已知1~18号元素的4种简单离子、、、都具有相同电子层结构,下列关系正确的是
A.原子半径: B.电负性:
C.氢化物的稳定性: D.第一电离能:
6.短周期元素W、X、Y和Z的原子序数依次增大。基态W原子核外电子只有一种运动状态,基态X原子2p能级上有一对成对电子,Y是电负性最大的元素,X、Z同主族,室温下化合物ZY4是气体。下列说法正确的是
A.简单离子半径:Z>Y>X
B.W2X和ZX2的中心原子均为sp2杂化
C.W2X的沸点高于W2Z的沸点
D.ZY4分子中所有原子均为8电子结构
7.某多孔储氢材料前驱体结构如图,M、W、X、Y、Z五种元素原子序数依次增大,基态Z原子的电子填充了3个能级,其中有2个未成对电子。下列说法正确的是
A.Y的氢化物为H2Y
B.原子半径:M
A.电负性:
B.第三电离能:
C.与反应有配位键生成
D.、两种离子的空间构型相同
9.科学家在火星岩中发现了一种化合物(结构如图所示),该化合物中为原子序数依次增大的前20号主族元素,四种元素中只有同周期,W是地壳中含量最多的元素,下列说法不正确的是
A.原子半径: B.元素的电负性:
C.简单气态氢化物的稳定性 D.化合物与构成的晶体类型相同
10.下列“实验结论”与“实验操作及事实”不相符的一组是
实验操作及事实
实验结论
A
绿豆大小的Na和K分别投入水中,K与水反应更剧烈
金属性:
B
将盐酸滴入碳酸钙中得到
的非金属性强于C
C
向装有沉淀的两支试管中,分别滴加盐酸和溶液,振荡后,均得到无色溶液
是两性氢氧化物
D
向盛有片的试管中加入溶液,无明显现象,再加入稀,溶液逐渐变蓝,试管上方出现红棕色气体
在酸性环境中具有氧化性
A.A B.B C.C D.D
11.下列性质的比较,不能用元素周期律解释的是
A.酸性: B.碱性:
C.热稳定性, D.非金属性,
12.下列关于Cu的说法正确的是
A.核外电子有29个空间运动状态
B.位于ⅠB族,属于ds区
C.基态Cu原子的价电子轨道表示式为
D.第一电离能比Zn大
13.T、Q、R、W四种元素在元素周期表中所处位置如图,已知W能与氧元素形成化合物WO2,WO2中氧的质量分数为50%,且W原子中质子数等于中子数。下列说法错误的是
Q
R
T
W
A.简单气态氢化物的稳定性:Q
C.WO2分子中所有原子最外层均能满足8电子稳定结构
D.Q与氧元素形成的化合物的种类不止一种
14.下列实验操作能达到实验目的的是
选项
实验操作
实验目的
A
将一定浓度的盐酸滴入Na2SiO3溶液中生成白色胶状沉淀
Cl的非金属性强于Si
B
用洁净的铂丝蘸取KCl溶液在酒精灯外焰上灼烧
观察钾元素的焰色
C
向盛有淀粉-KI溶液的试管中滴加几滴新制氯水,振荡
验证Cl2的氧化性强于I2
D
将NaOH溶液与NH4Cl溶液混合,反应生成NH3·H2O
Na的金属性强于N
A.A B.B C.C D.D
15.下列有关元素性质的比较中正确的是
A.原子半径: B.第一电离能:
C.电负性: D.最高正化合价:
二、实验题
16.在“比较钠、镁、铝金属活泼性”实验中,甲、乙两组的实验如下:
甲组
乙组
实验步骤
实验现象
实验步骤
实验现象
1.取两支试管,加入水,各滴入2滴酚酞试液,分别加入一小粒金属钠和少量镁粉,观察现象。将加入镁粉的试管加热至沸腾,观察现象。
钠:在冷水中,浮于水面,熔成小球,四处游动,逐渐缩小,溶液很快变红色。镁:在冷水中几乎无现象,加热至沸后产生大量气体,溶液变红。
1.取两支试管,加入水,各滴入2滴酚酞试液,分别加入一小粒金属钠和少量镁粉,观察现象。将加入镁粉的试管加热至沸腾,观察现象。
钠:在冷水中,浮于水面,熔成小球,四处游动,逐渐缩小,溶液很快变红色。镁:在冷水中几乎无现象,加热至沸后产生大量气体,溶液变红。
2.取一小块铝和一小块镁带,用砂纸擦去表面的氧化膜,分别同时投入盛有盐酸的两个试管中,观察现象。
镁:剧烈反应,很快产生大量气体。铝:也产生大量气体,但反应比镁慢。
2.取一小块铝和一小块镁带,分别同时投入盛有盐酸的两个试管中,观察现象。
镁:开始时没有现象,过一会儿产生大量气体。铝:基本没有变化。
(1)写出钠和水反应的化学方程式___________。
(2)下列实验依据可判断某元素的金属性强弱的是___________。
A.导电性的强弱
B.跟非金属反应生成化合物的价态高低
C.该金属跟酸反应放出氢气的多少
D.最高价氧化物对应水化物碱性的强弱
(3)钠、镁、铝金属活泼性由强到弱顺序是___________;甲、乙两组实验中,组___________的实验更可靠,另一组不可靠的原因可能是___________。
(4)下列性质比较中错误的是___________。
A.元素的非金属性:P>S
B.离子的还原性:
C.含氧酸的酸性:
D.气态氢化物的热稳定性:
(5)运用元素周期律分析下面的推断,其中错误的是___________。
A.硼的氧化物的水化物可能具有两性
B.砹 (87At)为有色固体,不稳定,见光容易分解,不溶于水也不溶于稀酸
C.氢氧化铷(37RbOH)易溶于水
D.硒化氢 (34Se)是无色、有毒、比稳定的气体
17.为验证卤素单质氧化性的相对强弱,某小组用如图所示装置进行实验(夹持装置已略去,装置气密性已检验)。
实验过程:
Ⅰ.打开弹簧夹,打开活塞a,滴加浓盐酸。
Ⅱ.当B和C中的溶液都变为黄色时,夹紧弹簧夹。
Ⅲ.当B中溶液由黄色变为棕红色时,关闭活塞a。
Ⅳ.……
(1)写出A中产生黄绿色气体的反应的离子方程式_______。
(2)能证明氯气的氧化性强于碘的实验现象是_______。
(3)B中发生反应的离子方程式是_______。
(4)为验证溴的氧化性强于碘,过程Ⅳ步骤如下:打开活塞b,使少量C中溶液滴入D中,关闭活塞b,取下D振荡,静置后观察到_______现象,证明溴的氧化性强于碘。
(5)过程Ⅲ的实验目的是_______。
(6)氯、溴和碘单质的氧化性逐渐减弱的原因:同主族元素从上到下原子核外电子层数依次增多,_______,得电子能力逐渐减弱。
18.从钒铬锰矿渣(主要成分为)中提铬的一种工艺流程如下:
已知:较大时,二价锰在空气中易被氧化。回答下列问题:
(1)元素位于元素周期表第_______周期_______族。
(2)用溶液制备胶体的化学方程式为_______。
(3)常温下,各种形态五价钒粒子总浓度的对数与关系如图1,已知钒铬锰矿渣硫酸浸液中,“沉钒”过程控制,则与胶体共沉降的五价钒粒子的存在形态为_______(填化学式)。
(4)某温度下,(III)、(II)的沉淀率与关系如图2,“沉铬”过程最佳为_______(填标号);
a.4.0 b.5.0 c.6.0
在该条件下滤液B中_______[近似为,的近似为]。
(5)“转化”过程中生成的离子方程式为_______。
(6)“提纯”过程中的作用为_______。
19.按照要求回答下列问题。
I.甲同学为探究元素Cl、C、Si非金属性强弱,设计了图一装置进行实验研究。
可选用的实验药品:1.0mol/L HCl(挥发性强酸)、1.0mol/L (挥发性强酸)、碳酸钙(固体)、1.0mol/L 溶液。
(1)图中A的仪器名称为______,所装的试剂为_______(填化学式)。
(2)观察到图C中的现象为___________。
(3)实验发现甲同学设计的实验不够严谨,应在B和C之间增加一个洗气装置,洗气瓶中盛装的液体为________。(填化学式)
II.乙同学设计实验探究在KI溶液体系中的反应产物。
实验开始后,发现图二装置D中的溶液迅速变黄,继续通入,装置D中出现乳黄色浑浊。该小组同学查阅资料得知,存在反应:,但有同学提出上述反应生成的可与发生反应:,为进一步探究体系中的产物,完成下列实验方案。
(4)取适量装置D中浊液,向其中滴加几滴________溶液(填试剂名称),振荡无明显变化,证明浊液中无。
(5)将装置D中浊液进行分离,得淡黄色固体和澄清溶液;取适量分离后的澄清溶液于试管中,___________,出现白色沉淀,产物溶液中存在。
综上可知,在KI溶液中发生了歧化反应,其反应的离子方程式为:______________。
20.某同学设计了如下系列实验验证元素周期律。
I.
(1)将钠、钾、镁、铝各1mol分别投入到足量的同浓度的盐酸中,试预测实验结果:_______________与盐酸反应最剧烈,_______________与盐酸反应产生的气体最多。
II.利用如图装置可验证同主族、同周期元素非金属性的变化规律。
(2)仪器B的名称为______,干燥管D的作用为___________。
(3)若要证明非金属性:,C中为溶液,B中装有固体,则A中试剂为_______________,观察到C中出现黄色浑浊,可证明非金属性:Cl___S(填“>”或“<”),C中反应的离子方程式为________。从环境保护的角度考虑,此装置缺少尾气处理装置,可用_______溶液吸收尾气。
(4)若要证明非金属性是,则在A中加盐酸,B中加,C中加溶液。观察到C中溶液___________(填现象),即可证明。但有的同学认为盐酸具有挥发性,HCl可进入C中干扰实验,应在两装置间添加装有___________溶液的洗气瓶除去HCl,还有同学认为这种改进还是错误的,理由是_________________。
参考答案:
1.D
【分析】X、Y、Z、W、Q为原子序数依次增大的短周期主族元素,根据图示可知,X可以形成4个键,则X为C元素,Q能形成6个键,Q为S元素,Z、Q同主族,Z为O元素,Y为N元素,W只能形成1个键,则W为F元素。
【详解】A.根据分析可知,X为C元素,Y为N元素,同周期从左到右元素得电子能力逐渐增强,故得电子能力X
D.Y的简单氢化物为NH3,其最高价氧化物对应水化物为HNO3,两者反应的产物为硝酸铵,为强酸弱碱盐,其水溶液呈酸性,D正确;
答案选D。
2.C
【分析】根据糖精的结构以及成键的数量,可判断X为H,Y为C,R为O,Z为N,R、W原子的最外层电子数相等,则W为S。
【详解】A.同周期原子半径随原子序数增大而减小,同主族原子半径随原子序数增大而增大,则原子半径:S>C>N>O>H,A项错误;
B.Z、R、W、X的简单离子分别为N3-、O2-、S2-、H+,其半径关系有S2->N3->O2->H+,B项错误;
C.C原子的氧化物对应的水化物可为H2CO3,N原子的氧化物对应的水化物可为HNO2,S原子的氧化物对应的水化物可为H2SO3,三者均为弱酸,C项正确;
D.C、N、O、S元素和H形成的化合物都不止一种,无法比较,D项错误。
答案选C。
3.B
【分析】气态单质W2、X2合成W2X2,W是H元素,X是氧元素,对应化合物为H2O2。在地壳中含量最多的元素是氧,排在第二位的是硅元素,故Z是硅元素。由Y2Z3可知,Y元素的化合价为+3, Y原子最外层电子数为3,短周期元素W、X、Y、Z的原子序数依次增大,故Y是铝元素。
【详解】A.同一周期从左到右,元素的原子半径依次减小,铝、硅、硫三种元素均位于第三周期且从左往右依次排列,其原子半径依次减小,同一主族从上到下,元素的原子半径依次增大,氧和硫均位于VIA族,且硫在氧的下面,硫比氧的原子半径大,所以,原子半径:Al>Si>O,A正确;
B.铝是活泼的金属元素,氧和硅都是非金属元素, Al203有两种晶体类型,常见的是属于离子化合物,也存在共价晶体,SiO2属于共价化合物,B错误;
C.铝和硅都能与氢氧化钠溶液反应,前者反应的产物为偏铝酸钠和氢气,后者反应的产物为硅酸钠和氢气,C正确;
D.氢、氧两种元素可组成的化合物有H2O和H2O2,两者都是共价化合物,结构式分别为
H-O-H和H-O-O-H,前者只含有极性键,后者含有极性键和非极性键,D正确;
故答案选B。
4.B
【分析】W、X、Y、Z是四种原子序数依次增大的短周期非金属元素。W为元素周期表中原子半径最小的元素,W为H,X、Y原子核外L能层上的电子数之比为3∶4,X与Z同主族,X的L层上有6个电子,X为O,Z为S,且X、Y、Z的最外层电子数之和为16,Y的最外层电子数16-6-6=4,Z为Si。根据题意可推出W、X、Y、Z分别为。
【详解】A.单质熔点:,A项错误;
B.X与Y形成的常见化合物SiO2能传导光信号,B项正确;
C.H与O可形成,C项错误;
D.最简单氢化物的热稳定性:,D项错误;
故选B。
5.B
【分析】1~18号元素的4种简单离子、、、都具有相同电子层结构,结合离子电荷数可知W为Al,X为Na,Y为O,Z为F,据此分析解答。
【详解】A.Na和Al为同周期元素,原子序数Na小于Al,原子半径Na大于Al,故A错误;
B.O、F为非金属,Al为活泼金属,电负性钠最小,O、F为同周期元素,随核电荷数的增加,元素电负性增强,因此电负性:F>O>Al,故B正确;
C.非金属性:F>O,非金属性越强简单氢化物越稳定,则稳定性:H2O
故选:B。
6.C
【详解】A.离子半径:电子层多半径大,同电子层核电荷数多半径大。即Z>X>Y,A项错误;
B.W2X为H2O价层电子对为,采取sp3杂化。而ZX2即SO2价层电子对为采取sp2杂化,B项错误;
C.W2X中有分子间氢键沸点高,而W2Z没有氢键,沸点W2X>W2Z,C项正确;
D.元素是否8电子结构看化合价的绝对值与最外层电子数之和是否为8,Z:+4+6=10,所以S不满足8电子结构,D项错误;
故选C。
7.D
【分析】该材料为储氢材料,结合结构M为H。基态Z原子的电子填充了3个能级,其中有2个未成对电子即1s22s22p2或1s22s22p4,Z为C或者O,结合结构Z为二价结构为O,X为四价结构为C,W为B,Y为N。
【详解】A.Y最外层5个电子最低价为-3价,其氢化物为YH3,A错误;
B.同周期从左往右半径减小即B>C>O>N>H,B错误;
C.同周期从左往右第一电离能增大,且由于ⅤA族为半满稳定难失电子第一电离能ⅤA>ⅥA。第一电离能:W
8.D
【分析】基态M原子核外成对电子与单电子数目之比为,则M的价电子排布为1s22s22p3,M为N元素,X、Y、Z、M是原子序数依次增大的短周期主族元素,由化合物的结构可知X能形成共价键数目分别为1, X为H元素, Y与H元素形成4个共价键,形成YH ,则Y为B元素,Z为C元素。
【详解】A.电负性:,A正确;
B. Z失去2个电子后电子排布式为1s22s2,M失去2电子的排布为1s22s22p1,M的2p电子能量比Z的2s电子能量高,较易失去,M的第三电离能较小,B正确;
C.NH3中N原子有孤电子对,BH3中B原子有空轨道,两者反应有配位键生成,C正确;
D.根据价层电子对互斥理论可知,CH的价电子对数为3,为平面三角形,CH的价电子对数为4,为三角锥形,D错误;
故答案选D。
9.D
【分析】W、X、Y、Z为原子序数依次增大的前20号主族元素,四种元素中只有W、X同周期,W是地壳中含量最多的元素,则W为O元素,由阴离子的结构简式可知,X、Y形成共价键的数目分别为1、4,则X为F元素、Y为Si元素,Z可形成带2个正电荷的阳离子,则Z是Ca元素。
【详解】A.原子核外电子层数越多,原子的原子半径越大,则原子半径的大小顺序为Ca>Si>F,故A正确;
B.元素的非金属性越强,电负性越大,元素的非金属性强弱顺序为F>O>Si,则电负性的大小顺序为F>O>Si,故B正确;
C.元素的非金属性越强,简单气态氢化物的稳定性越强,氟元素的氧化性强于氧元素,则氟化氢的稳定性强于水,故C正确;
D.二氧化硅为共价晶体,氟化钙为离子晶体,两者的晶体类型不同,故D错误;
故选D。
10.B
【详解】A.绿豆大小的Na和K分别投入水中,K与水反应更剧烈,说明K的金属性更强,“实验结论”与“实验操作及事实”相符,故A不符合题意;
B.将盐酸滴入碳酸钙中得到CO2,不能得出Cl的非金属性强于C ,比较非金属性主要根据最高价氧化物对应水化物的酸性比较,“实验结论”与“实验操作及事实”不相符,故B符合题意;
C.向装有Al(OH)3沉淀的两支试管中,分别滴加盐酸和NaOH溶液,振荡后,均得到无色溶液,氢氧化铝和盐酸和氢氧化钠均要反应,则说明Al(OH)3是两性氢氧化物,“实验结论”与“实验操作及事实”相符,故C不符合题意;
D.常温下Cu与稀硫酸不反应,加入NaNO3固体,NaNO3电离出,酸性下具有强氧化性,能与Cu反应生成NO气体,NO遇到氧气生成NO2,故D不符合题意。
综上所述,答案为B。
11.A
【详解】A.同周期从左到右元素的非金属性逐渐增强,最高价氧化物对应水化物的酸性逐渐增强,则酸性由强到弱:HClO4>H2SO4>H2SiO3,A项错误;
B.周期表中同主族从上到下,同周期从右到左,元素的金属性增强,最高价氧化物对应的水化物的碱性增强,碱性:,B项正确;
C.非金属性越强,氢化物的稳定性越强,非金属性O>S>P,故热稳定性,C项正确;
D.同周期元素,从左到右元素的非金属性依次增强,则元素的非金属性强弱顺序为F>O>N,故D不符合题意;
故选A。
12.B
【详解】A. 原子核外有多少个电子就具有多少种运动状态,核外电子有29个运动状态Cu基态原子核外电子排布式为:1s22s22p63s23p63d104s1,可以看出铜原子的基态原子轨道是s、p、d,有1+1+3+1+3+5+1=15个空间运动状态,故A错误;
B. 铜的价电子排布为3d104s1,位于ⅠB族,属于ds区,故B正确;
C. 基态Cu原子的价电子轨道表示式为,故C错误;
D. Zn的4s处于充满状态,铜的第一电离能比Zn小,故D错误;
故选B。
13.C
【分析】W能与氧元素形成化合物WO2,WO2中氧的质量分数为50%,则W的相对原子质量为32,W原子中质子数等于中子数,则W的质子数为16,W是S元素;根据T、Q、R、W四种元素在元素周期表中所处位置,可知T、Q、R分别是Al元素、C元素、N元素。
【详解】A.同周期元素从左到右非金属性增强,简单气态氢化物的稳定性增强 ,稳定性:CH4
C.SO2分子中有一个的大π键,不满足8电子稳定结构,故C错误;
D.C与氧元素形成的化合物有CO、CO2,故D正确;
选C。
14.C
【详解】A.盐酸是无氧酸,将盐酸滴入Na2SiO3溶液中生成白色硅酸沉淀,不能证明Cl的非金属性强于Si,故不选A;
B.应透过蓝色股玻璃观察钾元素的焰色,故不选B;
C.向盛有淀粉-KI溶液的试管中滴加几滴新制氯水,振荡,溶液变蓝,说明碘离子被氯气氧化为碘单质,证明Cl2的氧化性强于I2,故选C;
D.将NaOH溶液与NH4Cl溶液混合,反应生成NH3·H2O,证明NaOH的碱性大于NH3·H2O,NH3·H2O不是N元素对应的最高价氧化物的水化物,所以不能证明Na的金属性强于N,故不选D;
选C。
15.B
【详解】A.同周期从左往右,原子半径依次减小即P>S>Cl,A错误;
B.同周期从左往右第一电离能增大,但由于ⅤA族为半满稳定难失电子所以同周期ⅤA>ⅥA,所以第一电离能F>N>O>Li,B正确;
C.金属性越强电负性越小,即电负性F>H>Na,C错误;
D.F没有最高正价,而S为ⅥA族最高正价为+6价,而P为ⅤA族最高正价为+5价,D错误;
故选B。
16.(1)2Na+2H2O═2NaOH+H2↑
(2)D
(3) 钠>镁>铝 乙 没有除去金属表面的氧化膜,氧化铝性质稳定不易与酸反应
(4)A
(5)AD
【详解】(1)钠和水反应生成氢氧化钠和氢气,反应的化学方程式2Na+2H2O═2NaOH+H2↑,故答案为:2Na+2H2O═2NaOH+H2↑;
(2)A.金属的导电性属于物理性质,导电性的强弱与金属性强弱无关,A错误;
B.金属单质在反应中失去电子的能力越强则失电子的能力越强,与失去电子的多少无关,即生成的价态高低无关,B错误;
C.金属元素的单质与水或酸反应置换出氢气越容易,则失电子能力越强,金属性越强,与生成氢气多少无关,C错误;
D.金属元素的最高价氧化物对应的水化物的碱性越强,则失电子能力越强,金属性越强,D正确;
故答案为:D;
(3)钠:在冷水中,浮于水面,熔成小球,四处游动,逐渐缩小,溶液很快变红色;镁:在冷水中几乎无现象,加热至沸后产生大量气体,溶液变红,钠比镁与水反应剧烈,所以钠比镁,而镁:剧烈反应,很快产生大量气体;铝:也产生大量气体,但反应比镁慢,镁与酸反应比铝剧烈,所以镁比铝活泼,综上所述活泼性由强到弱顺序是:钠>镁>铝;铝是活泼的金属,表面极易被氧化,形成致密的氧化膜,所以甲组的实验更可靠,故答案为:钠>镁>铝;乙;没有除去金属表面的氧化膜,氧化铝性质稳定不易与酸反应;
(4)A.已知同一周期从左往右元素非金属依次增强,即元素的非金属性:P<S,A错误;
B.已知同一主族从上往下元素非金属性依次减弱,则单质的氧化性依次减弱,对应阴离子的还原性依次增强,即离子的还原性:,B正确;
C.已知同一周期从左往右元素非金属依次增强,同一主族从上往下元素非金属性依次减弱,即非金属性S大于C,最高价氧化物对应水化物的酸性与其非金属性一致,即最高价含氧酸的酸性:,C正确;
D.已知同一主族从上往下元素非金属性依次减弱,故非金属性O>S,故气态氢化物的热稳定性:,D正确;
故答案为:A;
(5)A.B为第ⅢA族非金属性元素,则硼的氧化物的水化物具有弱酸性,A错误;
B.由同主族化合物性质相似可知,HAt不稳定,AgAt感光性强,但不溶于水也不溶于稀酸,但At为第六周期ⅦA族元素,卤族元素随电子层数的增多,单质的颜色不断加深,所以At2为有色固体,B正确;
C.金属性Rb>Na,NaOH为易溶于水的强碱,则氢氧化铷(RbOH)易溶于水,C正确;
D.硒是第四周期第VI A族元素,硒化氢的性质与H2S相似,但非金属性S强,没有H2S稳定,D错误;
故答案为:AD。
17.(1)
(2)A中湿润的淀粉KI试纸变蓝
(3)
(4)溶液出现分层,且下层为紫红色
(5)确认C的黄色溶液中无Cl2,排除Cl2对溴置换碘实验的干扰
(6)原子半径逐渐增大
【分析】装置A:高锰酸钾溶液和浓盐酸反应生成氯化锰、氯化钾、氯气和水,装置A中生成氯气,烧瓶上端湿润的碘化钾淀粉试纸变蓝色,验证氯气的氧化性强于碘,装置B:装置B中盛有溴化钠,氯气进入装置B中,氯气氧化溴离子为溴单质,溶液呈橙红色,验证氯的氧化性强于溴,氯气有毒,能被氢氧化钠吸收,浸有氢氧化钠的棉花防止氯气污染空气,当B和C中的溶液都变为黄色时,夹紧弹簧夹,为验证溴的氧化性强于碘,实验时应避免氯气的干扰,当B中溶液由黄色变为棕红色时,说明有大量的溴生成,此时应关闭活塞a,否则氯气过量,影响实验结论。
【详解】(1)装置A中,高锰酸钾溶液和浓盐酸反应生成氯化锰、氯化钾、氯气和水,反应的离子方程式为,故答案为:;
(2)碘单质能使淀粉变蓝,A中湿润的淀粉KI试纸变蓝,说明发生反应,进而说明氧化性,故答案为:A中湿润的淀粉KI试纸变蓝;
(3)B中NaBr和氯气发生反应生成溴和氯化钠,反应的离子方程式为,故答案为:;
(4)当B中溶液变为红棕色时,说明C中NaBr已被完全氧化,此时打开活塞b,使C中溶液滴入到D中,振荡试管,发生反应,静置后溶液分层,且下层为紫红色,说明氧化性,故答案为:溶液出现分层,且下层为紫红色;
(5)为验证溴的氧化性强于碘,实验时应避免氯气的干扰,当B中溶液由黄色变为棕红色时,说明有大量的溴生成,此时应关闭活塞a,否则氯气过量,影响实验结论,故答案为:确认C的黄色溶液中无Cl2,排除Cl2对溴置换碘实验的干扰;
(6)因同一主族元素,从上到下,电子层数依次增多,原子半径逐渐增大,元素的金属性逐渐增强,得电子能力逐渐减弱,故答案为:原子半径逐渐增大。
18.(1) 四 ⅥB
(2)
(3)
(4) c
(5)
(6)较大时,二价锰在空气中易被氧化为高价锰离子附在固体表面引入杂质,加入 可以防止二价锰被氧化并还原已经被氧化的二价锰离子,易与分离,提高产品纯度
【分析】加入硫酸溶解生成相应的盐,加入氢氧化铁胶体调节pH至3.0使得钒元素除去,再对滤液调节pH至6.0生成,再高温分解得到,滤液中经过双氧水氧化得到二氧化锰。
【详解】(1)元素是24号元素,位于元素周期表第四周期第ⅥB族。
(2)溶液制备胶体的化学方程式为
(3)常温下,已知钒铬锰矿渣硫酸浸液中, “沉钒”过程控制,此时五价钒粒子的存在形态为,则与胶体共沉降的五价钒粒子的存在形态为;
(4)(III)、(II)的沉淀率与关系如图2,“沉铬”过程要求铬元素沉淀率要高,而锰元素沉淀率要低,最佳为6.0,, ,,溶液中存在沉淀溶解平衡,;
(5)“转化”过程中生成的离子方程式为;
(6)较大时,二价锰在空气中易被氧化为高价锰离子附在固体表面引入杂质,加入 可以防止二价锰被氧化并还原已经被氧化的二价锰离子,易与分离,提高产品纯度。
19.(1) 分液漏斗 HClO4
(2)出现白色沉淀
(3)NaHCO3
(4)淀粉
(5) 酸化的BaCl2溶液, 3SO2+2H2O 4H++ 2SO+S↓
【分析】I.由实验装置图可知,左侧装置B中高氯酸溶液与碳酸钙反应生成高氯酸钙、二氧化碳和水,该反应说明高氯酸的酸性强于碳酸,从而证明氯元素的非金属性强于碳元素;因挥发出的高氯酸会优先与硅酸钠溶液反应,干扰二氧化碳与硅酸钠溶液的反应,所以应在B和C之间增加一个盛有饱和碳酸氢钠溶液的洗气装置,排出高氯酸的干扰,右侧装置C中二氧化碳与硅酸钠溶液反应生成硅酸白色沉淀和碳酸氢钠,该反应用于证明碳酸的酸性强于硅酸,证明碳元素的非金属性强于硅元素;
II.该实验的目的是探究二氧化硫在碘化钾溶液体系中的反应产物,通过实验得到二氧化硫在碘化钾溶液中发生歧化反应生成硫酸和硫沉淀的实验结论。
【详解】(1)由实验装置图可知,图中仪器A为分液漏斗,由分析可知,所装的试剂为高氯酸溶液,用于说明高氯酸的酸性强于碳酸,从而证明氯元素的非金属性强于碳元素,故答案为:分液漏斗;HClO4;
(2)由分析可知,右侧装置C中二氧化碳与硅酸钠溶液反应生成硅酸白色沉淀和碳酸氢钠,故答案为:出现白色沉淀;
(3)由分析可知,因挥发出的高氯酸会优先与硅酸钠溶液反应,干扰二氧化碳与硅酸钠溶液的反应,所以应在B和C之间增加一个盛有饱和碳酸氢钠溶液的洗气装置,排出高氯酸的干扰,故答案为:NaHCO3;
(4)由题给信息可知,向装置D的浊液中滴加几滴酚酞溶液,振荡溶液不变蓝色,说明反应后的溶液中不含有碘,故答案为:淀粉;
(5)由题给信息可知,向分离后的少量澄清溶液管中滴加酸化的氯化钡溶液出现白色沉淀说明产物溶液中存在硫酸根离子;由分析可知,通过实验得到二氧化硫在碘化钾溶液中发生歧化反应生成硫酸和硫沉淀的实验结论,则二氧化硫在碘化钾溶液中发生的反应为3SO2+2H2O 4H++ 2SO+S↓,故答案为:3SO2+2H2O 4H++ 2SO+S↓。
20.(1) K Al
(2) 圆底烧瓶 防倒吸
(3) 浓盐酸 > S2-+Cl2=S↓+2Cl- NaOH
(4) 产生白色沉淀 饱和NaHCO3溶液 HCl不是Cl元素最高价氧化物对应的水化物
【详解】(1)同一周期元素,金属性随着原子序数增大而减弱,同一主族元素,金属性随着原子半径的增大而增强,元素的金属性越强,其单质与酸或水反应越剧烈,金属性K>Na>Mg>Al,则K与盐酸反应最剧烈;1mol钠、钾、镁、铝分别产生的氢气是0.5mol、0.5mol、1mol、1.5mol,铝产生的氢气最多;
(2)根据仪器外形可知,B是圆底烧瓶;球形干燥管D能够防止倒吸,可以避免C中液体进入锥形瓶中;
(3)B中为KMnO4,因此A中为浓盐酸,2KMnO4+16HCl(浓)=2KCl+5Cl2↑+2MnCl2+8H2O,生成的Cl2进入C中与Na2S反应,S2-+Cl2=S↓+2Cl-,置换出S单质,可证明Cl的非金属性大于S;生成的Cl2有毒,会污染空气,可以用碱液(如NaOH)吸收,Cl2+2NaOH=NaCl+NaClO+H2O;
(4)若要证明非金属性C>Si,在A中加盐酸、B中加CaCO3,HCl与CaCO3发生复分解反应产生CO2气体,C中加Na2SiO3溶液,CO2气体能够与Na2SiO3溶液反应产生H2SiO3沉淀,说明酸性H2CO3>H2SiO3,从而说明碳元素的非金属性比硅元素非金属性强,故该实验的现象是C试管中出现白色沉淀;盐酸具有挥发性,可用饱和NaHCO3溶液除去CO2中的HCl气体;盐酸是HCl的水溶液,不是Cl元素最高价氧化物对应的水化物,该实验只能证明酸性HCl>H2CO3>H2SiO3,而不能证明元素的非金属性Cl>C>Si。
相关试卷
这是一份第20讲 元素周期表 元素周期律-【高效备考】2024年高考化学一轮复习讲义+分层练习,文件包含第20讲元素周期表元素周期律讲义-高效备考2024年高考化学一轮复习讲义+分层练习原卷版docx、第20讲元素周期表元素周期律分层练习-高效备考2024年高考化学一轮复习讲义+分层练习原卷版docx、第20讲元素周期表元素周期律分层练习-高效备考2024年高考化学一轮复习讲义+分层练习解析版docx、第20讲元素周期表元素周期律讲义-高效备考2024年高考化学一轮复习讲义+分层练习解析版docx等4份试卷配套教学资源,其中试卷共37页, 欢迎下载使用。
这是一份备考2024届高考化学一轮复习强化训练第五章物质结构与性质元素周期律第2讲元素周期表元素周期律,共3页。
这是一份2024届高三新高考化学大一轮专题训练-元素周期表元素周期律,共18页。试卷主要包含了单选题,多选题等内容,欢迎下载使用。

