所属成套资源:全套2024届高考物理一轮复习学案
2024届高考物理一轮复习第九章磁场学案
展开这是一份2024届高考物理一轮复习第九章磁场学案,共74页。学案主要包含了磁场,磁感线,安培力等内容,欢迎下载使用。
第九章 磁 场
第1讲 磁场的描述 磁场对电流的作用
一、磁场
1.磁感应强度
(1)物理意义:描述磁场的强弱和方向。
(2)大小:B=(通电导线垂直于磁场)。单位是特斯拉,符号T。
(3)方向:小磁针的N极所受磁场力的方向,也就是小磁针静止时N极的指向。
(4)叠加:磁感应强度是矢量,叠加时遵守平行四边形定则。
2.匀强磁场
(1)定义:磁感应强度的大小处处相等、方向处处相同的磁场。
(2)磁感线特点:疏密程度相同、方向相同的平行直线。
二、磁感线
1.磁感线的特点
(1)描述磁场的方向:磁感线上某点的切线方向就是该点的磁场方向。
(2)描述磁场的强弱:磁感线的疏密程度表示磁场的强弱,在磁感线较密的地方磁场较强;在磁感线较疏的地方磁场较弱。
(3)是闭合曲线:在磁体外部,从N极指向S极;在磁体内部,由S极指向N极。
(4)不相交:同一磁场的磁感线永不相交、不相切。
(5)假想线:磁感线是为了形象描述磁场而假想的曲线,客观上并不存在。
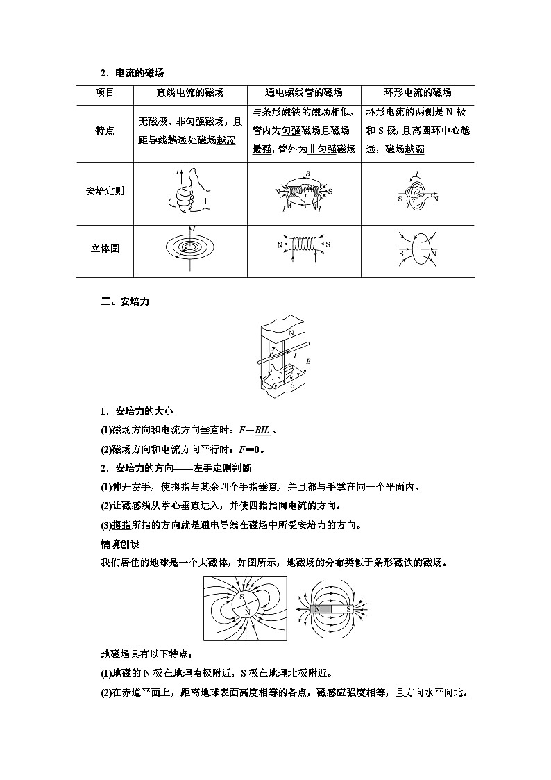
2.电流的磁场
项目
直线电流的磁场
通电螺线管的磁场
环形电流的磁场
特点
无磁极、非匀强磁场,且距导线越远处磁场越弱
与条形磁铁的磁场相似,管内为匀强磁场且磁场最强,管外为非匀强磁场
环形电流的两侧是N极和S极,且离圆环中心越远,磁场越弱
安培定则
立体图
三、安培力
1.安培力的大小
(1)磁场方向和电流方向垂直时:F=BIL。
(2)磁场方向和电流方向平行时:F=0。
2.安培力的方向——左手定则判断
(1)伸开左手,使拇指与其余四个手指垂直,并且都与手掌在同一个平面内。
(2)让磁感线从掌心垂直进入,并使四指指向电流的方向。
(3)拇指所指的方向就是通电导线在磁场中所受安培力的方向。
情境创设
我们居住的地球是一个大磁体,如图所示,地磁场的分布类似于条形磁铁的磁场。
地磁场具有以下特点:
(1)地磁的N极在地理南极附近,S极在地理北极附近。
(2)在赤道平面上,距离地球表面高度相等的各点,磁感应强度相等,且方向水平向北。
微点判断
(1)地面附近磁感应强度的方向与地面平行。(×)
(2)地磁场两极的磁感应强度方向与地面垂直。(√)
(3)地磁场两极的磁感应强度比赤道处大。(√)
(4)将通电导线放在空中,一定受到安培力的作用。(×)
(5)磁场中某点磁感应强度的大小,跟放在该点的试探电流元的情况无关。(√)
(6)磁场中某点磁感应强度的方向,跟安培力的方向一致。(×)
(7)地磁场的地磁“两极”与地球的地理“两极”位置相反。(√)
(8)磁感线是假想的曲线,磁感线在磁铁外部是由N极指向S级,在磁铁内部则是由S极指向N极。(√)
(9)若地磁场是因地球表面带电荷引起的,则地球表面应该带正电荷。(×)
(10)垂直磁场放置的线圈面积减小时,穿过线圈的磁通量可能增大。(√)
(11)小磁针N极所指的方向就是该处磁场的方向。(×)
(12)在同一幅图中,磁感线越密,磁场越强。(√)
(13)将通电导线放入磁场中,若不受安培力,说明该处磁感应强度为零。(×)
[备课札记]
(一) 磁场及磁场的描述(固基点)
[题点全练通]
1.[磁场的方向](2022·北京朝阳区期末)关于磁场中某一点磁感应强度的方向,下列说法正确的是( )
A.与一小段通电直导线所受磁场力的方向一致
B.与运动电荷所受磁场力的方向一致
C.与小磁针N极所受磁场力的方向一致
D.与小磁针S极所受磁场力的方向一致
解析:选C 磁场中某一点磁感应强度的方向,与小磁针N极受力方向一致,C正确,A、B、D错误。
2.[磁感应强度的大小](多选)一小段长为L的通电直导线放在磁感应强度为B的磁场中,当通过它的电流为I时,所受安培力为F。以下关于磁感应强度B的说法正确的是( )
A.磁感应强度B一定等于
B.磁感应强度B可能大于或等于
C.磁场中通电直导线受力大的地方,磁感应强度一定大
D.在磁场中通电直导线也可以不受安培力
解析:选BD 只有在通电直导线垂直于磁场时,B=才成立,通电直导线和磁场不垂直时,B>,通电直导线和磁场平行时,导线不受安培力,故A错误,B、D正确;磁感应强度是用比值法定义的,通电直导线受力大的地方,磁感应强度不一定大,C错误。
3.[磁感线的认识](2021·浙江1月选考)如图所示是通有恒定电流的环形线圈和螺线管的磁感线分布图。若通电螺线管是密绕的,下列说法正确的是( )
A.电流越大,内部的磁场越接近匀强磁场
B.螺线管越长,内部的磁场越接近匀强磁场
C.螺线管直径越大,内部的磁场越接近匀强磁场
D.磁感线画得越密,内部的磁场越接近匀强磁场
解析:选B 通电螺线管匝数越多,管道越长,其内部的磁场越接近匀强磁场,与电流大小无关,与如何画磁感线无关,螺线管直径越大,其中心磁场会比较弱,不能看作匀强磁场,因此选项A、C、D错误,B正确。
4.[磁通量的理解和计算]如图所示是等腰直角三棱柱,其中侧面abcd为正方形,边长为L,按图示位置放置于竖直向下的匀强磁场中,磁感应强度为B,下列说法中正确的是( )
A.通过abcd平面的磁通量大小为BL2
B.通过dcfe平面的磁通量大小为BL2
C.通过abfe平面的磁通量大小为BL2
D.磁通量有正负,所以是矢量
解析:选B abcd平面在垂直于磁场方向的投影面积S1=L2,所以通过abcd平面的磁通量Φ1=BS1=BL2,故A错误;dcfe平面与磁场垂直,S2=L2,所以通过dcfe平面的磁通量Φ2=BL2,故B正确;abfe平面与磁场平行,S3=0,则通过abfe平面的磁通量Φ3=0,故C错误;磁通量是标量,但有正负,表示的是穿入还是穿出平面,故D错误。
[要点自悟明]
1.磁场的基本性质:磁场对处于其中的磁体、电流和运动电荷有磁力的作用。
2.磁感应强度的理解
(1)描述磁场的强弱和方向。
(2)B=成立的条件为:通电导线垂直于磁场。
(3)磁场方向:小磁针N极受力的方向。
3.磁感线的特点
(1)磁感线上某点的切线方向就是该点的磁场方向。
(2)磁感线的疏密定性地表示磁场的强弱。
(3)磁感线是闭合曲线,没有起点和终点。
(4)磁感线是假想的曲线,客观上不存在。
4.磁通量
(1)大小:当S⊥B时,Φ=BS,标量。
(2)理解为穿过线圈平面的磁感线条数。
(二) 安培定则的应用和磁场的叠加(固基点)
[题点全练通]
1.[安培定则的理解及应用](2023·浙江1月选考)某兴趣小组设计的测量大电流的装置如图所示,通有电流I的螺绕环在霍尔元件处产生的磁场B=k1I,通有待测电流I′的直导线ab垂直穿过螺绕环中心,在霍尔元件处产生的磁场B′=k2I′。调节电阻R,当电流表示数为I0时,元件输出霍尔电压UH为零,则待测电流I′的方向和大小分别为( )
A.a→b,I0 B.a→b,I0
C.b→a,I0 D.b→a,I0
解析:选D 根据安培定则可判断螺绕环在霍尔元件处产生的磁场B方向竖直向下,大小为B=k1I0,当直导线ab在霍尔元件处产生的磁场B′方向竖直向上,且大小B′=k2I′=B=k1I0时,霍尔元件处合磁场为零,霍尔电压UH=0,则I′=I0,由安培定则可得电流由b→a,故D正确,A、B、C错误。
2.[两条直线电流的磁场的叠加](2021·全国甲卷)两足够长直导线均折成直角,按图示方式放置在同一平面内,EO与O′Q在一条直线上,PO′与OF在一条直线上,两导线相互绝缘,通有相等的电流I,电流方向如图所示。若一根无限长直导线通过电流I时,所产生的磁场在距离导线d处的磁感应强度大小为B,则图中与导线距离均为d的M、N两点处的磁感应强度大小分别为( )
A.B、0 B.0、2B
C.2B、2B D.B、B
解析:选B 竖直方向的两段导线中电流相等,且在同一直线上,可把EO与O′Q等效成一根无限长直导线,同理PO′与OF等效成一根无限长直导线。根据安培定则可知,两根无限长直导线在M处产生的磁感应强度方向相反,叠加后磁感应强度大小为0;竖直方向的导线和水平方向的导线在N处产生的磁感应强度方向相同,叠加后磁感应强度大小为2B,B正确。
3.[多条直线电流的磁场的叠加](2021·福建高考)(多选)如图,四条相互平行的细长直导线垂直坐标系xOy平面,导线与坐标平面的交点为a、b、c、d四点。已知a、b、c、d为正方形的四个顶点,正方形中心位于坐标原点O,e为cd的中点且在y轴上;四条导线中的电流大小相等,其中过a点的导线的电流方向垂直坐标平面向里,其余导线电流方向垂直坐标平面向外。则( )
A.O点的磁感应强度为0
B.O点的磁感应强度方向由O指向c
C.e点的磁感应强度方向沿y轴正方向
D.e点的磁感应强度方向沿y轴负方向
解析:选BD 由题知,四条导线中的电流大小相等,且到O点的距离相等,故四条导线在O点的磁感应强度大小相等,根据右手螺旋定则可知,四条导线中电流在O点产生的磁感应强度方向如图1所示。由图可知,Bb与Bc相互抵消,Ba与Bd合成,根据平行四边形定则,可知O点的磁感应强度方向由O指向c,其大小不为零,故A错误,B正确;由题知,四条导线中的电流大小相等,a、b到e点的距离相等,故a、b在e点的磁感应强度大小相等,c、d到e点的距离相等,故c、d在e点的磁感应强度大小相等,根据右手螺旋定则可知,四条导线中电流在e点产生的磁感应强度方向如图2所示。由图可知Bc与Bd大小相等,方向相反,互相抵消;而Bb与Ba大小相等,方向如图2所示,根据平行四边形定则,可知两个磁感应强度的合磁感应强度沿y轴负方向,故C错误,D正确。
[要点自悟明]
1.安培定则的应用关键
在运用安培定则判定直线电流和环形电流及通电螺线管的磁场方向时关键应分清“因”和“果”。
电流的磁场
原因(电流方向)
结果(磁场方向)
直线电流的磁场
大拇指指向
四指指向
环形电流及通电螺线管的磁场
四指指向
大拇指指向
2.磁场叠加问题的解题思路
(1)确定磁场场源,如通电导线。
(2)定位空间中需求解磁场的点,利用安培定则判定各个场源在这一点上产生的磁场的大小和方向。如图所示BM、BN为M、N在c点产生的磁场。
(3)应用平行四边形定则进行合成,如图中的合磁场B。
(三) 安培力的大小和方向(固基点)
[题点全练通]
1.[安培力方向的判断]一根容易发生形变的弹性导线,两端固定。导线中通有电流,方向如图中箭头所示。当没有磁场时,导线呈伸直状态;当分别加上方向竖直向上、水平向右或垂直于纸面向外的匀强磁场时,描述导线状态的四个图示正确的是( )
解析:选D 由左手定则可以判断出,A中导线与磁场方向平行,所受安培力为零,B中导线所受安培力垂直纸面向里,C、D中导线所受安培力水平向右,导线受力以后的弯曲方向应与受力方向一致,D正确,A、B、C错误。
2.[安培力大小的计算]如图甲所示,斜面固定在水平面上,一通电导体棒ab置于斜面上且与底边平行。整个装置处于竖直向上的匀强磁场中,导体棒ab所受的安培力为F;若仅将导体棒ab从中点处折成相互垂直的两段,且端点a、b连线仍与斜面底边平行,如图乙所示,则此时导体棒ab所受的安培力为( )
A.F B.F C.F D.F
解析:选D 设导体棒ab的长度为L,通过导体棒ab的电流为I,磁感应强度为B,导体棒ab受到的安培力F=BIL;若仅将导体棒ab从中点处折成相互垂直的两段,导体棒ab的有效长度l= =L,导体棒ab所受安培力F′=BIl=BIL=F,故D正确,A、B、C错误。
3.[安培力的叠加问题]如图,等边三角形线框LMN由三根相同的导体棒连接而成,固定于匀强磁场中,线框平面与磁感应强度方向垂直,线框顶点M、N与直流电源两端相接。已知导体棒MN受到的安培力大小为F,则线框LMN受到的安培力的大小为( )
A.2F B.1.5F
C.0.5F D.0
解析:选B 设每根导体棒的电阻为R,长度为L,则电路中上下两路电阻之比为R1∶R2=2R∶R=2∶1,上下两支路电流之比I1∶I2=1∶2。如图所示,由于上路通电的导体棒受安培力的有效长度也为L,根据安培力计算公式F=BIL,可知F′∶F=I1∶I2=1∶2,得F′=F,根据左手定则可知,两力方向相同,故线框LMN所受的合力大小为F+F′=1.5F,B正确。
4.[安培力作用下的平衡](2022·湖南高考)如图甲,直导线MN被两等长且平行的绝缘轻绳悬挂于水平轴OO′上,其所在区域存在方向垂直指向OO′的磁场,与OO′距离相等位置的磁感应强度大小相等且不随时间变化,其截面图如图乙所示。导线通以电流I,静止后,悬线偏离竖直方向的夹角为θ。下列说法正确的是( )
A.当导线静止在图甲右侧位置时,导线中电流方向由N指向M
B.电流I增大,静止后,导线对悬线的拉力不变
C.tan θ与电流I成正比
D.sin θ与电流I成正比
解析:选D 当导线静止在图甲右侧位置时,对导线做受力分析有,可知要让安培力为图示方向,则导线中电流方向应由M指向N,A错误;由于与OO′距离相等位置的磁感应强度大小相等且不随时间变化,有sin θ=,FT=mgcos θ,则可看出sin θ与电流I成正比,当I增大时θ增大,则cos θ减小,静止后,导线对悬线的拉力FT减小,B、C错误,D正确。
[要点自悟明]
1.安培力大小——F=BILsin θ
(1)适用条件:①L⊥B,②θ为I与B的夹角。
(2)特例:①当I⊥B时,F=BIL。
②当I∥B时,F=0。
(3)通电导线的有效长度
①当通电导线弯曲时,L是导线两端的有效直线长度(如图所示)。
②对于任意形状的闭合线圈,其有效长度均为零,所以通电后在匀强磁场中受到的安培力的矢量和为零。
2.安培力方向的判断
(1)判断方法:左手定则。
(2)方向特点:F既垂直于B,也垂直于I,所以安培力方向一定垂直于B与I决定的平面。
3.安培力叠加的两种分析思路
(1)先分析通电导线所在处的合磁感应强度的大小和方向,由左手定则判断安培力的方向,由F=BILsin θ,求安培力的大小。
(2)先由左手定则判断各个安培力的方向,由F=BILsin θ,求各个安培力的大小,再由平行四边形定则求其合力。
4.安培力作用下导体的平衡问题的分析思路
选定研究对象
通电导线或导体棒
变三维为二维
画出平面受力分析图,其中安培力的方向要用左手定则来判断。安培力垂直于电流和磁场方向决定的平面
列方程求解
根据力的平衡条件列方程
(四) 导体运动情况判断五法(培优点)
方法1 等效法
(1)环形电流―→小磁针;(2)通电螺线管―→条形磁铁;(3)通电线圈―→小磁针。
[例1] 如图所示,在固定放置的条形磁铁S极附近悬挂一个金属线圈,线圈与水平磁铁位于同一竖直平面内,当在线圈中通入沿图示方向流动的电流时,将会看到( )
A.线圈向左平移
B.线圈向右平移
C.从上往下看,线圈顺时针转动,同时靠近磁铁
D.从上往下看,线圈逆时针转动,同时靠近磁铁
[解析] 把通电线圈等效成小磁针,等效小磁针的N极垂直于纸面向外,根据同名磁极相互排斥,异名磁极相互吸引可知:从上往下看,线圈顺时针转动,同时靠近磁铁,C正确。
[答案] C
方法2 结论法
(1)同向电流互相吸引,异向电流互相排斥。
(2)两非平行的电流相互作用时,总有转到平行且电流方向相同的趋势。
[例2] (2021·广东高考)截面为正方形的绝缘弹性长管中心有一固定长直导线,长管外表面固定着对称分布的四根平行长直导线。若中心直导线通入电流I1,四根平行直导线均通入电流I2,I1≫I2,电流方向如图所示,下列截面图中可能正确表示通电后长管发生形变的是( )
[解析] 因I1≫I2,则可不考虑四个边上的直导线之间的相互作用;两通电直导线间的安培力作用满足“同向电流相互吸引,异向电流相互排斥”,则正方形左右两侧的直导线I2要受到I1吸引的安培力,形成凹形,正方形上下两边的直导线I2要受到I1排斥的安培力,形成凸形,故变形后的形状如选项C所示。
[答案] C
方法3 电流元法
电流元法:分割为电流元安培力方向―→整段导体所受合力方向―→运动方向。
[例3] 通有电流的导线L1、L2处在同一平面(纸面)内,L1是固定的,L2可绕垂直纸面的固定转轴O转动(O为L2的中心),各自的电流方向如图所示。下列哪种情况将会发生( )
A.因L2不受磁场力的作用,故L2不动
B.因L2上、下两部分所受的磁场力平衡,故L2不动
C.L2绕轴O按顺时针方向转动
D.L2绕轴O按逆时针方向转动
[解析] 由右手螺旋定则可知导线L1上方的磁场方向为垂直纸面向外,且离导线L1越远的地方,磁场越弱,将导线L2分成很多小段,可以判断导线L2上的每一小部分受到的安培力方向均为水平向右,由于O点下方的磁场较强,则所受安培力较大,因此L2绕轴O按逆时针方向转动,D正确。
[答案] D
方法4 电流元法与特殊位置法的结合
特殊位置法:在特殊位置―→安培力方向―→运动方向(如下题中当导线转过90°时判断吸引还是排斥)。
[例4] 把一根通电的硬直导线ab放在磁场中,导线所在区域的磁感线呈弧形,如图所示。导线可以在空中自由移动和转动,导线中的电流方向由a到b。下列说法正确的是( )
A.从上往下看,导线ab顺时针旋转同时向上移动
B.从上往下看,导线ab逆时针旋转同时向下移动
C.虚线框内产生图示弧形磁感线的磁场源不可能是蹄形磁铁
D.虚线框内产生图示弧形磁感线的磁场源可能是条形磁体、通电螺线管、直线电流等
[解析] 由题图可知,导线左侧所在处的磁场方向斜向下,导线右侧所在处的磁场斜向上,则由左手定则可知,导线左侧受力方向向里,导线右侧受力方向向外,故从上往下看,导线ab顺时针旋转;当导线转过90°时,即导线与磁场垂直,由左手定则可知,导线ab受力向下,故可得出导线ab顺时针旋转同时还要向下移动,故A、B错误;磁感线方向从右向左,可能由水平放置的条形磁铁提供,也可能由竖直放置的蹄形磁铁提供,也可能由水平放置的通电螺线管提供,也可能由通电直导线提供,故C错误,D正确。
[答案] D
方法5 转换研究对象法
转换研究对象法:当定性分析磁体在电流磁场作用下如何运动或运动趋势如何的问题时,由于磁体所受电流磁场的作用力方向不便于直接判断,可先分析电流在磁体磁场中所受的安培力的方向,再由牛顿第三定律,间接确定磁体所受电流磁场的作用力,从而确定磁体所受合力及运动方向。
[例5] 如图所示,厚度均匀的木板放在水平地面上,木板上放置两个相同的条形磁铁,两磁铁N极正对。在两磁铁竖直对称轴上的C点固定一垂直于纸面的长直导线,并通以垂直纸面向里的恒定电流,木板和磁铁处于静止状态,设两磁铁和木板的总重力为G,则( )
A.导线受到的安培力水平向左
B.导线受到的安培力竖直向上
C.木板对地面的压力小于G
D.木板受到地面的摩擦力水平向右
[解析] 根据条形磁铁磁场分布和叠加,可知两条形磁铁在导线处产生的合磁场竖直向上,根据左手定则知,长直导线受到的安培力水平向右;木板和磁铁始终处于静止状态,且竖直方向不受导线的作用力,由于两条形磁铁和木板的总重力为G,故木板对地面的压力等于G;又因长直导线受到的安培力水平向右,根据牛顿第三定律可知,长直导线对磁铁的作用力水平向左,所以磁铁和木板有向左运动的趋势,故木板受到地面的摩擦力水平向右,故A、B、C错误,D正确。
[答案] D
[课时跟踪检测]
1.一长为L的直导线置于磁感应强度大小为B的匀强磁场中,导线中的电流为I。下列说法正确的是( )
A.通电直导线受到安培力的大小为ILB
B.无论通电直导线如何放置,它都将受到安培力
C.通电直导线所受安培力的方向垂直于磁感应强度方向和电流方向构成的平面
D.安培力是载流子受到的洛伦兹力的宏观表现,所以安培力对通电直导线不做功
解析:选C 只有当通电直导线与磁场方向垂直时,通电直导线受到安培力的大小才等于ILB,A错误;当通电导线与磁场方向平行时,不受安培力,B错误;通电直导线所受安培力的方向垂直于磁感应强度方向和电流方向构成的平面,选项C正确;安培力是载流子受到的洛伦兹力的宏观表现,安培力对通电直导线能做功,选项D错误。
2.匀强电场中有一与电场垂直的平面,面积为S,该电场的电场强度随时间的变化率为,静电力常量为k,则·S对应物理量的单位是( )
A.欧姆 B.伏特 C.安培 D.特斯拉
解析:选C 因为=,单位为;由F=k,可得k=,单位为;所以·S的单位为··m2=;根据电流的定义式I=,可知=A,该单位是安培。
3.磁场中某区域的磁感线如图所示,则( )
A.a点处没有磁感线,磁感应强度为零
B.a点处磁感应强度比b点处大
C.b点处的磁场方向和该点的切线方向垂直
D.把一个小磁针放在b点,静止时小磁针N极的指向水平向右
解析:选D 磁感线的疏密表示磁场的强弱,由题图可知,a点处的磁感线比b处的磁感线稀疏,则a点处的磁感应强度比b点处的磁感应强度小,故A、B错误;某点磁感线的切线方向就是磁场的方向,小磁针静止时N极所指的方向是磁场方向,故C错误,D正确。
4.如图所示,两根长为L的平行直导线P、Q固定在水平面上,整个空间存在竖直向上的匀强磁场,磁感应强度大小为B。当导线中通入图中所示方向相反、大小相等的电流I时,两导线所受安培力均为零。现将导线Q中的电流反向,大小不变,导线P受到的安培力为( )
A.BIL B.2BIL
C.3BIL D.4BIL
解析:选B 导线P所受安培力为零,由安培力公式F=B合IL可知,P处的磁感应强度为零,因此Q在P处产生的磁感应强度与匀强磁场的磁感应强度大小相等、方向相反,即Q在P处产生的磁场的磁感应强度方向竖直向下,大小为B;当Q中的电流反向、大小不变时,由安培定则可知,Q中的电流在P处产生的磁场的磁感应强度大小不变,仍为B,方向竖直向上,P处的合磁感应强度大小为2B,此时导线P受到的安培力F′=2BIL,故B正确,A、C、D错误。
5.(2021年8省联考·广东卷)如图所示,矩形abcd的边长bc是ab的2倍。两细长直导线通有大小相等、方向相反的电流,垂直穿过矩形平面,与平面交于e、f两点,其中e、f分别为ad、bc的中点。下列说法正确的是( )
A.a点与b点的磁感应强度相同
B.a点与c点的磁感应强度相同
C.a点与d点的磁感应强度相同
D.a点与b、c、d三点的磁感应强度均不相同
解析:选B 通电直导线在周围形成的磁场,大小为B=,由安培定则可得各点的磁感应强度的平面图,如图所示,由对称性可知a点与c点的合磁感应强度等大同向,b点与d点的合磁感应强度等大同向,故B正确。
6.(多选)如图所示,在倾角为 α 的光滑斜面上,放置一根长为 L,质量为 m,通电电流为 I 的导线,若使导线静止,应该在斜面上施加匀强磁场 B 的大小和方向为( )
A.B=,方向垂直于斜面向下
B.B=,方向垂直于斜面向上
C.B=,方向竖直向下
D.B=,方向水平向右
解析:选AC 若磁场的方向垂直于斜面向下,由左手定则可知安培力的方向沿斜面向上,由受力平衡可知mgsin α=BIL⇒B=,故A正确;若磁场的方向垂直于斜面向上,由左手定则可知安培力的方向沿斜面向下,因此导线不可能受力平衡保持静止,故B错误;若磁场的方向竖直向下,由左手定则可知安培力的方向水平向左,由受力平衡可知mgtan α=BIL⇒B=,故C正确;若磁场的方向水平向右,由左手定则可知安培力的方向竖直向下,因此导线不可能受力平衡保持静止,故D错误。
7.在光滑桌面上将长为πL的软导线两端固定,固定点的距离为2L,导线通有电流I,处于磁感应强度大小为B、方向竖直向下的匀强磁场中,导线中的张力为( )
A.BIL B.2BIL
C.πBIL D.2πBIL
解析:选A 从上向下看导线的图形如图所示,导线的有效长度为2L,则所受的安培力大小F=2BIL,设导线中的张力为T,由平衡知识可知T=,解得T=BIL,故A正确,B、C、D错误。
第2讲 带电粒子在磁场中的运动
一、洛伦兹力
1.定义:运动电荷在磁场中受到的力称为洛伦兹力。
2.方向
(1)判定方法:左手定则
掌心——磁感线垂直穿入掌心;
四指——指向正电荷运动的方向或负电荷运动的反方向;
拇指——指向洛伦兹力的方向。
(2)方向特点:F⊥B,F⊥v,即F垂直于B和v决定的平面。
3.大小
(1)v∥B时,洛伦兹力F=0。(θ=0°或180°)
(2)v⊥B时,洛伦兹力F=qvB。(θ=90°)
(3)v=0时,洛伦兹力F=。
二、带电粒子在匀强磁场中的运动
1.若v∥B,带电粒子不受洛伦兹力,在匀强磁场中做匀速直线运动。
2.若v⊥B,带电粒子仅受洛伦兹力作用,在垂直于磁感线的平面内以入射速度v做匀速圆周运动。
3.半径和周期公式:(v⊥B)
情境创设
如图所示,是洛伦兹力演示仪,它可以研究带电粒子在磁场中的偏转情况。
微点判断
(1)运动的电子在磁场中因受洛伦兹力的作用发生偏转。(√)
(2)电子的速度越大,运动半径越大。(√)
(3)电子的速度越大,运动周期越大。(×)
(4)增大磁场的磁感应强度,电子运动半径变大。(×)
(5)增大磁场的磁感应强度,电子运动周期变小。(√)
(6)洛伦兹力对运动的电子做正功。(×)
(一) 洛伦兹力的大小和方向(固基点)
[题点全练通]
1.[洛伦兹力的理解]下列说法正确的是( )
A.运动电荷在磁感应强度不为零的地方,一定受到洛伦兹力的作用
B.运动电荷在某处不受洛伦兹力作用,则该处的磁感应强度一定为零
C.洛伦兹力既不能改变带电粒子的动能,也不能改变带电粒子的速度
D.洛伦兹力对带电粒子永不做功
解析:选D 运动电荷速度方向与磁场方向平行时,不受洛伦兹力,洛伦兹力只改变带电粒子的运动方向,不改变带电粒子的速度大小,洛伦兹力对带电粒子永不做功,故D正确。
2.[洛伦兹力的方向判断]下面四幅图均表示了磁感应强度B,电荷速度v和洛伦兹力F三者方向之间的关系,其中正确的是( )
解析:选B 根据左手定则可知,A、C、D错误,B正确。
3.[洛伦兹力的大小](2022·大连模拟)真空中竖直放置一通电长直细导线,俯视图如图所示。以导线为圆心作圆,光滑绝缘管ab水平放置,两端恰好落在圆周上。半径略小于绝缘管半径的带正电小球自a端以速度v0向b端运动过程中,下列说法正确的是( )
A.小球先加速后减速
B.小球受到的洛伦兹力始终为零
C.小球在ab中点受到的洛伦兹力为零
D.小球受到洛伦兹力时,洛伦兹力方向竖直向外
解析:选C 根据安培定则可知,直导线产生的磁场的磁感线如图中虚线所示,洛伦兹力始终与小球运动方向垂直,故不做功,小球速率不变,A错误;当运动到ab中点时,磁感线与速度方向平行,所受洛伦兹力为零,自a端到中点洛伦兹力竖直向下,中点至b端洛伦兹力竖直向上,B、D错误,C正确。
4.[洛伦兹力与电场力的比较](多选)带电小球以一定的初速度v0竖直向上抛出,能够达到的最大高度为h1;若加上水平方向的匀强磁场,且保持初速度仍为v0,小球上升的最大高度为h2;若加上水平方向的匀强电场,且保持初速度仍为v0,小球上升的最大高度为h3;若加上竖直向上的匀强电场,且保持初速度仍为v0,小球上升的最大高度为h4,如图所示。不计空气阻力,则( )
A.一定有h1=h3 B.一定有h1<h4
C.h2与h4无法比较 D.h1与h2无法比较
解析:选AC 第1个图:由竖直上抛运动的最大高度公式得:h1=。第3个图:当加上电场时,由运动的分解可知:在竖直方向上有,v02=2gh3,所以h1=h3,A正确。而第2个图:洛伦兹力改变速度的方向,当小球在磁场中运动到最高点时,小球应有水平速度,设此时的球的动能为Ek,则由能量守恒得:mgh2+Ek=mv02,又由于mv02=mgh1,所以h1>h2,D错误。第4个图:因不知道小球电性和小球
所受电场力方向,则h4可能大于h1,也可能小于h1,B错误,C正确。
[要点自悟明]
1.洛伦兹力的特点
(1)利用左手定则判断洛伦兹力的方向,注意区分正、负电荷。
(2)当电荷运动方向发生变化时,洛伦兹力的方向也随之变化。
(3)运动电荷在磁场中不一定受洛伦兹力作用。
(4)洛伦兹力永不做功。
2.洛伦兹力与电场力的比较
项目
洛伦兹力
电场力
产生条件
v≠0且v不与B平行
电荷处在电场中
大小
F=qvB(v⊥B)
F=qE
方向
F⊥B且F⊥v
正电荷受力与电场方向相同,负电荷受力与电场方向相反
做功情况
任何情况下都不做功
可能做正功,可能做负功,也可能不做功
(二) 半径公式和周期公式的应用(固基点)
[题点全练通]
1.[半径公式、周期公式的理解](多选)在同一匀强磁场中,两带电量相等的粒子,仅受磁场力作用,做匀速圆周运动。下列说法正确的是( )
A.若速率相等,则半径必相等
B.若质量相等,则周期必相等
C.若动量大小相等,则半径必相等
D.若动能相等,则周期必相等
解析:选BC 带电粒子在匀强磁场中做匀速圆周运动,洛伦兹力提供向心力,qvB=m,可得R=,又T=,可知B、C正确。
2.[半径公式、周期公式的应用]如图所示,两匀强磁场的方向相同,以虚线MN为理想边界,磁感应强度大小分别为B1、B2,今有一质量为m、电荷量为e的电子从MN上的P点沿垂直于磁场方向射入匀强磁场B1中,其运动轨迹为如图虚线所示的“心”形图线。则以下说法正确的是( )
A.电子的运动轨迹为PENCMDP
B.B1=2B2
C.电子从射入磁场到回到P点用时为
D.B1=4B2
解析:选B 根据左手定则可知,电子从P点沿垂直于磁场的方向射入匀强磁场B1时,受到的洛伦兹力方向向上,所以电子的运行轨迹为PDMCNEP,故A错误;电子在题图所示运动过程中,在左侧匀强磁场中运动两个半圆,即运动一个周期,在右侧匀强磁场中运动半个周期,所以t=+,故C错误;由题图可知,电子在左侧匀强磁场中的运动半径是在右侧匀强磁场中的运动半径的一半,根据r=可知,B1=2B2,故B正确,D错误。
3.[半径公式与动量守恒定律的综合应用]K-介子的衰变方程为:K-→π-+π0,其中K-介子和π-介子带负电,π0介子不带电。如图,匀强磁场的方向垂直纸面向外,一个K-介子沿垂直于磁场的方向射入,其轨迹为图中的虚线圆弧,若K-介子在磁场中发生衰变,则衰变产生的π-介子和π0介子的运动轨迹可能是( )
解析:选C π-介子与K-介子均带负电,若两者运动方向相同,可知π-介子与K-介子受洛伦兹力的方向相同,圆弧的弯曲方向相同,由动量守恒定律可知,π-介子动量大小小于K-介子的动量大小,由r=可知,π-介子半径较小;π0介子不带电,则沿直线运动,C正确,D错误;若π0介子反向运动,由动量守恒定律可知,π-介子的动量大于K-介子,衰变后π-介子将沿K-方向运动,由于π-介子与K-介子均带负电,受洛伦兹力的方向相同,圆弧的弯曲方向相同,且π-介子的运动半径大于K-介子,A、B错误。
[要点自悟明]
(1)带电粒子垂直射入匀强磁场中,洛伦兹力提供向心力:
①向心力公式:qvB=。
②半径公式:r=。
③周期公式:T=。
(2)对带电粒子在匀强磁场中运动的两点提醒:
①带电粒子在匀强磁场中运动时,若速率变化,引起轨道半径变化,但运动周期并不发生变化。
②微观粒子在发生碰撞或衰变时常满足系统动量守恒,但因m、q、v等的改变,往往造成轨道半径和周期的改变。
(三) 带电粒子在有界匀强磁场中的圆周运动(精研点)
类型(一) 直线边界的磁场
(1)粒子进出直线边界的磁场时,常见情形如图所示:
(2)带电粒子(不计重力)在直线边界匀强磁场中运动时具有两个特性:
①对称性:进入磁场和离开磁场时速度方向与边界的夹角相等。
②完整性:比荷相等的正、负带电粒子以相同速度进入同一匀强磁场,则它们运动的半径相等而且两个圆弧轨迹恰好构成一个完整的圆,两圆弧所对应的圆心角之和等于2π。
[例1] 如图所示,直角坐标系xOy中,y>0区域有垂直纸面向里的匀强磁场,磁感应强度的大小为B,很多质量为m、带电荷量为+q的相同粒子在纸面内从O点沿与竖直方向成60°角方向从第一象限以不同速率射入磁场,关于这些粒子的运动,下列说法正确的是( )
A.所有粒子在整个磁场中的运动轨迹长度都相同
B.所有粒子在整个磁场中的运动时间都相同,均为
C.所有粒子经过y轴时速度的方向可能不同
D.所有粒子从O点运动到y轴所用时间都相同,均为
[解析] 速度不同,在整个磁场中运动半径不同,轨迹长度不同,故A错误;由T=可知,所有粒子在磁场中的运动周期都相同,根据对称性可知,所有从x轴离开的粒子运动所对应的圆心角为300°,故粒子运动时间t=T=,故B错误;根据单边界磁场特点,进出边界时粒子与边界的夹角相同,可知粒子经过y轴时速度方向相同,与y轴夹角均为60°,故C错误;粒子从O点运动到y轴所用时间相同,所对应的圆心角为120°,则运动时间t′=T=,故D正确。
[答案] D
类型(二) 平行直线边界的磁场
(1)粒子进出平行直线边界的磁场时,常见情形如图所示:
(2)粒子在平行直线边界的磁场中运动时存在临界条件,如图甲、丙、丁所示。
(3)各图中粒子在磁场中的运动时间:
①图甲中粒子在磁场中运动的时间t1=,t2==。
②图乙中粒子在磁场中运动的时间t=。
③图丙中粒子在磁场中运动的时间
t=T==。
④图丁中粒子在磁场中运动的时间t=T=。
[例2] (多选)两个带等量异种电荷的粒子a、b分别以速度va和vb射入匀强磁场,两粒子的入射方向与磁场边界的夹角分别为60°和30°,磁场宽度为d,两粒子同时由A点出发,同时到达B点,如图所示,则( )
A.a粒子带正电,b粒子带负电
B.两粒子的轨道半径之比Ra∶Rb=∶1
C.两粒子的质量之比ma∶mb=1∶2
D.两粒子的质量之比ma∶mb=2∶1
[解析] 由左手定则可得:a粒子带负电,b粒子带正电,故A错误;粒子做匀速圆周运动,运动轨迹如图所示。
故Ra==d,Rb==d,所以Ra∶Rb=∶1,故B正确;由几何关系可得:从A运动到B,a粒子转过的圆心角为60°,b粒子转过的圆心角为120°,ta==tb=,则Ta∶Tb=2∶1,粒子运动周期为T==,根据a、b粒子电荷量相等可得ma∶mb=Ta∶Tb=2∶1,故C错误,D正确。
[答案] BD
[例3] 如图所示,平行边界区域内存在匀强磁场,比荷相同的带电粒子a和b依次从O点垂直于磁场的左边界射入,经磁场偏转后从右边界射出,带电粒子a和b射出磁场时与磁场右边界的夹角分别为30°和60°,不计粒子的重力,下列判断正确的是( )
A.粒子a带负电,粒子b带正电
B.粒子a和b在磁场中运动的半径之比为1∶
C.粒子a和b在磁场中运动的速率之比为∶1
D.粒子a和b在磁场中运动的时间之比为1∶2
[解析] 粒子a向上偏转,由左手定则得,粒子a带正电;粒子b向下偏转,粒子b带负电,故A错误;由几何关系可知,磁场水平距离x=Rasin 60°=Rbsin 30°,Ra∶Rb=1∶,故B正确;由qvB=m得v=,两粒子比荷相同,磁场相同,则va∶vb=Ra∶Rb=1∶,故C错误;粒子运动周期T=,a运动时间ta=T=T,b运动时间tb=T=T,故ta∶tb=2∶1,故D错误。
[答案] B
类型(三) 三角形边界的磁场
带电粒子在三角形边界的磁场中运动时常常涉及临界问题。如图所示,正△ABC区域内有匀强磁场,某正粒子垂直于AB方向从D点进入磁场时,粒子有如下两种可能的临界轨迹:
(1)粒子能从AB边射出的临界轨迹如图甲所示。
(2)粒子能从AC边射出的临界轨迹如图乙所示。
[例4] 如图所示,等腰直角三角形abc区域存在方向垂直纸面向外的匀强磁场,磁感应强度大小为B。三个相同的带电粒子从b点沿bc方向分别以速度v1、v2、v3射入磁场,在磁场中运动的时间分别为t1、t2、t3,且t1∶t2∶t3=3∶3∶1。直角边bc的长度为L,不计粒子的重力,下列说法正确的是( )
A.三个速度的大小关系一定是v1=v2<v3
B.三个速度的大小关系可能是v2<v1<v3
C.粒子的比荷=
D.粒子的比荷=
[解析] 由于t1∶t2∶t3=3∶3∶1,作出粒子运动轨迹图如图所示,它们对应的圆心角分别为90°、90°、30°,由几何关系可知轨道半径大小分别为R2
类型(四) 矩形边界的磁场
带电粒子在矩形(正方形)边界的磁场中运动时,可能会涉及与边界相切、相交等临界问题,如图所示。
[例5] (2022·江苏南京模拟)如图所示,ABCD为一正方形区域,一带电粒子以速度v0从AB边的中点O,沿纸面垂直于AB边的方向射入。若该区域充满平行于AB边的匀强电场,该粒子经时间t1以速度v1从C点射出;若该区域充满垂直纸面的匀强磁场,该粒子经时间t2以速度v2从D点射出,不计粒子重力,则( )
A.v1>v2,t1<t2 B.v1>v2,t1>t2
C.v1<v2,t1<t2 D.v1<v2,t1>t2
[解析] 设正方形的边长为L,当区域内为电场时,则粒子做类平抛运动,平行于AC方向为匀速直线运动,运动时间为t1=,垂直AC方向为匀加速直线运动,有vyt1=L,解得vy=v0,所以v1==v0,当区域内为磁场时,洛伦兹力不做功,则v2=v0,设轨道半径为r,则有r2=L2+r-2,解得r=L,根据qv0B=,解得B=,所以轨道圆心角sin θ==0.8,则θ=53°,则t2=×=·,综上v1>v2,t1<t2,A正确。
[答案] A
类型(五) 圆形边界的磁场
带电粒子在圆形边界的磁场中运动的两个特点:
(1)若粒子沿着边界圆的某一半径方向射入磁场,则粒子一定沿着另一半径方向射出磁场(或者说粒子射出磁场的速度的反向延长线一定过磁场区域的圆心),如图甲所示。
(2)若粒子射入磁场时速度方向与入射点对应半径夹角为θ,则粒子射出磁场时速度方向与出射点对应半径夹角一定也为θ,如图乙所示。
[例6] 如图,半径为R的圆是一圆柱形匀强磁场区域的横截面(纸面)磁感应强度大小为B,方向垂直于纸面向外。一电荷量为q(q>0)、质量为m的粒子沿平行于直径ab的方向从c点射入磁场区域,射入点c与ab的距离为R,已知粒子射出磁场与射入磁场时运动方向间的夹角为60°,则粒子的速率为不计粒子重力,已知sin 15°=( )
A. B.
C. D.
[解析] 粒子带正电,根据左手定则,判断出粒子受到的洛伦兹力向右,轨迹如图所示,由射入点c与ab的距离为R,可知∠cO1a=15°,由速度的偏转角为60°,可知∠cO2O1=30°,在△cO2O1,由正弦定理得,轨迹半径r=R,由Bqv=,解得v=,B正确,A、C、D错误。
[答案] B
(四) 带电粒子在磁场中运动的临界极值问题(融通点)
1.解题关键点
(1)关注题目中的“恰好”“最大”“最高”“至少”等关键词语,作为解题的切入点。
(2)关注涉及临界点条件的几个结论
①粒子刚好穿出磁场边界的条件是带电粒子在磁场中运动的轨迹与边界相切。
②当速度v一定时,弧长越长,圆心角越大,则粒子在有界磁场中运动的时间越长。
③当速度v变化时,圆心角越大,对应的运动时间越长。
2.一般思维流程
[典例] (2020·全国卷Ⅱ)如图,在0≤x≤h,-∞<y<+∞区域中存在方向垂直于纸面的匀强磁场,磁感应强度B的大小可调,方向不变。一质量为m、电荷量为q(q>0)的粒子以速度v0从磁场区域左侧沿x轴进入磁场,不计重力。
(1)若粒子经磁场偏转后穿过y轴正半轴离开磁场,分析说明磁场的方向,并求在这种情况下磁感应强度的最小值Bm;
(2)如果磁感应强度大小为,粒子将通过虚线所示边界上的一点离开磁场。求粒子在该点的运动方向与x轴正方向的夹角及该点到x轴的距离。
[解析] (1)由题意,粒子刚进入磁场时应受到方向向上的洛伦兹力,因此磁场方向垂直于纸面向里。设粒子进入磁场中做圆周运动的半径为R,根据洛伦兹力公式和圆周运动规律,有qv0B=m ①
由此可得R= ②
粒子穿过y轴正半轴离开磁场,其在磁场中做圆周运动的圆心在y轴正半轴上,半径应满足R≤h ③
由题意,当磁感应强度大小为Bm时,粒子的运动半径最大,由此得Bm=。④
(2)若磁感应强度大小为,粒子做圆周运动的圆心仍在y轴正半轴上,由②④式可得,此时圆弧半径为R′=2h ⑤
粒子会穿过图中P点离开磁场,运动轨迹如图所示。设粒子在P点的运动方向与x轴正方向的夹角为α,由几何关系sin α==⑥
则α=⑦
由几何关系可得,P点与x轴的距离为
y=2h(1-cos α)⑧
联立⑦⑧式得y=(2-)h。⑨
[答案] (1)磁场方向垂直纸面向里
(2) (2-)h
[针对训练]
1.(2022·山东滨州模拟)如图所示,太极图由“阴鱼”和“阳鱼”构成,其边界是以O为圆心R为半径的圆,内部由以O1和O2为圆心等半径的两个半圆分割成上下两部分,其中上部分为“阳鱼”,下部分为“阴鱼”,“阳鱼”中有垂直纸面向外的匀强磁场。Q为太极图边缘上一点,且O1、O2、O、Q四点共线。一电量为+q,质量为m的带电粒子,在Q点以大小v的速度指向圆心O射入“阳鱼”区域,若带电粒子在“太极图”运动过程中没有进入“阴鱼”区域,带电粒子重力不计。则磁感应强度的最小值为( )
A. B.
C. D.
解析:选B 若使带电粒子没进入“阴鱼”区域,则带电粒子在磁场中运动轨迹如图,轨迹与圆O1相切时粒子达到最大半径,此时磁感应强度最小,设粒子做圆周运动的轨迹半径为r,由几何关系可得r+2=r2+R2,解得r=2R,由牛顿第二定律可得qvB=m,联立解得B=,故选B。
2.(多选)如图所示,直角三角形边界ABC内存在垂直于纸面向外的匀强磁场,磁感应强度为B,AC长为2L,AB长为L。从AC的中点D连续发射不同速率的相同粒子,方向与AC垂直,粒子带正电,电荷量为q,质量为m,不计粒子重力与粒子间的相互作用,下列判断正确的是( )
A.以不同速率入射的粒子在磁场中运动的时间一定不等
B.BC边上有粒子出射的区域长度不超过L
C.AB边上有粒子出射的区域长度为(-1)L
D.从AB边出射的粒子在磁场中的运动时间最短为
解析:选BC 若不同速率入射的粒子在磁场中运动时都从AC边射出,则运动的时间相等,A错误;如图甲,当粒子的速度无穷大时可认为粒子不发生偏转从E点射出,从BC边上有粒子出射的区域在BE部分,由几何关系知长度不超过Ltan 30°=L,B正确;
由图乙可知,AB边上有粒子出射的区域为BF之间,由几何关系可知:=,解得r=(2-3)L,则BF=L-=(-1)L,C正确;从AB边上出射的粒子在B点射出时时间最短,粒子在磁场中运动轨迹所对的圆心角为60°,则粒子在磁场中的运动时间最短为t==,D错误。
(五) 带电粒子在匀强磁场中运动的多解问题(精研点)
类型1 带电粒子的电性不确定形成多解
如果粒子的电性不确定,带电粒子可能带正电荷,也可能带负电荷,在相同的初速度下,正、负粒子在磁场中运动轨迹不同,形成多解。如图所示,带电粒子以速度v垂直进入匀强磁场,若带正电,其轨迹为a;若带负电,其轨迹为b。
[例1] (多选)如图所示,左右边界分别为PP′、QQ′的匀强磁场的宽度为d,磁感应强度大小为B,方向垂直纸面向里。一个质量为m、电荷量为q的粒子,沿图示方向以速度v0垂直射入磁场。欲使粒子不能从边界QQ′射出,粒子入射速度v0的最大值可能是( )
A. B.
C. D.
[解析] 粒子射入磁场后做匀速圆周运动,由R=知,粒子的入射速度v0越大,R越大,当粒子的轨迹和边界QQ′相切时,粒子刚好不从QQ′射出,此时其入射速度v0应为最大。若粒子带正电,其运动轨迹如图甲所示(此时圆心为O点),由几何关系得R1sin 45°+d=R1,将R1=代入上式得v0=,A正确。若粒子带负电,其运动轨迹如图乙所示(此时圆心为O′点) ,由几何关系得R2+R2cos 45°=d,将R2=代入上式得v0=,C正确。
[答案] AC
类型2 磁场方向不确定形成多解
有些题目只知磁感应强度的大小,而不知其方向,此时必须要考虑磁感应强度方向不确定而形成的多解。
如图所示,带正电粒子以速率v垂直进入匀强磁场,若B垂直纸面向里,其轨迹为a;若B垂直纸面向外,其轨迹为b。
[例2] (多选)一质量为m、电荷量为q的负电荷在磁感应强度为B的匀强磁场中绕固定的正电荷沿固定的光滑轨道做匀速圆周运动,若磁场方向垂直于它的运动平面,且作用在负电荷的电场力恰好是磁场力的三倍,则负电荷做圆周运动的角速度可能是( )
A. B. C. D.
[解析] 根据题意,磁场方向有两种可能,且这两种可能方向相反。在方向相反的两个匀强磁场中,由左手定则可知负电荷所受的洛伦兹力的方向也是相反的。当负电荷所受的洛伦兹力与电场力方向相同时,根据牛顿第二定律可知4Bqv=m,得v=,负电荷运动的角速度为ω==;当负电荷所受的洛伦兹力与电场力方向相反时,有2Bqv=m,v=,负电荷运动的角速度为ω==,故A、C正确。
[答案] AC
类型3 临界状态不唯一形成多解
带电粒子在洛伦兹力作用下在有界磁场中运动时,由于粒子运动轨迹是圆弧状,因此,它可能穿过去,也可能转过180°从入射界面这边反向飞出,从而形成多解,如图所示。
[例3] (多选)长为l的水平极板间有垂直纸面向里的匀强磁场,如图所示,磁感应强度为B,板间距离也为l,极板不带电。现有质量为m、电荷量为q的带正电粒子(不计重力),从左边极板间中点处垂直磁感线以速度v水平射入磁场,欲使粒子不打在极板上,可采用的办法是( )
A.使粒子的速度v<
B.使粒子的速度v>
C.使粒子的速度v>
D.使粒子的速度<v<
[解析] 若带电粒子刚好打在极板右边缘,有r12=r1-2+l2,又因为r1=,解得v1=;若粒子刚好打在极板左边缘时,有r2==,解得v2=,故A、B正确。
[答案] AB
类型4 运动的周期性形成多解
带电粒子在组合场或交变场中运动时,运动往往具有周期性,从而形成多解,如图所示。
[例4] (2022·湖北高考)(多选)在如图所示的平面内,分界线SP将宽度为L的矩形区域分成两部分,一部分充满方向垂直于纸面向外的匀强磁场,另一部分充满方向垂直于纸面向里的匀强磁场,磁感应强度大小均为B,SP与磁场左右边界垂直。离子源从S处射入速度大小不同的正离子,离子入射方向与磁场方向垂直且与SP成30°角。已知离子比荷为k,不计重力。若离子从Р点射出,设出射方向与入射方向的夹角为θ,则离子的入射速度和对应θ角的可能组合为( )
A.kBL,0° B.kBL,0°
C.kBL,60° D.2kBL,60°
[解析] 若离子通过下部分磁场直接到达P点,如图甲,根据几何关系则有R=L,qvB=m,可得v==kBL,根据对称性可知出射速度与SP成30°角向上,故出射方向与入射方向的夹角为θ=60°。
当离子运动轨迹如图乙所示时,
因为两部分磁场的磁感应强度均为B,则根据对称性有R′=L,根据洛伦兹力提供向心力有qv′B=m,可得v′==kBL,此时出射方向与入射方向相同,即出射方向与入射方向的夹角为θ=0°。通过以上分析可知当离子从下部分磁场射出时,需满足v==·kBL(n=1,2,3……),此时出射方向与入射方向的夹角为θ=60°;当离子从上部分磁场射出时,需满足v==kBL(n=1,2,3……),此时出射方向与入射方向的夹角为θ=0°。故可知B、C正确,A、D错误。
[答案] BC
[课时跟踪检测]
一、立足主干知识,注重基础性和综合性
1.质量为m、电荷量为q的带电粒子以速率v垂直磁感线射入磁感应强度为B的匀强磁场中,在洛伦兹力作用下做匀速圆周运动,带电粒子在圆周轨道上运动相当于一个环形电流,则下列说法中正确的是( )
A.环形电流的电流强度跟q成正比
B.环形电流的电流强度跟v成正比
C.环形电流的电流强度跟B成反比
D.环形电流的电流强度跟m成反比
解析:选D 设带电粒子在匀强磁场中做匀速圆周运动的周期为T,半径为r,则由qvB=m,得T==,环形电流的电流强度I==,可见,I与q的平方成正比,与v无关,与B成正比,与m成反比,故A、B、C错误;D正确。
2.(2021·湖北高考)(多选)一电中性微粒静止在垂直纸面向里的匀强磁场中,在某一时刻突然分裂成a、b和c三个微粒,a和b在磁场中做半径相等的匀速圆周运动,环绕方向如图所示,c未在图中标出。仅考虑磁场对带电微粒的作用力,下列说法正确的是( )
A.a带负电荷
B.b带正电荷
C.c带负电荷
D.a和b的动量大小一定相等
解析:选BC 由左手定则可知, 粒子a、粒子b均带正电荷,电中性的微粒分裂的过程中,总的电荷量应保持不变,则粒子c应带负电荷,A错误,B、C正确;粒子在磁场中做匀速圆周运动时,洛伦兹力提供向心力,即qvB=m,解得R=,由于粒子a与粒子b的电荷量大小关系未知,则粒子a与b的动量大小关系不确定,D错误。
3.(2022·辽宁高考)(多选)粒子物理研究中使用的一种球状探测装置横截面的简化模型如图所示。内圆区域有垂直纸面向里的匀强磁场,外圆是探测器。两个粒子先后从P点沿径向射入磁场,粒子1沿直线通过磁场区域后打在探测器上的M点。粒子2经磁场偏转后打在探测器上的N点。装置内部为真空状态,忽略粒子重力及粒子间相互作用力。下列说法正确的是( )
A.粒子1可能为中子
B.粒子2可能为电子
C.若增大磁感应强度,粒子1可能打在探测器上的Q点
D.若增大粒子入射速度,粒子2可能打在探测器上的Q点
解析:选AD 由粒子1经过磁场没有偏转可知粒子1不带电,可能为中子,故A正确;运用左手定则判断粒子2带正电,故不可能为电子,B错误;由A选项分析可知粒子1不带电,故磁场的磁感应强度对粒子1的运动无影响,所以增大磁感应强度,粒子1不可能打在Q点,故C错误;根据R=可知,增大粒子入射速度,粒子2做圆周运动的半径变大,可能打在Q点,故D正确。
4.如图所示,直线MN上方有垂直纸面向里的匀强磁场,电子1从磁场边界上的a点垂直MN和磁场方向射入磁场,经t1时间从b点离开磁场。之后电子2也由a点沿图示方向以相同速率垂直磁场方向射入磁场,经t2时间从a、b连线的中点c离开磁场,则t1∶t2为( )
A.3∶1 B.2∶3
C.3∶2 D.2∶1
解析:选A 电子在磁场中都做匀速圆周运动,根据题意画出电子的运动轨迹,如图所示,电子1垂直射进磁场,从b点离开,则运动了半个圆周,ab即为直径,c点为圆心,电子2以相同速率垂直磁场方向射入磁场,经t2时间从a、b连线的中点c离开磁场,根据半径r=可知,电子1和2的半径相等,根据几何关系可知,△aOc为等边三角形,则粒子2转过的圆心角为60°,所以电子1运动的时间t1==,电子2运动的时间t2==,所以=3,故A正确。
5.如图所示,边长为L的等边三角形区域ACD内、外的匀强磁场的磁感应强度大小均为B、方向分别垂直纸面向里、向外。三角形顶点A处有一质子源,能沿∠A的角平分线发射速度大小不等、方向相同的质子(质子重力不计、质子间的相互作用可忽略),所有质子均能通过D点,已知质子的比荷=k,则质子的速度不可能为( )
A. B.BkL
C. D.
解析:选C 质子的运动轨迹如图所示,由几何关系可得2nRcos 60°=L (n=1,2,3,…),由洛伦兹力提供向心力,则有Bqv=m,联立解得v==,A、B、D正确,C错误。
6.(2022·江苏高考)利用云室可以知道带电粒子的性质,如图所示,云室中存在磁感应强度大小为B的匀强磁场,一个质量为m、速度为v的电中性粒子在A点分裂成带等量异号电荷的粒子a和b,a、b在磁场中的径迹是两条相切的圆弧,相同时间内的径迹长度之比la∶lb=3∶1,半径之比ra∶rb=6∶1,不计重力及粒子间的相互作用力,求:
(1)粒子a、b的质量之比ma∶mb;
(2)粒子a的动量大小pa。
解析:(1)分裂后带电粒子在磁场中偏转做匀速圆周运动,洛伦兹力提供向心力,则有qvB=m
解得r=
由题干知半径之比ra∶rb=6∶1,
故mava∶mbvb=6∶1
因为相同时间内的径迹长度之比la∶lb=3∶1,
则分裂后粒子在磁场中的速度大小之比
va∶vb=3∶1
联立解得ma∶mb=2∶1。
(2)中性粒子在A点分裂成带等量异号电荷的粒子a和b,分裂过程中,没有外力作用,动量守恒,根据动量守恒定律mv=mava+mbvb
因为分裂后动量关系为mava∶mbvb=6∶1,
联立解得pa=mava=mv。
答案:(1)2∶1 (2)mv
二、强化迁移能力,突出创新性和应用性
7.(2021·北京等级考)如图所示,在xOy坐标系的第一象限内存在匀强磁场。一带电粒子在P点以与x轴正方向成60°的方向垂直磁场射入,并恰好垂直于y轴射出磁场。已知带电粒子质量为m、电荷量为q,OP=a。不计重力。根据上述信息可以得出( )
A.带电粒子在磁场中运动的轨迹方程
B.带电粒子在磁场中运动的速率
C.带电粒子在磁场中运动的时间
D.该匀强磁场的磁感应强度
解析:选A 粒子恰好垂直于y轴射出磁场,作带电粒子射入和射出磁场时速度方向的垂线交点为圆心O1,轨迹如图所示。由几何关系可知OO1=atan 30°=a,R==a,因圆心的坐标为,则带电粒子在磁场中运动的轨迹方程为x2+2=a2,A正确;洛伦兹力提供向心力,有qvB=m,解得带电粒子在磁场中运动的速率为v=,因轨迹圆的半径R可求出,但磁感应强度B未知,则无法求出带电粒子在磁场中运动的速率,B、D错误;带电粒子在磁场中做圆周运动的圆心角为π,而周期为T==,则带电粒子在磁场中运动的时间为t=T=,因磁感应强度B未知,则运动时间无法求得,C错误。
8.如图所示,电子质量为m,电荷量为e,从坐标原点O处沿xOy平面射入第一象限,射入时速度方向不同,速度大小均为v0,现在某一区域加一方向向外且垂直于xOy平面的匀强磁场,磁感应强度为B,若这些电子穿过磁场后都能垂直射到荧光屏MN上,荧光屏与y轴平行,下列说法正确的是( )
A.所加磁场范围的最小面积是
B.所加磁场范围的最小面积是
C.所加磁场范围的最小面积是
D.所加磁场范围的最小面积是
解析:选B 设粒子在磁场中运动的半径为R,由牛顿第二定律得ev0B=m,即R=,电子从y轴穿过的范围为OA=2R=2,初速度沿x轴正方向的电子沿OA运动到荧光屏MN上的P点;初速度沿y轴正方向的电子沿OC运动到荧光屏MN上的Q点;由几何知识可得PQ=R=,取与x轴正方向成θ角的方向射入的电子为研究对象,其射出磁场的点为E(x,y),因其射出后能垂直打到屏MN上,故有x=-Rsin θ,y=R+Rcos θ,即x2+(y-R)2=R2,又因为电子沿x轴正方向射入时,射出的边界点为A点;沿y轴正方向射入时,射出的边界点为C点,故所加最小面积的磁场的边界是以(0,R)为圆心、R为半径的圆的一部分,如图中实线圆所围区域,所以磁场范围的最小面积为S=πR2+R2-πR2=+12=,故B正确。
9.(2021年8省联考·湖南卷)在某些精密实验中,为了避免变化的电场和磁场之间的相互干扰,可以用力学装置对磁场中的带电粒子进行加速,如图,表面光滑的绝缘平板水平放置在磁感应强度大小为B的匀强磁场中,磁场方向垂直于竖直面向里。平板上有一个质量为m、电荷量为q的带电粒子,初始时刻带电粒子静止在绝缘平板上,与绝缘平板左侧边缘的距离为d,在机械外力作用下,绝缘平板以速度v1竖直向上做匀速直线运动。一段时间后带电粒子从绝缘平板的左侧飞出,并垂直入射到一块与绝缘平板相互垂直的荧光屏上,不计带电粒子的重力。
(1)指出带电粒子的电性,并说明理由;
(2)求带电粒子在绝缘平板上的运动时间t;
(3)求整个过程中带电粒子在竖直方向位移的大小h。
解析:(1)粒子带正电,因为粒子能够向左运动离开绝缘平板,说明粒子在和绝缘平板向上运动的时候受到向左的洛伦兹力,由左手定则知粒子带正电。
(2)带点粒子在竖直方向做匀速直线运动,受到向左的洛伦兹力,大小为F=qv1B,因此水平方向做匀加速直线运动,F=qv1B=ma,d=at2
联立解得t=。
(3)粒子离开绝缘平板时具有竖直向上的速度v1,在水平方向做匀加速运动,则有vx2=2ad
设粒子离开绝缘平板时的速度与竖直方向的夹角为θ,则tan θ=
粒子离开绝缘平板后做匀速圆周运动,合速度为
v=
由洛伦兹力提供向心力可得qvB=m
粒子离开绝缘平板后竖直方向的位移为
h2=R-Rsin θ
在绝缘平板上时上升的高度h1=v1t
总高度h=h1+h2
联立可得h= +·1- 。
答案:(1)带正电,理由见解析 (2)
(3)+·1-
第3讲 “带电粒子在组合场中运动”的分类强化
类型(一) 带电粒子在三类组合场中的运动
1.组合场:电场与磁场各自位于一定的区域内且不重叠;或在同一区域,电场、磁场分时间段或分区域交替出现。
2.分析带电粒子在组合场中运动的方法
3.“电偏转”与“磁偏转”的比较
比较项目
垂直电场线进入匀强电场(不计重力)
垂直磁感线进入匀强磁场(不计重力)
受力情况
电场力FE=qE,其大小、方向不变,与速度v无关,FE是恒力
洛伦兹力FB=qvB,其大小不变,方向随v而改变,FB是变力
轨迹
抛物线
圆或圆的一部分
运动轨迹示例
求解方法
利用类平抛运动的规律求解:vx=v0,x=v0t
vy=·t,
y=··t2
偏转角φ满足:tan φ==
半径:r=
周期:T=
偏移距离y和偏转角φ要结合圆的几何关系利用圆周运动规律讨论求解
运动时间
t=
t=T=
动能
变化
不变
[考法全析]
考法(一) 先电场后磁场
(1)先在电场中做加速直线运动,然后进入磁场做圆周运动。如图甲、乙所示,在电场中利用动能定理或运动学公式求粒子刚进入磁场时的速度。
(2)先在电场中做类平抛运动,然后进入磁场做圆周运动。如图丙、丁所示,在电场中利用平抛运动知识求粒子进入磁场时的速度。
[例1] (2020·全国卷Ⅱ)CT扫描是计算机X射线断层扫描技术的简称,CT扫描机可用于对多种病情的探测。图甲是某种CT机主要部分的剖面图,其中X射线产生部分的示意图如图乙所示。图乙中M、N之间有一电子束的加速电场,虚线框内有匀强偏转磁场;经调节后电子束从静止开始沿带箭头的实线所示的方向前进,打到靶上,产生X射线(如图中带箭头的虚线所示);将电子束打到靶上的点记为P点。则( )
A.M处的电势高于N处的电势
B.增大M、N之间的加速电压可使P点左移
C.偏转磁场的方向垂直于纸面向外
D.增大偏转磁场磁感应强度的大小可使P点左移
[解析] 电子在电场中加速运动,电场力的方向和运动方向相同,而电子所受电场力的方向与电场的方向相反,所以M处的电势低于N处的电势,A错误;增大M、N之间的电压,根据动能定理可知,电子进入磁场时的初速度变大,根据r=知其在磁场中的轨迹半径增大,P点将右移,B错误;根据左手定则可知,磁场的方向应该垂直于纸面向里,C错误;结合B分析,可知增大磁场的磁感应强度,轨迹半径将减小,P点将左移,D正确。
[答案] D
[例2] (多选)在半导体离子注入工艺中,初速度可忽略的磷离子P+和P3+,经电压为U的电场加速后,垂直进入磁感应强度大小为B、方向垂直纸面向里、有一定宽度的匀强磁场区域,如图所示。已知离子P+在磁场中转过θ=30°后从磁场右边界射出。在电场和磁场中运动时,离子P+和P3+( )
A.在电场中的加速度之比为1∶1
B.在磁场中运动的半径之比为2∶1
C.在磁场中转过的角度之比为1∶2
D.离开电场区域时的动能之比为1∶3
[解析] 两个离子的质量相同,其带电荷量之比是1∶3的关系,所以由a=可知,其在电场中的加速度之比是1∶3,故A错误。要想知道半径必须先知道进入磁场的速度,而速度的决定因素是加速电场,所以在离开电场时其速度表达式为v= ,可知其速度之比为1∶。又由qvB=m知r=,所以其半径之比为∶1,故B错误。由B项分析知道,离子在磁场中运动的半径之比为∶1,设磁场宽度为L,离子通过磁场转过的角度等于其圆心角,所以sin θ=,则可知角度的正弦值之比为1∶,又P+的偏转角度为30°,可知P3+的偏转角度为60°,即在磁场中转过的角度之比为1∶2,故C正确。由电场加速后:qU=mv2可知,两离子离开电场的动能之比为1∶3,故D正确。
[答案] CD
考法(二) 先磁场后电场
对于粒子从磁场进入电场的运动,常见的有两种情况:
(1)进入电场时粒子速度方向与电场方向相同或相反,如图甲所示,粒子在电场中做加速或减速运动,用动能定理或运动学公式列式。
(2)进入电场时粒子速度方向与电场方向垂直,如图乙所示,粒子在电场中做类平抛运动,用平抛运动知识分析。
[例3] 在如图所示的平面直角坐标系中,存在一个半径R=0.2 m的圆形匀强磁场区域,磁感应强度B=1.0 T,方向垂直纸面向外,该磁场区域的右边缘与y坐标轴相切于原点O点。y轴右侧存在一个匀强电场,方向沿y轴正方向,电场区域宽度l=0.1 m。现从坐标为(-0.2 m,-0.2 m)的P点发射出质量m=2.0×10-9 kg、带电荷量q=5.0×10-5 C的带正电粒子,沿y轴正方向射入匀强磁场,速度大小v0=5.0×103 m/s(粒子重力不计)。
(1)带电粒子从坐标为(0.1 m,0.05 m)的点射出电场,求该电场强度的大小;
(2)为了使该带电粒子能从坐标为(0.1 m,-0.05 m)的点回到电场,可在紧邻电场的右侧区域内加匀强磁场,试求所加匀强磁场的磁感应强度大小和方向。
[解析] (1)带正电粒子在磁场中做匀速圆周运动,根据洛伦兹力提供向心力有:qv0B=m
可得:r==0.20 m=R
根据几何关系可以知道,带电粒子恰从O点沿x轴正方向进入电场,带电粒子做类平抛运动,设粒子到达电场边缘时,竖直方向的位移为y
根据类平抛规律可得:l=v0t,y=at2
根据牛顿第二定律可得:Eq=ma
联立可得:E==1.0×104 N/C。
(2)粒子飞离电场时,沿电场方向速度:vy=at=·=5.0×103 m/s=v0
粒子射出电场时速度大小v=v0,方向与x轴正方向夹角为45°偏向右上方
根据左手定则可知所加磁场方向垂直纸面向外,根据几何关系可知,粒子在B′区域磁场中做圆周运动半径r′=y
根据洛伦兹力提供向心力可得:qvB′=m
联立可得所加匀强磁场的磁感应强度大小
B′==4 T。
[答案] (1)1.0×104 N/C (2)4 T,方向垂直纸面向外
考法(三) 先后多个电磁场
“5步”突破带电粒子在组合场中的运动问题
[例4] 如图所示,在真空中xOy平面内,有四个边界垂直于x轴的条状区域Ⅰ、Ⅱ、Ⅲ、Ⅳ,区域Ⅰ、Ⅲ宽度均为d,内有沿y轴负方向的匀强电场,大小均为E;区域Ⅱ、Ⅳ宽度均为2d,内有垂直于xOy平面向里的匀强磁场B1和B2。M是区域Ⅲ右边界与x轴交点。质量为m,电荷量为+q的粒子甲以速度v0从O点沿x轴正方向射入电场E,经过一段时间后,沿x轴正方向与自由静止在M点的粒子乙粘合在一起,成为粒子丙进入区域Ⅳ,之后直接从右边界上Q点(图中未标出)离开区域Ⅳ。粒子乙不带电,质量为2m,粘合前后无电荷损失,粘合时间很短,E=,粒子重力不计。
(1)求粒子甲离开区域Ⅰ时速度v1大小和与x轴正方向夹角θ;
(2)求匀强磁场B1的磁感应强度大小;
(3)若匀强磁场B2磁感应强度大小不同,则粒子丙在磁场B2中运动时间不同。求粒子甲从O点到M点运动时间与粒子丙从M点到Q点运动时间之和的最大值。
[解析] (1)设粒子甲在电场中的加速度为a1,运动时间为t1,离开区域Ⅰ时速度大小为v1,与x轴正方向夹角为θ,v1沿y轴负方向的大小为vy,则qE=ma1,d=v0t1,vy=a1t1,vy=v0tan θ,v1=
解得v1=2v0,θ=60°。
(2)粒子甲运动到M点时速度沿x轴正方向,由运动的对称性,粒子甲在匀强磁场B1中做匀速圆周运动
轨迹关于区域Ⅱ垂直于x轴的中线对称,设轨道半径为r1,则d=r1sin θ,qv1B1=
解得B1=。
(3)设粒子甲在磁场B1中做匀速圆周运动的周期为T1,运动时间为t2,则t2=T1,T1=
解得t2=
设粒子甲在从O点到M点运动时间为t3,则t3=2t1+t2
解得t3=+
设粒子甲在M点与粒子乙粘合前速度大小为v2,粒子丙在M点速度大小为v3,则v2=v0
mv2=3mv3
粒子丙在磁场B2中以速度v3做匀速圆周运动,且从右边界上Q点离开,则当匀速圆周运动的半径r2=2d时,粒子丙在磁场B2中运动时间最长,设为t4,则t4==
设粒子甲在从O点到M点运动时间与粒子丙从M点到Q点运动时间之和的最大值为tm,则tm=t3+t4
解得tm=++=(18+2π+27π)。
[答案] (1)2v0 60° (2)
(3)(18+2π+27π)
类型(二) 带电粒子在交变电磁场中的运动
1.交变场的三种常见的类型
(1)电场周期性变化,磁场不变。
(2)磁场周期性变化,电场不变。
(3)电场、磁场均周期性变化。
2.基本解题思路
[考法全析]
[例1] 如图甲所示,宽度为d的竖直狭长区域内(边界为L1、L2),存在垂直纸面向里的匀强磁场和竖直方向上的周期性变化的电场(如图乙所示),电场强度的大小为E0,E>0表示电场方向竖直向上。t=0时,一带正电、质量为m的微粒从左边界上的N1点以水平速度v射入该区域,沿直线运动到Q点后,做一次完整的圆周运动,再沿直线运动到右边界上的N2点。Q为线段N1N2的中点,重力加速度为g。上述d、E0、m、v、g为已知量。
(1)求微粒所带电荷量q和磁感应强度B的大小;
(2)求电场变化的周期T;
(3)改变宽度d,使微粒仍能按上述运动过程通过相应宽度的区域,求T的最小值。
[解析] (1)微粒做直线运动时有:mg+qE0=qvB①
微粒做圆周运动时有:mg=qE0②
联立①②得q=,③
B=。④
(2)设微粒从N1点沿直线运动到Q点的时间为t1,做圆周运动的周期为t2,则=vt1⑤
qvB=m⑥
2πR=vt2⑦
联立③④⑤⑥⑦得t1=,t2=⑧
电场变化的周期T=t1+t2=+。⑨
(3)若微粒能完成题述的运动过程,要求d≥2R⑩
联立③④⑥得R=⑪
设在N1Q段直线运动的最短时间为t1min,
由⑤⑩⑪得t1min=
因t2不变,T的最小值Tmin=t1min+t2=。
[答案] (1) (2)+ (3)
[例2] (2022·衡阳模拟)如图甲所示,整个空间存在竖直向上的匀强电场(平行于纸面),在同一水平线上的两位置以相同速率同时喷出质量均为m的油滴a和b,带电荷量为+q的a水平向右,不带电的b竖直向上。b上升高度为h时,到达最高点,此时a恰好与它相碰,瞬间结合成油滴p。忽略空气阻力,重力加速度为g。求:
(1)油滴b竖直上升的时间及两油滴喷出位置的距离;
(2)匀强电场的场强大小及油滴a、b结合为p后瞬间的速度;
(3)若油滴p形成时恰位于某矩形区域边界,取此时为t=0时刻,同时在该矩形区域加一个垂直于纸面周期性变化的磁场,磁场变化规律如图乙所示,磁场变化周期为T0(垂直纸面向外为正),已知p始终在矩形区域内运动,求矩形区域的最小面积。(忽略磁场突变的影响)
[解析] (1)设油滴喷出时的速度为v0,油滴b做竖直上抛运动,有0=v02-2gh,解得v0=,
由运动学规律可得0=v0-gt0,
解得t0= ,
对油滴a的水平分运动,有x0=v0t0,
解得x0=2h。
(2)两油滴结合之前,油滴a做类平抛运动,设加速度为a,有qE-mg=ma,h=at02,
解得a=g,E=,
设结合前瞬间油滴a的速度大小为va,方向向右上且与水平方向成θ角,则v0=vacos θ,v0tan θ=at0,
解得va=2,θ=45°,
两油滴的结合过程动量守恒,有mva=2mvp,
联立解得vp=,方向向右上且与水平方向成45°角。
(3)
因qE=2mg,油滴p在磁场中做匀速圆周运动,设半径为r,周期为T,则qvpB=2m,B=,解得r=,
由T=可得T=,
即油滴p在磁场中的运动轨迹是两个外切圆组成的“8”字形,轨迹如图所示,最小矩形的两条边长分别为2r、4r,则矩形区域的最小面积为Smin=2r×4r=。
[答案] (1) 2h (2) ,方向向右上且与水平方向成45°角 (3)
[例3] 如图甲所示,在xOy平面内存在磁场和电场,磁感应强度和电场强度大小随时间周期性变化,B的变化周期为4t0,E的变化周期为2t0,变化规律分别如图乙和图丙所示。在t=0时刻从O点发射一带负电的粒子(不计重力),初速度大小为v0,方向沿y轴正方向,在x轴上有一点A(图中未标出),坐标为。若规定垂直纸面向里为磁感应强度的正方向,y轴正方向为电场强度的正方向,v0、t0、B0为已知量,磁感应强度与电场强度的大小满足:=;粒子的比荷满足:=。求:
(1)在t=时,粒子的位置坐标;
(2)粒子偏离x轴的最大距离;
(3)粒子运动至A点的时间。
[解析] (1)在0~t0时间内,粒子做匀速圆周运动,根据洛伦兹力提供向心力可得
qB0v0=mr1=m
解得T=2t0,r1==
则粒子在时间内转过的圆心角α=
所以在t=时,粒子的位置坐标为。
(2)粒子的运动轨迹如图所示
在t0~2t0时间内,设粒子经电场加速后的速度为v,则v=v0+t0=2v0
运动的位移y=t0=1.5v0t0
在2t0~3t0时间内粒子做匀速圆周运动,
半径r2=2r1=
故粒子偏离x轴的最大距离
h=y+r2=1.5v0t0+。
(3)粒子在xOy平面内做周期性运动的运动周期为4t0,故粒子在一个周期内向右运动的距离d=2r1+2r2=
AO间的距离为=8d
所以,粒子运动至A点的时间t=32t0。
[答案] (1) (2)1.5v0t0+ (3)32t0
类型(三) STSE中的组合场模型
模型(一) 质谱仪
(1)构造:如图所示,由粒子源、加速电场、偏转磁场和照相底片等构成。
(2)原理:粒子由静止被加速电场加速,qU=mv2。
粒子在磁场中做匀速圆周运动,有qvB=m。
由以上两式可得r= ,m=,=。
[例1] 如图,从离子源产生的甲、乙两种离子,由静止经加速电压U加速后在纸面内水平向右运动,自M点垂直于磁场边界射入匀强磁场,磁场方向垂直于纸面向里,磁场左边界竖直。已知甲种离子射入磁场的速度大小为v1,并在磁场边界的N点射出;乙种离子在MN的中点射出;MN长为l。不计重力影响和离子间的相互作用。求:
(1)磁场的磁感应强度大小;
(2)甲、乙两种离子的比荷之比。
[解析] (1)设甲种离子所带电荷量为q1、质量为m1,在磁场中做匀速圆周运动的半径为R1,磁场的磁感应强度大小为B,由动能定理有q1U=m1v12①
由洛伦兹力公式和牛顿第二定律有
q1v1B=m1②
由几何关系知2R1=l③
由①②③式得B=。④
(2)设乙种离子所带电荷量为q2、质量为m2,射入磁场的速度为v2,在磁场中做匀速圆周运动的半径为R2。同理有
q2U=m2v22⑤
q2v2B=m2⑥
由题给条件有2R2=⑦
由①②③⑤⑥⑦式得,甲、乙两种离子的比荷之比为
∶=1∶4。
[答案] (1) (2)1∶4
[针对训练]
(多选)如图所示为一种质谱仪的工作原理示意图,此质谱仪由以下几部分构成:离子源、加速电场、静电分析器、磁分析器、收集器。静电分析器通道中心线MN所在圆的半径为R,通道内有均匀辐射的电场,中心线处的电场强度大小为E;磁分析器中分布着方向垂直于纸面、磁感应强度为B的匀强磁场,磁分析器的左边界与静电分析器的右边界平行。由离子源发出一个质量为m、电荷量为+q的离子(初速度为零,重力不计),经加速电场加速后进入静电分析器,沿中心线MN做匀速圆周运动,而后由P点进入磁分析器中,最终经过Q点进入收集器。下列说法正确的是( )
A.磁分析器中匀强磁场的方向垂直于纸面向里
B.加速电场中的加速电压U=ER
C.磁分析器中轨迹圆心O2到Q点间的距离d=
D.任何带正电的离子若能到达P点,则一定能进入收集器
解析:选BC 该离子在磁分析器中沿顺时针方向转动,根据左手定则可知,磁分析器中匀强磁场的方向垂直于纸面向外,A错误;该离子在静电分析器中做匀速圆周运动,有qE=m,在加速电场中加速有qU=mv2,联立解得U=ER,B正确;该离子在磁分析器中做匀速圆周运动,有qvB=m,又qE=m,解得r= ,该离子经过Q点进入收集器,故d=r= ,C正确;任一初速度为零的带正电离子,质量、电荷量分别记为mx、qx,经U=ER的加速电场后,在静电分析器中做匀速圆周运动的轨迹半径Rx=R,即一定能到达P点,而在磁分析器中运动的轨迹半径rx= ,rx的大小与离子的质量、电荷量有关,则不一定有rx=d,故能到达P点的离子不一定能进入收集器,D错误。
模型(二) 回旋加速器
(1)构造:如图所示,D1、D2是半圆形金属盒,D形盒的缝隙处接交流电源,D形盒处于匀强磁场中。
(2)原理:交流电的周期和粒子做圆周运动的周期相等,粒子经电场加速,经磁场回旋,由qvB=,得Ekm=,可见粒子获得的最大动能由磁感应强度B和D形盒半径R决定,与加速电压无关。
[例2] 某型号的回旋加速器的工作原理如图甲所示,图乙为俯视图。回旋加速器的核心部分为两个D形盒,分别为D1 、D2。D形盒装在真空容器里,整个装置放在巨大的电磁铁两极之间的强大磁场中,磁场可以认为是匀强磁场,且与D形盒底面垂直。两盒间的狭缝很小,带电粒子穿过狭缝的时间可以忽略不计。D形盒的半径为R,磁场的磁感应强度为B。若质子从粒子源O处进入加速电场的初速度不计,质子质量为m、电荷量为+q。加速器接入一定频率的高频交变电压,加速电压为U。不考虑相对论效应和重力作用。
(1)求质子第一次经过狭缝被加速后进入D形盒时的速度大小v1和进入D形盒后运动的轨迹半径r1;
(2)求质子被加速后获得的最大动能Ekm和高频交变电压的频率f;
(3)若两D形盒狭缝之间距离为d,且d≪R,计算质子在电场中运动的总时间t1与在磁场中运动的总时间t2,并由此说明质子穿过电场的时间可以忽略不计的原因。
[解析] (1)质子第1次经过狭缝被加速后的速度大小为v1,则qU=mv12,qv1B=
解得v1= ,r1= 。
(2)当质子在磁场中运动的轨迹半径为D形盒的半径R时,质子的动能最大,设此时速度为vm,则
qvmB=m,Ekm=mvm2
解得Ekm=
回旋加速器正常工作时高频交变电压的频率f等于质子在磁场中运动的频率,则=T==
解得f=。
(3)质子在狭缝中加速时,有q=ma
质子在磁场中运动速度大小不变,故其在电场中运动的总时间t1==
质子在磁场中运动的周期T=
设质子在电场中加速了n次,则有nqU=Ekm
解得n=
质子在磁场中运动的总时间t2=T=,
则=
因为d≪R,得t1≪t2,故质子穿过电场的时间可以忽略不计。
[答案] (1) (2) (3) 理由见解析
[升维训练]
(1)质子在回旋加速器中运动时,随轨迹半径r的增大,同一D形盒中相邻轨迹的半径之差Δr如何变化?为什么?
(2)若使用这台回旋加速器加速α粒子,需要如何改造?
提示:(1)由动能定理有2qU=mvk+12-mvk2,
又有rk=,则Δrk=
同理Δrk+1=
因rk+2>rk,故Δrk+1<Δrk,即Δr随r增大而减小。
(2)由于加速质子时f==,
α粒子的比荷为质子的
则f′==,故不能直接加速α粒子
改造方案一:磁感应强度加倍;
改造方案二:交变电压频率减半。
[课时跟踪检测]
一、立足主干知识,注重基础性和综合性
1.现代质谱仪可用来分析比质子重很多倍的离子,其示意图如图所示,其中加速电压恒定。质子在入口处从静止开始被加速电场加速,经匀强磁场偏转后从出口离开磁场。若某种一价正离子在入口处从静止开始被同一加速电场加速,为使它经匀强磁场偏转后仍从同一出口离开磁场,需将磁感应强度增加到原来的12倍。此离子和质子的质量比约为( )
A.11 B.12
C.121 D.144
解析:选D 由动能定理有qU=mv2,得带电粒子进入磁场的速度为v=,结合带电粒子在磁场中运动的轨迹半径R=,联立解得R=,由题意可知,该离子与质子在磁场中具有相同的轨道半径和电荷量,故该离子和质子的质量比=144,故选D。
2.(多选)如图所示,正方形abcd中△abd区域内存在方向垂直纸面向里的匀强磁场,△bcd区域内有方向平行于bc的匀强电场(图中未画出)。一带电粒子从d点沿da方向射入磁场,随后经过bd的中点e进入电场,接着从b点射出电场。不计粒子的重力。则( )
A.粒子带负电
B.电场的方向是由b指向c
C.粒子在b点和d点的动能相等
D.粒子在磁场、电场中运动的时间之比为π∶2
解析:选ABD 根据题述,带电粒子从d点沿da方向射入磁场,随后经过bd的中点e进入电场,由左手定则可判断出粒子带负电,A正确;根据粒子经过bd的中点e进入电场,接着从b点射出电场,可知粒子所受电场力方向由c指向b,电场的方向是由b指向c,B正确;带电粒子在匀强磁场中运动,洛伦兹力不做功,在匀强电场中运动,电场力做功,根据动能定理,粒子在b点的动能大于在d点的动能,C错误;画出带电粒子在匀强磁场和匀强电场中的运动轨迹如图所示,设正方形abcd的边长为L,则带电粒子在磁场中运动的轨迹半径R=,在匀强磁场中运动的速度为v,在匀强磁场中运动的轨迹所对的圆心角为θ=,在匀强磁场中运动的时间t1==;粒子在匀强电场中沿垂直电场方向做匀速直线运动,由=vt2,解得在匀强电场中运动时间t2=,粒子在磁场、电场中运动的时间之比为t1 ∶t2=∶=π∶2,D正确。
3.(多选)研究表明,蜜蜂是依靠蜂房、采蜜地点和太阳三个点来定位的,蜜蜂飞行时就是根据这三个位置关系呈“8”字形运动来告诉同伴蜜源的方位。某兴趣小组用带电粒子在如图所示的电场和磁场中模拟蜜蜂的“8”字形运动,即在y>0的空间中和y<0的空间内同时存在着大小相等,方向相反的匀强电场,上、下电场以x轴为分界线,在y轴左侧和图中竖直虚线MN右侧均无电场,但有方向垂直纸面向里和向外的匀强磁场,MN与y轴的距离为2d。一重力不计的带负电荷的粒子从y轴上的P(0,d)点以沿x轴正方向的初速度v0开始运动,经过一段时间后,粒子又以相同的速度回到P点,则下列说法正确的是( )
A.电场与磁场的比值为v0
B.电场与磁场的比值为2v0
C.带电粒子运动一个周期的时间为+
D.带电粒子运动一个周期的时间为+
解析:选BD 粒子在电场中做类平抛运动,有:d=v0t1,d=··t12,粒子在磁场中做匀速圆周运动,有:R=。结合几何关系,有:R=d,联立解得:=2v0,A错误,B正确;带电粒子在电场中运动的总时间为4t1=,带电粒子在匀强磁场中做匀速圆周运动的轨迹是两个半圆,故运动时间为t2=,带电粒子运动一个周期的时间为t=4t1+t2=+,故C错误,D正确。
4.(多选)某一空间存在着磁感应强度为B且大小不变、方向随时间t做周期性变化的匀强磁场(如图甲所示),规定垂直纸面向里的磁场方向为正。为使静止于该磁场中的带正电的粒子能按a→b→c→d→e→f的顺序做“∞”形运动(即如图乙所示的轨迹),下列办法可行的是(粒子只受磁场力的作用,其他力不计)( )
A.若粒子的初始位置在a处,在t=T时给粒子一个沿切线方向水平向右的初速度
B.若粒子的初始位置在f处,在t=时给粒子一个沿切线方向竖直向下的初速度
C.若粒子的初始位置在e处,在t=T时给粒子一个沿切线方向水平向左的初速度
D.若粒子的初始位置在b处,在t=时给粒子一个沿切线方向竖直向上的初速度
解析:选AD 要使粒子的运动轨迹如题图乙所示,由左手定则知粒子做圆周运动的周期应为T0=,若粒子的初始位置在a处时,对应时刻应为t=T0=T,同理判断可得A、D正确,B、C错误。
5.(多选)图甲是回旋加速器的示意图,其核心部分是两个D形金属盒,在加速带电粒子时,两金属盒置于匀强磁场中,并分别与高频电源相连。带电粒子从静止开始运动的速率v随时间t变化如图乙所示,已知tn时刻粒子恰射出回旋加速器,不考虑相对论效应、粒子所受的重力和穿过狭缝的时间,下列判断正确的是( )
A.t3-t2=t2-t1=t1
B.v1∶v2∶v3=1∶2∶3
C.粒子在电场中的加速次数为
D.同一D形盒中粒子的相邻轨迹半径之差保持不变
解析:选AC 粒子在磁场中做匀速圆周运动,由qvB=m,可得r=,粒子运动周期为T==,故周期与粒子速度无关,每运动半周被加速一次,可知t3-t2=t2-t1=t1,A正确;粒子被加速一次,动能增加qU,被加速n次后的动能为mvn2=nqU,可得v=,故速度之比为v1∶v2∶v3=1∶∶,B错误,由B的分析可得mv12=qU,mvn2=nqU,联立解得n=,故粒子在电场中的加速次数为,C正确;由A的分析可得r=,由B的分析可知v3-v2≠v2-v1,故r3-r2≠r2-r1,即同一D形盒中粒子的相邻轨迹半径之差会改变,D错误。
6.(2021年8省联考·广东卷)如图所示,M、N两金属圆筒是直线加速器的一部分,M与N的电势差为U;边长为2L的立方体区域abcda′b′c′d′内有竖直向上的匀强磁场。一质量为m,电量为+q的粒子,以初速度v0水平进入圆筒M左侧的小孔。粒子在每个筒内均做匀速直线运动,在两筒间做匀加速直线运动。粒子自圆筒N出来后,从正方形add′a′的中心垂直进入磁场区域,最后由正方形abb′a′中心垂直飞出磁场区域。忽略粒子受到的重力。求:
(1)粒子进入磁场区域时的速率;
(2)磁感应强度的大小。
解析:(1)粒子在电场中加速,有动能定理可知:
qU=mv2-mv02
解得:v= 。
(2)根据题意分析可得粒子在磁场中运动的轨道半径R=L
在磁场中运动时洛伦兹力提供了向心力,qBv=m
解得:B=。
答案:(1) (2)
7.如图所示,在x轴上方有一匀强磁场方向垂直纸面向里。在x轴下方有一匀强电场,方向竖直向上。一个质量为m、电荷量为q、重力不计的带正电粒子从y轴上的a点(0,h)处沿y轴正方向以初速度v=v0开始运动,一段时间后,粒子速度方向与x轴正方向成45°角进入电场,经过y轴上b点时速度方向恰好与y轴垂直。求:
(1)匀强磁场的磁感应强度大小;
(2)匀强电场的电场强度大小;
(3)粒子从开始运动到第三次经过x轴的时间。
解析:(1)粒子运动轨迹如图
由图可得rcos 45°=h
粒子在磁场中做圆周运动
qvB=m
联立可得r=h,B=。
(2)粒子在x轴下方运动到b点过程中,易知vb=vcos 45°,水平方向r+rsin 45°=vcos 45°·t2
竖直方向yb=(vsin 45°+0)t2
由动能定理得-Eqyb=mvb2-mv2
联立可得t2=h,yb=h,
E=。
(3)粒子在磁场中运动总的圆心角
θ=+rad= rad
粒子在磁场中运动总的运动时间t1==
粒子从开始运动到第三次经过x轴t=t1+2t2
联立可得t=+2+2。
答案:(1) (2)
(3)+2+2
二、强化迁移能力,突出创新性和应用性
8.如图甲所示,质量为m,带电荷量为-q的带电粒子在t=0时刻由a点以初速度v0垂直进入磁场,Ⅰ区域磁场的磁感应强度大小不变、方向周期性变化,如图乙所示(垂直纸面向里为正方向);Ⅱ区域为匀强电场,方向向上;Ⅲ区域为匀强磁场,磁感应强度大小与Ⅰ区域相同均为B0。粒子在Ⅰ区域内一定能完成半圆运动且每次经过MN的时刻均为整数倍,则:
(1)粒子在Ⅰ区域运动的轨道半径为多少?
(2)若初始位置与第四次经过MN时的位置距离为x,求粒子进入Ⅲ区域时速度的可能值(初始位置记为第一次经过MN)。
解析:(1)带电粒子在Ⅰ区域做匀速圆周运动,洛伦兹力提供向心力,即qv0B0=m
解得r=。
(2)画出带电粒子的两种运动轨迹示意图。
第一种情况:粒子在Ⅲ区域运动半径R=
qv2B0=m
解得粒子在Ⅲ区域速度大小:v2=
第二种情况:粒子在Ⅲ区域运动半径R=
解得粒子在Ⅲ区域速度大小:v2=-2v0。
答案:(1)或 (2)或-2v0
9.(2023·浙江1月选考)探究离子源发射速度大小和方向分布的原理如图所示。x轴上方存在垂直xOy平面向外、磁感应强度大小为B的匀强磁场。x轴下方的分析器由两块相距为d、长度足够的平行金属薄板M和N组成,其中位于x轴的M板中心有一小孔C(孔径忽略不计),N板连接电流表后接地。位于坐标原点O的离子源能发射质量为m、电荷量为q的正离子,其速度方向与y轴夹角最大值为60°,且各个方向均有速度大小连续分布在v0和v0之间的离子射出。已知速度大小为v0、沿y轴正方向射出的离子经磁场偏转后恰好垂直x轴射入孔C。未能射入孔C的其他离子被分析器的接地外罩屏蔽(图中没有画出)。不计离子的重力及相互作用,不考虑离子间的碰撞。
(1)求孔C所处位置的坐标x0;
(2)求离子打在N板上区域的长度L;
(3)若在N与M板之间加载电压,调节其大小,求电流表示数刚为0时的电压U0;
(4)若将分析器沿着x轴平移,调节加载在N与M板之间的电压,求电流表示数刚为0时的电压Ux与孔C位置坐标x之间关系式。
解析:(1)对离子由牛顿第二定律得
qv0B=m,得R0=,则坐标x0=2R0=。
(2)设离子速率为v时,其半径R′=,若离子从C点入射,应有2R′cos θ=x0=2R0,如图所示
可得:vcos θ=v0,即cos θ=,由于≤v≤v0
得:≤cos θ≤1,故0°≤θ≤45°
由几何关系可得:离子打在N板上长度L=2dtan 45°=2d。
(3)由于vy=vcos θ=v0
由-qU0=0-mvy2,得U0=。
(4)由(2)得:C位置坐标x=2R′cos θ,R′=,
结合R0=得x=2R0cos θ
则因为≤v≤v0,0°≤θ≤60°,即≤cos θ≤1
当v=,cos θ=时,x小=
当v=v0,cos θ=1时,x大=2R0
故当R0≤x≤2R0时
在磁场中:qvB=m,在电场中:qUx=mv2
解得:Ux=。
答案:(1) (2)2d (3) (4)Ux=
第4讲 “带电粒子在叠加场中运动”的分类强化
类型(一) 重力场、电场、磁场的叠加问题
1.叠加场
在同一区域电场、磁场、重力场三场共存,或其中某两场共存的状态。
2.三种可能的叠加场
(1)重力场与磁场的叠加
①若重力和洛伦兹力平衡,则带电粒子做匀速直线运动。
②若重力和洛伦兹力不平衡,则带电粒子将做复杂的曲线运动,因洛伦兹力不做功,故机械能守恒,由此可求解有关问题。
(2)电场与磁场的叠加
①若电场力和洛伦兹力平衡,则带电粒子做匀速直线运动。
②若电场力和洛伦兹力不平衡,则带电粒子将做复杂的曲线运动,因洛伦兹力不做功,可用动能定理求解有关问题。
(3)电场、磁场与重力场的叠加
①若三力平衡,一定做匀速直线运动。
②若重力与电场力平衡且速度方向与磁场方向垂直,一定做匀速圆周运动。
③若合力不为零且与速度方向不垂直,将做复杂的曲线运动,因洛伦兹力不做功,可用能量守恒定律或动能定理求解有关问题。
3.“三步法”突破叠加场问题
[考法全析]
考法(一) 重力场与磁场的叠加
[例1] (多选)如图所示,半圆形光滑绝缘轨道固定在竖直平面内,O点为其圆心,P点为轨道最低点,两个端点M、N与O等高,匀强磁场方向与轨道平面垂直。现将一个带负电的小球自M点由静止释放,它将沿轨道做往复运动,下列说法中正确的是( )
A.小球由M到N与由N到M所经历的时间相等
B.小球由M到P与由N到P过程中重力对小球做的功相等,但洛伦兹力做的功不相等
C.小球由M到P与由N到P过程中所受合外力的冲量大小相等
D.小球经过轨道最低点时对轨道的压力大小是相等的
[解析] 小球所受的洛伦兹力与速度方向垂直不做功,轨道光滑没有摩擦力,只受重力作用,小球机械能守恒,故小球由M到N与由N到M所经历的时间相等,A正确;小球由M到P与由N到P过程中重力对小球做的功相等,小球所受的洛伦兹力不做功,B错误;根据动量定理公式Ft=mΔv,小球机械能守恒,故小球从M到P与由N到P过程中速度变化量大小相等,所以在此过程中所受合外力的冲量大小相等,
C正确;根据左手定则,小球从M到P的过程中到达P时所受洛伦兹力方向竖直向下,根据合力提供向心力对小球受力分析,如图甲所示。FN-mg-FL=m,FN=m+mg+FL,当小球从N到P的过程中到达P时洛伦兹力竖直向上,
受力分析如图乙所示。FN+FL-mg=m,FN=m+mg-FL,根据牛顿第三定律,在整个过程中洛伦兹力大小相等。所以从M到P的过程中到达P时对轨道的压力大于小球从N到P的过程中到达P时对轨道的压力,D错误。
[答案] AC
[针对训练]
1.
(多选)如图所示,一个绝缘且内壁光滑的环形细圆管,固定于竖直平面内,环的半径为R(比细管的内径大得多),在圆管的最低点有一个直径略小于细管内径的带正电小球处于静止状态,小球的质量为m,带电荷量为q,重力加速度为g。空间存在一磁感应强度大小未知(不为零),方向垂直于环形细圆管所在平面且向里的匀强磁场。某时刻,给小球一方向水平向右、大小为v0=的初速度,则以下判断正确的是( )
A.无论磁感应强度大小如何,获得初速度后的瞬间,小球在最低点一定受到管壁的弹力作用
B.无论磁感应强度大小如何,小球一定能到达环形细圆管的最高点,且小球在最高点一定受到管壁的弹力作用
C.无论磁感应强度大小如何,小球一定能到达环形细圆管的最高点,且小球到达最高点时的速度大小都相同
D.小球在从环形细圆管的最低点运动到所能到达的最高点的过程中,水平方向分速度的大小一直减小
解析:选BC 小球在轨道最低点时受到的洛伦兹力方向竖直向上,若洛伦兹力和重力的合力恰好提供小球所需要的向心力,则在最低点时小球不会受到管壁弹力的作用,A错误;小球运动的过程中,洛伦兹力不做功,小球的机械能守恒,运动至最高点时小球的速度v=,由于小球运动过程不会脱离轨道,所以一定能到达轨道最高点,C正确;在最高点时,小球做圆周运动所需的向心力F=m=mg,小球受到竖直向下洛伦兹力的同时必然受到与洛伦兹力等大反向的轨道对小球的弹力,B正确;小球在从最低点运动到最高点的过程中,小球在下半圆内上升的过程中,水平分速度向右且不断减小,到达圆心的等高点时,水平速度为零,而运动至上半圆后水平分速度向左且不为零,所以水平分速度一定有增大的过程,D错误。
考法(二) 电场与磁场的叠加
[例2] 如图所示,在坐标系xOy平面的x>0区域内,存在电场强度大小E=2×105 N/C、方向垂直于x轴的匀强电场和磁感应强度大小B=0.2 T、方向与xOy平面垂直向外的匀强磁场。在y轴上有一足够长的荧光屏PQ,在x轴上的M(10,0)点处有一粒子发射枪向x轴正方向连续不断地发射大量质量m=6.4×10-27 kg、电荷量q=3.2×10-19 C 的带正电粒子(重力不计),粒子恰能沿x轴做匀速直线运动。若撤去电场,并使粒子发射枪以M点为轴在xOy平面内以角速度ω=2π rad/s顺时针匀速转动(整个装置都处在真空中)。
(1)判断电场方向,求粒子离开发射枪时的速度大小;
(2)带电粒子在磁场中运动的轨迹半径;
(3)荧光屏上闪光点的范围距离。
[解析] (1)带正电粒子(重力不计)在叠加场中沿x轴做匀速直线运动,据左手定则判断可知洛伦兹力方向向下,所以电场力方向向上,电场方向向上,有qE=qvB
解得速度v== m/s=106 m/s。
(2)撤去电场后,洛伦兹力提供向心力,有qvB=m
所以粒子在磁场中运动的轨迹半径
R== m=0.1 m。
(3)粒子运动轨迹如图所示,粒子打在荧光屏上最上端的点是B点,最下端打在A点
由几何知识可知dOA=2Rcos 30°=R,dOB=R
所以荧光屏上闪光点的范围距离为dAB=(+1)R≈0.273 m。
[答案] (1)电场方向为竖直向上 106 m/s
(2)0.1 m (3)0.273 m
[针对训练]
2.(多选)如图所示,一束电荷量相同的带电粒子以一定的初速度沿直线通过由相互正交的匀强磁场和匀强电场(左侧极板带正电,右侧极板带负电)组成的速度选择器,然后粒子通过平板S上的狭缝P进入另一匀强偏转磁场,最终打在A1A2之间,下列说法正确的是( )
A.粒子带正电
B.速度选择器中磁场方向为垂直纸面向里
C.所有打在A1A2之间的粒子,在匀强偏转磁场中的运动时间都相同
D.粒子打在A1A2之间的位置越远,粒子的质量越大
解析:选AD 根据左手定则可知,粒子带正电,故A正确;粒子经过速度选择器时所受的电场力和洛伦兹力平衡,所受电场力方向向右,则所受洛伦兹力方向向左,根据左手定则可知,速度选择器中磁场方向为垂直纸面向外,故B错误;所有打在A1A2之间的粒子,在匀强偏转磁场中做匀速圆周运动,运动的时间为t=,而T=,经过速度选择器后粒子的速度都相同,则在匀强偏转磁场中做匀速圆周运动的粒子,半径越大运动的时间越长,故C错误;经过速度选择器进入匀强偏转磁场中的粒子速度相等,根据题意可知,粒子的电荷量相同,根据R=知,粒子打在A1A2之间的位置越远,半径越大,则粒子的质量越大,故D正确。
考法(三) 电场、磁场与重力场的三场叠加
[例3] 如图所示,虚线右侧有竖直向下的电场强度E=45 N/C的匀强电场及垂直于电场向外的磁感应强度B=0.25 T的匀强磁场。在光滑绝缘的水平面上有两个等大的金属小球A、B,小球A不带电,其质量mA=0.05 kg,紧贴虚线静置的小球B带电量qB=-4×10-3 C,其质量mB=0.01 kg。小球A以速度v0=20 m/s水平向右与小球B发生正碰,碰后小球B垂直于电、磁场直接进入正交电、磁场中。刚进入正交电、磁场的瞬间,小球B竖直方向的加速度恰好为零。设小球A、B碰撞瞬间电荷均分,取g=10 m/s2。则下列说法正确的是( )
A.碰后瞬间,小球A的速度大小为10 m/s
B.小球A在刚进入正交电、磁场后的短时间内,其电势能减少
C.过程中,小球A对小球B做的功为2 J
D.小球A、B之间的碰撞为弹性碰撞
[解析] 小球A、B碰撞瞬间电荷均分,则两小球电荷量的绝对值均为q==2×10-3 C,且小球B刚进入正交电、磁场的瞬间,竖直方向的加速度恰好为零,则有mBg=qvBB+qE,解得碰后B球的速度为vB=20 m/s,小球A、B碰撞过程中,由动量守恒定律可得mAv0=mAvA+mBvB,解得,碰后瞬间小球A速度为vA=16 m/s,故A错误;小球A刚进入正交电、磁场后,由于mAg=0.5 N>qE+qvAB=0.098 N,所以小球A向下偏,则电场力做负功,故其电势能增大,故B错误;根据动能定理,可知小球A对小球B做的功为W=mBvB2=2 J,故C正确;由于碰撞前A、B系统机械能为Ek1=mAv02=10 J,碰后系统机械能为Ek2=mAvA2+mBvB2=8.4 J,则Ek1>Ek2,机械能不守恒,故小球A、B之间的碰撞为非弹性碰撞,故D错误。
[答案] C
[针对训练]
3.(多选)在竖直平面内建立直角坐标系,曲线y=位于第一象限的部分如图所示,在曲线上不同点以一定的初速度v0向x轴负方向水平抛出质量为m、带电荷量为+q的小球,小球下落过程中都会通过坐标原点O,之后进入第三象限的匀强电场和匀强磁场区域(图中未画出),结果小球恰好在竖直面内做匀速圆周运动,并且都能打到y轴负半轴上。已知匀强磁场的磁感应强度大小为B,重力加速度g取10 m/s2,则下列说法正确的是( )
A.第三象限的电场强度大小为,方向竖直向下
B.小球的初速度为10 m/s
C.第三象限的磁场方向一定是垂直纸面向外
D.要使所有的小球都能打到y轴的负半轴,所加磁场区域的最小面积是π2
解析:选BD 设小球释放点的坐标为(x,y),由平抛运动规律可知x=v0t,y=gt2,联立可得y=x2,由题意可知y=,联立可得v0=10 m/s,B正确;小球在第三象限做匀速圆周运动,则有mg=qE,可得E=,方向竖直向上,A错误;根据题意结合左手定则可判断,第三象限的磁场方向垂直纸面向里,C错误;设小球最初进入第三象限时的速度为v,与y轴负方向夹角为α,则有v0=vsin α,洛伦兹力提供向心力,有qvB=m,解得r=,小球在磁场中的偏转角恒为2α,运动轨迹的弦长l=2rsin α=,恒定不变,要使所有的小球都能打到y轴负半轴上,所加磁场区域的最小面积为Smin=π2=π2,D正确。
类型(二) STSE中的叠加场模型
1.原理:平行板中匀强电场E和匀强磁场B互相垂直。E与B的方向要匹配,有如图甲、乙两种方向组合,带电粒子沿直线匀速通过速度选择器时有qvB=qE。
2.选择速度:v=
[注意] (1)只能选择粒子的速度,不能选择粒子的电性、电荷量、质量。
(2)具有单一方向性:在图甲、乙中粒子只有从左侧射入才可能做匀速直线运动,从右侧射入则不能。模型(一) 速度选择器
[例1] (2021·北京等级考)如图所示,M为粒子加速器;N为速度选择器,两平行导体板之间有方向相互垂直的匀强电场和匀强磁场,磁场的方向垂直纸面向里,磁感应强度为B。从S点释放一初速度为0、质量为m、电荷量为q的带正电粒子,经M加速后恰能以速度v沿直线(图中平行于导体板的虚线)通过N。不计重力。
(1)求粒子加速器M的加速电压U;
(2)求速度选择器N两板间的电场强度E的大小和方向;
(3)仍从S点释放另一初速度为0、质量为2m、电荷量为q的带正电粒子,离开N时粒子偏离图中虚线的距离为d,求该粒子离开N时的动能Ek。
[解析] (1)根据功能关系有qU=mv2
解得U=。
(2)粒子在速度选择器N中所受电场力与洛伦兹力平衡
则有Eq=qvB
解得E=vB,方向垂直导体板向下。
(3)电场力做正功,根据功能关系有Ek=qU+Eqd
解得Ek=mv2+qBvd。
[答案] (1) (2)vB 垂直导体板向下
(3)mv2+qBvd
[针对训练]
1.(多选)某实验小组用图甲所示装置研究电子在平行金属板间的运动。将放射源P靠近速度选择器,速度选择器中磁感应强度为B,电场强度为E,P能沿水平方向发出不同速率的电子,某速率的电子能沿直线通过速度选择器,再沿平行金属板A、C的中轴线O1O2射入板间。已知平行金属板长为L、间距为d,两板间加有图乙所示的交变电压,电子的电荷量为e,质量为m(电子重力及相互间作用力忽略不计)。以下说法中正确的有( )
A.沿直线穿过速度选择器的电子的速率为
B.只增大速度选择器中的电场强度E,沿中轴线射入的电子穿过A、C板的时间变长
C.若t=时刻进入A、C板间的电子恰能水平飞出,则飞出方向可能沿O1O2
D.若t=0时刻进入A、C板间的电子恰能水平飞出,则T=(n=1,2,3,…)
解析:选ACD 电子在速度选择器中受电场力和洛伦兹力的作用,沿直线通过速度选择器,则电子受力平衡,有eE=Bve,解得v=,故A正确;若只增大速度选择器中的电场强度E,电子沿中轴线射入,由v=可知,v增大,则在A、C板长不变的情况下,电子穿过A、C板的时间变短,故B错误;若t=时刻进入A、C板间的电子恰能水平飞出,飞出方向可能沿O1O2,故C正确;若t=0时刻进入A、C板间的电子恰能水平飞出,则此时竖直方向的速度为零,电场力做功为零,根据对称性可知,电子飞出的时刻为nT(n=1,2,3,…),电子的速度为v=,根据洛伦兹力和电场力平衡可得Bev=Ee,联立可得T=(n=1,2,3,…),故D正确。
模型(二) 磁流体发电机
1.原理:如图所示,等离子体喷入磁场,正、负离子在洛伦兹力的作用下发生偏转而聚集在B、A板上,产生电势差,它可以把其他形式的能通过磁场转化为电能。
2.理解:
(1)电源正、负极判断:根据左手定则可判断出图中的B板是发电机的正极。
(2)电源电动势U:设A、B平行金属板的面积为S,两极板间的距离为l,磁场磁感应强度为B,等离子体的电阻率为ρ,喷入气体的速度为v,板外电阻为R。当正、负离子所受电场力和洛伦兹力平衡时,两极板间达到的最大电势差为U(即电源电动势),则q=qvB,即U=Blv。
(3)电源内阻:r=ρ。
(4)回路电流:I=。
[例2] 如图所示为等离子体发电机的示意图。高温燃烧室产生的大量的正、负离子被加速后垂直于磁场方向喷入发电通道的磁场中。在发电通道中有两块相距为d的平行金属板,两金属板外接电阻R。若磁场的磁感应强度为B,等离子体进入磁场时的速度为v,系统稳定时发电通道的电阻为r。则下列表述正确的是( )
A.上金属板为发电机的负极,电路中电流为
B.下金属板为发电机的正极,电路中电流为
C.上金属板为发电机的正极,电路中电流为
D.下金属板为发电机的负极,电路中电流为
[解析] 根据左手定则,正离子受到的洛伦兹力向上,所以上金属板带正电,即上板为正极。稳定后有q=qvB,解得E=dvB,根据闭合电路的欧姆定律得I==,故选C。
[答案] C
[针对训练]
2.磁流体发电的原理如图所示。将一束速度为v的等离子体垂直于磁场方向喷入磁感应强度为B的匀强磁场中,在相距为d、宽为a、长为b的两平行金属板间便产生电压。如果把上、下板和电阻R连接,上、下板就是一个直流电源的两极。若稳定时等离子体在两板间均匀分布,电阻率为ρ,忽略边缘效应,下列判断正确的是( )
A.上板为正极,电流I=
B.上板为负极,电流I=
C.下板为正极,电流I=
D.下板为负极,电流I=
解析:选C 等离子体是由大量正、负离子组成的气体状物质,根据左手定则可知,正离子受到的洛伦兹力向下,负离子受到的洛伦兹力向上,所以下板为正极;当磁流体发电机达到稳定状态时,极板间的离子受力平衡qvB=q,可得电动势E=Bdv,根据闭合电路的欧姆定律,电流I=,而电源内阻r=ρ=,代入得I=,故C正确。
模型(三) 电磁流量计
1.工作原理:如图所示,圆形导管直径为d,用非磁性材料制成,导电液体在管中向左流动,导电液体中的自由电荷(正、负离子)在洛伦兹力作用下会发生纵向偏转,使得a、b间出现电势差,形成电场,当自由电荷所受的电场力和洛伦兹力平衡时,a、b间电势差就保持稳定,只要测得圆形导管直径d、平衡时a、b间电势差U、磁感应强度B等有关量,即可求得液体流量Q(即单位时间流过导管某一截面的导电液体的体积)。
2.有关关系
(1)导管的横截面积S:S=。
(2)导电液体的流速v:自由电荷所受的电场力和洛伦兹力平衡时有qvB=qE=q,可得v=。
(3)液体流量Q:Q=Sv=·=。
(4)a、b端电势高低的判断:根据左手定则可得φa<φb。
[例3] 如图所示为电磁流速/流量仪的简化模型示意图,在磁感应强度为B的匀强磁场中,垂直于磁场方向放一个内径为D的不导磁管道,当导电液体在管道中以流速v流动时,导电液体切割磁感线产生电动势,在管道截面上垂直于磁场方向的直径两端安装一对电极,该电动势被信号电极采集,通过测量电压的仪表放大转换实现流速的测量,也可以实现流量(单位时间内流经某一段管道的流体体积)的测量。则关于电磁流速/流量仪的说法正确的是( )
A.测量电压仪表a端的电势高于b端的电势
B.稳定时信号电极采集到的电势差与流速v大小成反比
C.仪表盘如果是刻度盘,流速/流量刻度都是均匀的
D.流量的测量值与电磁流速/流量仪管道的长度成正比
[解析] 根据左手定则可知测量电压的仪表a端的电势低于b端的电势,A错误;当导电液体在管道中以流速v流动时,正负离子在磁场的作用下偏转,电极两端形成了电势差,当q=qvB,即U=BvD,电势差恒定,保持稳定输出,所以信号电极采集到的电势差与流速大小成正比,B错误;流量为Q==,流量的测量值与流速v成正比,与电磁流速流量仪管道的长度无关,在仪表内部参数确定后,测量流速和流量的仪表盘刻度都是均匀的,C正确,D错误。
[答案] C
[针对训练]
3.(2023·济南高三模拟)在实验室中有一种污水流量计,其原理可以简化为如图所示模型:废液内含有大量正、负离子,从直径为d的圆柱形容器右侧流入,左侧流出。流量值Q等于单位时间通过横截面的液体的体积。空间有垂直纸面向里的磁感应强度为B的匀强磁场,并测出M、N间的电压U,则下列说法正确的是( )
A.正、负离子所受洛伦兹力方向是相同的
B.容器内液体的流速为v=
C.污水流量计也可以用于测量不带电的液体的流速
D.污水流量为Q=
解析:选B 离子进入磁场后受到洛伦兹力作用,根据左手定则可知,正离子受到的洛伦兹力方向向下,负离子受到洛伦兹力方向向上,故A错误;当达到平衡时有q=qvB,解得v=,故B正确;不带电的液体在磁场中不受力,M、N两点没有电势差,无法计算流速,故C错误;污水流量为Q=vS=πd2·=,故D错误。
模型(四) 霍尔元件
1.定义:如图所示,高为h、宽为d的导体(自由电荷是电子或正电荷)置于匀强磁场B中,当电流通过导体时,在导体的上表面A和下表面A′之间产生电势差,这种现象称为霍尔效应,此电压称为霍尔电压。
2.电势高低的判断:导体中的电流I向右时,根据左手定则可得,若自由电荷是电子,则下表面A′的电势高。若自由电荷是正电荷,则下表面A′的电势低。
3.霍尔电压的计算:导体中的自由电荷(电荷量为q)在洛伦兹力作用下偏转,A、A′间出现电势差,当自由电荷所受电场力和洛伦兹力平衡时,A、A′间的电势差U就保持稳定,由qvB=q,I=nqvS,S=hd,联立得U==k,其中k=称为霍尔系数。
[例4] 霍尔元件是一种重要的磁传感器,可用在多种自动控制系统中。长方体半导体材料厚为a、宽为b、长为c,以长方体三边为坐标轴建立坐标系xyz,如图所示。半导体中有电荷量均为e的自由电子与空穴两种载流子,空穴可看作带正电荷的自由移动粒子,单位体积内自由电子和空穴的数目分别为n和p。当半导体材料通有沿+x方向的恒定电流后,某时刻在半导体所在空间加一匀强磁场,磁感应强度的大小为B,沿+y方向,于是在z方向上很快建立稳定电场,称其为霍尔电场,已知电场强度大小为E,沿-z方向。
(1)判断刚加磁场瞬间自由电子受到的洛伦兹力方向;
(2)若自由电子定向移动在沿+x方向上形成的电流为In,求单个自由电子由于定向移动在z方向上受到洛伦兹力和霍尔电场力的合力大小Fnz。
[解析] (1)自由电子受到的洛伦兹力沿+z方向。
(2)设t时间内流过半导体垂直于x轴某一横截面自由电子的电荷量为q,由电流定义式,有In=①
设自由电子在x方向上定向移动速率为vnx,可导出自由电子的电流微观表达式为In=neabvnx②
单个自由电子所受洛伦兹力大小为F洛=evnxB③
霍尔电场力大小为F电=eE④
自由电子在z方向上受到的洛伦兹力和霍尔电场力方向相同,联立②③④式,其合力大小为Fnz=e。⑤
[答案] (1)沿+z方向 (2)e
[针对训练]
4.笔记本电脑机身和显示屏对应部位分别有磁体和霍尔元件。当显示屏开启时磁体远离霍尔元件,电脑正常工作;当显示屏闭合时磁体靠近霍尔元件,屏幕熄灭,电脑进入休眠状态。如图所示,一块宽为a、长为c的矩形半导体霍尔元件,元件内的导电粒子是电荷量为e的自由电子,通入方向向右的电流时,电子的定向移动速度为v。当显示屏闭合时元件处于垂直于上表面、方向向下的匀强磁场中,于是元件的前、后表面间出现电压U,以此控制屏幕的熄灭。则元件的( )
A.前表面的电势比后表面的低
B.前、后表面间的电压U与v无关
C.前、后表面间的电压U与c成正比
D.自由电子受到的洛伦兹力大小为
解析:选D 由左手定则判断,电子所受的洛伦兹力指向后表面,后表面带负电,电势比前表面低,A错误。电子受力平衡后,U稳定不变,由e=evB得U=Bav,前、后表面间的电压U与v成正比,与c无关,故B、C错误。自由电子受到的洛伦兹力F=evB=,D正确。
[课时跟踪检测]
一、立足主干知识,注重基础性和综合性
1.(多选)如图所示的电路中,电源电动势为E,内阻为r,滑动变阻器最大阻值为R,G为灵敏电流计,开关闭合,两平行金属板M、N之间存在垂直纸面向里的匀强磁场,一带正电的粒子恰好以速度v匀速穿过两板,不计粒子重力。以下说法中正确的是( )
A.保持开关闭合,滑片P向下移动,粒子可能从M板边缘射出
B.保持开关闭合,滑片P的位置不动,将N板向上移动,粒子可能从M板边缘射出
C.将开关断开,粒子将继续沿直线匀速射出
D.开关断开瞬间,灵敏电流计G指针将发生短暂偏转
解析:选AD 由粒子在复合场中做匀速直线运动可知,粒子所受电场力与洛伦兹力大小相等,方向相反,当保持开关闭合,滑片向下移动时,电容器两极板间的电压U减小,粒子所受竖直向下的电场力减小,则粒子所受向上的洛伦兹力大于竖直向下的电场力,从而向上偏转,有可能从M板边缘射出,A正确;将N板向上移动使得两极板间距减小,则粒子所受竖直向下的电场力增大,向下偏转,不可能从M板边缘射出,B错误;将开关断开,平行板电容器放电,因此灵敏电流计G指针发生短暂偏转,此后粒子将只受洛伦兹力做匀速圆周运动,D正确,C错误。
2.某一种污水流量计工作原理可以简化为如图所示模型,废液内含有大量正、负离子,从直径为d的圆柱形容器右侧流入,左侧流出。流量值Q等于单位时间通过横截面的液体的体积。空间有垂直纸面向里、磁感应强度为B的匀强磁场,下列说法正确的是( )
A.带电离子所受洛伦兹力方向由M指向N
B.M点的电势高于N点的电势
C.污水流量计也可以用于测量不带电的液体的流速
D.只需要测量M、N两点间的电压就能够推算废液的流量
解析:选D 带电离子进入磁场后受到洛伦兹力作用,根据左手定则可知,正离子受到的洛伦兹力向下,负离子受到的洛伦兹力向上,则M点的电势低于N点的电势,故A、B错误;不带电的液体在磁场中不受洛伦兹力,M、N两点间没有电势差,无法计算流速,故C错误;最终带电离子受到的电场力和洛伦兹力平衡,有qvB=q,解得液体的流速为v=,U是M、N两点间的电压,废液的流量为Q=vS=,B、d为已知量,则只需要测量M、N两点间的电压就能够推算废液的流量,故D正确。
3.(多选)如图所示为磁流体发电机的原理图,将一束等离子体垂直于磁场方向喷入磁场,在磁场中有两块金属板A、B,这时金属板上就会聚集电荷,两板间就会产生电压,如果射入的等离子体速度均为v,两金属板间距离为d,金属板的面积为S,匀强磁场的磁感应强度为B,方向垂直于速度方向,负载电阻为R,等离子体充满两板间的空间。当发电机稳定发电时,电流表示数为I,下列说法正确的是( )
A.金属板A带负电
B.两金属板间的电势差为IR
C.板间等离子体的内阻是-R
D.板间等离子体的电阻率为-R
解析:选ACD 大量等离子体进入磁场时,由左手定则可以判断,正离子受到的洛伦兹力向下,所以正离子聚集到金属板B上,负离子受到的洛伦兹力向上,负离子聚集到金属板A上,故金属板B相当于电源的正极,金属板A相当于电源的负极,故A正确;根据qvB=q得,U=E电动=Bdv,故B错误;根据闭合电路的欧姆定律得r=-R=-R,故C正确;依据r=ρ得,板间等离子体的电阻率ρ==-R,故D正确。
4.(2021·河北高考)如图,距离为d的两平行金属板P、Q之间有一匀强磁场,磁感应强度大小为B1,一束速度大小为v的等离子体垂直于磁场喷入板间。相距为L的两光滑平行金属导轨固定在与导轨平面垂直的匀强磁场中,磁感应强度大小为B2,导轨平面与水平面夹角为θ,两导轨分别与P、Q相连。质量为m、电阻为R的金属棒ab垂直导轨放置,恰好静止。重力加速度为g,不计导轨电阻、板间电阻和等离子体中的粒子重力。下列说法正确的是( )
A.导轨处磁场的方向垂直导轨平面向上,v=
B.导轨处磁场的方向垂直导轨平面向下,v=
C.导轨处磁场的方向垂直导轨平面向上,v=
D.导轨处磁场的方向垂直导轨平面向下,v=
解析:选B 由左手定则可知Q板带正电,P板带负电,所以金属棒ab中的电流方向为从a到b,对金属棒受力分析可知,金属棒受到的安培力方向沿导轨平面向上,由左手定则可知导轨处磁场的方向垂直导轨平面向下,由受力平衡可知B2IL=mgsin θ,而I=,而对等离子体受力分析有q=qvB1,解得v=。故B正确,A、C、D错误。
5.(多选)如图所示,为研究某种射线装置的示意图。射线源发出的射线以一定的初速度沿直线射到荧光屏上的中央O点,出现一个亮点。在板间加上垂直纸面向里的磁感应强度为B的匀强磁场后,射线在板间做半径为r的圆周运动,然后打在荧光屏的P点。若在板间再加上一个方向竖直向下、电场强度为E的匀强电场,亮点又恰好回到O点,由此可知该射线源发射的射线粒子( )
A.带正电 B.初速度为v=
C.比荷为= D.比荷为=
解析:选AD 粒子在向里的磁场中向上偏转,根据左手定则可知,粒子带正电,A正确;粒子在磁场中由洛伦兹力提供向心力,有:Bqv=m;粒子在电磁叠加场中有:qE=qvB,则v=,=,B、C错误,D正确。
6.如图所示,空间中存在着水平向右的匀强电场,电场强度大小E=5 N/C,同时存在着水平方向的匀强磁场,其方向与电场方向垂直,磁感应强度大小B=0.5 T。有一带正电的小球,质量m=1×10-6 kg,电荷量q=2×10-6 C,正以速度v在图示的竖直面内做匀速直线运动,当经过P点时撤掉磁场(不考虑磁场消失引起的电磁感应现象),取g=10 m/s2。求:
(1)小球做匀速直线运动的速度v的大小和方向;
(2)从撤掉磁场到小球再次穿过P点所在的这条电场线经历的时间t。
解析:(1)小球匀速直线运动时受力如图,其所受的三个力在同一平面内,合力为零,有qvB=①
代入数据解得v=20 m/s②
速度v的方向与电场E的方向之间的夹角θ满足
tan θ=③
代入数据解得tan θ=,则θ=60°。④
(2)解法一:撤去磁场,小球在重力与电场力的合力作用下做类平抛运动,设其加速度为a,有
a=⑤
设撤掉磁场后小球在初速度方向上的分位移为x,有
x=vt⑥
设小球在重力与电场力的合力方向上分位移为y,有
y=at2⑦
a与mg的夹角和v与E的夹角相同,均为θ,又
tan θ=⑧
联立④⑤⑥⑦⑧式,代入数据解得
t=2 s≈3.5 s。⑨
解法二:撤去磁场后,由于电场力垂直于竖直方向,它对竖直方向的分运动没有影响,以P点为坐标原点,竖直向上为正方向,小球在竖直方向上做匀减速运动,其初速度为
vy=vsin θ⑤
若使小球再次穿过P点所在的电场线,仅需小球的竖直方向上分位移为零,则有vyt-gt2=0⑥
联立⑤⑥式,代入数据解得t=2 s≈3.5 s。⑦
答案:(1)20 m/s 方向与电场方向成60°角斜向上
(2)3.5 s
二、强化迁移能力,突出创新性和应用性
7.(2022·广东高考)(多选)如图所示,磁控管内局部区域分布有水平向右的匀强电场和垂直纸面向里的匀强磁场。电子从M点由静止释放,沿图中所示轨迹依次经过N、P两点。已知M、P在同一等势面上,下列说法正确的有( )
A.电子从N到P,电场力做正功
B.N点的电势高于P点的电势
C.电子从M到N,洛伦兹力不做功
D.电子在M点所受的合力大于在P点所受的合力
解析:选BC 过N点画一条与M、P平行的直线,即为等势线,由于沿电场线电势逐渐降低,所以φN>φP,故B正确;电子从N到P,电势能增大,电场力做负功,A错误;洛伦兹力不做功,故C正确;根据动能定理可知电子从M到P,电场力做功为零,电子在P点速度为零,则电子在M点与在P点均只受电场力作用,故D错误。
8.如图所示,竖直平面内有一矩形区域abcd,ab边长为2l,bc边长为l,边cd、ab的中点分别是e、f,ad边与水平面的夹角θ=30°,矩形区域内有大小为E、方向平行ab向上的匀强电场。现让一带正电微粒从d点的正上方的某点p(图中未画出)沿该竖直面水平抛出,正好从e点进入该矩形区域,并沿ef做直线运动,已知重力加速度为g,求:
(1)该微粒的比荷;
(2)p、d间的距离;
(3)若将矩形区域内的电场大小变为E,方向变为平行ad向上,微粒仍从p点以原来的速度水平抛出,求微粒将从何处离开矩形区域。
解析:(1)由题意可知,合力沿ef方向qE=mgcos θ,=。
(2)设微粒平抛的初速度为v0,从p到e用时为t1,竖直方向位移y1,水平位移为x1,到达e点时速度ve,竖直方向速度为vy,由平抛运动规律及题意有
tan θ=,x1=v0t1,
y1=gt12,vy=gt1,
x1=lsin θ,y2=lcos θ,
p、d间的距离为y
y=y1+y2
解得y=l。
(3)电场改变后的电场力F2=qE
可得F2=mgsin θ
粒子进入电场后所受合力沿cd方向向下,做类平抛运动,设粒子的加速度为a,通过矩形区域的时间为t2,由牛顿第二定律有mgcos θ=ma
假设从ad边飞出,飞出点距d点的距离为x2,由平抛运动规律有
l=at22,ve=,x2=vet2
解得x2=l<l
所以,假设合理,从ad边离开矩形区域,距d点l。
答案:(1) (2)l (3)从ad边离开矩形区域,距d点l
相关学案
这是一份高考物理一轮复习 第九章:磁场学案,共97页。学案主要包含了磁场,磁感线,安培力等内容,欢迎下载使用。
这是一份第九章 第1讲 磁场及其对电流的作用—2022高中物理一轮复习学案,共14页。
这是一份第九章 第一节 磁场磁场对电流的作用-2022高考物理【导学教程】新编大一轮总复习(word)人教版学案,共11页。

