- 2023春新教材高中化学第6章化学反应与能量第2节化学反应的速率与限度第3课时化学反应的限度化学反应条件的控制课后提能训练新人教版必修第二册 试卷 0 次下载
- 2023春新教材高中化学第7章有机化合物实验活动8搭建球棍模型认识有机化合物分子结构的特点课后提能训练新人教版必修第二册 试卷 0 次下载
- 2023春新教材高中化学第7章有机化合物第2节乙烯与有机高分子材料第1课时乙烯课后提能训练新人教版必修第二册 试卷 0 次下载
- 2023春新教材高中化学第7章有机化合物第2节乙烯与有机高分子材料第2课时烃有机高分子材料课后提能训练新人教版必修第二册 试卷 0 次下载
- 2023春新教材高中化学第7章有机化合物第3节乙醇与乙酸第1课时乙醇课后提能训练新人教版必修第二册 试卷 0 次下载
人教版 (2019)必修 第二册第一节 认识有机化合物精练
展开第七章 第一节
A组·基础达标
1.“天问一号”巡视器成功着陆火星。火星大气由二氧化碳、氩气(Ar)、水蒸气和甲烷等组成,其中属于有机化合物的是( )
A.二氧化碳 B.氩气(Ar)
C.水蒸气 D.甲烷
【答案】D
2.下列互为同分异构体的是( )
A.CH3CH2CH3和
B.异戊烷和新戊烷
和
D.甲烷和乙烷
【答案】B
【解析】同分异构体是分子式相同而结构不同的有机物。A、D中的两种物质的分子式不同,C是同种物质,B正确。
3.下列各组内的物质不属于同系物的是( )
A.CH3CH3和
B.CH2==CH2和CH2==CH—CH3
C.和
D.和
【答案】D
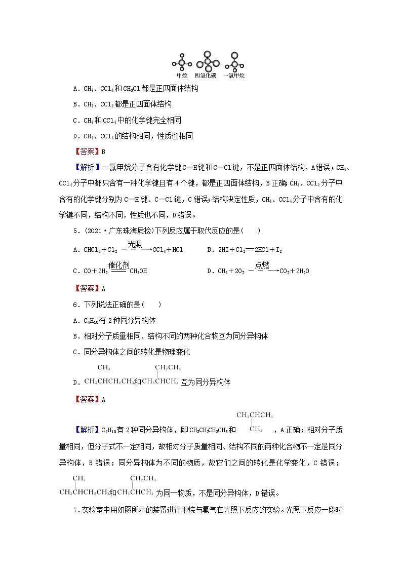
4.如下图是CH4、CCl4、CH3Cl的分子球棍模型。下列说法正确的是( )
A.CH4、CCl4和CH3Cl都是正四面体结构
B.CH4、CCl4都是正四面体结构
C.CH4和CCl4中的化学键完全相同
D.CH4、CCl4的结构相同,性质也相同
【答案】B
【解析】一氯甲烷分子含有化学键C—H键和C—Cl键,不是正四面体结构,A错误;CH4、CCl4分子中都只含有一种化学键且有4个键,都是正四面体结构,B正确;CH4、CCl4分子中含有的化学键分别为C—H键、C—Cl键,C错误;结构决定性质,CH4、CCl4分子中含有的化学键不同,结构不同,性质也不同,D错误。
5.(2021·广东珠海质检)下列反应属于取代反应的是( )
A.CHCl3+Cl2CCl4+HCl B.2HI+Cl2===2HCl+I2
C.CO+2H2CH3OH D.CH4+2O2CO2+2H2O
【答案】A
6.下列说法正确的是( )
A.C4H10有2种同分异构体
B.相对分子质量相同、结构不同的两种化合物互为同分异构体
C.同分异构体之间的转化是物理变化
D.和互为同分异构体
【答案】A
【解析】C4H10有2种同分异构体,即CH3CH2CH2CH3和,A正确;相对分子质量相同,但分子式不一定相同,故相对分子质量相同、结构不同的两种化合物不一定是同分异构体,B错误;同分异构体为不同的物质,故它们之间的转化是化学变化,C错误; 和为同一物质,不是同分异构体,D错误。
7.实验室中用如图所示的装置进行甲烷与氯气在光照下反应的实验。光照下反应一段时间后,下列装置示意图中能正确反映实验现象的是( )
A B C D
【答案】D
【解析】甲烷和氯气在光照条件下反应,生成CH3Cl、CH2Cl2、CHCl3、CCl4和HCl,试管内压强减小,外压大于内压,试管内液面升高,且试管内出现白雾和油状液滴,D正确。
8.(2021·广东广州黄埔校级期中)丁烷(分子式为C4H10)是家用液化石油气的成分之一,也用作打火机的燃料。下列关于丁烷的叙述不正确的是( )
A.在常温下,C4H10是气体
B.C4H10与CH4互为同系物
C.正丁烷和异丁烷互为同分异构体,两者的性质完全相同
D.正丁烷中四个碳原子不在同一直线上
【答案】C
9.下列说法正确的是( )
A.碳碳间以单键结合,碳原子剩余价键全部与氢原子结合的烃一定是饱和链烃
B.分子式符合CnH2n+2的碳氢化合物一定是烷烃
C.正戊烷分子中所有的碳原子均在同一直线上
D.碳、氢原子个数比为1∶3的烷烃有两种
【答案】B
【解析】环烷烃也符合要求,但它不是链烃,属于环烃,A错误;由碳原子的成键方式和键角特征知,正戊烷中碳原子呈锯齿状排列,因此所有碳原子不在同一直线上,C错误;分子中n(C)∶n(H)=1∶3的烷烃必为C2H6,一定是乙烷,D错误。
B组·能力提升
10.能够证明甲烷分子空间结构为正四面体的事实是( )
A.甲烷的四个碳氢键的键能相等
B.甲烷的四个碳氢键的键长相等
C.甲烷的一氯代物只有一种
D.甲烷的二氯代物只有一种
【答案】D
【解析】甲烷的结构式为,其空间分子构型可能有两种:①为平面正方形结构;②为空间正四面体结构。无论其构型是①还是②,A、B、C三项都是成立的。则A、B、C三项成立并不能证明甲烷分子空间构型是①还是②。若是构型①,则二氯甲烷有两种结构;若是构型②,则二氯甲烷只有一种结构。
11.化学式为C3H6Cl2的有机物,若再有一个氢原子被氯原子取代,则产物有两种可能的结构,原有机物的结构简式为( )
A.CH2Cl—CH2—CH2Cl B.CHCl2—CH2—CH3
C.CH2Cl—CHCl—CH3 D.CH3—CCl2—CH3
【答案】A
【解析】由等效氢法,CH2Cl—CH2—CH2Cl分子中有2种等效氢原子,再取代一个氢原子有2种结构,A正确;CHCl2—CH2—CH3分子有3种等效氢原子,再取代一个氢原子有3种结构,B错误;CH2Cl—CHCl—CH3分子中有3种等效氢原子,再取代一个氢原子有3种结构,C错误;CH3—CCl2—CH3分子中只有1种等效氢原子,再取代一个氢原子有1种结构,D错误。
12.如下图是某同学利用注射器设计的简易实验装置。甲管中吸入 10 mL CH4,同温同压下乙管中吸入50 mL Cl2,将乙管气体推入甲管中,将注射器放在光亮处片刻后,观察现象。
(1)下列是某同学预测的实验现象:①气体最终变为无色;②实验过程中,甲管活塞向内移动;③甲管内壁有油珠;④产生火花。其中正确的是________(填序号)。
(2)甲管中发生的化学反应类型为____________。
(3)反应后,甲管中剩余气体最好用下列试剂中的________(填字母)吸收。
A.水 B.氢氧化钠溶液
C.硝酸银溶液 D.饱和食盐水
(4)反应后,若将甲管中的物质推入盛有适量AgNO3溶液的小试管中,会观察到_____________________,若再向其中滴入几滴石蕊溶液,又观察到________________。
【答案】(1)②③ (2)取代反应 (3)B
(4)液体分为两层,产生白色沉淀 溶液变红色
【解析】光照下,甲烷与氯气发生连锁反应:CH4+Cl2CH3Cl+HCl,CH3Cl+Cl2CH2Cl2+HCl,CH2Cl2+Cl2CHCl3+HCl,CHCl3+Cl2CCl4+HCl。
(1)理论上,氯气与甲烷体积比为4∶1时二者恰好完全反应,而该装置中氯气与甲烷体积比为5∶1>4∶1,说明氯气过量,最终气体中仍有氯气。该反应进行缓慢,不会产生火花。产物中只有氯化氢和一氯甲烷为气体,所以气体的总物质的量减小,内部压强减小,甲管活塞向内移动。(2)甲烷分子中的四个氢原子可被氯原子逐一取代,故甲管中发生的是取代反应。(3)剩余气体中含有氯气和氯化氢,可用氢氧化钠溶液吸收剩余气体。(4)生成的HCl会与AgNO3反应生成AgCl白色沉淀,同时因CH2Cl2、CHCl3、CCl4难溶于水而看到液体分为两层,若加入几滴石蕊溶液,溶液变红色。
13.“立方烷”是一种新合成的烃,分子为正方体结构,其碳架结构如下图所示。
(1)立方烷的分子式为________。
(2)该立方烷与氯气发生取代反应,生成的一氯代物有________种,生成的二氯代物有________种。
(3)若要使1 mol该烃的所有氢原子全部被氯原子取代,需要________mol氯气。
【答案】(1)C8H8 (2)1 3 (3)8
【解析】(1)1个立方烷分子中有8个碳原子,分布在立方烷各顶点。氢原子数目可根据碳原子最多形成4个价键来考虑。由于每个碳原子与其他碳原子均已形成3个碳碳单键,故只能与1个氢原子结合。分子式为C8H8。(2)由于是正方体,8个顶点的位置全部一样,所以立方烷只有1种一氯代物。根据正方体中两顶点的相对位置只有3种情况,可得二氯代物应有3种结构:
(3)根据取代反应的特点,完全取代8 mol氢原子,需8 mol氯原子,同时生成8 mol氯化氢。
高中化学人教版 (2019)必修 第二册第一节 认识有机化合物同步练习题: 这是一份高中化学人教版 (2019)必修 第二册<a href="/hx/tb_c4000046_t7/?tag_id=28" target="_blank">第一节 认识有机化合物同步练习题</a>,共6页。试卷主要包含了下列化合物中属于有机化合物的是,下列互为同分异构体的是,下列反应中,属于取代反应的是,下列说法正确的是等内容,欢迎下载使用。
高中人教版 (2019)第七章 有机化合物第一节 认识有机化合物精练: 这是一份高中人教版 (2019)<a href="/hx/tb_c4000046_t7/?tag_id=28" target="_blank">第七章 有机化合物第一节 认识有机化合物精练</a>,共4页。试卷主要包含了下列说法正确的是,下列物质中不属于链状烷烃的是,下列分子只表示一种物质的是等内容,欢迎下载使用。
人教版 (2019)第四节 基本营养物质第2课时巩固练习: 这是一份人教版 (2019)第四节 基本营养物质第2课时巩固练习,共5页。试卷主要包含了棉花和羊毛都具有的特点是,化学与生活密切相关,下列实验中,没有颜色变化的是,有一种有机物的结构简式为,下列说法正确的是,下列说法不正确的是等内容,欢迎下载使用。

