2022-2023学年福建省南平市高级中学高一上学期期中考试化学试题含答案
展开福建省南平市高级中学2022-2023学年高一上学期期中考试化学试题
学校:___________姓名:___________班级:___________考号:___________
一、单选题
1.下列各组物质按单质、化合物和混合物顺序排列正确的是
A.冰、生石灰、空气 B.碘酒、纯碱、烧碱
C.液氧、盐酸、沼气 D.、干冰、食盐水
【答案】D
【详解】A.冰为化合物,生石灰为化合物,空气为混合物,A错误;
B.碘酒为混合物,纯碱和烧碱为化合物,B错误;
C.液氧为单质,盐酸为混合物,沼气为混合物,C错误;
D.C60为单质,干冰为化合物,食盐水为混合物,D正确;
故选D。
2.我们的日常生活中有“加碘食盐”“高钙牛奶”“含氟牙膏”等商品。这里的“碘”“钙”“氟”指
A.元素 B.单质 C.分子 D.氧化物
【答案】A
【详解】食盐、牛奶、牙膏指的物质都属于宏观概念,这里的碘、钙是物质中含有的元素,也属于宏观概念,故选A。
3.用表示阿伏加德罗常数的值。下列叙述中不正确的是
A.标准状况下分子数目为
B.中的氧原子数为
C.常温常压下,7.1g氯气中含有分子数为
D.溶液中的数目是
【答案】D
【详解】A.标准状况下的物质的量为0.5mol,分子数目为,A正确;
B.中的氧原子的物质的量为2mol,氧原子数为,B正确;
C.常温常压下,7.1g氯气的物质的量为0.1mol,含有分子数为,C正确;
D.溶液体积未知,不能确定离子的个数,D错误;
故选D。
4.下列现象或新技术应用中,不涉及胶体性质的是
A.明矾溶于水后,溶液中的与水反应产生的胶体可以净水
B.使用微波手术刀进行外科手术,可使开刀处的血液迅速凝固而减少失血
C.清晨,在茂密的树林中,常常可以看到从枝叶间透过的一道道光柱
D.向溶液中逐滴加入NaOH溶液,产生蓝色沉淀
【答案】D
【详解】A.明矾溶于水电离出铝离子,与水反应生成氢氧化铝胶体,可用于净水,与胶体性质有关,A不符合题意;
B.血液为胶体,微波能使胶体发生聚沉,可止血,B不符合题意;
C.清晨在茂密的树林中有雾,雾为胶体,能产生丁达尔效应,C不符合题意;
D.硫酸铜溶液中滴入氢氧化钠溶液生成氢氧化铜沉淀,与胶体性质无关,D符合题意;
故选D。
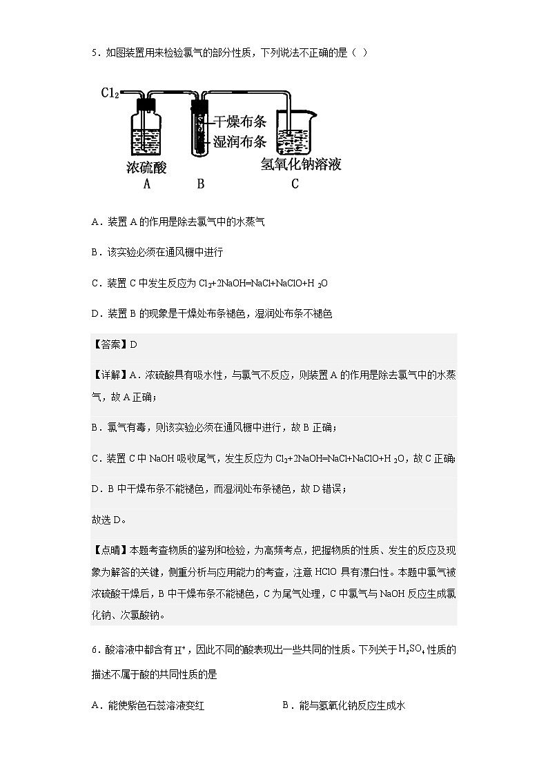
5.如图装置用来检验氯气的部分性质,下列说法不正确的是( )
A.装置A的作用是除去氯气中的水蒸气
B.该实验必须在通风橱中进行
C.装置C中发生反应为Cl2+2NaOH=NaCl+NaClO+H2O
D.装置B的现象是干燥处布条褪色,湿润处布条不褪色
【答案】D
【详解】A.浓硫酸具有吸水性,与氯气不反应,则装置A的作用是除去氯气中的水蒸气,故A正确;
B.氯气有毒,则该实验必须在通风橱中进行,故B正确;
C.装置C中NaOH吸收尾气,发生反应为Cl2+2NaOH=NaCl+NaClO+H2O,故C正确;
D.B中干燥布条不能褪色,而湿润处布条褪色,故D错误;
故选D。
【点晴】本题考查物质的鉴别和检验,为高频考点,把握物质的性质、发生的反应及现象为解答的关键,侧重分析与应用能力的考查,注意HClO具有漂白性。本题中氯气被浓硫酸干燥后,B中干燥布条不能褪色,C为尾气处理,C中氯气与NaOH反应生成氯化钠、次氯酸钠。
6.酸溶液中都含有,因此不同的酸表现出一些共同的性质。下列关于性质的描述不属于酸的共同性质的是
A.能使紫色石蕊溶液变红 B.能与氢氧化钠反应生成水
C.能与溶液反应生成沉淀 D.能与反应生成水
【答案】C
【详解】A.能使酸碱指示剂变色是酸的共同性质,A不符合题意;
B.能与碱反应生成盐和水是酸的共同性质,B不符合题意;
C.与氯化钡反应生成沉淀不是酸的共同性质,C符合题意;
D.与金属氧化物反应生成盐和水是酸的共同性质,D不符合题意;
故选C。
7.下列物质中,属于非电解质但溶于水后生成物属于电解质的物质是
A.金属钠 B.液氯 C.三氧化硫 D.乙醇
【答案】C
【详解】A.金属钠是单质,既不是电解质也不是非电解质,A错误;
B.液氯是单质,既不是电解质也不是非电解质,B错误;
C.三氧化硫是化合物,属于非电解质,与水反应生成硫酸,硫酸为电解质,C正确;
D.乙醇为非电解质,与水不反应,不能生成电解质,D错误;
故选C。
8.下列电离方程式正确的是
A. B.
C. D.
【答案】C
【详解】A.硫酸镁的电离方程式为:,A错误;
B.氢氧化钡的电离方程式为:,B错误;
C.硫酸铝的电离方程式正确,C正确;
D.硝酸钙的电离方程式为:,D错误;
故选C。
9.下列溶液中c(Cl-)与150 mL1mol·L-1AlCl3溶液中c(Cl-)相等的是
A.50mL 3 mol·L-1KCl溶液
B.75mL 3 mol·L-1CaCl2溶液
C.100mL 3 mol·L-1MgCl2溶液
D.150mL 3 mol·L-1KClO3溶液
【答案】A
【分析】150mL 1mol·L-1 AlCl3溶液中c(Cl-)=3 mol·L-1。
【详解】A.50mL 3 mol·L-1KCl溶液,c(Cl-)=3mol·L-1,故A选;
B.75mL 3 mol·L-1CaCl2溶液,c(Cl-)=6mol·L-1,故B不选;
C.100mL 3 mol·L-1MgCl2溶液,c(Cl-)=6mol·L-1,故C不选;
D.150mL 3 mol·L-1KClO3溶液,无Cl-,故D不选;
故选A。
10.氯气的水溶液称“氯水”,氯水中含有多种分子和离子,因此氯水有多重性质,下列有关新制氯水的说法中不正确的是
A.新制氯水呈淡黄绿色,是因为氯水中溶解了未反应的Cl2
B.新制氯水滴入硝酸银溶液中产生白色沉淀是因为氯水中有Cl-
C.久置氯水酸性将增强
D.新制氯水能使有色布条褪色是因为Cl2具有漂白性
【答案】D
【分析】氯水中含有三分子(H2O、Cl2、HClO)、四离子(H+、Cl-、ClO-、OH-),因此氯水具有漂白性(HClO)、强氧化性(HClO、Cl2)、酸性(HCl),久置的氯水中,HClO分解生成HCl和O2,HCl溶于水形成盐酸,氯水酸性增强。据此解答。
【详解】A.新制氯水中,部分氯气与水反应生成盐酸和次氯酸。未反应完的氯气溶解在水中,使氯水呈淡黄绿色,故A项正确;
B.新制氯水中存在HCl分子,向新制氯水中滴入硝酸银溶液,Ag+与Cl-反应产生白色沉,故B项正确;
C.氯水久置后,氯水中的次氯酸分解生成氧气和HCl气体,HCl溶于水形成盐酸,溶液酸性增强,故C项正确;
D.新制氯水能使有色布条褪色,是因为氯气与水反应生成的HClO具有漂白性,故D项错误。
故答案为:D。
11.碳酸钠和碳酸氢钠的化学性质有许多异同点,以下关于两者性质的比较正确的是
A.两者水溶液均呈碱性,碳酸钠俗名纯碱,物质分类属于碱
B.两者均和稀盐酸反应产生,但碳酸氢钠和盐酸反应更剧烈
C.用酒精灯加热时两者均可发生分解反应,但碳酸氢钠更易分解
D.可用澄清石灰水鉴别碳酸钠和碳酸氢钠,碳酸氢钠反应时无沉淀
【答案】B
【详解】A.碳酸钠和碳酸氢钠水溶液均显碱性,碳酸钠俗名纯碱,属于盐,A错误;
B.碳酸钠与盐酸反应先生成碳酸氢钠,盐酸过量才能生成二氧化碳,而碳酸氢钠和盐酸直接反应生成二氧化碳,反应更剧烈,B正确;
C.碳酸氢钠不稳定,受热易分解,碳酸钠受热不分解,C错误;
D.碳酸钠和碳酸氢钠均能与澄清石灰水反应生成白色沉淀,不能鉴别,D错误;
故选B。
12.某同学向pH试纸上滴加几滴新制氯水,现象如图所示,下列有关该实验的说法中错误的是
A.该实验说明不可使用pH试纸测定氯水的pH
B.若将氯水长时间放置之后再重复该实验将无法看到pH试纸变白的现象
C.该实验说明H+扩散速率比漂白性微粒快
D.实验结束后,将pH试纸用水冲洗再干燥可以恢复原色
【答案】D
【详解】A.氯水中次氯酸具有漂白性,能使pH试纸褪色,故不可使用pH试纸测定氯水的pH,A正确;
B.次氯酸不稳定,见光分解为盐酸和氧气,不再具有漂白性,故若将氯水长时间放置之后再重复该实验将无法看到pH试纸变白的现象,B正确;
C.该实验中外层试纸为红色、内层为白色,说明H+扩散速率比漂白性微粒快,C正确;
D.次氯酸漂白具有不可逆性,实验结束后,将pH试纸用水冲洗再干燥不可以恢复原色,D错误;
故选D。
13.下列关于钠及其化合物的说法正确的是
A.将投入水中,反应后生成可燃性气体
B.将Na投入水溶液中可以置换出铜单质
C.Na元素在金属钠中是游离态,在、纯碱、小苏打中呈化合态
D.将久置在空气中,最终得到一种淡黄色粉末
【答案】C
【详解】A.过氧化钠和水生成氧气,氧气具有助燃性,A错误;
B.Na投入水溶液中,钠和水生成氢氧化钠,氢氧化钠和硫酸铜生成氢氧化铜沉淀,B错误;
C.金属钠为单质,Na元素在金属钠中是游离态,、纯碱、小苏打均为化合物,在、纯碱、小苏打中呈化合态,C正确;
D.久置在空气中和水反应生成氢氧化钠,再吸收二氧化碳转化为碳酸钠,D错误;
故选C。
14.在0.2L由NaCl、、组成的混合液中,部分离子浓度大小如图所示。下列说法不正确的是
A.该混合液中的物质的量浓度是
B.的物质的量是0.1mol
C.混合液中阴离子和阳离子个数比1∶1
D.将该混合液加水稀释至体积为1L,的物质的量为0.6mol
【答案】C
【详解】A.根据溶液呈中性原则,Ca2+浓度为:,A正确;
B.由图可知Mg2+浓度为:,物质的量为:,B正确;
C.溶液中Ca2+、Mg2+浓度为:,Na+浓度为,Cl-浓度为,混合液中阴离子和阳离子个数比为:,C错误;
D.Cl-浓度为,将该混合液加水稀释至体积为1L,的物质的量不变,为,D正确;
故选C。
15.如下图所示,若锥形瓶内是水,分液漏斗内的液体是盐酸,向烧杯内滴加水时,发现U形管内液面左边低于右边,恢复到原温度后液面左边与右边基本相平,则烧杯内的物质是
A.过氧化钠 B.氧化钠 C.钠 D.碳酸氢钠
【答案】B
【分析】根据实验现象要求反应时放热,且该反应没有气体生成,以此解题。
【详解】A.过氧化钠溶于水放出热量并生成氧气,使容器内温度升高,压强增大,U形管内液体慢慢右移,但恢复到原温度后液面左边仍然比右边低,故A错误;
B.氧化钠与水反应放出热量,使容器内温度升高,压强增大,U形管内液体慢慢右移,反应中没有气体生成,恢复到原温度后液面左边与右边基本相平,故B正确;
C.钠加入水中放热并生成氢气,使容器内温度升高,压强增大,U形管内液体慢慢右移,但恢复到原温度后液面左边仍然比右边低,故C错误;
D.碳酸氢钠溶于水吸热,故U形管内液体左边高于右边,故D错误;
故选B。
16.同温同压下,等质量的与相比较,下列叙述不正确的
A.含分子个数比为5∶4 B.含氧原子个数比为5∶6
C.含原子个数为3∶4 D.含硫元素质量比为5∶4
【答案】C
【分析】同温同压下,等质量的与的物质的量之比为相对分子质量的反比,即为80:64=5:4。
【详解】A.物质的量之比等于分子个数之比,为5:4,A正确;
B.含氧原子个数之比为:,B正确;
C.含原子个数之比为:,C错误;
D.每个分子中均含1个S原子,分子的物质的量之比为硫原子个数之比,故含硫元素质量比为5∶4,D正确;
故选C。
17.已知X和Y能发生如下反应:X+Y→H2O+盐。下列有关X和Y所属种类的说法一定不正确的是
选项
A
B
C
D
X
酸性氧化物
碱性氧化物
酸
酸性氧化物
Y
碱性氧化物
酸
碱
碱
A.A B.B C.C D.D
【答案】A
【详解】A.酸性氧化物和碱性氧化物化合可以得到盐,不可能生成水,故A错误;
B.碱性氧化物能和酸反应生成盐和水,如氧化铜可以和盐酸反应生成氯化铜和水,B正确;
C.碱和盐之间发生反应可以生成盐和水,如硫酸氢钠和氢氧化钠反应生成硫酸钠和水,C正确;
D.酸性氧化物能和碱反应生成盐和水,如二氧化碳可以和氢氧化钠反应生成碳酸钠和水,D正确;
故选A。
18.某同学在学习第1章的内容后,结合相关知识后绘制了如图所示的氯元素的价-类二维图。下列叙述不正确的是
A.甲的水溶液可用于金属表面除锈
B.乙的化学式为
C.戊的水溶液能使蓝色石蕊试纸变红
D.如果物质丙和丁是漂白粉的主要成分,其中有效成分是
【答案】C
【分析】甲为HCl,乙为ClO2,戊为HClO,丁为次氯酸盐,丙为盐酸盐。
【详解】A.甲为HCl,盐酸可用于金属表面除锈,A正确;
B.乙的化学式为,B正确;
C.戊为HClO,水溶液显酸性且有漂白性,能使蓝色石蕊试纸变红后褪色,C错误;
D.如果物质丙和丁是漂白粉的主要成分,分别为CaCl2和,其中有效成分是,D正确;
故选C。
二、填空题
19.用烧杯取少量蒸馏水,用酒精灯加热至沸腾,向烧杯中逐滴加入饱和溶液,加热至液体呈透明的红褐色。发生反应:(胶体)。
(1)所得胶体分散质微粒直径的范围是_______,持续加热或搅拌会使胶体发生_______。
(2)用光束照射胶体,能产生_______效应,在光的传播过程中,光线照射到粒子时,如果粒子略小于入射光波长,则发生光的散射,这时观察到的是光波环绕微粒而向其四周放射的光,观察到光亮的“通路”,已知可见光波长为400~700nm,则下列分散系均能产生这种效应的是_______。
A.淀粉溶液、NaOH溶液、浊液
B.溶液、牛奶、漂白粉溶液
C.溶液、胶体、石灰乳
D.胶体、碘化银胶体、淀粉溶液
(3)利用半透膜分离胶体中的杂质分子或离子,提纯、精制胶体的方法称为渗析。将混有的胶体倒入火棉胶袋(半透膜)内,用线系紧密封,放入装有蒸馏水的烧杯内,过一段时间后,取烧杯中的溶液滴加硝酸银溶液,观察到的现象是_______,写出发生反应的离子方程式_______。
【答案】(1) 1~100nm 聚沉
(2) 丁达尔 D
(3) 白色沉淀
【详解】(1)氢氧化铁胶体中分散质微粒直径范围是1-100nm;持续加热,胶体会发生聚沉;
(2)光束照射胶体,胶体能产生丁达尔效应;
A. 淀粉溶液为胶体,NaOH溶液、浊液不是胶体,A不符合;
B. 溶液、漂白粉溶液不是胶体,牛奶是胶体,B不符合;
C. 溶液、石灰乳不是胶体,胶体是胶体,C不符合;
D. 胶体、碘化银胶体、淀粉溶液全部是胶体,能产生丁达尔效应,D符合;
故选D;
(3)胶体不能通过半透膜,溶液能通过半透膜,故放置一段时间后,烧杯中含MgCl2,半透膜内为胶体,烧杯中滴加硝酸银溶液后,有白色沉淀,离子方程式为:。
20.表中是常见的物质,根据要求完成空格
物质
①
②
③
④
类别
盐
酸
氧化物
单质
物质
⑤
⑥
⑦MgO
⑧
类别
盐
碱
氧化物
酸
(1)在生活中有重要用途,可作食品加工中的_______,将其固体加热可得到上述物质中的另一种盐,写出反应的方程式_______。
(2)上述物质的类别有一项错误的是_______(写序号),熔融状态可以导电的电解质有_______种,属于非电解质的是_______(写序号)。
(3)证明MgO是碱性氧化物可以与上述物质中的酸反应,写出化学方程式_______。
(4)写出在水中的电离方程式_______。
【答案】(1) 膨松剂
(2) ⑧ 5 ③
(3)
(4)
【详解】(1)碳酸钠可用作食品添加剂中的膨松剂,受热分解的方程式为:;
(2)NaHSO4属于盐,物质类别错误,选⑧;熔融状态可以导电的是:NaHCO3、Na2CO3、Ba(OH)2、MgO、NaHSO4,共5种;CO2属于非电解质的,选:③;
(3)碱性氧化物能与酸反应生成盐和水,化学方程式为:;
(4)在水中的电离方程式:。
三、实验题
21.基础实验:配制一定物质的量浓度的溶液,物质的量浓度是一种常用的溶液浓度表示方法,利用其进行定量分析计算比较方便。
(1)某实验需要溶液900mL,则实际应该配制_______mL,则应该用干燥的烧杯称量_______克NaOH固体。
(2)配制的正确顺序为①④③_______(补充完整,填序号)。
(3)定容时应用_______(写仪器名称)加水至液体凹液面最低处与刻度线相切。
(4)转移完烧杯中的溶液未洗涤烧杯和玻璃棒则溶液的浓度_______(填“偏高”、“偏低”“不变”下同),定容时俯视刻度线则结果_______。
【答案】(1) 1000 20.0
(2)⑤②⑥
(3)胶头滴管
(4) 偏低 偏高
【详解】(1)实验室无900mL的容量瓶,故配制1000mL溶液,称取NaOH固体的质量为:,故称取20.0gNaOH固体;
(2)配制溶液的步骤:计算,称量,溶解,转移,洗涤,定容,摇匀,故操作顺序为:①④③⑤②⑥;
(3)定容时应用胶体滴管加水至液体凹液面最低处与刻度线相切;
(4)转移完烧杯中的溶液,未洗涤烧杯和玻璃棒会导致溶质的量偏少,则溶液的浓度偏低;定容时俯视刻度线,溶液的体积偏小,则浓度偏高。
四、计算题
22.含有个HCl分子,物质的量是_______mol,在标准状况下的体积是_______升,溶于水得到50mL盐酸溶液,物质的量浓度是_______,加入足量的粉末,生成的全部通入足量NaOH溶液中,溶液增重_______克。
【答案】 0.2 4.48 4 4.4
【详解】,标况下,气体摩尔体积为22.4L/mol,故体积为0.2mol×22.4L/mol=44.8L。HCl的物质的量浓度,盐酸与碳酸钠反应:,0.2mol的HCl可以生成0.1mol二氧化碳,故溶液增重的质量即0.1mol二氧化碳的质量为。
五、元素或物质推断题
23.目前,世界各国主要采用电解熔融氯化钠的方法生产金属钠:2NaCl(熔融)。现有如下转化关系:
(1)写出A、D、F的化学式:A_______ D_______ E_______。
(2)写出下列化学方程式:
B→D:_______
E+F→NaCl:_______
【答案】(1) Na
(2)
【分析】电解NaCl得到Na和Cl2,A为Na,B为Cl2,Na与水反应得到C:NaOH,与CO2反应得到E:Na2CO3,Cl2与Fe反应得到D:FeCl3,与Ca(OH)2反应得到Fe(OH)3与CaCl2,F为CaCl2,E与F反应得到NaCl和CaCO3。
【详解】(1)根据分析,A为Na、D为、F为;
(2)Cl2与Fe反应得到D:FeCl3,化学方程式为:;E与F反应得到NaCl和CaCO3:。
六、实验题
24.实验室有不纯的过氧化钠,欲用排水法测量其纯度,准确称量该样品8.0克装入C装置中。实验操作如下,请完成下列问题:
(1)A是实验室常见制备的装置,锥形瓶内盛有某不溶于水的块状固体,锥形瓶内发生反应的离子方程式为_______。
(2)填写下表中的空白
装置编号
加入试剂
加入该试剂的目的
B
饱和溶液
①_______
D
②_______
除去中的
(3)写出C装置中主要反应的化学方程式:_______。
【答案】(1)
(2) 除去中HCl 足量浓氢氧化钠溶液
(3)
【分析】A在生成二氧化碳气体通过B饱和碳酸氢钠溶液除去氯化氢气体,进入C和过氧化钠生成氧气,在通过D浓氢氧化钠溶液除去不反应的二氧化碳,装置E排水收集氧气。
【详解】(1)碳酸钙和稀盐生成氯化钙和水、二氧化碳,;
(2)盐酸具有挥发性,生成二氧化碳中含有氯化氢气体,可以使用饱和碳酸氢钠溶液除去氯化氢;
氢氧化钠和吸收二氧化碳,除去生成氧气中二氧化碳气体,故为足量浓氢氧化钠溶液;
(3)氢氧化钠和二氧化碳生成碳酸钠和氧气,。
七、填空题
25.2021年在四川广汉三星堆新发现大量青铜器,如青铜面具、青铜神树等等。如图中的文物是三星堆出土的青铜面具之一,由于时间久远,表面有一层“绿锈”,“绿锈”俗称“铜绿”,是铜和空气中的水蒸气、、作用产生的,其化学式为,请用学过的方法对其展开探究。
(1)根据以上信息可知的物理性质(写“色、态”)_______。
(2)为了探究物质的性质,先要了解物质所属的类别,从不同分类标准分析“铜绿”不属于_______。
A.铜盐 B.碳酸盐 C.碱式盐 D.碱 E.含氧酸盐 F.无氧酸盐
(3)你从“铜绿”的组成和类别预测它可能具有的性质是_______(如热稳定性或与哪些物质反应,任写2点)。
(4)经过实验探究,以“铜绿”为反应物可以实现以下物质转化:
“铜绿CuOCu”
经观察反应①固体物质溶解,有气泡产生,写出反应方程式_______。
(5)请从不同角度分析反应④的变化(仔细对比,写出其中一个变化)_______。
【答案】(1)绿色固体
(2)DF
(3)受热易分解,与酸反应
(4)
(5)颜色由黑色变为红色,氧化物变成单质或铜元素由价变为0价
【详解】(1)铜器表面有一层“绿锈”,说明的物理性质为:绿色固体;
(2)铜绿属于铜盐、碳酸盐、碱式盐、含氧酸盐,不属于碱、无氧酸盐,故选DF;
(3)铜绿受热易分解,为碱式盐,故可能具有的性质为:受热易分解,与酸反应;
(4)铜绿与盐酸反应生成氯化铜、二氧化碳和水;氯化铜与氢氧化钠反应生成氢氧化铜,氢氧化铜受热分解生成氧化铜,氧化铜被还原生成铜。反应①的反应方程式为:;
(5)氧化铜被还原为铜,固体颜色由黑色变为红色,氧化物变成单质(铜元素由价变为0价)。
福建省南平市2023-2024学年高一上学期期末考试化学试题: 这是一份福建省南平市2023-2024学年高一上学期期末考试化学试题,共16页。试卷主要包含了下列离子反应方程式正确的是,下列家庭实验能达到预期目的的是等内容,欢迎下载使用。
福建省南平市2023-2024学年高一上学期期末质量检测化学试题: 这是一份福建省南平市2023-2024学年高一上学期期末质量检测化学试题,文件包含福建省南平市2023-2024学年高一上学期期末质量检测化学试题docx、高一化学答题卡pdf等2份试卷配套教学资源,其中试卷共11页, 欢迎下载使用。
2022-2023学年福建省南平市高一上学期期末质量检测化学试题含答案: 这是一份2022-2023学年福建省南平市高一上学期期末质量检测化学试题含答案,共19页。试卷主要包含了单选题,填空题,工业流程题,实验题等内容,欢迎下载使用。

