体育与健康人教版水平二 四年级排球大单元设计---正面双手垫球和短距离移动的组合 教案
展开
这是一份体育与健康人教版水平二 四年级排球大单元设计---正面双手垫球和短距离移动的组合,共15页。
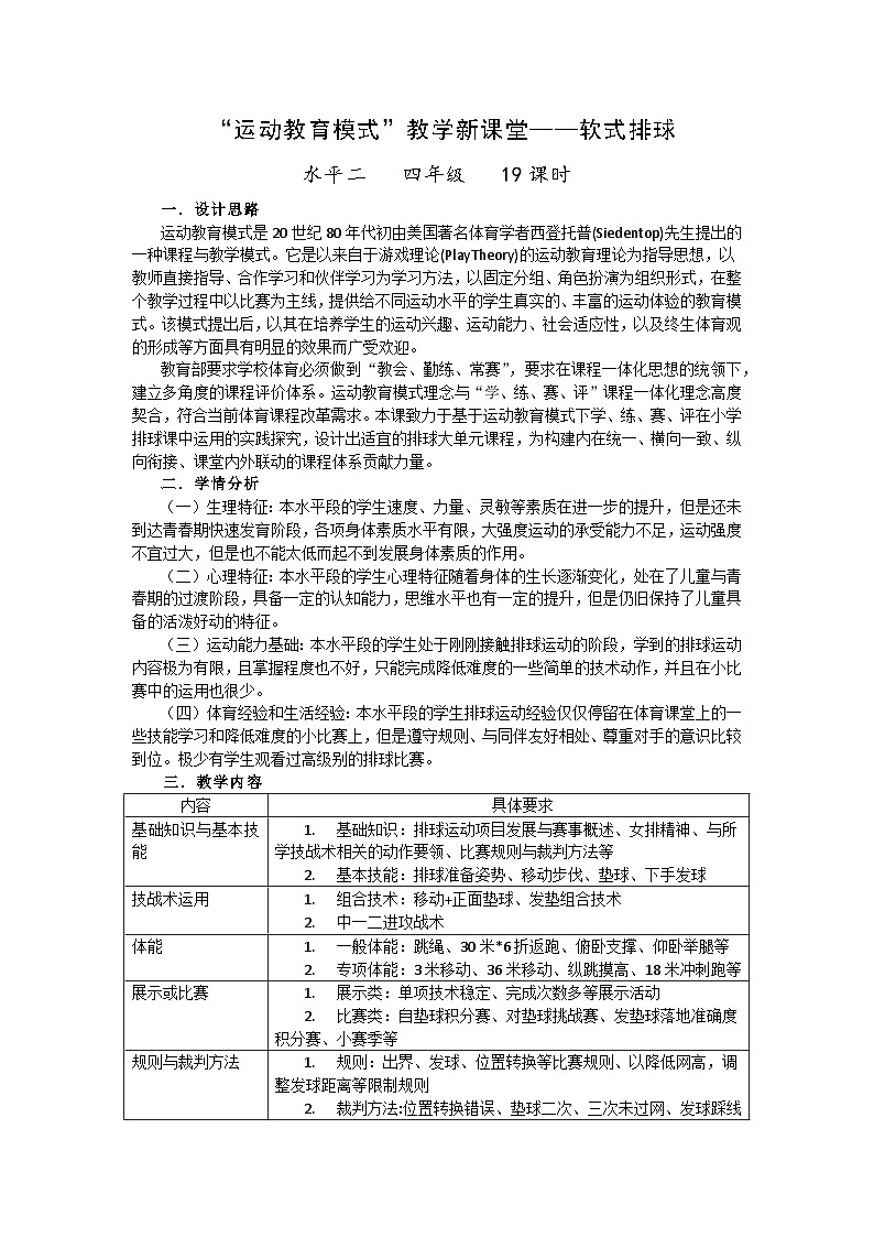
“运动教育模式”教学新课堂——软式排球
水平二 四年级 19课时
一.设计思路
运动教育模式是20世纪80年代初由美国著名体育学者西登托普(Siedentop)先生提出的一种课程与教学模式。它是以来自于游戏理论(PlayTheory)的运动教育理论为指导思想,以教师直接指导、合作学习和伙伴学习为学习方法,以固定分组、角色扮演为组织形式,在整个教学过程中以比赛为主线,提供给不同运动水平的学生真实的、丰富的运动体验的教育模式。该模式提出后,以其在培养学生的运动兴趣、运动能力、社会适应性,以及终生体育观的形成等方面具有明显的效果而广受欢迎。
教育部要求学校体育必须做到“教会、勤练、常赛”,要求在课程一体化思想的统领下,建立多角度的课程评价体系。运动教育模式理念与“学、练、赛、评”课程一体化理念高度契合,符合当前体育课程改革需求。本课致力于基于运动教育模式下学、练、赛、评在小学排球课中运用的实践探究,设计出适宜的排球大单元课程,为构建内在统一、横向一致、纵向衔接、课堂内外联动的课程体系贡献力量。
二.学情分析
(一)生理特征:本水平段的学生速度、力量、灵敏等素质在进一步的提升,但是还未到达青春期快速发育阶段,各项身体素质水平有限,大强度运动的承受能力不足,运动强度不宜过大,但是也不能太低而起不到发展身体素质的作用。
(二)心理特征:本水平段的学生心理特征随着身体的生长逐渐变化,处在了儿童与青春期的过渡阶段,具备一定的认知能力,思维水平也有一定的提升,但是仍旧保持了儿童具备的活泼好动的特征。
(三)运动能力基础:本水平段的学生处于刚刚接触排球运动的阶段,学到的排球运动内容极为有限,且掌握程度也不好,只能完成降低难度的一些简单的技术动作,并且在小比赛中的运用也很少。
(四)体育经验和生活经验:本水平段的学生排球运动经验仅仅停留在体育课堂上的一些技能学习和降低难度的小比赛上,但是遵守规则、与同伴友好相处、尊重对手的意识比较到位。极少有学生观看过高级别的排球比赛。
三.教学内容
内容
具体要求
基础知识与基本技能
1. 基础知识:排球运动项目发展与赛事概述、女排精神、与所学技战术相关的动作要领、比赛规则与裁判方法等
2. 基本技能:排球准备姿势、移动步伐、垫球、下手发球
技战术运用
1. 组合技术:移动+正面垫球、发垫组合技术
2. 中一二进攻战术
体能
1. 一般体能:跳绳、30米*6折返跑、俯卧支撑、仰卧举腿等
2. 专项体能:3米移动、36米移动、纵跳摸高、18米冲刺跑等
展示或比赛
1. 展示类:单项技术稳定、完成次数多等展示活动
2. 比赛类:自垫球积分赛、对垫球挑战赛、发垫球落地准确度积分赛、小赛季等
规则与裁判方法
1. 规则:出界、发球、位置转换等比赛规则、以降低网高,调整发球距离等限制规则
2. 裁判方法:位置转换错误、垫球二次、三次未过网、发球踩线等
观赏与评价
1. 观赏:班级课堂比赛中的垫球高度与落点,发球的成功率,以及中一二战术运用表现;视频观赏中国女排夺冠的比赛。
2. 评价:比赛中双方垫球次数、往返回合、发球成功率、以及对比赛项目结果正确分析与评价
四.教学目标
1.运动能力:在排球游戏中运用所学的排球基本技能和简单组合动作,如正面双手垫球,移动垫球、下手发球等。知道排球运动专项体能简单学练方法,并乐于参与体能游戏,在排球游戏中快速移动、身体协调发力、能正确判断进攻球点,击球点准确。并参与形式多样的排球比赛。
2.健康行为:体验排球运动项目游戏的乐趣,能与同伴一起参与学练,适应新的合作环境,等同伴互爱互助,发扬团队精神。知道排球游戏的基术规觉和要求:能指出排球游戏中违反规则的行为,并尝试进行判罚。知道排球比赛的观方式和途径,每学期通过现场、网络或电视观看不少于8次排球比赛
3体育品德:按照排球运动的规则和要求参与游戏和比赛,在挑战自身身体极限且保证安全的情况下能坚持完成学练任务,培养学生的相互信任和协同配合的集体主义精神,表现出克服困难勇敢坚毅的意志品质。
五.运动教育模式下学练赛评的设计
1.运动教学模式中排球19课时“学”的设计
阶段
课时
教学安排
运动教育要点
赛季 前期
1-2
分组与轮换
篮球知识技能测试、以模糊分组进行热身赛
团队形成:队名、口号、学习目标
赛季中期
3-6
排球基本技术
学习结构化知识与技能
根据比赛中出现的问题进行学习
学习不同的角色职责
学习独立设计各团队战术
在团队中合作学习 运用技术检验表和观察评价帮助学习
尝试完成角色职责、全员投入比赛
7-9
排球垫球能力
10-12
排球发球能力
13-15
排球接发球能力
16-17
巩固练习+正式比赛
赛季 后期
18-19
决赛与庆祝活动
全明星赛、垫球大战、发球大战、排球技巧赛 颁奖仪式
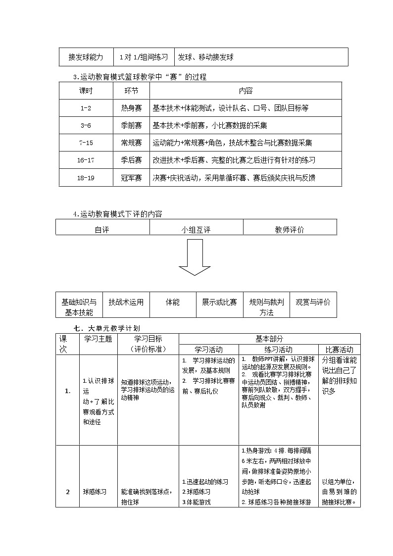
2.运动教育模式排球中有层次的“练”
练习内容
赛中练
学中练
垫球能力
3V3或者6V6
垫球、移动垫球
发球能力
离网3-6米
下手发球过网+发球到固定区域
接发球能力
1对1/组间练习
发球、移动接发球
3.运动教育模式篮球教学中“赛”的过程
课时
环节
内容
1-2
热身赛
基本技术+体能测试,设计队名、口号、团队目标等
3-6
季前赛
基本技术+季前赛,小比赛数据的采集
7-15
常规赛
运动能力+常规赛+角色,技战术整合与比赛数据采集
16-17
季后赛
改进技术+季后赛、完整的比赛之后进行有针对的练习
18-19
冠军赛
决赛+庆祝活动,采用单循环賽、赛后颁奖庆祝与反馈
4.运动教育模式下评的内容
自评
小组互评
教师评价
基础知识与基本技能
技战术运用
体能
展示或比赛
规则与裁判方法
观赏与评价
七.大单元教学计划
课
次
学习主题
学习目标
(评价标准)
基本部分
学习活动
练习活动
比赛活动
1.
1.认识排球运
动+了解比赛观看方式和途径
知道排球这项运动,学习排球运动员的运动精神
1. 学习排球运动的发展,及基本规则
2. 学习排球比赛赛前、赛后礼仪
1. 教师PPT讲解,认识排球运动的起源及发展及规则。
2. 观看比赛学习排球比赛中运动员团结、拼搏精神,赛前列队致敬,双方握手,赛后向观众、裁判、教师、队员致谢
分组看谁能说出自己了解的排球知识多
2
球感练习
能准确找到落球点,抱住球
1.迅速起动的练习
2.球感练习
3.体能游戏
1.热身游戏:4排.每排间隔6米左右,两两相对球放中间,做排球准备姿势原地小步跑,听老师口令,迅速起动抢球
2.球感练习各种抛接球游戏
3.体能游戏:一名做俯卧拱桥姿势,另一名同学自己一抛一垫后,从做拱桥同学下面钻过,交换动作重复。每名同学做十次。
以组为单位,由易到难的抛接球比赛。
3.
准备姿势+移动步伐
学习排球运动的准姿势和各种移动步伐。能根据老师的口令,正确做出准备姿势动作,与相应的移动步伐动作。
学习排球准备姿势和移动步伐
1、热身活动:障碍热身跑(热身跑步过程中,设置横杆障碍,学生必须降低重心过障碍,体会降重心)
2、教师示范,学生模仿,教师纠正,同学之间相互纠错。听老师哨声反复练习排球准备姿势。
3、游戏中体会移动(①游戏“螃蟹滚皮球”体会并步与侧滑步。
②“拔萝卜”游戏体会上步。学生两个一组距离3米相对站立,中间有两个横向间隔2米的标志盘均放有软式排球,学生模仿老师用上步去降排球拿起来,再放上去。
)
分组移动游戏比赛
4.
准备姿势与移动+抛球
巩固准备姿势与移动,养成移动后马上恢复准备姿势的动作,能将球抛稳,有弧度。
1.进一步学习准备姿势与移动。
2.学习抛球
1. 热身游戏:随着音乐,在跑步过程中,老师吹哨,说移动动作,学生做出来
2. 学生分组用绳梯,先做出排球准备姿势,进行移动步伐巩固练习,完成移动动作后,迅速恢复准备姿势。
3. “扔炸弹”抛球游戏,分组排队站立,每排抛球点前4米放置一筐,学生站在抛球点,做老师规定抛球动作,将球抛进筐,抛进一个算一分,学生捡球时用侧滑步移动去捡球。
4. 两人一组,间隔三米左右,一人向另一人两侧抛球,练习快速移动。
分组接果子比赛看哪组成功率高
5
正面双手垫球(对空自垫球)
能做出正确垫球动作,垫球时手臂伸直,加紧,能准确找到击球点。
1.学习排球垫球基本手型和击球部位,两人合作垫固定球
2.学习原地一抛一垫
3.学习排球规则:2次击球违例
1.热身游戏:双手做出正面垫球手势,将软式排球放于双手小臂上方,进行接力游戏,要求不能夹球,手臂伸直。
2.教师做无球示范,学生模仿学习,一人持固定球,另一人做垫球模仿练习,教师纠错
4.学生一抛一垫,进行垫球体验,要求两臂臂伸直夹紧与肩同高。
5.告诉学生在比赛过程中,一个人是不能连续垫球两次。
垫球接力比赛,以小组单位,从第一个开始垫,失误后第二个开始,累积看哪个小组垫的最多。
6
正面双手自垫球+自垫球比赛
能掌握擦、夹、压、提、蹬、跟等排球垫球基本动作要领,并能完成自垫球八次以上
1.排球热身游戏“接果子”
2.原地一抛一垫.一抛多垫
3.分组自由垫球
4.学习排球三次击球过往基本规则
1.热身游戏:5到8名同学站成一圈,没人手里拿一个排球,
老师喊口令,每个同学将球抛到上自己头部以上,同学所以同学向右移动一个身位,接住自己右边同学抛起来的球。没接住的做下蹲。
1. 一人持固定球,另一人做垫球模仿练习,教师纠错
2. 自己练习一抛一垫,动作稳定后依次增加垫球次数
4.身体素质训练,完成4组以上“米”字移动步伐练习
以组为单位连续对垫球积分赛
7
正面双手垫球
能在相距3--4米内较协调地将球垫给对方。
1.正面双手自垫球练习
2.向前垫球练习
3.相互一抛一垫练习
4.学习排球1--6号的站位
1.从起点出发,绕标志桶跑到抛球点,把球抛进离抛球点5米左右的框里
2.规定区域内自垫球
3.两名同学一组,相隔4--5米左右,一名同学先自垫2次第3次把球垫给对方同学
4.一个同学抛球,一个同学向前球垫。10次交换
5.学习排球比赛中1--6号位的站位
两人隔网对垫球挑战赛
8
正面双手垫球+短距离移动
能学会短距离移动,快速移动正确找到球的落点,垫到球
1、 学习1--6号站位
2、 移动的练习
3、 移动找落球点
4、 移动垫球找击球点
1.熟悉战场
绕4个缩小版排球场慢跑,熟悉场地的各条线、6个站位,老师说导弹来袭的时候,到相应的线上或位置上躲避。
2.遭遇轰炸(复习原地正面双手垫球)
2人1组,1人原地做好击球姿势,1人将球抛向接球人的手臂击球点。
3.导弹拦截(跨步垫球)
队形分组不变,持球人从自己正面、左侧、右侧将球轻抛,击球人分别正面、左侧、右侧跨步垫球
四.远距离导弹拦截(加长距离的滑步加跨步垫球)
5.终极防御(移动垫球小比赛)
分组和组织方式不变,接球人拉长距离,抛球人抛球方向自由选择,看谁垫到的球多
6.全面大战
每个队的2个6人大组进行简化比赛。学习6个站位,发球,轮换等知识。
降低比赛标准,分组进行比赛体验
9
移动垫球+垫球比赛
进一步学习移动与垫球相结合,能在找准球落点的基础上,把球击准
1. 两人合作一定距离的对垫球(隔网对垫)
2. 教师指挥或者抛球引导下的移动垫球(不同步伐、场上不同区域)
排球比赛1.2.3.4.5.6号的位置职责和换位
1.对垫球时要求垫球高度和弧线,准确找准击球点,1.6米网高,隔网垫球。
2.垫球着移动速度要快,能准确找到击球点
3.教师和同学抛球移动垫球,注意抛球难度,由易到难
6人一组隔网垫球比赛,三次垫过网
10
初学正面下手发球
能正确做出正面发球动作
1. 热身游戏:轮换站位。
2. 击打球游戏
3. 正面下手发球的初步学习
4. 发球过网。
1. 热身跑步前,1--6号依次报数,绕两个排球场跑步,教师吹哨后,报1的到一号位.2的到2号位...依次站到自己报的位置上,站好后继续跑步,第二次哨,进行轮换,第一次次站1号位的,到2号位..依次轮换。
2. 学生拿球,向前击打,不限制动作,看谁打的远
3. 老师讲解正面下手发球动作,学生无球模仿,相互纠正
4. 学生体验正面下手发球。看谁能打过网
分组下手发球看谁动作标准、发的远
11
下手发球+移动
规定时间内完成6组及以上6米移动步伐练习。间隔3--4米隔网发球10次,成功率高于60%.
1. 排球游戏“逗瓜”
2. 正面下手发球固定球学习
3. 短距离下手发球
4. 体能训练
5.学习裁判发球出界手势
1. 分组站成圈,一到两米同学站在圈内,站成圈的同学做下手发球将球打给其他同学,圈内的同学去抢。
2.两人一组,一人将球固定,另一人做下手发球动作,击打固定球。
3.两人一组,相距3--4米,做下手发球练习。
4.规定时间内完成6组及以上6米移动步伐练习
5.教师示范讲解,学生模仿
告知学生发球时,不能踩端线
两人一组隔网发球练习5次比成功率
12
发球比赛
能利用下手发球完成发球,在12*6的气排球场地底线发球10次,成功率不低于60%。
1. 正面下手发球技术进一步学习
2、排球比赛中发球规则的学习
3、发球比赛
4、身体素质练习
1.4-6米隔网发球。教师巡回指导,纠错,找优、差对比矫正
2.发球打点,场地内画积分点,打点得分。
3排球发球规则
4.分组在小场地练习,一人发球,另外一人移动垫球,要求发球不能出界,必须过网,接球同学能垫到球,不要求垫准。
5.俯卧撑、仰卧举腿
以小组位单位发球积分赛
13
发、垫球组合技术
能完成发、垫两个技术的组合动作,间隔4-5米隔网一发一垫10次成功率不低于60%
1、学习各种移动步伐
2、积极主动与同伴配合完成形式多样的发、垫球练习和发、垫比赛
1. 热身游戏:“接炸弹”一人发球,另一人在球场另一边,移动将球抱住,不能让炸弹掉到地上,准确找到球的落点
2. 行进间自垫球比赛
3.两人一组,短距离隔网的一发一垫练习
4.体能游戏,
对发、对垫比赛
14
接发球
能够完成接发球动作,并将球成功垫在同伴有效接球区域内,十次成功率不低于50%.
1.学习排球接发球技术动作
2.学习将球接垫到同伴有效接球区域内。
1.热身游戏:“打野鸭”:人数分为2组,在排球场地内进行,边线为猎人,场内为野鸭,猎人手持2个软球。开始后,猎人用软球击打野鸭,野鸭在圆内躲闪,被软球击中者退出场,每局6min,两组交换进行。
2.移动步伐练习
3.判断来球方向
4.两人一组进行排球接发球技术练习
5.三人一组进行排球一发一接一垫技术练习
两人一组接发球比赛
15
初学中一二进攻战术
能够正确完成中一二战术练习,学会跑位,战术练习10次成功率不低于50%
1.复习排球发、垫球
2、排球中一二进攻战术讲解
3、排球无球跑位与位置轮转练习
4.4人一组的战术练习
5、身体素质练习
1.复习排球发、垫球
2.学习简单的进攻阵型,“中一二”以2号和4号为进攻为主。(进攻采用垫球方式)
3、排球无球跑位与位置轮转练习
4.一人抛球到3号位,3号位垫球到2号或者4号位,能成功组织一次进攻,尝试教师或者学生发球到6号位,尝试一传到3号位组织进攻。
5.上肢力量练习,柔韧素质练习
中一二阵型场地跑位比赛
16
中一二进攻与比赛
能够在排球比赛中充分利用步伐进行迅速跑位并参与比赛,位置感清晰。
1.复习排球中一二进攻战术。
2.学习在排球比赛中利用步伐迅速跑位并进行比赛
1. 接发球练习
2. 排球中一二进攻战术阵型练习
3. 教师规定排球比赛规则
限制规则下6V6排球比赛(比赛中合理运用排球中一二战术进攻成功得两分)
17
低网6V6排球比赛(1.6米网高)
能够在1.6米网高下利用限制规则进行比赛,积极运用排球中一二进攻战术发起进攻。
1. 学习低网情况下排球比赛规则
2. 分组比赛、协商尝试担任裁判与记录
1. 发球与接发球练习
2. 排球中一二进攻战术阵型练习
3. 教师规定排球比赛规则
4. 分组比赛,学生自己当裁判
限制规则下6v6排球赛
(运用出中一二战术成功得分,可得两分)
18--19
“小排球大梦想”
排球嘉年华
通过真实情景下6V6排球比赛,提高运用技战术的能力,学生可以在排球比赛中体验不同的角色,能更好地参与到小赛季中,以获得更加完整的项目体验,促进核心素养的发展
1.开幕式、啦啦队表演及开球仪式
2.单一技术比赛:原地自垫球比赛,相互垫球比赛规定时间内失误最少为胜,发球打点比赛。
3.组合技术运用赛:发球接一传打点比赛。
4.有条件限制的教学比赛:小场地4对4比赛
5.教师学生共同组织参赛班级抽签(班级赛采用单循环积分制)
6.小场地(12米*6米),网高降低到1.6米。5V5比赛15个球为一局,3居2胜制
裁判1人,助理裁判1人,记录裁判1人,班级宣传员若干,班级啦啦队若干
7.颁奖:最佳垫球手、最佳发球手、最佳小记者、最佳啦啦队、最佳班级、最佳裁判
评价与考核内容
1.运动能力的发展:能在排球游戏中运用所学的排球基本技能和简单组合动作,如正面双手垫球,移动垫球、下手发球等。知道排球运动专项体能简单学练方法,并乐于参与体能游戏,在排球游戏中快速移动、身体协调发力、能正确判断进攻球点,击球点准确。并参与形式多样的排球比赛。
2.健康行为的形成:能够体验排球运动项目游戏的乐趣,能与同伴一起参与学练,适应新的合作环境,等同伴互爱互助,发扬团队精神。知道排球游戏的基术规觉和要求:能指出排球游戏中违反规则的行为,并尝试进行判罚。知道排球比赛的观方式和途径,每学期通过现场、网络或电视观看不少于8次排球比赛
3.体育品德的养成:能按照排球运动的规则和要求参与游戏和比赛,在挑战自身身体极限且保证安全的情况下能坚持完成学练任务,养成相互信任和协同配合的集体主义精神,表现出克服困难勇敢坚毅的意志品质。
评价和考核方式
一.自我评价
1.自我体能评估
2.自我技能评价
二.小组互评
1.参与意识
2.协作意识
3.拼搏精神等
三.教师评价
1.随堂评价
2.过程记录性评价
3.专项测评
4.信息技术支持下的评价
评价标准
本大单元的评价标准,根据以下评价项目和具体内容,按照掌握程度的不同,每一项分为优秀、良好、一般和较差:
一.基础知识与基本技能
掌握排球运动项目发展与赛事概述、女排精神、与所学技战术相关的动作要领、比赛规则与裁判方法等;掌握排球准备姿势、移动步伐、垫球、下手发球。
二.技战术运用
掌握移动+正面垫球、发垫组合技术,中一二进攻战术
三.体能
一般体能:跳绳、30米*6折返跑、俯卧支撑、仰卧举腿等
专项体能:3米移动、36米移动、纵跳摸高、18米冲刺跑等
四.展示或比赛
展示类:完成单项技术稳定、完成次数多等展示活动
比赛类:完成自垫球积分赛、对垫球挑战赛、发垫球落地准确度积分赛、小赛季等
五.规则与裁判方法
规则:掌握出界、发球、位置转换等比赛规则、以降低网高,调整发球距离等限制规则
裁判方法:掌握位置转换错误、垫球二次、三次未过网、发球踩线等
六.观赏与评价
观赏:清楚班级课堂比赛中的垫球高度与落点,发球的成功率,以及中一二战术运用表现;视频观赏中国女排夺冠的比赛。
评价:比赛中双方垫球次数、往返回合、发球成功率、以及对比赛项目结果正确分析与评价
中小学体育课课时教学计划
大单元 名 称
软式排球
课次
8
班级
四年级
人数
总 人(男 女 )
学情
分析
1.生理特征:本水平段的学生速度、力量、灵敏等素质在进一步的提升,但是还未到达青春期快速发育阶段,各项身体素质水平有限,大强度运动的承受能力不足,运动强度不宜过大,但是也不能太低而起不到发展身体素质的作用。
2.心理特征:本水平段的学生心理特征随着身体的生长逐渐变化,处在了儿童与青春期的过渡阶段,具备一定的认知能力,思维水平也有一定的提升,但是仍旧保持了儿童具备的活泼好动的特征。
3.运动能力基础:本水平段的学生处于刚刚接触排球运动的阶段,学到的排球运动内容极为有限,且掌握程度也不好,只能完成降低难度的一些简单的技术动作,并且在小比赛中的运用也很少。
4.体育经验和生活经验:本水平段的学生排球运动经验仅仅停留在体育课堂上的一些技能学习和降低难度的小比赛上,但是遵守规则、与同伴友好相处、尊重对手的意识比较到位。极少有学生观看过高级别的排球比赛。
学习
目标
1.运动能力:在本次课的排球游戏中基本掌握短距离移动到位后垫球,垫球准确度只作为拓展目标。知道体能练习如何融入排球游戏,在排球游戏中快速移动、身体协调发力,并参与简化版的排球比赛。
2.健康行为:体验排球运动项目游戏的乐趣,能与同伴一起参与学练,适应新的合作环境,等同伴互爱互助,发扬团队精神。知道排球游戏的简单规则和要求,知道排球比赛如何进行轮换。知道排球比赛可以在CCTV5观看。
3体育品德:按照排球运动的规则和要求参与游戏和比赛,在挑战自身身体极限且保证安全的情况下能坚持完成学练任务,培养学生的相互信任和协同配合的集体主义精神,表现出克服困难勇敢坚毅的意志品质。
学习
内容
基础知识与基本技能
1.学习正面双手垫球和短距离移动的组合
2.复习场地的各条线和6个位置
技战术运用
移动+垫球组合运用
体能
融入技能练习游戏的体能训练
展示或比赛
简化版的比赛
规则与裁判方法
1.1号位发球
2.6个位置的轮转
观赏与评价
可以在CCTV5观看比赛
教材
分析
在运动教育模式下,本次课的教材内容属于赛季中期的排球垫球能力的学习,垫球加移动步伐的运用,融入了场地熟悉、发球规则、6个位置认识与轮换等内容,以及加快节奏的技能练习作为体能练习的补充。教材内容较多,但是大多属于简单的认识性知识,属于排球各种知识技能的积累过程。根据学生实际情况,为了让学生对排球喜闻乐见,更好的了解排球的基础知识、基本技能和基本方法,本次课将采取降低标准的方法,根据课的内容采用小组内部学习的方式,运用降低排球网高,缩小排球场地的办法,让学生能在快乐中学到相应的知识技能,能够在基本动作和简单组合动作比赛中展示自己,并清楚相关比赛规则,知道在何种方式和途径下观看比赛。
注意
事项
屈膝抱拳迎来球,含胸收腹臂悬夹
前伸压腕球下插,蹬腿跟腰肩放松
场地
器材
设备
简易排球场4片,软式排球30个,排球柱2根,警戒线1根,球框8个
课的
部分
学习内容
教学策略
学习评 价
教师组织与指导
学生学练赛
运动负荷
准备
部分
一.课堂常规
1.整队集合
2.师生问好
3.介绍本次课的
要内容
1.教师示意学生迅速站好体育课队形
2.教师向学生问好
1.学生做到快、静、齐
2.向老师问好
3.仔细听本次课的主要内容
80次/分
快静齐
一.熟悉战场
绕4个缩小版排球场慢跑,熟悉场地的各条线、6个站位,老师说导弹来袭的时候,到相应的线上或位置上躲避。
一.复习场地知识
1.讲解示范游戏方法
2.带学生绕排球场慢跑,发出炮弹来袭到底线、边线、“几”号位躲避等口令
一.复习场地知识
跟着老师慢跑,当听到相应的口令后,跑到相应的位置以准备姿势围成圈躲避。
160次/分
听到口令后,到达位置正确,躲避姿势正确
基本
部分
二.遭遇轰炸(复习原地正面双手垫球)
2人1组,1人原地做好击球姿势,1人将球抛向接球人的手臂击球点。
二.复习原地正面双手垫球
1.教师强调垫球要点
2.巡回纠错
3.强调相互合作,相互帮助,当好“小老师”。
二.复习原地正面双手垫球
1. 仔细听老师讲解
2.四列横排,体操队形,2人1组进行练习
3.减小抛球力量
4.相互帮助,共同进步
150次/分
抛球准确
击球准确
三.导弹拦截(跨步垫球)
队形分组不变,持球人从自己正面、左侧、右侧将球轻抛,击球人分别正面、左侧、右侧跨步垫球
三.跨步垫球
1.讲解示范方法
2.强调前伸压腕球下插
3.要求放球方向为正面、右边、左边
4.巡回指导,纠错
5.提醒学生准备姿势、移动、制动
三.跨步垫球
1. 仔细听讲观看老师示范。
2. 认真练习,注意抛球准确,前伸下插及时
3.互相评价、提醒
170次/分
跨步上步迅速,前伸压腕球下插
四.远距离导弹拦截(加长距离的滑步加跨步垫球)
分组和练习方式不变,抛球人将球抛高一点,击球人移动距离远一点
四.加长距离的滑步加跨步垫球
1.讲解示范方法
2.强调前伸压腕球下插,蹬腿跟腰肩放松
3.要求抛球方向为正面、右边、左边
4.巡回指导,纠错
5.提醒学生准备姿势、移动、制动
6.强调手型、插入球下和发力方式
四.加长距离的滑步加跨步垫球
1.仔细听讲观看老师示范。
2.认真练习,注意抛球准确,移动到位
3.互相评价、提醒
4.注意手型,插入球下动作
170次/分
移动到位
垫到来球
五.终极防御(移动垫球小比赛)
分组和组织方式不变,接球人拉长距离,抛球人抛球方向自由选择,看谁垫到的球多
五.移动垫球小比赛
1.讲解示范方法
2.强调准备姿势、移动、制动
3.强调手型、插入球下和发力方式
4.统计得分
五.移动垫球小比赛
1.仔细听讲,明确规则
2.使用所学动作进行击球
3.尽力垫到更多的球
175次/分
移动到位
垫到来球
争取垫球准确
六.全面大战
每个队的2个6人大组进行简化比赛。学习6个站位,发球,轮换等知识。1队抛球,另一队争取将球垫起来,让队友接住或垫到。垫到得1分,二次接住或垫到得3分。
六.体验排球比赛
1.讲解示范方法,讲解简单的比赛规则
2.强调安全
3.强调使用垫球动作
六.体验排球比赛
1.仔细听讲,明确规则
2.使用垫球动作进行击球
170次/分
简化比赛中使用出移动垫球
结束
部分
1.观看比赛小知识
2.放松
3.回收器材
师生道别
1.讲解排球赛事的观看方式
2.教师带领,拉伸放松
1.听老师讲解
2.与教师一起进行放松,做到稳定情绪放松心情;
3.师生道别。
140次/分
认真放松
预计
负荷
运动强度
平均心率:145次/分 最高心率:175次/分
运动密度
75%
练习密度
55%
课后
练习
自抛自垫,对墙垫球,观看1次排球比赛
课后
反思
其他
课堂评价表
1.个人自评表
姓名
评价内容
体能状况
与队友配合情况
移动到位情况
垫球情况
……
2.小组评价表
组名
评价内容
知识掌握水平
全组参与运动情况
组员主动学习情况
全组相互配合情况
移动垫球完成度(学会人数 掌握程度)
1组
2组
3组
4组
3.教师综合评价表
组名
评价内容
整体参与情况
团队协作情况
移动到位情况
垫球准确掌握情况
1组
2组
3组
4组

