广西壮族自治区防城港市上思县2022-2023学年六年级下学期期中考试数学试卷
展开2023年春季学期学习成果监测(二)
六年级数学
(时间:90分钟 满分:100分)
题号 | 一 | 二 | 三 | 四 | 五 | 六 | 七 | 八 | 总分 |
得分 |
|
|
|
|
|
|
|
|
|
一、填空。(20分)
1.根据比例的基本性质,在括号里填上合适的数。
24∶( )=3.6∶9 ( )∶9=4∶( )
2.比例尺 表示图上1厘米的距离相当于实际距离( )。
3.一幅图,图上4厘米表示实际距离200千米,这幅图的比例尺是( )。
4.一个比例中,两个外项都是10,一个內项是4,另一个內项是( )。
5.一块蛋糕,吃了 ,还剩 ,已吃的和剩下的蛋糕比是( ∶ )。
6.把一个长4厘米、宽2厘米的长方形按3∶1放大,得到图形的面积是
( )。
7.把一张边长8厘米的正方形纸围成一个圆柱形纸筒,这个纸筒的侧面积是( )。
8.把一个体积是9.42立方分米的圆柱形木料,削成一个和它等底等高的圆锥,削去部分的体积是( )立方分米。
9.一张长4厘米、宽3厘米的长方形硬纸板,以3厘米这条边为轴旋转一周,得到一个( )体,得到立体图形的体积是( )立方厘米。
10.两个等高的圆锥,底面半径的比是3∶1,体积的比是( )。
11.将一个圆锥形容器装满水后倒入一个与它等底等高的空圆柱形容器内,这时圆柱形容器水深6厘米,圆锥形容器的高是( )厘米。
12.学校举办作文比赛,参加比赛的同学在177~190人之间,参赛男生人
数是女生人数的 ,男生有( )人。
- 20元和50元的人民币共15张,共480元。20元有( )张,50元有( )张。
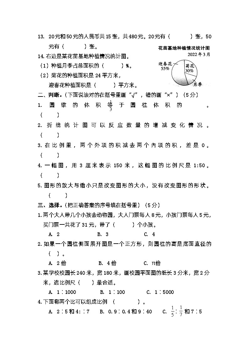
14.右边是某花苗基地种植情况统计图。
(1)种植月季占总面积的( )%。
(2)菊花的种植面积是24平方米,
迎春花种植面积是( )平方米。
二、判断。(下面说法对的在括号里画“√”,错的画“×”)(5分)
1.圆锥的体积等于圆柱体积的 。 ( )
2.折线统计图可以反应数量的增减变化情况。 ( )
3.在比例里,两个外项的积减去两个內项的积,差是0。 ( )
4.一幅图,用3厘米表示150米,这幅图的比例尺是1:50。 ( )
5.图形的放大与缩小只是改变图形的大小,没有改变图形的形状。( )
三、选择。(把正确答案的序号填在括号里)(5分)
1.两个大人带几个小孩去动物园,大人门票每人8元,小孩门票每人5元,
买门票一共花了31元,带了( )个小孩。
A. 2 B. 3 C. 4
2.如果一个圆柱侧面展开图是一个正方形,则圆柱的高是底面直径的( )。
A. 2倍 B. 4倍 C. π倍
3.某学校校园长240米,宽180米,画校园平面图的纸长3分米,宽2分
米,选比例尺( )最合适。
A. 1∶1000 B. 1∶100 C. 1∶5000
4.下面哪两个比可以组成比例 ( )。
A. 2∶5和4:∶7 B. 0.9∶0.4和9∶40 C. ∶ 和7∶5
5.一个圆的面积是4平方分米,把圆的半径按2∶1放大,放大后圆的面积是( )平方分米。
A. 8 B. 16 C. 12.56
四、解比例。 (9分)
x∶2.5=6∶0.6
五、把左边的平行四边形按比例放大后得到右边的平行四边形,求未知数x.
(单位:cm) (4分)
六、操作题。(14分)
1.右图是一个飞机场的雷达屏幕,每相邻两个
圆之间的距离表示10千米。以机场为观测点,
飞机A在北偏东600方向40千米处。(4分)
(1)飞机B在北偏西( )0方向( )千米处。
(2)根据描述在图中标出飞机C、D的位置。
①飞机C在南偏西300方向30千米处。
②飞机D在北偏西600方向20千米处。
2.量一量,算一算。(4分)
(1)超市到银行的图上距离是( )厘米,实际距离是( )米。
(2)书店到银行的图上距离是( )厘米,实际距离是( )米。
3.填一填,画一画。(6分)
(1)图中( )号图是①号长方形缩小后的图形,它是按( ∶ )
的比缩小的。(2分)
(2)按1∶3的比画出图形④缩小后的图形。(2分)
(3)按2∶1的比画出平行四边形放大后的图形。(2分)
七、小方收集了本班24名男生实心球投掷测试成绩和自己五个学期实心
球投掷成绩,制成如下统计图。(8分)
上面的数据还可以用什么统计图表示?算一算,画一画。
八、解决问题。(35分)
1.果园里桃树与苹果树的比是4∶3,苹果树比桃树少30棵,桃树有多少棵?(5分)
- 汽车厂按1∶20的比例生产了一批汽车模型。(8分)
(1)一辆轿车的模型长25.6厘米,它的实际长度是多少厘米?
(2)一辆公共汽车长12.3米,模型车的长度是多少米?
- 一个铁皮粮囤的形状如下图,这个铁皮粮囤的空间是多少立方米?(铁
皮的厚度忽略不计)(5分)
- 一个圆锥形沙堆,底面积是12.56平方米,高是6米,用这堆沙在10
米宽的公路上铺20厘米厚的路面,能铺多少米长?(5分)
5.小俊调制两杯糖水,第一杯用了25克糖和500克水,第二杯用了30克糖和750克水。
(1)分别写出每杯糖水中糖与水的质量比,它们能组成比例吗?(3分)
(2)按照第二杯糖水中糖与水质量的比计算,600克水中应加入糖多少克?
(4分)
(3)请提出一个数学问题,并解答。(5分)
65,广西壮族自治区防城港市上思县2023-2024学年六年级上学期月考数学试卷: 这是一份65,广西壮族自治区防城港市上思县2023-2024学年六年级上学期月考数学试卷,共14页。试卷主要包含了填空,判断,选择,计算,先把线段图补充完整,再解答,解决问题等内容,欢迎下载使用。
2022-2023学年广西壮族自治区防城港市上思县苏教版五年级上册期末成果检测数学试卷(三): 这是一份2022-2023学年广西壮族自治区防城港市上思县苏教版五年级上册期末成果检测数学试卷(三),共12页。试卷主要包含了填空,判断,选择题,计算,仔细读题,认真统计,解决问题等内容,欢迎下载使用。
2022-2023学年广西壮族自治区防城港市上思县苏教版五年级上册期中学习成果监测数学试卷(三)(解析版): 这是一份2022-2023学年广西壮族自治区防城港市上思县苏教版五年级上册期中学习成果监测数学试卷(三)(解析版),共12页。试卷主要包含了填空,判断,选择题,计算,仔细读题,认真统计,解决问题等内容,欢迎下载使用。

