2023年江西省南昌市中考化学一调试卷(含答案解析)
展开2023年江西省南昌市中考化学一调试卷
1. 天然存在最硬的物质是( )
A. 石墨 B. 金刚石 C. 黄金 D. 玻璃
2. 为纯碱工业的发展做出了杰出贡献的中国科学家是( )
A. 张青莲 B. 道尔顿 C. 侯德榜 D. 拉瓦锡
3. 化学是以实验为基础的科学,下列实验操作正确的是( )
A. 点燃酒精灯 B. 倾倒液体
C. 读取液体体积 D. 取下蒸发皿
4. 五育并举,劳动先行。下列劳动项目中与化学变化有关的是( )
A. 家务劳动:用炉具清洁剂去除炉具油污 B. 社区服务:用红纸为居民剪窗花
C. 研学活动:用锄头挖农场里的红薯 D. 社会实践:对废弃物进行垃圾分类
5. 五育并举,美育润心。制作小提琴使用的材料中,属于有机合成材料的是( )
A. 云杉木面板 B. 铝合金拉弦板 C. 碳纤维琴弓 D. 尼龙琴弦
6. 今年2月美国俄亥俄州的氯乙烯泄漏事件给当地居民的健康造成严重损害。氯乙烯(C2H3Cl)有致癌性,是易燃气体,完全燃烧的反应方程式为2C2H3Cl+5O24CO2+2H2O+2X,其中X的化学式为( )
A. H2 B. CO C. HCl D. Cl2
7. 近年来,我国在科技领域有很多新发现和突破。下列说法错误的是( )
A. 夜明珠发光的奥秘是含有的氟化钙(CaF2)中掺杂了少量稀土元素-氟化钙属于化合物
B. 自主研发“嫦娥钢”减震合金,保障了“天问一号”安全着陆-“嫦娥钢”硬度比纯铁大
C. 双金属单层催化剂能提高CO2转化为甲醇的效率-该反应有助于实现碳中和
D. 复兴号高寒智能动车信息传输系统中电子芯片的关键材料是晶体硅-硅属于金属元素
8. 我国科学家在甲烷(CH4)低温转化研究中取得重大进展,反应的微观示意图如图,下列说法正确的是( )
A. 该反应为置换反应 B. 丁物质中碳元素的质量分数最大
C. 戊物质由分子构成 D. 参加反应的甲和乙的质量比为7:1
9. 化学学科核心素养展现了化学课程对学生发展的重要价值。下列示例说法错误的是( )
A. 化学观念:电解水时生成了氢气和氧气,说明水由氢气和氧气组成
B. 科学思维:铵态氮肥不能与碱混合施用,所以硝酸铵不能与熟石灰混合施用
C. 科学探究与实践:将火柴梗迅速平放入蜡烛的火焰中约1s后取出,探究火焰哪层温度最高
D. 科学态度与责任:使用可降解塑料,能减少白色污染
10. 向盛有一定量硫酸铜溶液的烧杯中逐渐加入铁粉,相关量的变化如图,下列说法错误的是( )
A. 纵坐标Y可以表示烧杯内溶液的质量
B. 加入m1g铁粉充分反应后,烧杯内有两种固体单质
C. 加入m2g铁粉充分反应后,烧杯内溶液的颜色为浅绿色
D. 加入m3g铁粉充分反应后,烧杯内溶液中只有一种金属离子
11. 科幻电影《流浪地球2》中科学家预测太阳爆发“氦闪”时释放的能量会瞬间摧毁附近的很多星体。下列关于氦的说法正确的是 ______
A.氦原子的质子数是4
B.氦原子具有相对稳定结构
C.氦原子的相对原子质量为2g
D.氦的元素符号为 ______
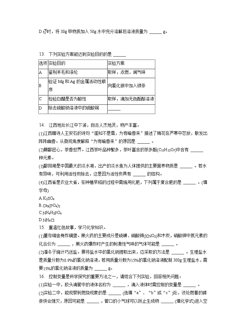
12. 甲、乙两种固体的溶解度曲线如图所示,下列说法正确的是 ______
A.t1℃时,甲、乙溶液的溶质质量分数相等
B.升高温度可将t1℃时乙的不饱和溶液变成饱和溶液
C.t2℃时,等质量甲、乙的饱和溶液中溶质质量:甲>乙
D.t2℃时,将30g甲物质加入50g水中充分溶解后溶液质量为 ______ g。
13. 下列实验方案能达到实验目的的是 ______
选项
实验目的
实验方案
A
鉴别羊毛和涤纶
取样,点燃,闻气味
B
验证Mg和Ag的金属活动性顺序
向氯化银中加入镁条
C
检验白醋是否为酸性
取样,滴加无色酚酞溶液
D
除去硫酸钠溶液中的硫酸铜
______
14. 江西地处长江中下游,自古人杰地灵,物产丰富。
(1)江西籍诗人王安石的诗句“遥知不是雪,为有暗香来”描述了梅花在严寒中怒放,散发出阵阵幽香。从微观角度解释“为有暗香来”的原因是 ______ 。
(2)赣鄱匠心,茶香世界。江西茶叶品种繁多,茶叶富含的茶多酚(C15H12O7)中含有 ______ 种元素。
(3)鄱阳湖是中国最大的淡水湖,出产的淡水鱼为人体提供的主要营养物质是 ______ 。若水有异味,可利用活性炭除去,这是因为活性炭具有 ______ 的结构。
(4)江西省是农业大省,在种植早稻的过程中需施用化肥,下列属于复合肥的是 ______ 。(填字母)
A.K2SO4
B.Ca3(PO4)2
C.NH4H2PO4
D.NH4Cl
15. 重温红色故事,学习化学知识。
(1)董存瑞舍身炸碉堡。黑火药的主要成分是硫磺、硝酸钾(KNO3)和木炭,硝酸钾中氮元素的化合价为 ______ ,黑火药爆炸时产生的刺激性气味的气体可能是 ______ 。
(2)潘冬子施计巧送盐。要将盐水中的氯化钠提取出来,应采取的方法是 ______ 。生理盐水是质量分数为0.9%的氯化钠溶液,若用质量分数为15%的氯化钠溶液配制300g生理盐水,需要15%的氯化钠溶液的质量为 ______ g。
16. 控制变量是科学探究的重要方法之一,请结合下列实验,回答相关问题:
(1)实验一中,胶头滴管中的液体名称为 ______ ,滴入液体时需控制的变量是 ______ 。
(2)实验二中,能观察到燃烧现象的是 ______ (选填“a”、“b”或“c”)处,该处燃着的磷很快会熄灭,原因可能是 ______ ,管口的小气球可以防止生成物 ______ (填化学式)进入空气污染环境。
(3)实验三中,通过对比试管 ______ (选填“d”、“e”或“f”)中的现象,说明铁生锈条件之一是与水接触;试管e中植物油的作用是 ______ 。
17. 铝是一种重要金属,从铝土矿(主要成分为Al2O3、Fe2O3、SiO2等)中冶炼Al的工业生产流程如图所示:
(1)操作Ⅰ的名称是 ______ 。
(2)溶液A中含有的阳离子为Al3+、Fe3+和 ______ 。(填离子符号)
(3)电解氧化铝时还会生成一种气体,该反应的化学方程式为 ______ 。
(4)溶液C中含有Na2CO3,则该生产流程中可循环使用的物质除NaOH外,还有 ______ 、 ______ 。
18. 根据如图所示装置回答相关问题。
图一中:
(1)仪器①的名称为 ______ 。
(2)实验室用高锰酸钾制取氧气的化学方程式为 ______ ,装置E收集满氧气时的现象是 ______ 。
(3)实验室制取二氧化碳应选择的装置组合为 ______ 。(填字母)
图二中:
(4)用制得的CO2与NaOH溶液反应并检验生成物。实验时先打开K1和K2,当NaOH溶液全部流入集气瓶中,立即关闭K1和K2,待充分反应后,再打开K2,可观察到装置G内的液体倒流入装置F内,装置F内出现大量气泡,则装置G中的液体为 ______ 。
(5)装置G中导管a的作用是 ______ 。
19. 84消毒液的主要成分为次氯酸钠(NaClO),可用于物体表面和环境消毒。化学兴趣小组的同学对其进行以下探究实验。
探究一:探究84消毒液的酸碱性。
取少量84消毒液于烧杯中,用pH计测得其pH为12.8,说明该消毒液呈 ______ 性。
探究二:H2O2溶液也是常用的消毒剂,网上有博主说将二者混合使用效果会更好。同学们就此进行如下探究。
【进行实验】取少量84消毒液于试管中,加入H2O2溶液,有大量气泡产生。
【提出问题1】气体成分是什么?
同学们猜测该气体为氢气或氧气,用 ______ 检验该气体为O2。
【提出问题2】消毒液中的次氯酸钠是否与H2O2溶液发生反应?
【作出猜想】猜想一:不发生反应,NaClO作分解H2O2溶液的催化剂。
猜想二:发生反应,NaClO作反应物。
【知识回顾】催化剂在化学反应前后质量和 ______ 不变。
【设计并进行实验】
(1)检查装置气密性:按如图所示组装实验装置(固定装置省略)。经注射器甲注入10mL水,观察到注射器乙活塞向右移动 ______ mL,说明该装置气密性良好。(忽略大气压、摩擦等其他因素对测量结果的影响,下同)
(2)进行实验:先向锥形瓶中加入20mL84消毒液,再按图组装好装置后,将20mLH2O2溶液平均分4次经注射器甲注入锥形瓶中,待注射器乙活塞不再向右移动后,记录每次气体的总体积,数据见下表:
第1次
第2次
第3次
第4次
H2O2溶液/mL
5
5
5
5
注射器乙中气体的总体积/mL
35
70
85
a
表中的数据a=______ 。
【实验结论】
(3)根据表中数据可判断猜想 ______ (填“一”或“二”)正确。
(4)该实验说明消毒剂混用可能会影响消毒的效果。
【拓展延伸】84消毒液与洁厕灵(主要成分为盐酸)混合时会产生氯气(Cl2)、氯化钠和一种氧化物,该反应的化学方程式为 ______ 。因此生活中在使用各种消毒剂时不能随意混用,应科学使用,注意安全。
20. 黄铜可用于制造子弹壳,已知组成某弹壳的黄铜中只含有锌和铜,现将20g该弹壳剪碎后放入烧杯中,再向烧杯中加入足量稀硫酸至完全反应。测得反应过程中生成的氢气质量与反应时间关系如图一所示。请回答:
(1)实验过程中将弹壳剪碎的目的是 ______ 。
(2)判断稀硫酸与黄铜完全反应的现象是 ______ 。
(3)图二操作是将浓硫酸稀释为稀硫酸,细口瓶中的试剂名称为 ______ ,该过程会 ______ (填“吸收”或“放出”)热量。
(4)计算该弹壳中铜的质量分数。(写出计算过程)
答案和解析
1.【答案】B
【解析】解:金刚石和石墨都是由碳元素组成的碳的单质,但是金刚石是天然存在的最硬的物质,比黄金、玻璃还硬,而石墨却可以说是天然存在的最软的物质。
故选:B。
根据金刚石和石墨都是由碳元素组成的碳的单质,但是金刚石是天然存在的最硬的物质分析。
要想解答好这类题目,要理解和熟记碳单质的物理性质及用途等相关知识。
2.【答案】C
【解析】解:A、张青莲测定了一些原子的相对原子质量的新值,故选项错误。
B、道尔顿在化学上的主要贡献是提出了原子学说,故选项错误。
C、侯德榜改进了制碱工业,发明了联合制碱法,对制碱工业作出重大贡献,故选项正确。
D、拉瓦锡首先通过实验得出空气是由氮气和氧气组成的结论,故选项错误。
故选:C。
根据科学家们各自在科学上做出的贡献,进行分析解答。
本题难度不大,关注化学学科成就、了解化学的发展历史是正确解答此类题的关键。
3.【答案】B
【解析】解:A、不能用燃着的酒精灯去引燃另一只酒精灯,以免引起失火,故错误;
B、倾倒液体,瓶塞倒放,标签对着手心,试管倾斜,瓶口要紧挨试管口,故正确;
C、读取液体体积时,视线要与量筒内液面凹液面的最低处相平,故错误;
D、取下蒸发皿时要用坩埚钳,不能直接用手,以免烫伤,故错误;
故选:B。
根据常见实验操作的方法和注意事项进行分析判断.
本题难度不大,熟悉各种仪器的用途及使用注意事项、常见化学实验基本操作的注意事项是解答此类试题的关键.
4.【答案】A
【解析】解:A、用炉具清洁剂去除炉具油污,有新物质生成,属于化学变化,故符合题意;
B、用红纸为居民剪窗花,没有新物质生成,属于物理变化,故不符合题意;
C、用锄头挖农场里的红薯,没有新物质生成,属于物理变化,故不符合题意;
D、对废弃物进行垃圾分类,没有新物质生成,属于物理变化,故不符合题意;
故选:A。
化学变化是指有新物质生成的变化,物理变化是指没有新物质生成的变化,化学变化与物理变化的本质区别是有无新物质生成,据此抓住化学变化和物理变化的区别结合事实进行分析判断即可.
本题难度不大,解答时要分析变化过程中是否有新物质生成,这里的新物质是指和变化前的物质是不同种的物质,若没有新物质生成属于物理变化,若有新物质生成属于化学变化.
5.【答案】D
【解析】解:A.木面板由木材制成,属于天然材料,故A错误;
B.铝合金是铝的合金,属于金属材料,故B错误;
C.碳纤维是指由有机合成材料和碳纤维通过加工制成的具有特殊性能的材料,属于复合材料,故C错误;
D.尼龙属于合成纤维,属于有机合成材料,故D正确。
故选:D。
根据合成材料主要是指塑料、合成纤维、合成橡胶进行分析。
本题主要考查合成材料的辨识等,注意完成此题,可以从题干中抽取有用的信息,结合已有的知识进行解题。
6.【答案】C
【解析】解:根据质量守恒定律,化学反应前后,原子的种类和数目不变,反应物中含C、H、Cl、O的个数分别是4、6、2、10,生成物中含C、H、Cl、O的个数分别是4、4、0、10,据此分析生成物中还应含2个H、2个Cl,X的前面化学计量数为2,因此X的化学式为:HCl;
故选:C。
根据质量守恒定律,化学反应前后各原子的种类、数目不变,结合反应方程式分析X的化学式。
题主要考查有关化学式的计算和推断的方法,掌握质量守恒定律的内容和实质涵义及其应用。
7.【答案】D
【解析】解:A.氟化钙(CaF2)是由两种元素组成的纯净物,属于化合物,故A正确;
B.合金的硬度大于组成它的纯金属,则“嫦娥钢”硬度比纯铁大,故B正确;
C.“碳中和”指是指国家、企业、产品、活动或个人在一定时间内直接或间接产生的二氧化碳或温室气体排放总量,通过植树造林、节能减排等形式,以抵消自身产生的二氧化碳或温室气体排放量,实现正负抵消,达到相对“零排放”。双金属单层催化剂能提高CO2转化为甲醇的效率,有利于实现碳中和,故C正确;
D.硅带石字旁,属于固态非金属元素,故D错误。
故选:D。
A、根据氟化钙是由两种元素组成的纯净物进行分析;
B、根据合金的硬度大于组成它的纯金属进行分析;
C、根据“碳中和”指是指国家、企业、产品、活动或个人在一定时间内直接或间接产生的二氧化碳或温室气体排放总量,通过植树造林、节能减排等形式,以抵消自身产生的二氧化碳或温室气体排放量,实现正负抵消,达到相对“零排放”进行分析;
D、根据元素的分类进行分析。
本题主要考查单质和化合物的判别等,注意完成此题,可以从题干中抽取有用的信息,结合已有的知识进行解题。
8.【答案】C
【解析】解:由反应的微观示意图可知,该反应的化学方程式为CH4+H2+O2CH4O+H2O。
A、该反应不是置换反应,因为反应后没有单质,不符合题意;
B、丁物质中碳元素、氧元素和氢元素质量比为(12×1):(16×1):(1×4)=3:4:1,所以氧元素质量分数最大,不符合题意;
C、戊物质是水,所以由分子构成,符合题意;
D、由化学方程式可知:参加反应的甲和乙的质量比16:2=8:1,不符合题意。
故选:C。
根据微观示意图确定物质的化学式以及反应的化学方程式,然后结合已有的进行进行解答即可。
本题考查的是化学反应的微观模拟表示,完成此题,可以依据已有的知识进行分析解答。
9.【答案】A
【解析】解:A、电解水时生成氢气和氧气,依据化学变化前后元素的种类不变,说明水是由氢、氧元素组成,错误;
B、铵态氮肥不能与碱混合施用,铵态氮肥与碱反应生成氨气,降低肥效,所以硝酸铵不能与熟石灰混合施用,正确;
C、将火柴梗迅速平放入蜡烛的火焰中约1s后取出,探究火焰哪层温度最高,哪一层先碳化,说明这一层温度高,正确;
D、使用可降解塑料,能减少白色污染,正确;
故选:A。
A、根据水是由氢、氧元素组成分析;
B、根据铵态氮肥与碱反应生成氨气,降低肥效分析;
C、根据探究火焰哪层温度最高,哪一层先碳化分析;
D、根据使用可降解塑料,能减少白色污染分析。
化学来源于生产、生活,也服务于生产、生活,要学好化学知识,为生产、生活服务。
10.【答案】B
【解析】解:A、如图所示,铁和硫酸铜反应生成硫酸亚铁,化学反应方程式为Fe+CuSO4=CuSO4+Fe,故可知溶液质量逐渐减少,因此纵坐标Y可以表示烧杯内溶液的质量,故A正确;
B、加入m1g铁粉充分反应后,如图所示表示硫酸铜过量,则此时溶液中含有生成的硫酸亚铁和剩余的硫酸铜,烧杯内固体单质为铜,故B错误;
C、加入m2g铁粉充分反应后,如图所示铁和硫酸铜完全反应生成硫酸亚铁和铜,硫酸亚铁为浅绿色,故烧杯内溶液的颜色为浅绿色,故C正确;
D、如图所示,加入m3g铁粉充分反应后,铁过量,则生成的溶液为硫酸亚铁,烧杯内溶液中只有一种金属离子即亚铁离子,故D正确;
故选:B。
A、根据铁和硫酸铜反应生成硫酸亚铁,进行分析;
B、根据加入m1g铁粉充分反应后,如图所示表示硫酸铜过量进行分析;
C、根据铁和硫酸铜完全反应生成硫酸亚铁和铜,硫酸亚铁为浅绿色进行分析;
D、根据加入m3g铁粉充分反应后,铁过量,进行分析。
本题主要考查金属的化学性质等,注意完成此题,可以从题干中抽取有用的信息,结合已有的知识进行解题。
11.【答案】B He
【解析】A、元素周期表中的一格中,左上角的数字表示原子序数,原子序数=质子数=2,故A错误;
B、氦原子核外只有一个电子层,且最外层电子数为2,属于稳定结构,故B正确;
C、相对原子质量单位是“1”,不是“g”,常省略不写,故C错误;
D、元素周期表中的一格中,字母表示该元素的元素符号,氦的元素符号为He。
故答案为:B;He。
根据原子的相关知识进行解答给题目,主要用到的知识点:①原子结构示意图是表示原子核电荷数和电子层排布的图示形式②原子结构示意图分层排布规律:第一层最多2个电子,第二层最多8个电子③在原子中,核内质子数=核外电子数④相对原子质量≈质子数+中子数进行分析。
了解原子的定义和构成:原子由原子核和核外电子构成,其中原子核由质子和中子构成的;了解核外电子在化学反应中的作用,掌握相对原子质量的概念及其计算。
12.【答案】C 65
【解析】解:A、t1℃时,甲、乙溶液的状态不能确定,无法比较二者的溶质质量分数,故A错误;
B、乙的溶解度随温度的升高而增大,降温可将t1℃时乙的不饱和溶液变成饱和溶液,故B错误;
C、t2℃时,甲的溶解度大于乙的溶解度,所以t2℃时,甲饱和溶液的溶质质量分数大于乙饱和溶液的,则t2℃时,等质量甲、乙的饱和溶液中溶质质量:甲>乙,故C正确;
D、t2℃时,甲物质的溶解度为30g,则该温度下50g水最多能溶解15g甲,故t2℃时,将30g甲物质加入50g水中充分溶解后溶液质量为65g,故D正确。
故答案为:C;65。
根据固体的溶解度曲线,可以查出某物质在一定温度下的溶解度,从而确定物质的溶解性;可以比较不同物质在同一温度下的溶解度大小,从而判断饱和溶液中溶质的质量分数的大小;可以判断物质的溶解度随温度变化的变化情况,从而判断温度改变后,溶液中各种成分的变化程度。
本题难度不是很大,主要考查了固体的溶解度曲线所表示的意义,及根据固体的溶解度曲线来解决相关的问题,从而培养分析问题、解决问题的能力。
13.【答案】A 加入适量的氢氧化钠溶液,再过滤
【解析】解:A、羊毛的主要成分是蛋白质,灼烧时会产生烧焦羽毛的气味,因此点燃,闻气味,产生烧焦羽毛气味的是羊毛,产生特殊气味的是涤纶,可以鉴别,故选项能达到实验目的;
B、氯化银不溶于水,镁不与氯化银反应,无法比较Mg和Ag的金属活动性强弱顺序,故选项不能达到实验目的;
C、无色酚酞溶液遇酸性溶液不变色,遇中性溶液不变色,遇碱性溶液变红;因此滴加无色酚酞溶液不能检验白醋是否呈酸性,故选项不能达到实验目的;
故选A;
D、氢氧化钠和硫酸铜反应生成蓝色沉淀氢氧化铜和硫酸钠,除去硫酸钠溶液中的硫酸铜应加入适量的氢氧化钠溶液,再过滤。
故答案为:A;加入适量的氢氧化钠溶液,再过滤。
A、根据物质的性质与鉴别方法来分析;
B、根据验证金属活动性顺序的方法来分析;
C、根据酚酞试液的变色情况来分析;
D、根据除杂的方法与原则来分析。
本题难度不是很大,化学实验方案的设计是考查学生能力的主要类型,同时也是实验教与学难点,在具体解题时要对其原理透彻理解,可根据物质的物理性质和化学性质结合实验目的进行分析判断。
14.【答案】分子不断运动 三 蛋白质 疏松多孔 C
【解析】解:(1)“为有暗香来”的原因是分子不断运动,四处扩散,使人闻到香味。
(2)茶叶富含的茶多酚中含有碳、氢、氧三种元素。
(3)淡水鱼为人体提供的主要营养物质是蛋白质。活性炭疏松多孔,具有吸附性,可除去水中异味。
(4)A、K2SO4中含有钾元素,属于钾肥,错误;
B、Ca3(PO4)2中含有磷元素,属于磷肥,错误;
C、NH4H2PO4中含有氮元素和磷元素,属于复合肥,正确;
D、NH4Cl中含有氮元素,属于氮肥,错误。
故选C。
故答案为:(1)分子不断运动;
(2)三;
(3)蛋白质;疏松多孔;
(4)C。
(1)根据分子不断运动进行分析;
(2)根据茶叶富含的茶多酚中含有碳、氢、氧三种元素进行分析;
(3)根据淡水鱼为人体提供的主要营养物质是蛋白质。活性炭疏松多孔进行分析;
(4)根据化肥的种类进行分析。
本题主要考查常见化肥的种类等,注意完成此题,可以从题干中抽取有用的信息,结合已有的知识进行解题。
15.【答案】+5二氧化硫(或SO2)蒸发结晶 18
【解析】解:(1)硝酸钾(KNO3)中钾元素的化合价为+1、氧元素化合价为−2,设氮元素的化合价为x,依据化合物中元素化合价代数和为0,则(+1)+x+(−2)×3=0,解得x=+5;由黑火药的主要成分是硫黄、硝酸钾(KNO3)和木炭,可知反应物中含有硫、钾、氮、氧、碳元素,依据化学变化反应前后,元素种类不变,则可推知黑火药爆炸时产生的刺激性气味的气体可能是二氧化硫(或SO2);
(2)氯化钠的溶解度受温度影响不大,则要将盐水中的氯化钠提取出来,应采取的方法是蒸发结晶;依据稀释前后,溶质质量不变,则若用质量分数为15%的氯化钠溶液配制300g生理盐水,需要15%的氯化钠溶液的质量为300g×0.9%15%=18g。
故答案为:
(1)+5;二氧化硫(或SO2);
(2)蒸发结晶;18。
(1)根据在化合物中,正负化合价的代数和为零,化学变化反应前后,元素种类不变,进行分析;
(2)根据结晶的方法,稀释前后,溶质质量不变,进行分析。
在解此类题时,首先要将题中的知识认知透,然后结合学过的知识进行解答。
16.【答案】澄清石灰水 氢氧化钙溶液的体积 a 氧气被完全消耗或白磷被完全消耗 P2O5 d、f 隔绝氧气,防止空气中氧气进入水中干扰实验
【解析】解:(1)二氧化碳能与澄清石灰水中的氢氧化钙反应生成碳酸钙沉淀和水,常用澄清石灰水检验二氧化碳。实验一中,胶头滴管中的液体名称为澄清石灰水或氢氧化钙溶液,滴入液体时需控制的变量是氢氧化钙溶液的体积,比较澄清石灰水浑浊程度,来比较气体中二氧化碳含量;
(2)实验二中,a处白磷与氧气接触,温度达到着火点,发生燃烧,b处红磷与氧气接触,温度没有达到着火点,不能发生燃烧,c处的白磷不能与氧气接触,温度达到着火点,不能发生燃烧,能观察到燃烧现象的是a处;该处燃着的磷很快会熄灭,根据燃烧的条件可知,原因可能是氧气被完全消耗或白磷被完全消耗;白磷在空气中燃烧生成五氧化二磷(化学式P2O5),管口的小气球可以防止生成物P2O5进入空气污染环境;
(3)实验三中,试管d中的铁钉与水、氧气接触,铁生锈,试管e中铁钉只与水接触,不能生锈,试管f中铁钉只与氧气接触,铁钉不能生锈,通过对比试管d、f中的现象,说明铁生锈条件之一是与水接触;试管e中植物油的作用是隔绝氧气,防止空气中氧气进入水中干扰实验。
故答案为:(1)澄清石灰水;氢氧化钙溶液的体积;
(2)a;氧气被完全消耗或白磷被完全消耗;P2O5;
(3)d、f;隔绝氧气,防止空气中氧气进入水中干扰实验。
(1)根据二氧化碳能与澄清石灰水中的氢氧化钙反应生成碳酸钙沉淀和水,胶头滴管中的液体名称为澄清石灰水或氢氧化钙溶液,滴入液体时需控制的变量是氢氧化钙溶液的体积,比较澄清石灰水浑浊程度,进行分析;
(2)根据a处白磷与氧气接触,温度达到着火点,发生燃烧,b处红磷与氧气接触,温度没有达到着火点,不能发生燃烧,c处的白磷不能与氧气接触,温度达到着火点,不能发生燃烧,白磷在空气中燃烧生成五氧化二磷(化学式P2O5),进行分析;
(3)根据试管d中的铁钉与水、氧气接触,铁生锈,试管e中铁钉只与水接触,不能生锈,试管f中铁钉只与氧气接触,铁钉不能生锈,进行分析。
本题主要考查金属锈蚀的条件等,注意完成此题,可以从题干中抽取有用的信息,结合已有的知识进行解题。
17.【答案】过滤 H+ 2Al2O33O2↑+4AlCaOCO2
【解析】解:(1)操作I是分离固体和液体的操作,其名称是过滤;
(2)铝土矿(主要成分为Al2O3、Fe2O3、SiO2等),加入过量盐酸,氧化铝与盐酸反应生成氯化铝和水,氧化铁与盐酸反应生成氯化铁和水,然后过滤得到溶液A中含有溶质为氯化铝、氯化铁和过量的HCl,故溶液A中含有的阳离子为Al3+、Fe3+和H+;
(3)根据质量守恒定律,反应前后元素种类不变,氧化铝中含有氧元素和铝元素,所以生成物中为铝和氧气,即氧化铝通电生成铝和氧气,该反应方程式为2Al2O33O2↑+4Al;
(4)由题意可知,溶液C中含有碳酸钠,说明溶液B中含有过量的氢氧化钠,氢氧化钠与二氧化碳反应生成碳酸钠和水,氧化钙溶于水生成氢氧化钙,氢氧化钙与碳酸钠反应生成碳酸钙沉淀和氢氧化钠,碳酸钙高温煅烧生成氧化钙和二氧化碳,所以流程中氢氧化钠、氧化钙和二氧化碳均既是生成物又是反应物,均可以循环使用。
故答案为:(1)过滤;
(2)H+;
(3)2Al2O33O2↑+4Al;
(4)CaO;CO2。
(1)根据操作I是分离固体和液体的操作进行分析;
(2)根据氧化铝与盐酸反应生成氯化铝和水,氧化铁与盐酸反应生成氯化铁和水,进行分析;
(3)根据质量守恒定律,反应前后元素种类不变,氧化铝中含有氧元素和铝元素进行分析;
(4)根据氢氧化钠与二氧化碳反应生成碳酸钠和水,氧化钙溶于水生成氢氧化钙,氢氧化钙与碳酸钠反应生成碳酸钙沉淀和氢氧化钠,碳酸钙高温煅烧生成氧化钙和二氧化碳,进行分析。
本题主要考查物质的制备等,注意在书写化学方程式后,首先检查化学式,再检查是否配平、反应条件和沉淀、气体符号的标注。
18.【答案】锥形瓶 2KMnO4K2MnO4+MnO2+O2↑集气瓶口有大气泡冒出 BC 稀盐酸或稀硫酸 平衡压强
【解析】解:(1)通过分析,仪器①的名称为锥形瓶;
(2)①高锰酸钾在加热条件下,分解生成锰酸钾、二氧化锰和氧气,化学方程式为:2KMnO4K2MnO4+MnO2+O2↑;
②装置E是排水集气法收集氧气,收集满的现象是:集气瓶口有大气泡冒出;
(3)实验室是用大理石和稀盐酸在常温条件下制二氧化碳,因此,发生装置选择固液不加热型,即B装置,二氧化碳密度比空气大,且不污染空气,不与空气中成分反应,可以采用C装置向上排空气法收集,但二氧化碳易溶于水,且与水反应,所以,不能采用排水法收集,因此,实验室制取二氧化碳应选择的装置组合为BC;
(4)CO2与NaOH反应生成碳酸钠和水,所以,当打开K2,可观察到装置G内的液体倒流入装置F内,因为F内出现大量气泡,说明倒吸入的液体与碳酸钠反应,产生气体,能与碳酸钠反应,产生气体的物质只能是稀酸,因此,装置G中的液体为稀盐酸或稀硫酸;
(5)导管a与G装置相连,G装置又与F装置相连,F装置内由于二氧化碳的消耗和产生使瓶内压强发生很大改变,所以导管a作用是平衡压强。
故答案为:(1)锥形瓶;
(2)2KMnO4K2MnO4+MnO2+O2↑;集气瓶口有大气泡冒出;
(3)BC;
(4)稀盐酸或稀硫酸;
(5)平衡压强。
(1)根据实验室常用仪器的名称和题中所指仪器的作用进行分析;
(2)①根据高锰酸钾在加热条件下,分解生成锰酸钾、二氧化锰和氧气进行分析;
②根据氧气密度比水小,不易溶于水进行分析;
(3)根据实验室是用大理石和稀盐酸在常温条件下制二氧化碳,发生装置选择固液不加热型,二氧化碳密度比空气大,且不污染空气,不与空气中成分反应,二氧化碳易溶于水,且与水反应进行分析;
(4)根据CO2与NaOH反应生成碳酸钠和水,能与碳酸钠反应,产生气体的物质只能是稀酸进行分析;
(5)根据导管a与G装置相连,G装置又与F装置相连,F装置内由于二氧化碳的消耗和产生使瓶内压强发生很大改变,导管a作用是平衡压强进行分析。
本题主要考查常见气体的发生装置与收集装置的探究,发生装置依据反应物的状态和反应条件选择,收集装置依据气体的密度和溶解性选择。
19.【答案】碱 带火星的小木条 化学性质 10 90 二 NaClO+2HCl=Cl2↑+NaCl+H2O.
【解析】解:探究一:84消毒液的酸碱性,用pH计测得其pH值为12.8,pH>7,所以该消毒液呈碱性;故答案为:碱;
【提出问题1】氧气具有助燃性,所以用带火星的小木条检验氧气;故答案为:带火星的小木条;
【知识回顾】催化剂能改变反应速率,在化学反应前后质量和化学性质不变;故答案为:化学性质;
【设计并进行实验】(1)检查装置气密性时,经注射器甲注入10mL水,观察到注射器乙活塞向右移动10mL,因为进入水的体积等于被压出去的气体体积,说明气密性良好;故答案为:10;
(2)根据前三次数据可以看出,第1次生成气体35mL−5mL=30mL,第2次生成气体70mL−35mL−5mL=30mL,第3次生产气体85mL−5mL−70mL=10mL,则次氯酸钠在第3次已经反应完毕,之后再加入5mL液体,排出内部相应5mL的气体体积,所以此时气体体积a为85+5=90;故答案为:90;
(3)催化剂不改变生成物的质量,而根据题目信息可以看出,次氯酸钠一定量,加入过氧化氢每次量相同,但是产生的气体不同,说明次氯酸钠参与了反应,生成物的量发生变化,因此猜想二正确;故答案为:二;
【拓展延伸】根据质量守恒分析。
探究一:根据PH值分析;
【提出问题1】根据氧气的助燃性分析;
【知识回顾】根据催化剂特性分析;
【设计并进行实验】(1)根据检查装置气密性分析;
(2)根据次氯酸钠在第3次已经反应完毕分析;
(3)根据催化剂不改变生成物的质量,和题干信息分析;
【拓展延伸】根据84消毒液与洁厕灵(主要成分为盐酸)混合时会产生氯气(Cl2)、氯化钠和一种氧化物,所以该反应的化学方程式为:NaClO+2HCl=Cl2↑+NaCl+H2O。故答案为:NaClO+2HCl=Cl2↑+NaCl+H2O。
本题主要考查了实验探究物质的性质或变化规律,常见气体的检验与除杂方法,溶液的酸碱性与pH的关系物质的性质,解答时要根据各种物质的性质,结合各方面条件进行分析、判断,从而得出正确的结论.
20.【答案】增大反应物的接触面积,使其充分反应 不再产生气泡 浓硫酸 放出
【解析】解:(1)实验过程中将弹壳剪碎的目的是增大反应物的接触面积,使其充分反应。
(2)黄铜中的锌和稀硫酸反应生成硫酸锌和氢气,判断稀硫酸与黄铜完全反应的现象是不再产生气泡。
(3)稀释浓硫酸的操作是:将浓硫酸沿烧杯内壁慢慢注入水中,并不断用玻璃棒搅拌,使产生的热量快速散失,则细口瓶中的试剂名称为浓硫酸,该过程会放出热量。
(4)由图可知,生成氢气的质量是0.2g,
设黄铜中锌的质量为x。
Zn+H2SO4=ZnSO4+H2↑
65 2
x0.2g
652=x0.2g
x=6.5g
则该弹壳中铜的质量分数为:20g−6.5g20g×100%=67.5%。
答:该弹壳中铜的质量分数为67.5%。
故答案为:
(1)增大反应物的接触面积,使其充分反应;
(2)不再产生气泡;
(3)浓硫酸;放出;
(4)67.5%。
(1)根据实验过程中将弹壳剪碎可以增大反应物的接触面积,使其充分反应来分析;
(2)根据黄铜中的锌和稀硫酸反应生成硫酸锌和氢气来分析;
(3)根据稀释浓硫酸的操作是将浓硫酸沿烧杯内壁慢慢注入水中,并不断用玻璃棒搅拌来分析;
(4)根据生成氢气的质量和化学方程式的计算来分析。
本题主要考查化学方程式的计算,在根据化学方程式计算时,第一要正确书写化学方程式,第二要使用正确的数据,第三计算过程要完整。
2023年江西省南昌市南昌县中考化学质检试卷(含答案解析): 这是一份2023年江西省南昌市南昌县中考化学质检试卷(含答案解析),共19页。试卷主要包含了 规范操作,保障安全, 关注健康,预防疾病等内容,欢迎下载使用。
2023年江西省南昌市中考化学一调试卷(含答案解析): 这是一份2023年江西省南昌市中考化学一调试卷(含答案解析),共18页。试卷主要包含了 天然存在最硬的物质是, 五育并举,劳动先行, 五育并举,美育润心等内容,欢迎下载使用。
2023年江西省南昌市南昌县中考化学质检试卷(含答案解析): 这是一份2023年江西省南昌市南昌县中考化学质检试卷(含答案解析),共19页。试卷主要包含了 规范操作,保障安全, 关注健康,预防疾病等内容,欢迎下载使用。

