高中化学人教版 (2019)选择性必修1第一节 原电池一等奖ppt课件
展开高中化学新教材特点分析及教学策略
(一)化学基本概念和化学基本理论:全套教材的知识安排,注意各年级内及各年级间的联系,在保证知识结构的系统性和完整性的同时,对内容的安排采用了将各部分知识分散处理,相对集中的方法。
(二)元素化合物知识:关于元素化合物知识,高一教材首先介绍了碱金属和卤素两个最典型的金属族和非金属族。
(三)化工基础知识:高一介绍了硅酸盐工业和环境保护知识。高二主要介绍合成氨工业,删掉了硝酸工业、钢铁工业和铝的冶炼。重点突出了合成氨工业中合成氨条件的选择。
实验探究——锌铜原电池
一、原电池的基本概念
1.概念:原电池是将化学能转化为电能的装置。杨sir化学,侵权必究
2.本质:氧化反应和还原反应分别在两个不同的区域进行。
3.电极:(1)负极:________电子,发生________反应;
(2)正极:________电子,发生________反应。
4.构成原电池的条件:
(1)自发进行的氧化还原反应;
(2)两个活动性不同的电极;
(3)电解质溶液(或熔融电解质);(4)形成闭合回路。
二、锌铜原电池的工作原理杨sir化学,侵权必究
工作原理 (反应方程式) | 负极(Zn) |
| |
正极(Cu) |
| ||
总反应离子方程式: 。 | |||
电子移动方向 | 由 极经导线流向 极(电流方向相反)。 | ||
离子移动方向 | 阳离子向 极移动,阴离子向 极移动。 | ||
三、盐桥的作用
(1)形成闭合回路;
(2)平衡电荷,使溶液呈电中性;
(3)避免电极与电解质溶液直接反应,减少电流的衰减,提高原电池的工作效率。杨sir化学,侵权必究
四、原电池的应用
1.比较金属活动性
两种金属分别作原电池的两极时,一般作负极的金属比正极的金属活泼。杨sir化学,侵权必究
2.加快氧化还原反应的速率
一个氧化还原反应,构成原电池时的反应速率比直接接触的反应速率快。
3.设计原电池
理论上,任何一个自发的氧化还原反应,都可以设计成原电池。利用原电池原理设计和制造原电池,可以将化学能直接转化为电能。杨sir化学,侵权必究
题型一:原电池的工作原理 杨sir化学,侵权必究
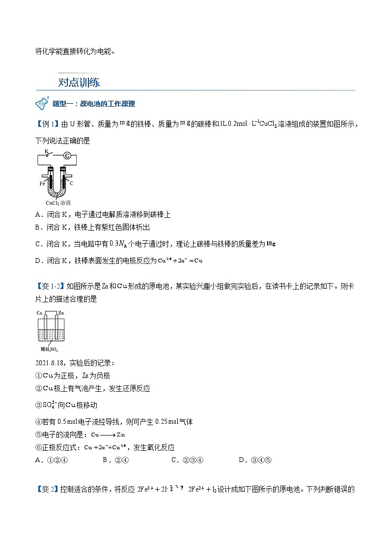
【例1】由U形管、质量为的铁棒、质量为的碳棒和溶液组成的装置如图所示,下列说法正确的是
A.闭合K,电子通过电解质溶液移到碳棒上
B.闭合K,铁棒上有紫红色固体析出
C.闭合K,当电路中有个电子通过时,理论上碳棒与铁棒的质量差为
D.闭合K,铁棒表面发生的电极反应为
【变1-2】如图所示是和形成的原电池,某实验兴趣小组做完实验后,在读书卡上的记录如下。则卡片上的描述合理的是
2021.6.18,实验后的记录:
①为正极,为负极
②极上有气泡产生,发生还原反应
③向极移动
④若有0.5电子流经导线,则可产生0.25气体
⑤电子的流向是:
⑥正极反应式:,发生氧化反应
A.①②④ B.②④ C.②③④ D.③④⑤杨sir化学,侵权必究
【变2】控制适合的条件,将反应2Fe3++2I-2Fe2++I2设计成如下图所示的原电池。下列判断错误的是
A.反应开始时,甲中的石墨电极为正极
B.反应开始时,乙中的石墨电极上I-发生氧化反应杨sir化学,侵权必究
C.电流计读数为零时,反应达到化学平衡状态
D.电流计读数为零后,在甲中溶入FeCl2固体,乙中的石墨电极为负极
题型二:带离子交换膜的原电池杨sir化学,侵权必究
【例3】利用反应构成的电池,既能实现有效减少氮氧化物的排放,减轻环境污染,又能充分利用化学能,装置如图所示。下列说法不正确的是
A.电流从右侧电极经过负载后流向左侧电极
B.电极A上发生氧化反应,电极B为正极
C.当有(标准状况)被处理时,转移电子的物质的量为0.4mol
D.A电极的电极反应式为
【变3-2】根据反应2Ag+Cl2=2AgCl设计的一种原电池的装置如图。下列说法正确的是
A.负极反应为Cl2+2e-=2Cl-
B.放电时,离子交换膜右侧溶液中有白色沉淀生成
C.理论上,可以用NaCl溶液代替盐酸
D.当电路中有0.01 mole-转移时,交换膜左侧溶液中约减少0.02 mol离子杨sir化学,侵权必究
题型三:原电池的应用杨sir化学,侵权必究
【例4】有abcd四个金属电极,有关的反应装置及部分反应现象见表,由此可判断这四种金属的活动性顺序是
实验 装置 | ||||
部分实验现象 | a极质量减小,b极质量增加 | b极有气体产生,c极无变化 | d极溶解,c极有气体产生 | 电流计指示,导线中电流从a极流向d极 |
A.a>b>c>d B.b>c>d>a C.d>a>b>c D.a>b>d>c
【例5】3.25 g锌与100 mL 1 mol·L-1的稀硫酸反应,为了加快反应速率而不改变H2的产量,可采取的措施是
A.滴加几滴浓盐酸 B.滴加几滴浓硝酸
C.滴加几滴硫酸铜溶液 D.加入少量锌粒
【变6】设计原电池装置证明Fe3+的氧化性比Cu2+强。
(1)写出能说明氧化性Fe3+大于Cu2+的离子方程式:___________。
(2)若要将上述反应设计成原电池,电极反应式分别是:
①负极:___________
②正极:___________。
(3)画出装置图,指出电极材料和电解质溶液:
①不含盐桥 | ②含盐桥 |
|
|
题型四:原电池综合考查杨sir化学,侵权必究
【例8】某研究性学习小组根据反应设计如图原电池,其中甲、乙两烧杯中各物质的物质的量浓度均为,溶液的体积均为200mL,盐桥中装有饱和溶液。
回答下列问题:
(1)此原电池的负极是石墨_____(填“a”或“b”),电池工作时,盐桥中的移向_____(填“甲”或“乙”)烧杯。
(2)正极反应式为:_______。
(3)若不考虑溶液的体积变化,浓度变为,则反应中转移的电子为_______mol。
【题1】下图为番茄电池装置示意图,下列说法正确的是
A.铜片上发生氧化反应 B.锌片质量减小,发生还原反应
C.电子由锌片通过导线流向铜片 D.该装置可将电能转化为化学能
【题2】下列关于下图装置(该盐桥为含KNO3的琼脂)的说法正确的是
A.银电极是负极
B.铜电极上发生的反应为Cu-2e-=Cu2+
C.外电路中的电子是从银电极流向铜电极
D.盐桥中K+移向CuSO4溶液
【题4】利用反应NO2+NH3→N2+H2O(未配平)消除NO2的简易装置如图所示。下列说法正确的是
A.a电极反应式是2NH3-6e-+6OH-=N2+6H2O
B.消耗4.48 LNH3时,被消除的NO2的物质的量为0.15 mol
C.若离子交换膜是阳离子交换摸,装置右室中溶液的碱性减弱
D.整个装置中NaOH的物质的量不断减少
【题5】欲提高Cu粉与1.2 mol/L的HNO3溶液的反应速度,可加入下列什么试剂( )
A.蒸馏水 B.碳酸钠固体 C.食盐水 D.AgNO3溶液(少量)
【题6】写出Fe和Cu、浓硝酸构成的原电池的电极反应式及电池反应式。
负极反应式:___________;正极反应式:___________。电池反应式:___________。
【题8】反应Fe+H2SO4=FeSO4+H2,请回答下列问题。
(1)若要使该反应的反应速率加快,下列措施可行的是___(填字母)。
A.将铁粉改为铁片 B.加入少量醋酸钠固体
C.滴加少量CuSO4 D.将稀硫酸改为98%的浓硫酸
(2)若将上述反应设计成原电池,石墨棒为原电池某一极材料,则石墨棒为___极(填“正”或“负”)。石墨棒上产生的现象为___,该极上发生的电极反应为___,原电池工作时溶液中的SO移向___极(填正或负),若反应产生3.36L气体(已换算成标况下),则理论上消耗铁的质量是__。
(3)实验后同学们经过充分讨论,认为符合某些要求的化学反应都可以设计成原电池。下列化学反应在理论上可以设计成原电池的是___。
A.AgNO3+HCl=AgCl+HNO3 B.NaOH+HCl=NaCl+H2O
C.C(s)+H2O(g)=CO(g)+H2(g) D.Pb+PbO2+2H2SO4=2PbSO4+2H2O
在所选反应中选择其中某个反应设计成原电池,该电池负极反应为:___。杨sir化学,侵权必究
【练1】化学电源应用广泛。某原电池装置如图所示,下列说法正确的是
A.锌电极发生氧化反应
B.锌片和铜片都有O2产生
C.电子由铜电极经导线流向锌电极
D.原电池工作一段时间后溶液的c(H+)不变
【练2】关于如图所示的原电池,下列说法正确的是
A.盐桥中的阳离子向硫酸铜溶液中迁移
B.可以用铜导线替代图中的盐桥
C.铜电极发生氧化反应,其电极反应是杨sir化学,侵权必究
D.取出盐桥后,电流表仍会偏转,锌电极在反应后质量减少
【练3】在下图所示的柠檬水果电池中,外电路上的电子从电极Y流向电极X。若X为铅电极,则Y可能是
A.锌 B.银 C.石墨 D.铜
【练4】锌铜原电池装置如图所示,其中阳离子交换膜只允许阳离子和水分子通过,下列有关叙述正确的是( )
A.铜电极上发生氧化反应
B.电池工作一段时间后,甲池的c() 减小
C.电池工作一段时间后,乙池溶液的总质量增加
D.阴离子、阳离子分别通过交换膜向负极和正极移动,保持溶液中电荷平衡
【练5】X、Y、Z、W四种金属片浸在稀盐酸中,用导线连接,可以组成原电池,实验结果如图所示:
则四种金属的活动性由强到弱的顺序为( )
A.Z>Y>X>W B.Z>X>Y>W
C.Z>Y>W>X D.Y>Z>X>W
【练6】如图所示:
(1)铜与锌直接浸在同一电解质溶液中,形成了___________池,铜是___________极;锌是___________极;正极发生___________反应,负极发生___________反应。
(2)写出电极反应式:正极:___________负极:___________。
(3)溶液中的H+向___________极移动,溶液中的SO向___________极移动。杨sir化学,侵权必究
(4)总反应的离子方程式___________。
【练7】回答下列问题
(1)请你将反应设计成原电池,并回答下列问题:
①该电池的正极材料可以是___________,也可选用___________等代替。
②画出你所设计的双液原电池的装置图,并标注出电极材料和电解质溶液。___________
③写出电极反应式:负极___________,正极___________。
④该电池负极材料质量减重3.2g,则电路中通过的电子的数目为___________。
化学选择性必修1实验活动5 制作简单的燃料电池授课课件ppt: 这是一份化学选择性必修1<a href="/hx/tb_c4002438_t3/?tag_id=26" target="_blank">实验活动5 制作简单的燃料电池授课课件ppt</a>,文件包含人教A版选择性必修第一册高二化学同步精品课件讲义第24讲原电池的工作原理PPT课件pptx、人教A版选择性必修第一册高二化学同步讲义第24讲原电池的工作原理学生版+教师版docx等2份课件配套教学资源,其中PPT共22页, 欢迎下载使用。
高中化学人教版 (2019)选择性必修1第四章 化学反应与电能第一节 原电池优质课件ppt: 这是一份高中化学人教版 (2019)选择性必修1第四章 化学反应与电能第一节 原电池优质课件ppt,文件包含411原电池的工作原理练习解析版docx、411原电池的工作原理练习原卷版docx等2份课件配套教学资源,其中PPT共0页, 欢迎下载使用。
人教版 (2019)选择性必修1第一节 原电池完整版ppt课件: 这是一份人教版 (2019)选择性必修1第一节 原电池完整版ppt课件,文件包含人教版高中化学选择性必修一411原电池的工作原理课件pptx、人教版高中化学选择性必修一411原电池的工作原理学案docx等2份课件配套教学资源,其中PPT共38页, 欢迎下载使用。

