数学四年级下册平均数复习ppt课件
展开第十单元第4课时:总复习:平均数与统计图
年级:四年级 教材版本:人教版
一、教学背景简述
本课是对总复习中“统计”这部分知识进行梳理。“统计”内容主要包括平均数和复式条形统计图两部分。对于小学生而言,知识的复习更多不是纯数学形式的梳理,还需要结合具体问题的解决来达到对相关知识的理解与明晰。因此,在教学中突出了知识的应用性,在“用”中引导学生加深对知识的理解,从而内化知识。
复习中,重点关注统计量——平均数的统计意义及其价值,并且能够结合对平均数的认识解决一些实际问题。在复式条形统计图的复习中,也是在解决实际问题过程中重视复式条形统计图便于直观比较不同事物发展状态的特点,突出统计图中信息的解读,通过复习提高学生应用知识解决问题的能力。
二、学习目标
1.在解决实际问题过程中进一步理解平均数,以及复式条形统计图的特点,能够根据问题的需要选择合适的方法来解决问题。
2.通过分析数据,感受数据中蕴含的信息,体会统计的价值,发展数据分析观念。
3.在分析数据的过程中,发展评价和反思能力,对数据产生亲近感。
三、教学过程
(一)创设情境,激发兴趣
魔方、九连环、华容道和汉诺塔,这些都属于益智玩具,玩儿益智玩具不仅能丰富我们的课余生活,而且还能锻炼我们的手、眼、脑,让我们的思维更为敏捷。
(二)解决问题,回顾知识
1.复式条形统计图
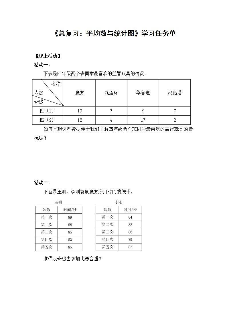
(1)学校四年级有两个班,据调查这四种玩具同学们都玩儿过,现在老师想了解一下四(1)班和四(2)班同学们最喜欢的益智玩具的情况。可以怎样做呢?
预设:统计每种益智玩具各有多少人喜欢。
(2)呈现数据:
名称 人数 班级 | 魔方 | 九连环 | 华容道 | 汉诺塔 |
四(1) | 13 | 7 | 9 | 7 |
四(2) | 12 | 4 | 17 | 2 |
(3)数据有了,还要把这些数据清楚地展现出来,同学们认为怎么呈现这些数据便于我们解决问题呢?
预设:画条形统计图。
(4)回忆一下我们是怎样学习条形统计图的?
(5)学生自主画统计图:
(6)交流汇报:你能从这幅图中看出什么呢?你又是怎么看出来的呢?
预设1:基本数据的读取
预设2:比较数据
小结:就像大家前面说的那样,复式条形统计图能直观看出各种数量的多少,便于我们观察、比较。
(7)数据有了,也画了条形统计图,大家能帮老师分析分析两个班最喜欢的益智玩具的情况吗?
(8)小结:同学们说的真好,你们不仅关注到了统计图中呈现的信息,而且利用条形统计图特别直观这一特点,直接进行比较解决了问题。
过渡:现在学校准备在四年级进行复原魔方的比赛,按照比赛规则:每班只能选派一名同学参赛。晴晴提出一个问题:王明、李刚两位同学魔方玩得都挺好的,应该推选谁去参赛呢?
2.复习平均数
(1)晴晴提出的这个问题你们能解决吗?
预设:需要提供两名同学复原魔方的时间。
(2)出示数据:
王明 李刚
次数 | 时间/秒 |
第一次 | 89 |
第二次 | 88 |
第三次 | 85 |
第四次 | 83 |
第五次 | 85 |
次数 | 时间/秒 |
第一次 | 84 |
第二次 | 88 |
第三次 | 86 |
第四次 | 79 |
第五次 | 83 |
数据提供给大家了,你想怎样解决这个问题呢?
预设1:比最好成绩
预设2:比总时间
预设3:比平均时间
(3)学生自主尝试解决:
(4)交流汇报:
(5)同学们真是了不起!用不同的方法,从不同的角度,对数据进行了分析,那到底派谁去参加比赛呢?
预设:李刚用时少,派李刚去获胜的可能性大。
3.小结
刚刚我们解决了两个问题,一个是了解四年级两个班的同学最喜欢的益智玩具的情况,一个是关于选派谁去参加比赛,在解决这两个问题时,我们都是在收集、整理数据的基础上,通过条形统计图或是平均数对数据进行描述,通过分析数据来解决问题,做出决策。
(三)巩固应用,提升认识
1.应用复式条形统计图解决问题
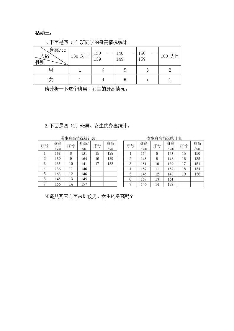
在学校体质健康测试之后,悦悦想了解一下本班同学的身高情况。于是在体育老师的帮助下,得到了这些数据。
身高/cm 人数 性别 | 129以下(含129) | 130—139 | 140—149 | 150—159 | 160以上 (含160) |
男 | 1 | 6 | 5 | 3 | 2 |
女 | 1 | 4 | 6 | 7 | 1 |
(1)怎样描述这些数据,便于悦悦了解本班同学的身高情况呢?
预设:条形统计图
(2)自主画图:
(3)交流研讨:
预设1:横式条形统计图呈现数据
预设2:纵式条形统计图呈现数据
监控:对比横式条形统计图、纵式条形统计图
小结:横式条形统计图与纵式条形统计图只是形式上不同,本质上是一样的。
(4)质疑:我们还能从其他方面来比较男女生的身高吗?
2.应用平均数解决问题
(1)自主解决:
(2)资料拓展:
3.小结
在分析四(1)班男女生身高问题中,我们通过观察条形统计图不仅发现了男女生比较集中的身高范围,而且发现女生的身高普遍高一些,通过计算平均身高也发现了这一点。我们从不同角度进行分析,对数据有了更深的认识。在解决问题的过程中,有的同学还能够大胆质疑,敢于表达自己的想法,这种良好的学习习惯也值得我们大家学习。
(四)总结收获
1.今天我们一起解决了几个问题,大家有什么感受吗?
2.总结
同学们的收获真不少。其实,在解决生活中的很多问题时我们都是像今天这样先收集数据、整理数据,然后用条形统计图或者是平均数把数据中的信息表达出来,这两种方法可以帮助我们体会数据所蕴含的信息,从而去解决问题。
3.截至到这节课,我们这期的知识都已经学习完了,相信同学们通过这学期的学习肯定有许多收获,谁来说一说?
预设1:知识方面
预设2:学习方法方面
预设3:学习习惯方面
4.学生进行自我评价
(五)作业布置
1.四年级数学下册第110页第4题。
2.四年级数学下册第113页第14题。
小学数学3.小数点移动引起小数大小的变化评课课件ppt: 这是一份小学数学3.小数点移动引起小数大小的变化评课课件ppt,文件包含0522四年级数学人教版-变化规律-2PPT课件_1-Nppt、0522四年级数学人教版-变化规律-1教案docx、0522四年级数学人教版-变化规律-3学习任务单docx、0522四年级数学人教版-变化规律-2PPT课件pdf等4份课件配套教学资源,其中PPT共59页, 欢迎下载使用。
数学四年级下册10 总复习复习ppt课件: 这是一份数学四年级下册10 总复习复习ppt课件,文件包含0702四年级数学人教版-总复习图形与几何-2PPT课件_1-Npptx、0702四年级数学人教版-总复习图形与几何-1教案docx、0702四年级数学人教版-总复习图形与几何-3学习任务单doc、0702四年级数学人教版-总复习图形与几何-2PPT课件pdf等4份课件配套教学资源,其中PPT共47页, 欢迎下载使用。
人教版四年级下册复式条形统计图示范课课件ppt: 这是一份人教版四年级下册复式条形统计图示范课课件ppt,文件包含0623四年级数学人教版-复式条形统计图-2PPT课件_1-Npptx、0623四年级数学人教版-复式条形统计图-1教案docx、0623四年级数学人教版-复式条形统计图-3学习任务单docx、0623四年级数学人教版-复式条形统计图-2PPT课件pdf等4份课件配套教学资源,其中PPT共48页, 欢迎下载使用。

