湖北省鄂州市部分高中教科研协作体2021-2022学年高一下学期期中考试化学试题
展开2022年春季鄂州市部分高中教科研协作体期中考试
高一化学试卷
可能用到的相对原子质量:H-1 C-12 N-14 O-16 Na-23 Al-27 Cl-35.5 Ti-48 Fe-56 Cu-64 Zn-65
一、选择题:本题共15小题,每小题3分,共45分;在每小题给出的四个选项中,只有一项是符合题目要求的。
1. 下列物质能使品红溶液褪色,加热后又能恢复原色的是
A. B. C. D. 酸性溶液
2. 一个原电池的总反应的离子方程式是,该原电池的合理组成是
选项 | A | B | C | D |
正极 | Cu | Cu | Ag | Ag |
负极 | Ag | Ag | Cu | Cu |
电解质溶液 |
A. A B. B C. C D. D
3. 下列说法中,可以说明恒温恒容密闭容器中的反应:已达到平衡状态的是
A. 反应容器内压强不随时间变化
B. Q和R的消耗速率相等
C. 容器内气体的总质量不发生变化
D. 反应容器内气体的总物质的量不随时间变化
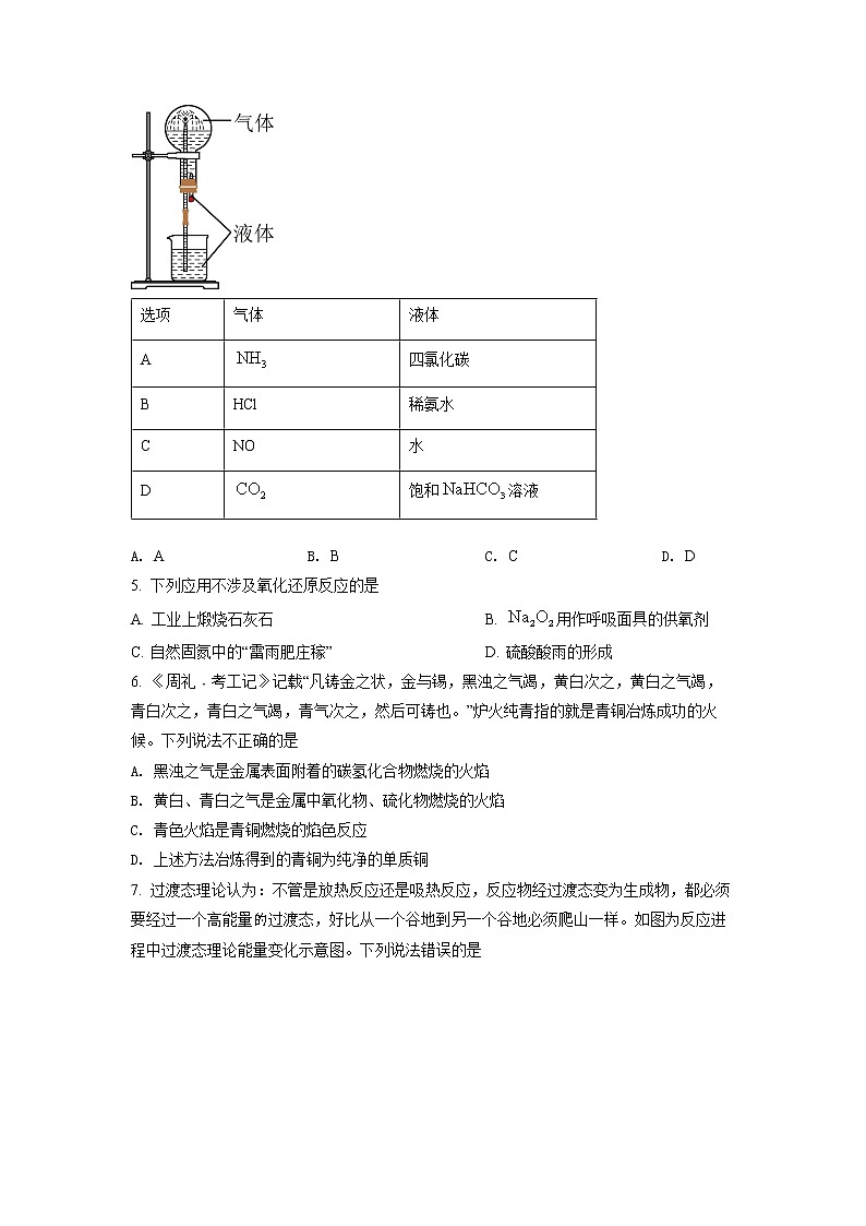
4. 下列各组气体一液体组合,用如图装置实验,能出现喷泉现象的是
选项 | 气体 | 液体 |
A | 四氯化碳 | |
B | HCl | 稀氨水 |
C | NO | 水 |
D | 饱和溶液 |
A. A B. B C. C D. D
5. 下列应用不涉及氧化还原反应的是
A. 工业上煅烧石灰石 B. 用作呼吸面具的供氧剂
C. 自然固氮中的“雷雨肥庄稼” D. 硫酸酸雨的形成
6. 《周礼﹒考工记》记载“凡铸金之状,金与锡,黑浊之气竭,黄白次之,黄白之气竭,青白次之,青白之气竭,青气次之,然后可铸也。”炉火纯青指的就是青铜冶炼成功的火候。下列说法不正确的是
A. 黑浊之气是金属表面附着的碳氢化合物燃烧的火焰
B. 黄白、青白之气是金属中氧化物、硫化物燃烧的火焰
C. 青色火焰是青铜燃烧的焰色反应
D. 上述方法冶炼得到的青铜为纯净的单质铜
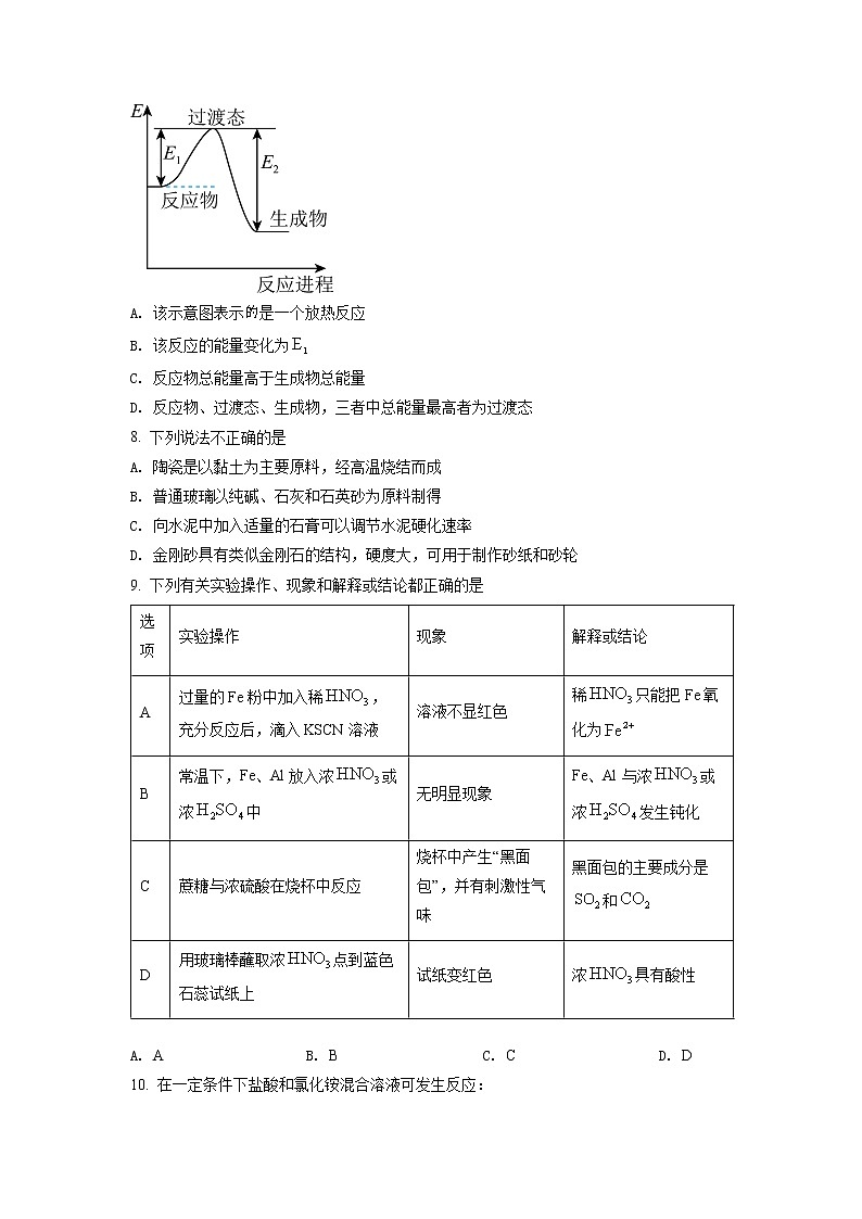
7. 过渡态理论认为:不管是放热反应还是吸热反应,反应物经过渡态变为生成物,都必须要经过一个高能量过渡态,好比从一个谷地到另一个谷地必须爬山一样。如图为反应进程中过渡态理论能量变化示意图。下列说法错误的是
A. 该示意图表示是一个放热反应
B. 该反应的能量变化为
C. 反应物总能量高于生成物总能量
D. 反应物、过渡态、生成物,三者中总能量最高者为过渡态
8. 下列说法不正确的是
A. 陶瓷是以黏土为主要原料,经高温烧结而成
B. 普通玻璃以纯碱、石灰和石英砂为原料制得
C. 向水泥中加入适量的石膏可以调节水泥硬化速率
D. 金刚砂具有类似金刚石的结构,硬度大,可用于制作砂纸和砂轮
9. 下列有关实验操作、现象和解释或结论都正确的是
选项 | 实验操作 | 现象 | 解释或结论 |
A | 过量的Fe粉中加入稀,充分反应后,滴入KSCN溶液 | 溶液不显红色 | 稀只能把Fe氧化为 |
B | 常温下,Fe、Al放入浓或浓中 | 无明显现象 | Fe、Al与浓或浓发生钝化 |
C | 蔗糖与浓硫酸在烧杯中反应 | 烧杯中产生“黑面包”,并有刺激性气味 | 黑面包的主要成分是和 |
D | 用玻璃棒蘸取浓点到蓝色石蕊试纸上 | 试纸变红色 | 浓具有酸性 |
A. A B. B C. C D. D
10. 在一定条件下盐酸和氯化铵混合溶液可发生反应:,放出0.6g气体。设NA代表阿伏加德罗常数的值,下列说法正确的是
A. 参加反应的数为0.2NA B. 参加反应的数目为0.3NA
C. 参加反应的数目为0.4NA D. 反应中生成的共价键数目为0.5NA
11. 通常状况下,如图所示,当向试管内通入7mL时,最后试管中的液面仍处于原来的位置,则原试管中NO体积为
A. 4mL B. 6mL C. 8mL D. 10mL
12. 科学的假设与猜想是科学探究的先导和价值所在。下列假设或猜想没有科学依据的是
A. 和反应可能有生成
B. NO和可能化合生成
C 可能被NaOH溶液完全吸收生成和
D. 向滴有酚酞的NaOH溶液中通入,红色褪去可能是溶液的碱性减弱
13. 反应在一可变容积的密闭容器中进行。下列条件的改变对其反应速率几乎无影响的是
A. 保持其他条件不变,增加碳的质量
B. 保持其他条件不变,加入适量该反应的催化剂
C. 保持体积不变,再充入一定量的水蒸气
D. 保持压强不变,反应温度降低10℃
14. X、Y、Z、M是含同一元素不同价态的四种物质,相互之间有如图所示的转化关系。其中X是单质,M是最高价氧化物对应的水化物。那么X、Y、Z、M分别对应的物质可能的组合是
选项 | X | Y | Z | M |
A | C | CO | ||
B | NO | |||
C | S | |||
D | P |
A. A B. B C. C D. D
15. mg锌与一定量的浓恰好完全反应,在标准状况下共收集到nL气体,则参加反应的硫酸的总物质的量可能是
A. B. C. D.
二、非选择题:本题共4小题,共55分。
16. 某同学认为碳与浓硝酸反应过程中还应有NO生成。为了验证是否有NO生成,利用下列实验装置进行实验。已知:的沸点为21℃;D装置中盛放,各装置的连接顺序为a→gf→de→cb→hi。
回答下列问题:
(1)上图A中,仪器X的名称为_______。
(2)装置D的作用是_______。
(3)连接好顺序后,首先要打开装置A中的弹簧夹K,通入一段时间,其目的是_______。
(4)实验过程中,该同学根据_______和_______得出碳与浓硝酸反应过程中还应有NO生成的结论。(分别填写某个装置和对应的实验现象)
(5)若A中反应的两种还原产物物质的量之比为1:1,写出反应的化学方程式:_______。
17. 常温下,为了研究化学反应的能量变化情况,某同学设计了如图所示装置。A与B均为无色晶体粉末,当向盛有A的试管中加入粉末B时,在试管中闻到有刺激性气味,且该气体能使酚酞溶液变红;在U形管中甲处液面上升乙处液面下降。试回答下列问题:
(1)试管内发生化学反应过程中,_______能转化成_______能。
(2)该反应为_______(填“放热”或“吸热”)反应、
(3)下列各图中,能表示该反应过程中的能量变化的是_______。
A. B.
C. D.
(4)写出一个符合题中条件的化学方程式:_______。
(5)用和组合形成的质子交换膜燃料电池的结构如图:
①则电极c是_______(填“正极”或“负极”),物质b为_______(填化学式)。
②若线路中转移1.6mol电子,则该燃料电池理论上消耗的在标准状况下的体积为_______L。
18. 在100℃时,将0.100mol的气体充入1L抽空的密闭容器中,发生如下反应:,隔一定时间对该容器内的物质进行分析,得到下表:
时间/s 浓度/() | 0 | 20 | 40 | 60 | 80 | 100 |
0.100 | 0.050 | a | b | |||
0.000 | 0.060 | 0.120 | 0.120 | 0.120 |
根据以上信息回答下列问题:
(1)判断a_______b(填“>”“<”或“=”)。_______。(保留3位有效数字)
(2)在0~40s内的平均生成速率为_______。
(3)反应时间为100s时,转化率为_______%。
(4)若在相同情况下最初向该容器充入的是二氧化氮气体,则要达到上述同样的平衡状态,二氧化氮的起始浓度是_______。(保留3位有效数字)
19. 废旧太阳能电池CIGS具有较高的回收利用价值,其主要组成为。某探究小组回收处理流程如图:
回答下列问题:
(1)硒(Se)与硫为同族元素,Se最外层电子数为_______;在化合物中镓(Ga)和铟(In)均为+3价,则Cu的化合价为_______。
(2)“酸浸氧化”得蓝色溶液,则该过程发生的主要氧化还原反应的化学方程式为_______。
(3)氢氧化铜沉淀可溶于氨水,则滤液I中的阴离子主要有_______和_______两种。
(4)滤渣加入混合前需要洗涤、干燥,并用试剂_______和_______来检验滤渣中的是否洗净。
(5)滤渣加入可反生反应:;对物质X的性质有如下判断,你认为不正确的是 。
A. 有弱酸性 B. 可使溴水褪色
C. 与溶液反应得白色沉淀 D. 与烧碱溶液反应可生成两种盐
(6)“高温气相沉积”过程中发生的化学反应方程式为_______。
湖北省鄂州市部分高中教科研协作体2023-2024学年高二上学期期中联考化学试题(Word版附答案): 这是一份湖北省鄂州市部分高中教科研协作体2023-2024学年高二上学期期中联考化学试题(Word版附答案),共12页。试卷主要包含了本试卷分选择题和非选择题两部分,本卷命题范围,可能用到的相对原子质量,下列叙述错误的是等内容,欢迎下载使用。
湖北省鄂州市部分高中协作体2023-2024学年高一上学期11月期中考试化学试题: 这是一份湖北省鄂州市部分高中协作体2023-2024学年高一上学期11月期中考试化学试题,共8页。试卷主要包含了本试卷分选择题和非选择题两部分,答题前,考生务必用直径0,本卷命题范围,可能用到的相对原子质量等内容,欢迎下载使用。
湖北省鄂州市部分高中教科研协作体2023-2024学年高二上学期11月期中考试化学试题(含答案): 这是一份湖北省鄂州市部分高中教科研协作体2023-2024学年高二上学期11月期中考试化学试题(含答案),共12页。试卷主要包含了本试卷分选择题和非选择题两部分,本卷命题范围,可能用到的相对原子质量,下列叙述错误的是等内容,欢迎下载使用。

