浙科版 (2019)选择性必修3 生物技术与工程第二章 植物细胞工程第一节 通过植物组织培养可获得完整植株课时训练
展开【优选】第一节通过植物组织培养可获得完整植株-3练习
一.单项选择
1.研究人员用一定量的紫外线辐射消除某烟草细胞的细胞核,获得保留细胞质且具有链霉素抗性的烟草细胞甲,去除烟草细胞甲和烟草细胞乙(无链霉素抗性)的细胞壁,将二者进行融合,获得杂种细胞丙。下列叙述错误的是( )
A.去除细胞壁前需要对烟草细胞甲和乙进行灭菌处理以防杂菌感染
B.经纤维素酶处理得到的原生质体需置于等渗溶液中以维持其活性
C.在添加链霉素的选择培养基上能进行增殖的细胞只有杂种细胞丙
D.杂种细胞丙需要经过脱分化.再分化等过程才能够获得杂种植株
2.花椰菜易受黑腐病菌危害患黑腐病,野生黑芥具有黑腐病的抗性基因。用一定剂量的紫外线处理黑芥原生质体可使其染色体片段化,并丧失再生能力。利用黑芥叶肉细胞原生质体作为部分遗传物质供体与完整的花椰菜原生质体融合,以获得抗黑腐病杂种植株。流程如下图所示。下列说法错误的是( )
A.过程①所用的酶是纤维素酶和果胶酶
B.显微镜下观察融合活细胞中有叶绿体可作为筛选杂种细胞的标志
C.原生质体培养液中加入0.5-0.6mol/L甘露醇作用是保持原生质体完整性
D.该技术中与PEG效果相同的诱导法还有电刺激融合.灭活仙台病毒诱导等
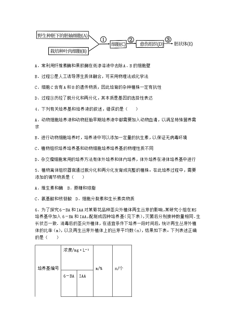
3.青枯病是马铃薯的常见病害之一,少数马铃薯野生种对青枯病有抗性,但野生种难以与马铃薯栽培种直接杂交繁育。为获得抗青枯病的马铃薯栽培种,研究人员进行了植物体细胞杂交的实验研究,过程如下图所示。下列分析正确的是( )
A.常利用纤维素酶和果胶酶在低渗溶液中去除A.B的细胞壁
B.过程①是人工诱导原生质体融合,可采用物理法或化学法
C.细胞C含有A和B的遗传物质,因此培育的杂种植株一定有抗性
D.过程③历经了脱分化和再分化,其本质是基因的选择性表达
4.下列有关培养基和培养液的叙述,错误的是( )
A.动物细胞培养液和动物胚胎早期培养液中都需要加入动物血清,以满足特殊营养需求
B.进行动物细胞培养时,培养液中可以添加一定量的抗生素,以保证无病毒环境
C.植物组织培养培养基和动物细胞培养培养基的物理性质不同
D.杂交瘤细胞常用的培养方法有体外培养和体内培养,体外培养在液体培养基中进行
5.植物离体组织器官通过脱分化和再分化发育成完整的植株。在此培养过程中,需要添加的调节物质是( )
A.维生素和酶 B.蔗糖和琼脂
C.氨基酸和核苷酸 D.细胞分裂素和生长素类物质
6.为了探究6-BA和IAA对某菊花品种茎尖外植体再生丛芽的影响,某研究小组在MS培养基中加入6-BA和IAA,配制成四种培养基(见下表),灭菌后分别接种数量相同.生长状态一致.消毒后的茎尖外植体,在适宜条件下培养一段时间后,统计再生丛芽外植体的比率(m),以及再生丛芽外植体上的丛芽平均数(n),结果如下表。下列表述正确的是( )
培养基编号 | 浓度/mg·L-1
| m/% | n/个 | |
6-BA
| IAA
| |||
1
| 0.5 | 0 | 76.7
| 3.1 |
2
| 0.1
| 77.4
| 6.1
| |
3
| 0.2
| 66.7
| 5.3
| |
4
| 0.5
| 60.0
| 5.0
| |
A.该实验证明了6-BA对菊花茎尖外植体再生丛芽没有影响
B.1号培养基不利于试管苗生根,2号培养基利于形成丛生芽
C.茎尖能形成丛生苗而不是单株苗的原因是离体和充足的营养条件
D.实验的自变量是激素的种类和比例,因变量是丛芽的数量和生长状态
7.培养胡萝卜根组织可获得试管苗,过程如图所示。下列相关叙述错误的是( )
A.步骤②可用酒精溶液和次氯酸钠溶液进行消毒
B.步骤③切取的组织块要带有形成层,便于诱导形成愈伤组织
C.从步骤⑤到步骤⑥需要更换新的培养基继续培养
D.步骤⑤要进行照光培养,从而诱导细胞合成叶绿素
8.某一品系的棉花野生型植株既不抗虫也不抗除草剂,下图为构建转基因植株M(抗虫.抗除草剂)的过程示意图,下列有关叙述错误的是( )
A.采用Ti质粒作为运载体的优势是其具备控制质粒转移的T-DNA片段
B.应用CaCl2处理农杆菌能使重组质粒更容易进入其中
C.过程⑤可能依次经历了细胞团→胚状体→完整植株的过程
D.基因A.B可能插入到细胞M的染色体上,但不可能同时存在于同一条染色体上
9.以二倍体兰花花药为外植体,经植物组织培养获得兰花植株的过程如下图所示,相关叙述错误的是( )
A.①②③④过程均需要进行严格的无菌操作
B.②③过程需可添加多种植物激素加以调控
C.图示培育的原理主要是植物细胞的全能性
D.最终形成的植株可筛选获得纯合的二倍体
10.拟采用“取材→消毒→愈伤组织培养→出芽→生根→移栽”的方法繁殖一种名贵花卉。下列有关叙述错误的是( )
A.消毒的原则是既要杀死材料表面的微生物,又要减少消毒剂对细胞的伤害
B.对外植体进行消毒时要用到体积分数为95%的酒精和质量分数为0.1%的氯化汞溶液
C.出芽是外植体经细胞脱分化后再分化的结果,受基因选择性表达的调控
D.诱导分化生长物生根时,培养基中通常含有NAA等植物生长调节剂
11.细胞融合不仅在自然条件下常见,在现代生物技术中也被经常应用。下图为细胞融合的简略过程,下列说法正确的是( )
A.细胞融合过程都涉及膜的流动性,常用聚乙二醇.电激等进行促融处理
B.若细胞a.b分别取自优良奶牛,则采集的卵母细胞和精子可直接体外受精
C.若细胞a.b分别代表白菜.甘蓝细胞,则完成融合的标志为核的融合
D.若细胞d是杂交瘤细胞,则在选择性培养基中筛选后即可大规模培养生产单抗
12.下列有关胡萝卜组织培养的操作过程,错误的是( )
A.外植体一般选取生长较好的胡萝卜根
B.为充分利用培养条件,每个锥形瓶可接种6~8个外植体
C.培养形成的愈伤组织可继续在原培养基中分化形成植株
D.外植体接种前常进行流水冲洗.酒精处理.消毒液处理等消毒措施
13.下列关于生物学实验中“酒精使用”目的的叙述,正确的是( )
A.检测油脂时滴加体积分数为50%的酒精是为了杀死脂肪细胞
B.检测果胶酶活性的实验中加95%酒精是为了鉴别果胶
C.用自然生长的茎段进行组织培养前要将该茎段在70%酒精中浸泡是为了灭菌
D.用无菌水代替75%酒精擦拭超净台可起到消毒的作用
14.植物组织培养是依据细胞的全能性,在体外将植物组织细胞培养成一个完整植株的过程,如下图所示。下列相关叙述错误的是( )
A.培养基中添加蔗糖可以提供营养和调节渗透压
B.甲.丙两处使用的生长激素与细胞分裂素比例相同
C.同一株绿色开花植物不同部位的细胞经培养获得的愈伤组织核基因数目可能不同
D.丙过程的实质是基因的选择性表达
15.“山融3号”是山东大学科研团队培育的小麦和偃麦的体细胞杂交种,具有高产,耐盐的特点,该品种已在黄河三角洲广泛种植。下列有关体细胞杂交实验操作和原理的叙述正确的是( )
A.酶解法获取原生质体可以在蒸馏水中进行
B.该品种可以克服小麦和偃麦有性杂交不亲和障碍
C.诱导原生质体融合与动物细胞融合的手段完全相同
D.原生质体可以直接脱分化形成愈伤组织
16.月季的花药培养过程.有关材料选择的叙述中正确的是( )
A.从花药来看,需通过镜检来确定
B.从花蕾来看,应当选择略微开放的花蕾
C.从花粉来看,应当选择小孢子四分体时期
D.从花药来看.应当选择盛花期的花药
17.培养胡萝卜根组织可获得试管苗,获得试管苗的过程如图所示,下列叙述错误的是( )
A.胡萝卜根段进行组织培养可以形成试管苗,是因为植物细胞具有全能性
B.步骤③切取的组织块中要带有形成层,原因是形成层容易诱导形成愈伤组织
C.步骤⑤要进行照光培养,其作用是诱导叶绿素的形成
D.步骤⑤和步骤⑥的培养基中所需的生长素和细胞分裂素的比例不同
18.组织培养是指植物的任何器官.组织或细胞,在人工预知的控制条件下,于含有营养物质和植物生长调节物质等组成的培养基中,使其生长.分化形成完整植株的过程。下列说法正确的是( )
A.植物细胞能发育成完整个体是因为具有分裂.分化能力
B.植物组织培养是一种无性繁殖技术,因此花药离体培养后获得的植株与母体相同
C.植物组织培养需要先用纤维素酶和果胶酶去除植物细胞壁再培养
D.植物组织培养是植物的无菌培养技术
参考答案与试题解析
1.【答案】A
【解析】
植物体细胞杂交,又称原生质体融合,是指将植物不同种.属,甚至科间的原生质体通过人工方法诱导融合,然后进行离体培养,使其再生杂种植株的技术。植物细胞具有细胞壁,未脱壁的两个细胞是很难融合的,植物细胞只有在脱去细胞壁成为原生质体后才能融合,所以植物的细胞融合也称为原生质体融合。
解答:
A.去除细胞壁前需要对烟草细胞甲和乙进行消毒处理以防杂菌感染,若为灭菌处理则会使细胞失去活性,A错误;
B.经纤维素酶处理得到的原生质体由于失去了细胞壁的保护作用,易吸水涨破,所以需置于等渗溶液中以维持其活性,B正确;
C.烟草细胞甲含有链霉素抗性,但不含细胞核,不能增殖,而烟草细胞乙无链霉素抗性,但含有细胞核,能进行增殖,所以在添加链霉素的选择培养基上能进行增殖的细胞只有杂种细胞丙,C正确;
D.杂种细胞丙需要经过植物组织培养过程中的脱分化.再分化等过程才能够获得杂种植株,D正确。
故选A。
2.【答案】D
【解析】
①表示酶解法去壁,②表示原生质体的融合。
解答:
A.①用纤维素酶和果胶酶进行去壁处理,A正确;
B.用于融合的黑芥苗的叶肉细胞含有叶绿体,花椰菜的根部细胞不含叶绿体,融合细胞含有叶绿体,故可通过观察叶绿体的有无作为初步筛选杂种细胞的标志,B正确;
C.原生质体没有细胞壁的保护,需要加入适宜浓度如0.5-0.6mol/L的甘露醇,以保证一定的渗透压,以避免原生质体吸水或失水破坏原生质体的完整性,C正确;
D.该技术中不能使用灭活的病毒处理,D错误。
故选D。
3.【答案】B
【解析】
将不同种的植物体细胞,在一定条件下融合成杂种细胞,并把杂种细胞培育成新的植物体的技术。
解答:
A.植物细胞去除细胞壁之后,如果处在低渗溶液中,会吸水涨破,所以去壁的过程不能放在低渗溶液中进行,A错误;
B.诱导原生质体融合可采用物理法,如振荡.离心等方法,也可以采用化学法,如PEG诱导.灭活的病毒等方法。B正确;
C.虽然细胞C含有A和B的遗传物质,但是并不会把A.B两种植株的优良性状都表达出来,而是随机表达,C错误;
D.过程③表示从愈伤组织到胚状体,只是经过再分化过程,没有脱分化,D错误。
故选B。
4.【答案】B
【解析】
5.【答案】D
【解析】
植物组织培养的条件:①细胞离体和适宜的外界条件(如适宜温度.适时的光照.pH和无菌环境等);②一定的营养(无机.有机成分)和植物激素(生长素和细胞分裂素)。决定植物脱分化和再分化的关键因素是植物激素的种类和比例,特别是生长素和细胞分裂素的协同作用在组织培养过程中非常重要,被称为“激素杠杆”。
解答:
植物离体组织器官通过脱分化和再分化发育成完整的植株。在此培养过程中,需要添加的调节物质是细胞分裂素和生长素类物质。
故选D。
6.【答案】B
【解析】
据表分析可知,培养基中6-BA浓度一定,IAA浓度逐渐增加,在IAA浓度为0.1mg·L-1时,再生丛芽外植体的比率和再生丛芽外植体上的丛芽平均数均最高。
解答:
A.该实验没有进行有无6-BA的对照实验,不能证明6-BA对菊花茎尖外植体再生丛芽没有影响,A错误;
B.1号培养基中没有生长素,不利于试管苗生根,2号培养基中再生丛芽外植体上的丛芽平均数均最高,说明利于形成丛生芽,B正确;
C.茎尖形成丛生苗而不是单株苗,是由培养基中激素种类及其比例调控的,C错误;
D.实验的自变量是激素的种类和比例,因变量是丛芽的数量和再生丛芽外植体的比率,D错误。
故选B。
7.【答案】D
【解析】
植物组织培养技术:
8.【答案】D
【解析】
9.【答案】A
【解析】
分析题图:图示表示将二倍体兰花的花药通过植物组织培养形成植株的过程,其中①表示取出花药过程,②阶段表示脱分化,该阶段能形成愈伤组织,其细胞分化程度低,全能性高;③阶段表示再分化过程,该阶段能形成胚状体发育成幼苗,④表示移栽进一步发育形成植株。
解答:
A.植物组织培养的过程要求无菌无毒的环境,其中外植体要进行消毒处理,而培养基需灭菌处理,即①②③过程要进行严格的无菌操作,④表示移栽进一步发育形成植株不需要严格灭菌,A错误;
B.②③过程需在培养基中添加多种植物激素,不同时期添加激素的比例不同,以利于脱分化和再分化,B正确;
C.高度分化的细胞首先经过脱分化后形成愈伤组织,然后再分化形成植株,整个育种过程体现了植物细胞的全能性,C正确;
D.④过程形成的植株中可筛选获得纯合的二倍体兰花植株,D正确。
故选A。
10.【答案】B
【解析】
11.【答案】A
【解析】
细胞融合技术包括动物细胞融合和植物体细胞杂交,植物体细胞杂交技术能够打破远缘杂交不亲和的障碍,动物细胞融合技术常用于单克隆抗体的制备。
解答:
A.利用生物膜的结构特点------流动性,使用电激.PEG.灭活的仙台病毒等方法都能诱导细胞融合,A正确;
B.精子获能后才能与培养成熟的卵细胞融合,完成受精作用,B错误;
C.植物细胞融合完成的标志是再建新的细胞壁,C错误;
D.单克隆抗体的制备过程中需要进行两次筛选,第一次选择性培养基筛选得到的是杂交瘤细胞,第二次单孔培养基筛选才能得到产生单一抗体的杂交瘤细胞,D错误;
故选A。
12.【答案】C
【解析】
13.【答案】B
【解析】
“酒精”在不同实验中的作用:
(1)体积分数95%的酒精:与质量分数15%的HCI溶液按1: 1的体积比混合作解离液,用于观察根尖分生组织细胞有丝分裂的实验。
(2)体积分数50%的酒精:检测生物组织中(如花生子叶切片)脂肪实验中,用于洗去苏丹III染色剂染色后切片上的浮色。
(3) 无水乙醇:叶绿体中色素提取与分离实验中用作色素提取剂。
解答:
A.在检测脂肪的试验中需要用体积分数50%的酒精洗去浮色,A错误;
B.在“果汁中的果胶和果胶酶”实验中,可以用95%乙醇鉴别果胶,B正确;
C.茎段属于外植体,外植体需要用70%的酒精和0.1%氯化汞溶液进行消毒,C错误;
D.超净工作台的消毒需用70%的酒精喷雾空气和擦拭工作台,并用紫外灯照射30分钟处理,D错误。
故选B。
14.【答案】B
【解析】
植物组织培养包括脱分化和再分化两个重要的过程,决定植物脱分化和再分化的关键因素是植物激素的种类和比例,特别是生长素和细胞分裂素的协同作用在组织培养过程中非常重要。图中甲表示脱分化,乙是愈伤组织,丙表示再分化。
解答:
A.植物组织培养的培养基中需添加蔗糖,目的是提供营养,同时调节渗透压,A正确;
B.生长素和细胞分裂素的使用比例不同,培养的结果不同。生长素和细胞分裂素的比值高时,有利于根的分化.抑制芽的形成;比值低时,有利于芽的分化.抑制根的形成;比值适中时,促进愈伤组织的形成,故甲.丙两处使用的生长激素与细胞分裂素比例不同,B错误;
C.同一植株不同部位的细胞经培养获得的愈伤组织核基因数目不一定相同,如花粉细胞培养形成的愈伤组织细胞的基因只有体细胞的一半,C正确;
D.丙是愈伤组织再分化过程,其实质是基因的选择性表达,D正确。
故选B。
15.【答案】B
【解析】
植物体细胞杂交技术:
解答:
A.酶解法获取原生质体应该在等渗溶液中进行,不能在蒸馏水中进行,避免原生质体吸水涨破,A错误;
B.小麦和偃麦之间存在生殖隔离,自然条件下不能进行有性生殖,该品种通过植物体细胞杂交技术获得,可以克服小麦和偃麦有性杂交不亲和障碍,B正确;
C.诱导原生质体融合与动物细胞融合的手段不完全相同,相同点是二者均可用物理法和化学法诱导融合,不同点是可用灭活的病毒诱导动物细胞融合,而不能用灭活的病毒诱导原生质体融合,C错误;
D.原生质体需要再生出新的细胞壁形成杂种细胞,然后才可以进行脱分化形成愈伤组织,D错误。
故选B。
16.【答案】A
【解析】
植物组织培养是指利用特定的培养将离体的植物细胞.组织或器官培养成完整植株的过程,花药的离体培养用到的是植物组织培养技术。影响花药培养的主要因素是材料的选择和培养基的组成。月季的花药培养,应在月季的初花期选择完全未开放的花蕾中处于单核期的花粉进行组织培养。
解答:
A.选择花药时,一般要通过镜检来确定其中的花粉是否处于适宜的发育期,A正确;
B.从花蕾来看,应当选择完全未开放的花蕾,B错误;
C.从花粉来看,应当选择单核期的花粉,C错误;
D.从花药来看,应当选择初花期的花药,D错误。
故选A。
17.【答案】C
【解析】
植物组织培养技术:
18.【答案】D
【解析】
植物组织培养就是在无菌和人工控制条件下,将离体的植物器官.组织.细胞,培养在人工配制的培养基上, 给予适宜的培养条件,诱导其产生愈伤组织.丛芽,最终形成完整的植株。
解答:
A.植物细胞能发育成完整个体是因为细胞核中具有发育成完整个体的全套遗传物质,A错误;
B.植物组织培养是一种无性繁殖技术,花药离体培养后获得单倍体植株,与母体不相同,B错误;
C.植物组织培养不需要先用纤维素酶和果胶酶去除植物细胞壁再培养,C错误;
D.植物组织培养需要在富含各种营养物质的培养基上完成,这些培养基也是各种细菌和真菌繁殖的基质,所以必须进行无菌培养,D正确。
故选D。
高中生物浙科版 (2019)选择性必修3 生物技术与工程第二章 植物细胞工程第一节 通过植物组织培养可获得完整植株课后作业题: 这是一份高中生物浙科版 (2019)选择性必修3 生物技术与工程第二章 植物细胞工程第一节 通过植物组织培养可获得完整植株课后作业题,共16页。试卷主要包含了实验人员利用矮牵牛等内容,欢迎下载使用。
高中生物浙科版 (2019)选择性必修3 生物技术与工程第一节 通过植物组织培养可获得完整植株综合训练题: 这是一份高中生物浙科版 (2019)选择性必修3 生物技术与工程第一节 通过植物组织培养可获得完整植株综合训练题,共13页。试卷主要包含了月季的花药培养过程等内容,欢迎下载使用。
高中生物浙科版 (2019)选择性必修3 生物技术与工程第一节 通过植物组织培养可获得完整植株练习题: 这是一份高中生物浙科版 (2019)选择性必修3 生物技术与工程第一节 通过植物组织培养可获得完整植株练习题,共13页。

