所属成套资源:全套浙科版高中生物选择性必修3第二章+第三章+第五章作业含答案
高中生物浙科版 (2019)选择性必修3 生物技术与工程第一节 通过植物组织培养可获得完整植株综合训练题
展开
这是一份高中生物浙科版 (2019)选择性必修3 生物技术与工程第一节 通过植物组织培养可获得完整植株综合训练题,共13页。试卷主要包含了月季的花药培养过程等内容,欢迎下载使用。
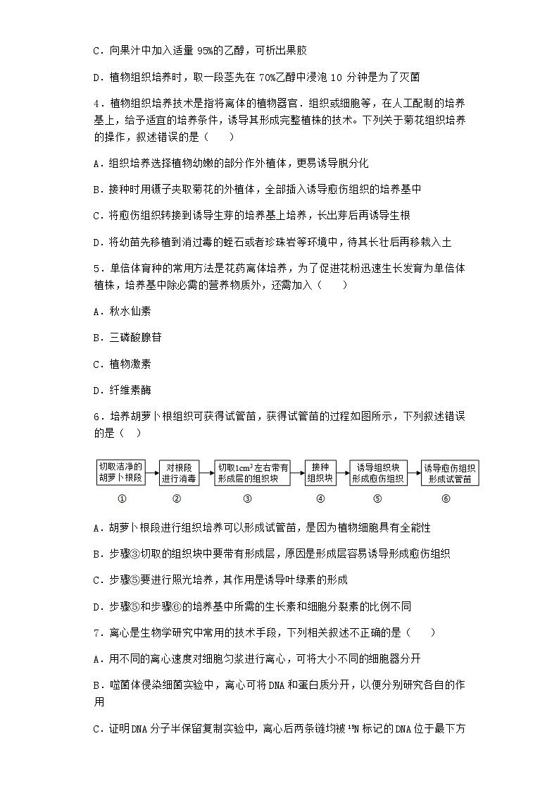
【精选】第一节通过植物组织培养可获得完整植株-3练习一.单项选择1.人参是重要的药用植物,常以根入药,由于过度采挖导致人参资源枯竭,人工栽培周期长。研究表明,可采用植物组织培养的方式培养人参不定根,用以满足市场需求。下列说法错误的是( )A.人参不定根培养中有脱分化和再分化过程B.过程①必须光照培养以增加有机物来源C.过程②所需要的生长素比例大于细胞分裂素D.需要检测获得的不定根中有效成分的含量2.草莓营养价值高,被誉为是“水果皇后",中国国内优良品种草莓栽培的品种很多。下图为利用现代生物技术改良草莓品系的过程,相关叙述错误的是( )A.过程Ⅰ的原理是基因重组,能定向改变生物的遗传性状B.过程Ⅱ可直接用聚乙二醇作为化学诱导剂来诱导植物细胞融合C.凤梨风味绿草莓植株的培育原理有细胞膜的流动性和植物细胞的全能性D.杂种细胞A形成的标志是再生出新的细胞壁,该过程与高尔基体有关3.有关高中生物实验中乙醇的应用正确的是( )A.分离叶绿体中的色素用 95%的乙醇B.检测生物组织中的油脂时,用苏丹Ⅲ染液染色后,直接滴 2 滴 50%乙醇洗去多余的染料C.向果汁中加入适量 95%的乙醇,可析出果胶D.植物组织培养时,取一段茎先在 70%乙醇中浸泡 10 分钟是为了灭菌4.植物组织培养技术是指将离体的植物器官.组织或细胞等,在人工配制的培养基上,给予适宜的培养条件,诱导其形成完整植株的技术。下列关于菊花组织培养的操作,叙述错误的是( )A.组织培养选择植物幼嫩的部分作外植体,更易诱导脱分化B.接种时用镊子夹取菊花的外植体,全部插入诱导愈伤组织的培养基中C.将愈伤组织转接到诱导生芽的培养基上培养,长出芽后再诱导生根D.将幼苗先移植到消过毒的蛭石或者珍珠岩等环境中,待其长壮后再移栽入土5.单倍体育种的常用方法是花药离体培养,为了促进花粉迅速生长发育为单倍体植株,培养基中除必需的营养物质外,还需加入( )A.秋水仙素B.三磷酸腺苷C.植物激素D.纤维素酶6.培养胡萝卜根组织可获得试管苗,获得试管苗的过程如图所示,下列叙述错误的是( )A.胡萝卜根段进行组织培养可以形成试管苗,是因为植物细胞具有全能性B.步骤③切取的组织块中要带有形成层,原因是形成层容易诱导形成愈伤组织C.步骤⑤要进行照光培养,其作用是诱导叶绿素的形成D.步骤⑤和步骤⑥的培养基中所需的生长素和细胞分裂素的比例不同7.离心是生物学研究中常用的技术手段,下列相关叙述不正确的是( )A.用不同的离心速度对细胞匀浆进行离心,可将大小不同的细胞器分开B.噬菌体侵染细菌实验中,离心可将DNA和蛋白质分开,以便分别研究各自的作用C.证明DNA分子半保留复制实验中,离心后两条链均被15N标记的DNA位于最下方D.在细胞工程的操作中,利用离心可以诱导植物原生质体融合8.月季的花药培养过程.有关材料选择的叙述中正确的是( )A.从花药来看,需通过镜检来确定B.从花蕾来看,应当选择略微开放的花蕾C.从花粉来看,应当选择小孢子四分体时期D.从花药来看.应当选择盛花期的花药9.下列有关胡萝卜组织培养的操作过程,错误的是( )A.外植体一般选取生长较好的胡萝卜根B.为充分利用培养条件,每个锥形瓶可接种6~8个外植体C.培养形成的愈伤组织可继续在原培养基中分化形成植株D.外植体接种前常进行流水冲洗.酒精处理.消毒液处理等消毒措施10.下列关于生物技术应用的叙述正确的是( )A.皮革的酶法软化.酶法脱毛,用的是脂肪酶B.自然生长的菊花茎进行组培时,将茎段在超净台中用70%的乙醇清洗即可C.最好的葡萄酒要储存几年到几十年,这是因为在储存时间内,醇氧化成酸,醇和酸又生成酯D.泡菜在腌制过程中起作用的只有乳酸菌11.某一品系的棉花野生型植株既不抗虫也不抗除草剂,下图为构建转基因植株M(抗虫.抗除草剂)的过程示意图,下列有关叙述错误的是( )A.采用Ti质粒作为运载体的优势是其具备控制质粒转移的T-DNA片段B.应用CaCl2处理农杆菌能使重组质粒更容易进入其中C.过程⑤可能依次经历了细胞团→胚状体→完整植株的过程D.基因A.B可能插入到细胞M的染色体上,但不可能同时存在于同一条染色体上12.下列有关菊花组织培养的叙述,错误的是( )A.外植体一般选取生长旺盛的嫩枝B.为充分利用培养条件,每个锥形瓶可接种6~8个外植体C.培养形成的愈伤组织可继续在原培养基中分化形成植株D.外植体接种前常进行流水冲洗.酒精处理.消毒液处理等消毒措施13.进行生物工程设计时,下表各组所选择的实验材料与实验目的配置错误的是( )组别实验目的实验材料材料特点A动物细胞核移植卵(母)细胞细胞体积大.细胞质能有效激发细胞核全能性表达B体细胞诱变育种愈伤组织细胞分裂能力强,易诱发突变C植物体细胞杂交育种花粉粒易于获取,易于培养D烧伤患者皮肤细胞移植自体皮肤生发层细胞分裂能力强,且不会引起免疫排斥A.A B.B C.C D.D14.“其芽葺葺,其叶青青,犹绿衣郎,挺节独立,可敬可慕。迨夫花开,凝睛瀼露,万态千 妍,薰风自来,四坐芬都,岂非入兰室乎!岂非有国香乎!”从古至今,我国人民都把兰花 看作高洁.典雅的象征。但是,兰花种子一般发育不全,在自然条件下具有萌发率极低.繁 殖率低等问题,通常采用植物组织培养技术达到快速繁殖以降低成本的目的。下列有关说法 正确的是( )A.植物组织培养的原理利用了植物细胞的全能性,如兰花种子的萌发B.在生物的生长发育过程中,所有的细胞都表现出全能性C.已分化的兰花细胞经过脱分化形成定形的薄壁组织团块称为愈伤组织D.生长素与细胞分裂素的浓度和比例会影响植物细胞的发育方向
15.下列有关植物组织培养的叙述,正确的是( )A.愈伤组织是一团分化程度高有特定结构和功能的薄壁细胞B.二倍体植株的花粉经脱分化与再分化后发育成稳定遗传的植株C.控制生长素和细胞分裂素的比例,可以控制愈伤组织分化的方向D.在外植体培养基中加入PEG,更利于其脱分化形成愈伤组织16.组织培养出来的植物一般很少有植物病毒的危害,其原因是由于( )A.在组织培养过程中的细胞进行的是快速分裂和分化B.人工配制的培养基上,病毒根本无法生存C.组织培养的植物内水分太少,无机盐含量太高D.进行组织培养的过程都是在无菌条件下进行的17.下图表示胡萝卜的韧皮部细胞通过无菌操作接种到试管培养基上后,在一定的条件下形成试管苗的培育过程,据图说法正确的是( )A.此过程得到的试管苗和获得克隆猴“中中”和“华华”的原理完全一样B.如果将胡萝卜韧皮部细胞换成其他已高度分化的植物细胞,在适宜条件下,不能形成新的植株C.将动物的肠上皮细胞单独培养也能获得新的个体D.胡萝卜韧皮部细胞在原胡萝卜植株中没有发育成个体,是由于在特定时间和空间条件下基因发生了选择性表达18.下图是某二倍体植物花药育种过程的示意图,下列叙述正确的是( )A.秋水仙素可以抑制着丝点分裂从而诱导染色体数目加倍B.过程②的培养基中需添加较高浓度的细胞分裂素以利于根的分化C.过程③需提供光照条件诱导合成叶绿素D.过程④应将获得的试管苗移栽到含有蔗糖和多种植物激素的基质上
参考答案与试题解析1.【答案】B【解析】图中①表示脱分化形成愈伤组织,②表示再分化形成不定根。解答:A.人参不定根培养中有①脱分化和②再分化过程,A正确;B.脱分化过程不需要光照,B错误;C.生长素和细胞分裂素的比值高时,有利于根的分化,所以过程②再分化形成根所需要的生长素比例大于细胞分裂素,C正确;D.需要检测不定根中的有效成分判定不定根的药用价值,D正确。故选B。2.【答案】B【解析】过程Ⅰ是利用基因工程技术把胰岛素基因导入绿色草莓细胞,胰岛素基因得到了表达,产生了产胰岛素的草莓,定向改变了草莓的性状。过程Ⅱ利用植物细胞融合技术获得了具凤梨味的绿草莓。解答:A.过程Ⅰ利用基因工程技术,其原理是基因重组,使导入了胰岛素基因的草莓产生了胰岛素,能定向改变生物的遗传性状,A正确;B.在进行体细胞杂交之前,必须先利用纤维素酶和果胶酶去除细胞壁,获得具有活力的原生质体,再用聚乙二醇作为化学诱导剂来诱导原生质体的融合,B错误;C.凤梨风味绿草莓植株培育的原理是细胞膜的流动性和植物细胞的全能性,C正确;D.杂种细胞A形成的标志是再生出细胞壁,该过程涉及的细胞器主要是高尔基体,D正确。故选B。3.【答案】C【解析】酒精是生物实验常用试剂之一,如检测脂肪实验中需用体积分数为50%的酒精溶液洗去浮色;观察植物细胞有丝分裂实验和低温诱导染色体数目加倍实验中都需用体积分数为95%的酒精对材料进行解离;绿叶中色素的提取和分离实验中需用无水酒精来提取色素;果酒和果醋制作实验中可用体积分数为70%的酒精进行消毒;DNA的粗提取和鉴定中可以体积分数为95%的冷酒精进一步纯化DNA等。解答:A.用无水乙醇提取绿叶中的色素,用纸层析法分离滤液中的色素,A错误;B.在脂肪的检测实验中,用滴管将苏丹III染液滴在切片上,静置2~3min,使切片染色; 用吸水纸吸去多余染液,再在切片上滴加1~2滴50%乙醇溶液,洗去多余染料,B错误;C.果胶不溶于酒精,因此鉴别果胶时,最简便的方法就是将果汁制品与适量95%酒精混合,观察沉淀物的析出情况,C正确;D.植物组织培养时,取一段茎先在 70%乙醇中浸泡 10 分钟是为了消毒,D错误。故选C。4.【答案】B【解析】植物组织培养依据的原理为植物体细胞的全能性,即已经分化的细胞仍然具有发育成完整植株的潜能;培养过程的顺序是离体植物器官.组织或细胞(外植体)脱分化形成愈伤组织,再分化形成根.芽等器官进而形成新的植物体。解答:A.植物幼嫩部分全能性高,细胞分裂能力强,更容易经过脱分化形成愈伤组织,A正确;B.接种时用镊子夹取菊花的外植体,将其部分插入诱导愈伤组织的培养基中,而不是全部插入,B错误;C.植株组织培养时,将愈伤组织转接到诱导生芽的培养基上培养,长出芽后再转移至生根培养基中诱导生根,C正确;D.移栽的过程:将幼苗先移植到消过毒的蛭石或者珍珠岩等环境中,待其长壮后再移栽入土,D正确。故选B。5.【答案】C【解析】植物组织培养依据的原理是细胞的全能性.培养过程是:离体的植物器官.组织或细胞脱分化形成愈伤组织,然后再分化生成根.芽最终形成植物体.影响植物细胞脱分化产生愈伤组织的一个重要因素是植物激素。植物激素中细胞分裂素和生长素是启动细胞分裂.脱分化和再分化的关键性激素.生长素和细胞分裂素的比值高时,有利于根的分化.抑制芽的形成;比值低时,有利于芽的分化.抑制根的形成;比值适中时,促进愈伤组织的生长。解答:为了促进花粉迅速发育为单倍体植株,培养基中除必需营养外,还需加入植物激素,植物激素中细胞分裂素和生长素(吲哚乙酸)是启动细胞分裂.脱分化和再分化的关键性激素,C正确。故选C。6.【答案】C【解析】植物组织培养技术:7.【答案】B【解析】差速离心主要是采取逐渐提高离心机转速分离不同大小颗粒的方法。分离细胞器常用差速离心法。解答:A.用不同的离心机转速对细胞匀浆进行离心,即差速离心法,可将大小不同的细胞器分开,A正确;B.噬菌体侵染细菌实验中,离心的目的是让上清液中析出质量较轻的T2噬菌体颗粒,而离心管的沉淀物中留下被侵染的大肠杆菌,B错误;C.证明DNA分子半保留复制实验中,根据含15N的DNA比含14N的DNA密度大,故离心后两条链均被15N标记的DNA位于最下方,C正确;D.在细胞工程的操作中,诱导植物原生质体融合的方法有物理法和化学法,其中物理法包括电融合法.离心法等,D正确。故选B。8.【答案】A【解析】植物组织培养是指利用特定的培养将离体的植物细胞.组织或器官培养成完整植株的过程,花药的离体培养用到的是植物组织培养技术。影响花药培养的主要因素是材料的选择和培养基的组成。月季的花药培养,应在月季的初花期选择完全未开放的花蕾中处于单核期的花粉进行组织培养。解答:A.选择花药时,一般要通过镜检来确定其中的花粉是否处于适宜的发育期,A正确;B.从花蕾来看,应当选择完全未开放的花蕾,B错误;C.从花粉来看,应当选择单核期的花粉,C错误;D.从花药来看,应当选择初花期的花药,D错误。故选A。9.【答案】C【解析】10.【答案】C【解析】11.【答案】D【解析】12.【答案】C【解析】在植物组织培养时,需要添加植物激素,其中生长素和细胞分裂素是启动细胞分裂.脱分化和再分化的关键性激素.植物激素的浓度.使用的先后顺序及用量的比例等,都会影响实验的结果.生长素与细胞分裂素的用量比值高时,有利于根的分化,抑制芽的形成;比值低时,有利于芽的分化.抑制根的形成,比值适中时,促进愈伤组织的形成。植物组织培养的流程为:制备MS 培养基-外植体消毒-接种-培养-移栽-栽培。解答:A.嫩枝或分化程度较低的部位的细胞分裂能力强.分化程度低,全能性容易表达,所以外植体一般选用嫩枝或分化程度较低的部位成功率更高,A正确;B.为充分利用培养条件,每个锥形瓶可接种6~8个外植体,接种后,将封口膜重新扎好,B正确;C.培养形成的愈伤组织需要转移到分化培养基中才能再分化形成植株,C错误;D.外植体接种前常进行流水冲洗.酒精处理.消毒液处理等消毒措施,最后为了避免消毒液的危害,需要用无菌水清洗三次,D正确。故选C。13.【答案】C【解析】卵母细胞适于作为受体细胞,因为卵(母)细胞大,容易操作;卵(母)细胞质多,营养丰富;含有促使细胞全能性表达的物质.愈伤组织细胞分化程度低,全能性较高,细胞分裂能力强。花粉粒能用于单倍体育种,但不能用于植物体细胞杂交。解答:A.动物细胞核移植时,常采用去核卵母细胞作为受体细胞,因为卵母细胞较大,营养丰富,且细胞质能有效激发细胞核全能性表达,A正确;B.愈伤组织细胞分裂能力强,突变率高,可用于植物的诱变育种,B正确;C.植物体细胞杂交培育新品种时,应该采用植物体细胞作为实验材料,而不是花粉粒,C错误;D.烧伤患者皮肤细胞移植,可以选用自体皮肤生发层细胞,是因为生发层细胞分裂能力强,同时采用自己的生发层细胞不会发生排斥反应,D正确。故选C。14.【答案】D【解析】植物组织培养技术:15.【答案】C【解析】植物组织培养是指利用特定的培养将离体的植物细胞.组织或器官培养成完整植株的过程。愈伤组织是一团无定形状态的薄壁细胞。二倍体植株的花粉经脱分化与再分化处理后会得到单倍体植株,然后再经秋水仙素处理,得到能稳定遗传的二倍体植株。胚状体外包上人工薄膜,可制成人工种子。解答:A.愈伤组织是一团排列疏松而无规则.高度液泡化的.呈无定形状态的.具有分生能力的薄壁细胞,不具有特定的结构和功能,A错误;B.二倍体植株的花粉中只含一个染色体组,培养得到的个体为单倍体,高度不育,只有幼苗用秋水仙素处理后得到的植株才能稳定遗传,B错误;C.生长素用量比细胞分裂素用量,比值高时,有利于根的分化.抑制芽的形成;比值低时,有利于芽的分化.抑制根的形成;比值适中时,促进愈伤组织的形成,C正确;D.在培养基中加入一定浓度的生长素和细胞分裂素,使其脱分化形成愈伤组织,继而再分化,并生长发育成完整植株,D错误。故选C。16.【答案】D【解析】17.【答案】D【解析】高等植物的组织培养技术是指分离一个或数个体细胞或植物体的一部分进行培养的技术。通常我们所说的广义的组织培养,是指通过无菌操作分离植物体的一部分(即外植体),接种到培养基上,在人工控制的条件进行培养,使其生成完整的植株。解答:A.植物组织培养过程的原理是植物细胞的全能性,克隆猴是通过核移植技术得到,此技术体现动物细胞核的全能性,A错误;B.由于高度分化的植物细胞具有全套的遗传信息,具有发育的全能性,故在适宜条件下,能形成新植株,B错误;C.由于动物细胞全能性难以体现,动物的肠上皮细胞单独培养不能获得新个体,C错误;D.植株体内的细胞都具有该生物全套的遗传信息,但由于基因的选择性表达,没有发育成个体,D正确。故选D。18.【答案】C【解析】该育种过程包括两个环节:
相关试卷
这是一份浙科版 (2019)选择性必修3 生物技术与工程第二章 植物细胞工程第一节 通过植物组织培养可获得完整植株课后作业题,共13页。试卷主要包含了下列有关乙醇的使用,正确的是,芥酸会降低菜籽油的品质等内容,欢迎下载使用。
这是一份高中生物第一节 通过植物组织培养可获得完整植株课后练习题,共13页。
这是一份浙科版 (2019)选择性必修3 生物技术与工程第二章 植物细胞工程第一节 通过植物组织培养可获得完整植株达标测试,共12页。试卷主要包含了植物组织培养依据的原理,实验人员利用矮牵牛等内容,欢迎下载使用。

