- 第十一单元 盐 化肥【习题专练】 ——2022-2023学年人教版化学九年级下册单元综合复习(原卷版+解析版) 试卷 0 次下载
- 第十一单元 盐 化肥【知识梳理】 -2022-2023学年人教版化学九年级下册单元综合复习 试卷 0 次下载
- 第十二单元 与生活【习题专练】 ——2022-2023学年人教版化学九年级下册单元综合复习(原卷版+解析版) 试卷 0 次下载
- 第十二单元 与生活【知识梳理】 ——2022-2023学年人教版化学九年级下册单元综合复习 试卷 0 次下载
- 第十单元 溶液【习题专练】 ——2022-2023学年人教版化学九年级下册单元综合复习(原卷版+解析版) 试卷 0 次下载
第十单元 酸和碱【知识梳理】——2022-2023学年人教版化学九年级下册单元综合复习
展开过知识
【知识点一】 酸、碱与指示剂的作用(常见考点)
注意:酸碱指示剂只能判断溶液的酸碱性;不能确定溶液中的溶质一定是酸或碱,如Na2CO3等某些盐溶液显碱性。
【方法总结】
1.酸碱指示剂与酸或碱混合时,是酸或碱溶液使酸碱指示剂显示不同的颜色,而不是指示剂使酸或碱溶液变色。
2.酸碱指示剂颜色的变化,只能说明溶液显酸性或碱性,而不能确定溶液一定是酸溶液或一定是碱溶液。
判断酸碱指示剂的方法以及酸碱指示剂的变化规律巧记口诀:
判断酸碱指示剂,显示颜色不同计;
与酸或碱液作用,显示颜色要看重;
颜色相同不可用,不同颜色可选用;
常用酸碱指示剂,石蕊酚酞记心中;
石蕊遇酸紫变红,酚酞遇酸色不变;
石蕊遇碱紫变蓝,酚酞遇碱红艳艳。
【知识延伸】
1.酸碱指示剂遇酸不变色和遇中性溶液无色,现象一致,但原理不同!遇酸不变色是因为与酸反应生成无色物质;遇到中性溶液无色,是因为与中性溶液不反应,所以无色。
2.只有能溶于水的酸或碱才能使指示剂变色,如Fe(OH)3、Mg(OH)2不溶于水,因此不能使无色酚酞溶液变红。
【知识点二】 常见酸的性质与用途(常见考点)
1.盐酸和硫酸的物理性质和用途
2.浓硫酸的特性
(1)吸水性:浓硫酸具有吸水性,实验室常用来做气体的干燥剂。
(2)浓硫酸具有强烈的腐蚀性,它能夺取纸张、木材、布料、皮肤里的水分,生成黑色的炭。所以,使用浓硫酸时应十分小心。
(3)浓硫酸的稀释方法(高频考点)
在稀释浓硫酸时,一定要把浓硫酸沿容器壁慢慢注入水里,并不断搅拌。切不可将水倒进浓硫酸里。
【说明】如果不慎将浓硫酸沾到皮肤或衣服上,应立即用大量水冲洗,然后涂上3%~5%的碳酸氢钠溶液。
【方法总结】
①发生变色的是酸碱指示剂,而不是酸碱性溶液;
②酸溶液一定是酸性溶液,酸性溶液不一定是酸溶液,如CuSO4溶液为显酸性的盐溶液;
③碱溶液一定是碱性溶液,碱性溶液不一定是碱溶液,如Na2CO3溶液为显碱性的盐溶液。
【知识延伸】
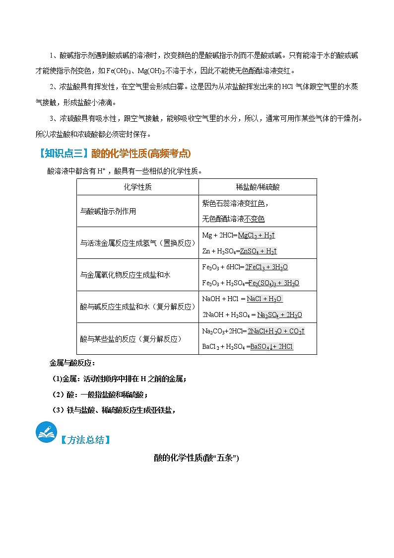
1、酸碱指示剂遇到酸或碱的溶液时,改变颜色的是酸碱指示剂而不是酸或碱。只有能溶于水的酸或碱才能使指示剂变色,如Fe(OH)3、Mg(OH)2不溶于水,因此不能使无色酚酞溶液变红。
2、浓盐酸具有挥发性,在空气里会形成白雾。这是因为从浓盐酸挥发出来的HCl气体跟空气里的水蒸气接触,形成盐酸小液滴。
3、浓硫酸具有吸水性,跟空气接触,能够吸收空气里的水分,所以,通常可用作某些气体的干燥剂。所以浓盐酸和浓硫酸都必须密封保存。
【知识点三】酸的化学性质(高频考点)
酸溶液中都含有H+ ,酸具有一些相似的化学性质。
金属与酸反应:
(1)金属:活动性顺序中排在H之前的金属;
(2)酸:一般指盐酸和稀硫酸;
(3)铁与盐酸、稀硫酸反应生成亚铁盐,
【方法总结】
酸的化学性质(酸“五条”)
【知识延伸】
酸的化学特性:
不同的酸化学性质不同的原因:阴离子不同(或酸根离子不同)。
盐酸与硝酸银反应:HCl+AgNO3===AgCl↓+HNO3,现象:有白色沉淀生成。
硫酸与氯化钡反应:H2SO4+BaCl2===BaSO4↓+2HCl,现象:有白色沉淀生成。
【知识点四】常见的碱及其化学性质(高频考点)
1.定义:解离时产生的阴离子全部为OH-的化合物。
2.氢氧化钠和氢氧化钙
其他常见的碱:氢氧化钾(KOH)、氨水(NH3·H2O)。
【特别提醒】①氢氧化钠有强烈的腐蚀性,如果不慎沾到皮肤上,要用大量的水冲洗,再涂上稀硼酸溶液;②氢氧化钠暴露在空气中容易吸收空气中的水蒸气和二氧化碳生成碳酸钠而发生变质,质量增加;氢氧化钙会吸收空气中的二氧化碳生成碳酸钙而发生变质,质量增加。
3.碱的化学性质(碱“四条”)
碱具有通性的原因是在溶液中都能解离出OH-。不同的碱具有个性的原因是阳离子不同。
【知识点五】酸和碱的中和反应(高频考点)
1.中和反应
(1)概念:酸跟碱作用生成盐和水的反应。
(2)表示式:酸 + 碱—→盐 + 水
(3)反应实质:酸中的H+ 跟碱中的OH- 结合生成水分子。
【易错警示】中和反应的产物是盐和水,但是有盐和水生成的反应不一定是中和反应。如2NaOH + SO3 = Na2SO4 + H2O 不属于中和反应。
2、中和反应在实际中的应用
(1)改变土壤的酸碱性;如,用熟石灰可改良酸性土壤。
(2)处理工厂废水;如,用熟石灰中和硫酸厂的废水。Ca(OH)2 + H2SO4 = CaSO4 + 2H2O
(3)用于医药和日常生活;如,用含有氢氧化铝的药物治疗胃酸过多等,Al(OH)3 + 3HCl = AlCl3 + 3H2O。被蚊虫叮咬(蚊虫能分泌出蚁酸)后,可在患处涂上显碱性的物质,如NH3•H2O 、肥皂水等。
备考提示 常见药品的保存
【方法总结】
中和反应的实验探究
图1 图2
(1)操作(如图1)
(2)现象:滴加稀盐酸过程中,溶液的颜色开始是红色,最后变为无色。
(3)结论:氢氧化钠与盐酸发生了化学反应,方程式为NaOH +HCl===NaCl+H2O。
(4)实质:酸中的H+与碱中的OH-结合生成H2O(H++OH-===H2O)。(如图2)
(5)中和反应情况分析
①酚酞作用:帮助判断无明显现象的中和反应的发生。
②中和反应过程中溶液pH的变化及溶质成分的判断:
Ⅰ.酸入碱(将盐酸滴入含有酚酞的氢氧化钠中)(如图3)
图3
Ⅱ.碱入酸(将氢氧化钠滴入含有酚酞的盐酸中)(如图4)
图4
【知识延伸】
中和反应是否发生的判断方法
(以氢氧化钠溶液和稀盐酸反应为例)
【知识点六】溶液酸碱度的表示方法(高频考点)
1. pH与溶液酸碱度的关系
(1)pH与溶液酸碱度的关系如图所示:
①pH<7,溶液呈酸性,pH越小,溶液酸性越强;
②pH=7溶液呈中性;
③pH>7溶液呈碱性。pH越大,溶液碱性越强。
2.pH的测定方法
测定溶液pH可以用pH试纸或pH计。
使用pH试纸测定溶液pH的方法:用干燥洁净的玻璃棒蘸取待测溶液滴到pH试纸上,把试纸上显示的颜色与标准比色卡比较,读出该溶液的pH值。
【备考提示】
(1)测定pH时,不能直接将pH试纸浸入溶液来中。
(2)测定前不能将pH试纸湿润。
(3)pH试纸测出数值为整数,不是小数。
(4)酸性溶液稀释时pH逐渐增大,但不会大于或等于7;碱性溶液稀释时pH逐渐减小,但不会小于或等于7。
(5)酸碱中和反应溶液的pH的变化情况
3.溶液的酸碱性对生活、生产及人类生命活动具有重要意义
(1)化工生产中许多反应必须在一定pH溶液里才能进行;
(2)在农业生产中,农作物一般适宜在pH接近于7或等于7的土壤中生长;
(3)测定雨水的pH可以了解空气的污染情况(酸雨是指pH<5.6的雨水)。
(4)测定人体内或排出的液体的pH,可以了解人体的健康状况。
【方法总结】
1、酸性溶液不一定是酸,如NH4Cl溶液;碱性溶液不一定是碱,如Na2CO3溶液。
2、加水稀释只能使酸性或碱性溶液的pH无限靠近7,但不能改变溶液的酸碱性。
3、pH是溶液中所含H+的浓度或OH-浓度大小的一种表示方法。溶液中H+浓度越大,酸性越强,pH越小;OH-的浓度越大,则碱性越强,pH越大;当溶液中H+浓度与OH-浓度相等时,则溶液的pH= 7,呈中性。
4、检验气体的酸碱性,可将试纸润湿后使用。
【知识延伸】
1、用pH试纸测定溶液的酸碱度时,pH试纸不能用水润湿,否则会影响溶液的pH。
2、不能将pH试纸直接放入待测液中,否则会造成试剂的污染。
3、pH试纸一般只能粗略地测定溶液的酸碱度(0~14之间的整数),用pH计等精密仪器能比较准确地测定溶液的pH。
溶液酸碱性
酸碱指示剂
酸性
中性
碱性
紫色石蕊溶液
红色
紫色
蓝色
无色酚酞溶液
无色
无色
红色
盐酸
硫酸
颜色、
状态
无色的液体
无色、粘稠、油状液体
打开瓶塞的现象
有挥发性,在空气中形成白雾
无挥发性
气味
有刺激性气味
无气味
用途
用于金属除锈;制造药物;人体胃液中含有盐酸,可帮助消化等
用于生产化肥、农药、火药、燃料以及冶炼金属、精炼石油等;金属除锈
化学性质
稀盐酸/稀硫酸
与酸碱指示剂作用
紫色石蕊溶液变红色,
无色酚酞溶液不变色
与活泼金属反应生成氢气(置换反应)
Mg + 2HCl=MgCl2 + H2↑
Zn + H2SO4=ZnSO4 + H2↑
与金属氧化物反应生成盐和水
Fe2O3 + 6HCl=2FeCl3 + 3H2O
Fe2O3 + H2SO4=Fe2(SO4)3 + 3H2O
酸与碱反应生成盐和水(复分解反应)
NaOH + HCl = NaCl + H2O
2NaOH + H2SO4 = Na2SO4 + 2H2O
酸与某些盐的反应(复分解反应)
Na2CO3+2HCl=2NaCl+H2O + CO2↑
BaCl2 + H2SO4 =BaSO4↓+ 2HCl
氢氧化钠
氢氧化钙
化学式
NaOH
Ca(OH)2
俗名
烧碱、火碱、苛性钠
熟石灰、消石灰
色、态
白色固体
白色固体
溶解性
易溶于水并放出大量的热
微溶于水,溶解度随温度升高而减小
吸水性
在空气中容易吸水而潮解,可作某些气体的干燥剂,但不可以干燥CO2等
几乎不吸收水分
腐蚀性
有强烈的腐蚀性
有腐蚀性
制取
Ca(OH)2+Na2CO3===CaCO3↓+2NaOH
CaO+H2O===Ca(OH)2,该反应放出大量的热
用途
重要的化工原料,广泛应用于石油、肥皂、造纸、纺织、印染等工业,生活中可用于除去油污,如炉具清洁剂
作建筑材料,中和酸性土壤,涂刷树木,配制农药波尔多液
氢氧化钠(NaOH)/氢氧化钙[Ca(OH)2]
与酸碱指示剂作用
使紫色石蕊变蓝;无色酚酞溶液变红
与某些非金属氧化物反应
氢氧化钠与二氧化碳:2NaOH+CO2===Na2CO3+H2O(吸收二氧化碳)(写化学方程式,下同)
氢氧化钙与二氧化碳:Ca(OH)2+CO2===CaCO3↓+H2O(检验二氧化碳)
与酸反应(复分解反应)
氢氧化钠与硫酸:2NaOH+H2SO4===Na2SO4+2H2O
氢氧化钙与盐酸:Ca(OH)2+2HCl===CaCl2+2H2O
与某些盐反应(复分解反应)
氢氧化钠与硫酸铜:2NaOH+CuSO4===Na2SO4+Cu(OH)2↓,现象是有蓝色沉淀生成
氢氧化钙与硫酸铜:Ca(OH)2+CuSO4===CaSO4+Cu(OH)2↓,现象是有蓝色沉淀生成
药品
密封保存的原因
敞口放置质量变化
浓盐酸
有挥发性
溶质、溶液质量减小,溶质质量分数减小
浓硫酸
有吸水性
溶质质量不变,溶剂、溶液质量增大,溶质质量分数减小
氨水
有挥发性
溶质、溶液质量减小,溶质质量分数减小
氢氧化钠
易吸水潮解,与二氧化碳反应而变质
质量增大
氢氧化钙
易与二氧化碳反应而变质
质量增大
生石灰
易吸收水分、与二氧化碳反应而变质
质量增大
碱石灰(氧化钙、氢氧化钠混合物)
易吸收水分、与二氧化碳反应而变质
质量增大
方法
判断依据
注意事项
方法一
借助指示剂的颜色变化(以用酸中和碱为例)
①先在碱溶液中滴加几滴酚酞试液;
②为防止酸过量,应逐滴加入酸,并不断搅拌;
③当溶液恰好由红色变为无色时,恰好完全中和
方法二
借助反应中的温度变化(以用酸中和碱为例)
①先测量加入烧杯中碱溶液的温度;
②边加酸液边不断搅拌并及时测量记录溶液的温度
方法三
借助反应中溶液pH的变化(以用碱中和酸为例)
①先测出酸溶液的pH;
②逐滴加入碱溶液,并不断搅拌,同时测定溶液的pH;
③须保证溶液的pH≥7,才能证明反应发生
人教版九年级下册化学知识点总结 第十单元 酸和碱(人教版)(测试版): 这是一份人教版九年级下册化学知识点总结 第十单元 酸和碱(人教版)(测试版),共3页。试卷主要包含了酸碱指示剂,常见的酸,常见的碱,pH,复分解反应等内容,欢迎下载使用。
第十二单元 与生活【知识梳理】 ——2022-2023学年人教版化学九年级下册单元综合复习: 这是一份第十二单元 与生活【知识梳理】 ——2022-2023学年人教版化学九年级下册单元综合复习,共8页。
第十一单元 盐 化肥【知识梳理】 -2022-2023学年人教版化学九年级下册单元综合复习: 这是一份第十一单元 盐 化肥【知识梳理】 -2022-2023学年人教版化学九年级下册单元综合复习,共12页。

