人教版 (2019)第五章 传感器1 认识传感器精练
展开传感器
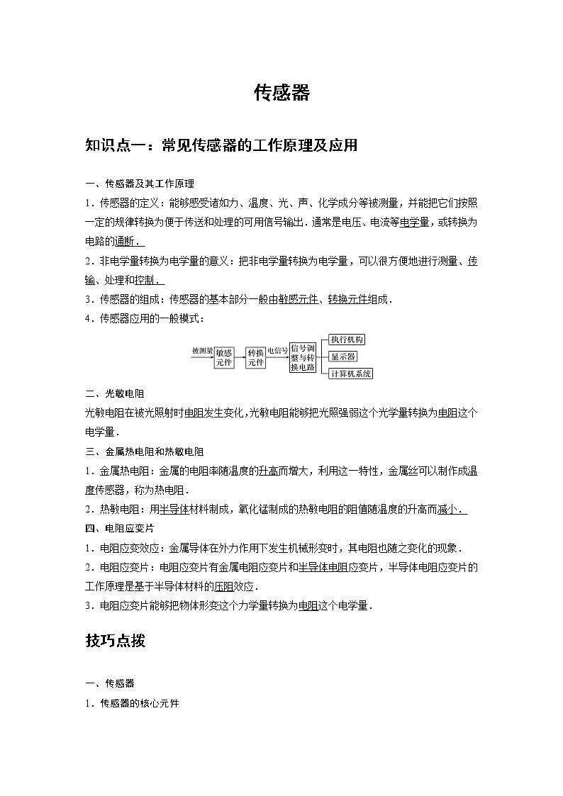
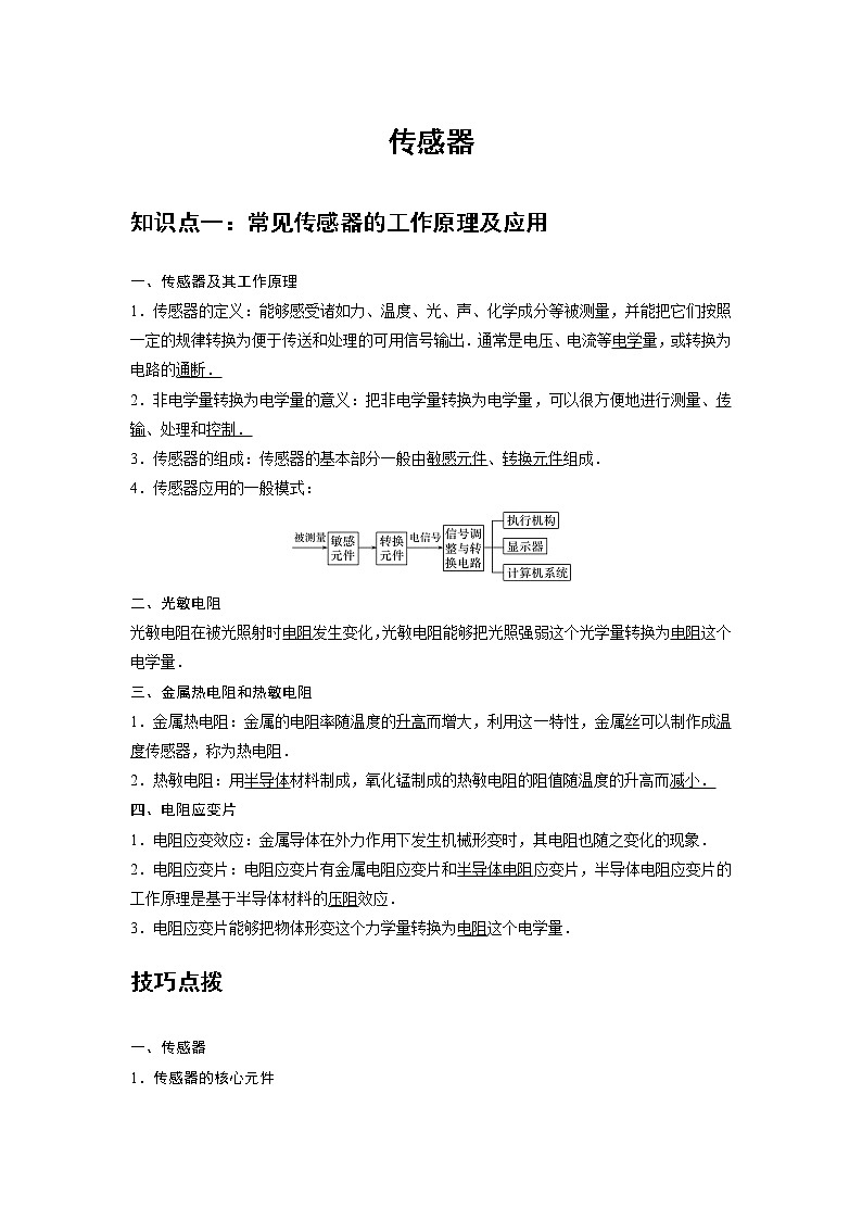
知识点一:常见传感器的工作原理及应用
一、传感器及其工作原理
1.传感器的定义:能够感受诸如力、温度、光、声、化学成分等被测量,并能把它们按照一定的规律转换为便于传送和处理的可用信号输出.通常是电压、电流等电学量,或转换为电路的通断.
2.非电学量转换为电学量的意义:把非电学量转换为电学量,可以很方便地进行测量、传输、处理和控制.
3.传感器的组成:传感器的基本部分一般由敏感元件、转换元件组成.
4.传感器应用的一般模式:
二、光敏电阻
光敏电阻在被光照射时电阻发生变化,光敏电阻能够把光照强弱这个光学量转换为电阻这个电学量.
三、金属热电阻和热敏电阻
1.金属热电阻:金属的电阻率随温度的升高而增大,利用这一特性,金属丝可以制作成温度传感器,称为热电阻.
2.热敏电阻:用半导体材料制成,氧化锰制成的热敏电阻的阻值随温度的升高而减小.
四、电阻应变片
1.电阻应变效应:金属导体在外力作用下发生机械形变时,其电阻也随之变化的现象.
2.电阻应变片:电阻应变片有金属电阻应变片和半导体电阻应变片,半导体电阻应变片的工作原理是基于半导体材料的压阻效应.
3.电阻应变片能够把物体形变这个力学量转换为电阻这个电学量.
技巧点拨
一、传感器
1.传感器的核心元件
(1)敏感元件:相当于人的感觉器官,是传感器的核心部分,是利用材料的某种敏感效应(如热敏、光敏、压敏、力敏、湿敏等)制成的.
(2)转换元件:是传感器中能将敏感元件输出的与被测物理量成一定关系的非电信号转换成电信号的电子元件.
(3)转换电路:将转换元件输出的不易测量的电学量转换成易于测量的电学量,如电压、电流、电阻等.
2.传感器的工作原理
传感器感受的通常是非电学量,如压力、温度、位移、浓度、速度、酸碱度等,而它输出的通常是电学量,如电压、电流、电荷量等.这些输出信号是非常微弱的,通常要经过放大后再输送给控制系统产生各种控制动作.传感器的工作原理如下所示:
→→→→
二、光敏电阻及其应用
1.光敏电阻一般由半导体材料制成,当半导体材料受到光照时,载流子增多,导电性能明显增强,光敏电阻把光照的强弱转换为电阻的大小.
2.光敏电阻的阻值随光照强度的增强而明显减小.它能够把光照强弱这个光学量转换为电阻这个电学量.
三、金属热电阻和热敏电阻及其应用
1.金属热电阻:金属导体的电阻随温度的升高而增大,如图5图线①所示.
2.热敏电阻
(1)热敏电阻指用半导体材料制成,电阻值随温度变化发生明显变化的电阻.如下图线②所示为某热敏电阻的电阻—温度特性曲线.
(2)热敏电阻分正温度系数和负温度系数热敏电阻两类,电阻值随温度升高而增大的是正温度系数(PTC)热敏电阻;电阻值随温度升高而减小的是负温度系数(NTC)热敏电阻.常用的是负温度系数热敏电阻.
例题精练
1.(2021春•新华区校级月考)目前,传感器已经广泛应用于生产、生活、科学研究等各个领域,关于传感器的应用,下列说法中正确的是( )
A.自动洗衣机中的压力传感器、数字体重计所用的测力装置都应用了力传感器
B.走廊照明灯的声控开关、红外报警装置都是应用了声传感器
C.发光二极管是一种常用的光传感器,其作用是将光信号转换为电信号
D.霍尔元件能把磁感应强度这个磁学量转换成电阻这个电学量
【分析】传感器作为一种将其它形式的信号与电信号之间的转换装置,在我们的日常生活中得到了广泛应用,不同传感器所转换的信号对象不同,我们应就它的具体原理进行分析.
【解答】解:A、自动洗衣机中压力传感器、数字体重计所用的测力装置都应用了力传感器,故A正确;
B、在天黑楼道里出现声音时,楼道里的灯才亮,说明它的控制电路中既有声音传感器,又有光传感器;但红外报警装置是应用了红外线传感器,故B错误。
C、发光二极管不是光传感器,故C错误;
D、霍尔元件能把磁感应强度这个磁学量转换成电压这个电学量,故D错误。
故选:A。
【点评】传感器能够将其他信号转化为电信号,它们在生产生活中应用非常广泛,在学习中要注意体会.
2.(2021春•赣州期中)如图是安装在潜水器上深度表的电路简图,显示器由电流表改装而成,压力传感器的电阻随压力的增大而减小,电源电压不变,R0是定值电阻,在潜水器下潜过程中,电路中有关物理量的变化情况是( )
A.通过显示器的电流减小 B.R0两端的电压增大
C.传感器两端的电压增大 D.电路的总功率减小
【分析】在潜水器下潜过程中,压力传感器的电阻随压力的增大而减小,得出总电阻减小,结合闭合电路的欧姆定律与电功率的表达式即可解答.
【解答】解:A、由题,潜水器下潜的过程中,压力传感器的电阻随压力的增大而减小,所以电路中的总电阻减小,由闭合电路的欧姆定律:I=可知电路中的电流值增大,故A错误;
B、电路中的电流值增大。根据欧姆定律,R0两端的电压U=IR0,U增大。故B正确;
C、传感器两端的电压U传=E﹣I(R0+r),由于I增大,其他的都不变,所以传感器两端的电压减小。故C错误;
D、由P=EI可知,电路的总功率随电流的增大而增大。故D错误。
故选:B。
【点评】该题考查了串联电路的特点以及闭合电路的欧姆定律,解答的关键是由压力传感器的电阻随压力的增大而减小,从而得出总电阻的变化,再根据欧姆定律解答即可.
随堂练习
1.(2020秋•黄岛区期中)药物生产车间需要严格控制室内温度范围,尽量保证较小的温度波动。如图是某监控温度波动的报警原理图,热敏电阻的阻值随温度的升高而减小,当报警器两端的电压变化量超出设定值时,报警器就会自动报警。下列说法正确的是( )
A.温度升高,报警器两端电压减小
B.温度降低,热敏电阻的热功率一定增大
C.滑动变阻器取值大,报警器容易报警
D.滑动变阻器取值与报警器是否容易报警无关
【分析】根据热敏电阻的阻值随温度的升高而减小,结合闭合电路的欧姆定律和串联电路电压与电阻的关系判断即可。
【解答】解:A、温度升高,热敏电阻的阻值减小,电路中总电阻减小,总电流增大,内电压增大,外电压减小,则报警器两端电压减小,故A正确;
B、温度降低,热敏电阻的阻值增大,电路中总电阻增大,总电流减小,内电压减小,外电压增大,则报警器两端电压增大,那么通过热敏电阻的电流减小,根据热功率表达式P=I2R,则热敏电阻的热功率一定减小,故B错误;
CD、当滑动变阻器取值大些,若热敏电阻的阻值变化时,报警器两端的电压变化量不大,报警器不容易报警,因此滑动变阻器取值与报警器是否容易报警有关,故CD错误。
故选:A。
【点评】对于电路动态变化分析问题,首先要搞清电路的连接关系,其次要熟练运用串联电路的规律分析电压与电阻的关系。
2.(2020春•荔城区校级期中)某加热仪器的温控部分如图所示,开关S1为电源控制开关,RT为热敏电阻(阻值随温度的升高而减小),E为直流电源,通过调节滑动变阻器,它可以控制加热室温度保持在某一临界温度,试分析判断,以下说法正确的是( )
A.电磁继电器是利用电生磁原理来工作的
B.热敏电阻在电路中的作用是保护电路
C.交换直流电源的正负极,电路将失去温控功能
D.若想使得临界温度升高应将滑动变阻器划片左移
【分析】电磁继电器利用电生磁原理,电磁铁对P吸引松开来工作;通过热敏电阻阻值的变化来影响控制电路中的电流而使电磁继电器工作,来使电炉丝断电断开或闭合。
【解答】解:AC、电磁继电器利用电生磁原理,电磁铁对P吸引松开来工作,与电流的流向无关,故A正确,C错误;
B、工作过程:闭合S1,当温度低于设计值时,热敏电阻阻值大,通过电磁继电器的电流减小不能使它工作,S2接通,电炉丝加热当温度达到临界值时,热敏电阻减小到某值,通过电磁继电器的电流达到工作电流;S2断开,电炉丝断电,停止供热,分析可得,B错误;
D、若想使得界温度升高,则滑动变阻器的电阻越大电流越小继电器中的电磁铁磁性越弱,当临界温度越高,热敏电阻越小,电流增大到某一值,才会吸引P松开,停止加热,所以滑动变阻器滑片右移,D错误。
故选:A。
【点评】本题考查了温度传感器,关键是要看懂电路图,明白控制电路与工作电路的联系,是物理知识在生活中的实际应用,属于基础知识,要重在理解。
3.(2019秋•徐州期末)在公共场所装有自动干手机,洗手后将湿手靠近,机内的传感器就会开通电热器加热,喷出热空气将手烘干。自动干手机使用的传感器应该是( )
A.磁传感器 B.红外线传感器
C.力传感器 D.声传感器
【分析】传感器是把温度、力、声音等非电学量转化为电学量的装置。
根据不同非电学量的特点设计成不同的传感器,一切物体都会向外辐射红外线,温度越高,辐射的红外线越多,据此制成红外线传感器。
【解答】解:一切物体都会向外辐射红外线,温度越高,辐射的红外线越多。
手靠近干手机,红外线传感器通过接收身体表面辐射出来的红外线来启动加热装置工作,属于红外线传感器,故B正确,ACD错误。
故选:B。
【点评】此题考查了传感器的种类和工作的原理,传感器是把非电学量转化为电学量的装置,要了解一些常见自动控制设备的原理。
知识点二:利用传感器制作简单的自动控制装置
一、实验1 门窗防盗报警装置
1.实验器材和装置
干簧管作为传感器,用于感知磁体磁场是否存在.继电器(虚线框部分)作为执行装置.发光二极管LED作为电路正常工作提示,R为发光二极管的限流电阻,起保护作用.蜂鸣器H作为报警提醒.电路设计如下图.
2.电路工作原理
当门窗紧闭时,磁体M靠近干簧管SA,干簧管两簧片被磁化相吸,继电器接通而工作.当门窗开启时,磁体离开干簧管,干簧管失磁断开,继电器被断电,动触点c与常闭触点b接通,蜂鸣器H发声报警.
3.实验操作
(1)检查干簧管.用磁体直接靠近干簧管,观察干簧管簧片能否正常动作.
(2)连接电路.连接电路前,要检查其他元件是否也能正常工作.
(3)接通电源后,将磁体靠近和离开干簧管,分别观察实验现象.
二、实验2 光控开关
1.实验器材和装置
光敏电阻完成光信号向电信号的转变.晶体三极管将电流进行放大,同时具有完成断路和接通的开关作用.发光二极管LED模仿路灯.电路设计如图甲.
为了能够驱动更大功率的负载,需用继电器来启、闭另外的供电电路,如图乙所示.
2.电路工作原理
(1)光较强时,光敏电阻阻值小,三极管不导通,继电器断路,处于常开状态,小灯泡L不亮.
(2)光较弱时,光敏电阻阻值变大,三极管导通,产生较大的集电极电流,点亮发光二极管或驱动继电器吸合,点亮小灯泡L.
3.实验操作
(1)连接电路,检查无误后,接通电源.
(2)用白光照射光敏电阻,调节R1,使发光二极管LED或小灯泡L刚好不发光.
(3)减弱光敏电阻的光照强度,当光减弱到某种程度时,发光二极管LED或小灯泡L发光.
(4)让光照加强,当光增强到某种程度时,发光二极管LED或小灯泡L熄灭.
综合练习
一.选择题(共11小题)
1.(2019秋•黄冈期末)以下敏感元件中不是通过测量电阻的变化来确定外界非电学量的变化的是( )
A.光敏电阻 B.干簧管 C.热敏电阻 D.电阻应变片
【分析】传感器是将非电学量转变成电学量,如力传感器是将力学量转变成电学量。
了解各种传感器的特点、工作原理,在仪器设备中的应用。
【解答】解:干簧管能将磁场的变化转化为电路的通断,热敏电阻可以把温度转化为电阻这个电学量,光敏电阻可以把光照强度转化为电阻这个电学量,电阻应变片可以把压力转化为电阻这个电学量,故后三者都是通过测量电阻的变化来确定外界非电学量的变化的,故B正确,ACD错误。
故选:B。
【点评】传感器的作用是将温度、力、光、声音等非电学量转换为电学量,要知道干簧管就是将磁场的变化转化成电路的通断的电控元件。
2.(2019秋•南通期末)传感器已广泛应用于日常生活。下列传感器能够将力学量转换为电学量的是( )
A.应变片 B.干簧管
C.热敏电阻 D.霍尔元件
【分析】传感器是能感受规定的被测量并按照一定的规律转换成可用信号的器件或装置。
了解各种传感器的特点、工作原理,在仪器设备中的应用。
【解答】解:A、应变片属于力电传感器,把力学量转换为电学量,故A正确。
B、干簧管是一种能够感知磁场的传感器,将磁学量转换为电学量,故B错误。
C、热敏电阻能够把温度这个热学量转化为电阻这个电学量,故C错误。
D、霍尔元件能够把磁感应强度这个磁学量转换为电压这个电学量,故D错误。
故选:A。
【点评】本题考查了传感器的类型,解题的关键是明确各种传感器的特点、工作原理,在仪器设备中的应用。
3.(2020春•南昌县校级月考)如图所示,甲图是录音机的录音电路原理图,乙图是研究自感现象的实验电路图,丙图是光电传感的火灾报警器的部分电路图,丁图是电容式话筒的电路原理图,下列说法错误( )
A.甲图中录音机录音时,由于话筒的声电转换,线圈中变化的电流在磁头缝隙处产生变化的磁场
B.乙图电路中,开关断开瞬间,灯泡会突然闪亮一下,并在开关处产生电火花
C.丙图电路中,当有烟雾进入罩内时,光电三极管上就会因烟雾的散射而有光的照射,表现出电阻的变化
D.丁图电路中,当声波使膜片振动时,电容发生变化,会在电路中产生变化的电流
【分析】录音时,声音先通过话筒转变成变化的电流信号,这样的电流通过录音磁头,产生了弱变化的磁场。磁带划过磁头时,磁带上的磁粉被强弱不同磁场磁化,于是将声音信号记录在磁带上;
当通过线圈本身的电流变化时,线圈中会产生自感现象,这是一种特殊的电磁感应现象,可运用楞次定律分析自感电动势对电流的影响。
光电三极管也是一种晶体管,它有三个电极。当光照强弱变化时,电极之间的电阻会随之变化。
电容话筒一样利用振膜接受空气振动信号,振膜与固定的平面电极之间形成一个电容,两者之间的距离变化会导致其电容容量的变化。在电容两端施加固定频率及大小的电压,通过电容的电流就会变化。
【解答】解:A、磁带录音机的录音原理是:录音时,话筒将声音先转变成强弱变化的电流,即声信号转换为电信号(这是利用了电磁感应现象),送到录音磁头;由图可知:录音磁头是一个蹄形电磁铁,它的磁性强弱会随电信号变化,将电信号转换为磁信号(利用了电流的磁效应),故A正确;
B、乙图电路中,开关断开瞬间,灯泡立即熄灭,故B错误;
C、光电三极管也是一种晶体管,它有三个电极。当光照强弱变化时,电极之间的电阻会随之变化。当有烟雾进入罩内时,光电三极管上就会因烟雾的散射而有光的照射,表现出电阻的变化,故C正确;
D、电容话筒一样利用振膜接受空气振动信号,振膜与固定的平面电极之间形成一个电容,两者之间的距离变化会导致其电容容量的变化。在电容两端施加固定频率及大小的电压,通过电容的电流就会变化,故D正确;
本题选择错误的,故选:B。
【点评】本题能使学生感受到生活中就有物理,旨在引导学生关注科技发展动向,热爱生活,关注科学知识。
4.(2018春•东城区校级月考)如图所示是电熨斗的结构图,下列说法正确的是( )
A.常温上图中上下触点是分离的
B.当温度升高时,双金属片上层的膨胀系数比下层大
C.若需要设定更高的温度,则应该向上调节升降螺丝
D.电熨斗中装有双金属片温度传感器,其作用是把电信号转换成热信号
【分析】电熨斗在温度低时,双金属片都不变,触点接触。
当温度高时膨胀系数不一样使金属片向下弯曲,触点断开,使电熨斗温度不会很高,通过螺丝的升降控制温度的高低。
【解答】解:A、平常温度低,双金属片都不变,上下触点接触在一起,故A错误。
B、电热丝通电加热,双金属片温度升高,双金属片膨胀系数上层大、下层小,温度升到一定时双金属片向下弯曲使触点断开,故B正确。
C、需要较高温度熨烫时,要调节调温旋钮,使升降螺丝下移并推动弹性钢片下移,使双金属片稍向下弯曲,这时使触点断开双金属片向下弯曲程度要大一些,温度要更高一些,故C错误。
D、电熨斗中装有双金属片温度传感器,其作用是把温度的高低转化成电信号,故D错误。
故选:B。
【点评】此题考查了传感器在生产、生活中的应用,明确电熨斗的工作原理,要知道双金属片的特性,结合欧姆定律分析。
5.(2018秋•湛江校级月考)传感器是把非电学量转换成电学量的一种元件。如图所示,乙、丙是两种常见的电容式传感器,现将乙、丙两种传感器分别接到图甲的电路中进行实验(电流从电流表正接线柱流入时指针向右偏),下列实验现象中正确的是( )
A.当乙传感器接入电路实验时,若F变小,则电流表指针向右偏转
B.当乙传感器接入电路实验时,若F变大,则电流表指针向左偏转
C.当丙传感器接入电路实验时,若液体深度h变大,则电流表指针向左偏
D.当丙传感器接入电路实验时,若液体深度h变小,则电流表指针向左偏
【分析】根据电容的决定式分析F、h与电容器所带电量的关系,分析电路中电流的方向,判断电流表指针偏转方向。
【解答】解:A、当乙传感器接入电路实验时,若F变小,电容器两极板间的距离增大,根据电容的决定式C=得知,电容减小,而电压不变,则由Q=CU可知,电容器所带的电量减小,电容器放电,电路中有顺时针方向的电流,则电流表指针向左偏转,故A错误;
B、当乙传感器接入电路实验时,若F变大,电容器两极板间的距离减小,根据电容的决定式C=得知,电容增大,而电压不变,则由Q=CU可知,电容器所带的电量增加,电容器充电,电路中有逆时针方向的电流,则电流表指针向右偏转,故B错误;
C、当丙传感器接入电路实验时,若导电溶液深度h变大,两电极正对面积增大,电容增大,而电压不变,则电容器充电,电路中有逆时针方向的电流,则电流表指针向右偏转,故C错误;
D、当丙传感器接入电路实验时,若导电溶液深度h变小,两电极正对面积减小,电容减小,而电压不变,则电容器放电,电路中有顺时针方向的电流,则电流表指针向左偏转,故D正确。
故选:D。
【点评】本题是电容器的动态变化分析问题,根据电容的决定式和定义式结合进行分析。
6.(2018秋•如皋市校级月考)关于传感器,下列说法中正确的是( )
A.电熨斗通过感温铁氧体实现温度的自动控制
B.半导体材料的硫化镉,随着光照的增强,载流子增多,导电性能变好
C.火灾报警器都是利用温度传感器实现报警
D.金属热电阻是一种将电学量转换为热学量的传感器
【分析】传感器作为一种将其它形式的信号与电信号之间的转换装置,在我们的日常生活中得到了广泛应用,不同传感器所转换的信号对象不同,我们应就它的具体原理进行分析。
【解答】解:A、电熨斗通过温度传感器实现温度的自动控制,故A错误;
B、半导体材料的硫化镉,随着光照的增强,载流子增多,导电能力越强,故B正确;
C、火灾报警器利用光传感器即烟雾传感器报警的,故C错误;
D、金属热电阻是一种将热学量转换为电学量的传感器,故D错误;
故选:B。
【点评】传感器能够将其他信号转化为电信号,它们在生产生活中应用非常广泛,在学习中要注意体会。
7.(2018秋•江阴市校级月考)下列情况中,应用了红外线传感器的是( )
A.商场里的自动玻璃门
B.夜间自动打开的路灯
C.夜间有声音时就亮的楼梯灯
D.自动恒温冰箱
【分析】传感器是把温度、力、声音、光等非电学量转化为电学量,从而即可求解。
【解答】解:A、商场里的自动玻璃门是应用了红外线传感器,故A正确;
B、夜间自动打开的路灯是利用了光传感器,故B错误;
C、夜间有声音时就亮的楼梯灯是利用了声音传感器,故C错误;
D、自动恒温冰箱是利用了温度传感器,故D错误;
故选:A。
【点评】传感器是把非电学量转化为电学量的装置,要了解一些常见自动控制设备的原理。
8.(2018春•烟台期末)关于传感器,下列说法正确的是( )
A.霍尔元件能把光学量转化为电学量
B.干簧管是根据热胀冷缩的原理制成的
C.话筒中的传感器将电信号转化成声音信号
D.传感器是把非电信号转换为电信号的主要元件
【分析】传感器作为一种将其它形式的信号与电信号之间的转换装置,在我们的日常生活中得到了广泛应用,不同传感器所转换的信号对象不同;当干簧管处在磁场中,弹性舌簧闭合,电路接通,以实现自动控制,我们应就它的具体原理进行分析。
【解答】解:A、霍尔元件能把磁感应强度这个磁学量转换为电压这个电学量,故A错误;
B、当干簧管处在磁场中,弹性舌簧闭合,电路接通,以实现自动控制。所以干簧管接入电路中相当于开关的作用;它利用的原理是磁化现象,与热胀冷缩无关,故B错误;
C、话筒是一种常用的声传感器,其作用是将声信号转换为电信号,故C错误;
D、传感器是通过非电学量转换成电学量来传递信号的,传感器担负着信息采集的任务。故D正确。
故选:D。
【点评】传感器能够将其他信号转化为电信号,而干簧管就是将磁场的变化转化成电路的通断的电控元件,它们在生产生活中应用非常广泛,在学习中要注意体会。
9.(2018•句容市校级学业考试)办公楼的大门能“看到”人的来或去而自动开关,这是哪种传感器( )
A.生物传感器 B.红外传感器 C.温度传感器 D.压力传感器
【分析】传感器是一种检测装置,能感受到被测量的信息,并能将检测感受到的信息,按一定规律变换成为电信号或其他所需形式的信息输出,以满足信息的传输、处理、存储、显示、记录和控制等要求。它是实现自动检测和自动控制的首要环节。
【解答】解:办公大楼的大门能“看到”人的到来或离开而自动开和关,是由于人体会发出红外线,当传感器探测到人体发出的红外线后,门会自动打开,故B正确,ACD错误;
故选:B。
【点评】本题关键是熟悉各种传感器,知道办公大楼的自动大门是通过安装的红外传感器控制的。
10.(2018•历下区学业考试)办公楼的大门能“看到”人的到来或离开而自动开或关,原因是( )
A.声音传感器 B.红外线传感器
C.温度传感器 D.压力传感器
【分析】传感器是一种检测装置,能感受到被测量的信息,并能将检测感受到的信息,按一定规律变换成为电信号或其他所需形式的信息输出,以满足信息的传输、处理、存储、显示、记录和控制等要求.它是实现自动检测和自动控制的首要环节.
【解答】解:办公大楼的大门能“看到”人的到来或离开而自动开和关,是由于人体会发出红外线,当传感器探测到人体发出的红外线后,门会自动打开;
故选:B。
【点评】本题关键是熟悉各种传感器,知道办公大楼的自动大门是通过安装的红外传感器控制的.
11.(2018•广东学业考试)有些洗衣机设有多段式水位自动感应装置,该装置采用的传感器是( )
A.温度传感器 B.压力传感器
C.生物传感器 D.红外线传感器
【分析】本题考查的知识点是传感器,但是不同的传感器有不同的具体应用,要具体问题具体分析.
【解答】解:洗衣机设有多段式水位自动感应装置,是通过不同的压力转换成电学量,运用的压力传感器,故B正确,ACD错误;
故选:B。
【点评】常用传感器的工作原理、特性及在实践中的应用要在平时学习中不断积累.
二.多选题(共9小题)
12.(2021•广东一模)图甲虚线框内所示是电子秤测量部分的原理图,压力传感器的电阻R随压力F的变化如图乙所示。开关闭合后,压力传感器两端的电压恒为6.0V,电流表的量程为0.6A,电表的内阻、踏板和压杆的质量可以忽略不计。则电子秤( )
A.最大称量值为1500N
B.压力传感器的电阻最小为0
C.空载时,电流表的读数为20mA
D.称重为900N时,电阻R为120Ω
【分析】由图像可以得到:F越大,压力传感器的电阻越小且能读出某个力F对应的阻值R,再结合欧姆定律求解即可。
【解答】解:AB、由图像可以得到:F越大,压力传感器的电阻越小,电流表的读数就越大,由电流表的量程为0.6A,故对应的最小电阻为:。
R与F的关系式为:R=300﹣0.2F,将R的最小值代入得:可测最大压力F=1450N,
综上:压力传感器电阻的最小值为10Ω,电子秤最大称量值为1450N,故AB错误。
C、空载时,压力传感器的电阻R=300Ω,由得:I=20mA,故C正确。
D、R与F的关系式为:R=300﹣0.2F,将F=900N代入得:R=120Ω,故D正确。
故选:CD。
【点评】处理图像题时,要看清两个轴的表示的物理量,利用好已知点,斜率等图像中的数据,再结合物理公式规律求解。
13.(2021春•秦都区校级月考)如图所示是一位同学设计的防盗门报警器的简化电路示意图。门打开时,红外光敏电阻R3受到红外线照射,电阻减小;门关闭会遮蔽红外线源(红外线源没有画出)。经实际试验,灯的亮灭能反映门的开、关状态。门打开时两灯的发光情况以及R2两端电压UR2与门关闭时相比( )
A.红灯亮,UR2变大 B.绿灯亮,UR2变大
C.绿灯灭,UR2变小 D.红灯亮,UR2变小
【分析】当门打开时,R3受红外线照射,电阻减小,分析总电阻的变化,由欧姆定律分析总电流的变化,判断哪个灯亮,再由欧姆定律分析UR2的变化。
【解答】解:当门打开时,R3受到红外线照射,电阻减小,从而使并联电路电阻减小,总电阻减小,总电流I=增大,R2两端电压UR2=E﹣I(R1+r)减小,R2中电流减小,R3中电流增大,线圈产生的磁场增强,把衔铁吸引,红灯亮,故AB错误;CD正确。
故选:CD。
【点评】本题是以防盗门报警器为背景的实际问题,考查运用物理知识分析实际问题的能力,此题实际上属于动态变化分析类试题。
14.(2020春•思南县校级期末)如图(a)所示为一种简易检测水中悬浮颗粒污染程度的指示器,它是利用光敏电阻的电学特性制成的光敏传感器。工作原理如图(b),被污染的水中常含有悬浮的颗粒,这些悬浮物会影响光的通过,当光穿过水照射到光敏电阻上时,到达光敏电阻的光亮与水的污染程度有关。下列关于指示器的工作分析,正确的是( )
A.污染严重时,光敏电阻阻值大
B.污染严重时,光敏电阻阻值小
C.污染严重时,指示灯亮
D.污染严重时,指示灯灭
【分析】光敏电阻的阻值随着光照强度的增加而减小,当污染严重时,光照强度变小,光敏电阻阻值变大,指示灯分得电压变小,指示灯灭。据此分析。
【解答】解:AB、光敏电阻的阻值随着光照强度的增加而减小,当污染严重时,光照强度变小,所以光敏电阻阻值变大,故A正确,B错误;
CD、光敏电阻和指示灯串联,污染严重时,光敏电阻阻值变大,指示灯分得电压变小,所以指示灯灭,故C错误,D正确。
故选:AD。
【点评】解答本题的关键是知道光敏电阻的阻值随着光照强度的增加而减小,当污染严重时,光照强度变小,再结合工作原理图分析即可。
15.(2020春•烟台期末)如图所示为电熨斗构造的示意图,其中温度敏感元件是双金属片,其作用是控制电路的通断。下列说法中正确的是( )
A.当温度升高时,双金属片下层的膨胀大于上层
B.常温下,电熨斗的上下触点是分离的
C.当温度过高时,双金属片向下弯曲
D.熨烫棉麻衣物需要设定较高的温度,这时调节调温旋钮使调温旋钮下降
【分析】温度低时,双金属片膨胀几乎相同,触点接触;当温度高时膨胀系数不一样使金属片向下弯曲,触点断开,使电熨斗温度不会很高,通过螺丝的升降控制温度的高低.
【解答】解:ABC、平常温度低,双金属片膨胀几乎相同,上下触点接触在一起;电热丝通电加热,双金属片温度升高,双金属片膨胀系数上层大下层小,温度升到一定时双金属片向下弯曲使触点断开,故AB错误、C正确。
D、需要较高温度熨烫时,要调节调温旋钮,使升降螺丝下移并推动弹性钢片下移,使双金属片稍向下弯曲,这时使触点断开双金属片向下弯曲程度要大一些,温度要更高一些,故D正确。
故选:CD。
【点评】本题是热传感器在电熨斗中的应用,要知道双金属片的特性,结合欧姆定律分析,注意理解电熨斗的工作原理是解题的关键.
16.(2018秋•吉林期末)高考考生入场、机场、车站等地点都装有安检门。安检门是一个用于安全检查的“门”,“门框”内有线圈,线圈里通有交变电流,交变电流在“门”内产生交变磁场,金属物品通过“门”时能产生涡流,涡流的磁场又反过来影响线圈中的电流,从而引起报警,所以安检门也叫金属探测门,以下关于这个安检门的说法正确的是( )
A.这个安检门也能检查出毒品携带者
B.这个安检门只能检查出金属物品携带者
C.如果这个“门框”的线圈中通上恒定电流,也能检查出金属物品携带者
D.这个安检门工作时,既利用了电磁感应现象,又利用了电流的磁效应
【分析】明确电磁感应定律的应用,知道安检门中接有线圈,线圈中通以交变电流,在空间产生交变的磁场,金属物品会产生感应电流,反过来,金属物品中感应电流产生的交变磁场会在线圈中产生感应电流。
【解答】解:A、安检门利用涡流探测人身上携带的金属物品原理是:线圈中交变电流产生交变的磁场,会在金属物品产生交变的感应电流,而金属物品中感应电流产生的交变磁场会在线圈中产生感应电流,引起线圈中交变电流发生变化,从而被探测到。则安检门不能检查出毒贩携带的毒品,故A错误;
B、安检门能检查出金属物品携带者,故B正确;
C、根据工作原理可知,如果“门框”的线圈中通上恒定电流,安检门不能正常工作,故C错误;
D、安检门工作时,主要利用了电磁感应原理,也采用电流的磁效应,故D正确。
故选:BD。
【点评】本题考查电磁感应在生活中的应用实例,知道金属探测器利用了涡流,实质是一种特殊的电磁感应原理。
17.(2017秋•惠州期末)下列有关传感器叙述,正确的是( )
A.交警使用的酒精测试仪是一种物理传感器,是靠吹气的压力来工作
B.红外线传感器是靠接收发热物体发出的红外线来工作
C.红外线传感器就是温度传感器
D.传感器是将非电学量转换成电学量的一种元件
【分析】传感器作为一种将其它形式的信号与电信号之间的转换装置,在我们的日常生活中得到了广泛应用,掌握常见传感器的工作原理和应用.
【解答】解:A、交警使用的酒精测试仪主要目的是测量酒精度,不是利用压力工作的,故A错误;
B、红外线传感器是靠接收发热物体发出的红外线来工作,故B正确;
C、红外线传感器是靠接收发热物体发出的红外线来工作,不是温度传感器,故C错误;
D、传感器是将非电学量转换成电学量的一种元件,故D正确。
故选:BD。
【点评】对于传感器我们应该了解它是一种将其它信号转换为电信号,从而实现对电路控制的装置,它的应用也比较广泛,在不同的应用中,它转换的信号不同,我们应具体问题具体分析.
18.(2018•广东学业考试)下列使用压力传感器的是( )
A.洗衣机设有多段式水位自动感应装置
B.火灾报警器
C.酒精测试仪
D.电子秤
【分析】传感器作为一种将其它形式的信号与电信号之间的转换装置,在我们的日常生活中得到了广泛应用,不同传感器所转换的信号对象不同,我们应就它的具体原理进行分析.
【解答】解:A、洗衣机设有多段式水位自动感应装置,是通过不同的压力转换成电学量,运用的压力传感器,故A正确;
B、火灾报警器,是当有火灾时,会发生烟,进入火灾报警器时,利用光的漫反射,从而触发开关报警。故B错误;
C、交通警察用来检测驾驶员酒精含量的检测器使用的是酒精气体传感器。故C错误;
D、电子秤是将压力转化为电阻的传感器,属于压力传感器。故D正确
故选:AD。
【点评】对常用传感器的工作原理、特性及在实践中的应用要在平时学习中不断积累.
19.(2018•梁子湖区校级三模)某同学设计的家庭电路保护装置如图所示,铁芯左侧线圈L1由火线和零线并行绕成.当右侧线圈L2中产生电流时,电流经放大器放大后,使电磁铁吸起铁质开关K,从而切断家庭电路.仅考虑L1,在铁芯中产生的磁场,下列说法正确的有( )
A.家庭电路正常工作时,L2中的磁通量为零
B.家庭电路中使用的电器增多时,L2中的磁通量不变
C.家庭电路发生短路时,开关K将被电磁铁吸起
D.地面上的人接触火线发生触电时,开关K 将被电磁铁吸起
【分析】火线和零线并行绕制,所以在家庭电路正常工作时,火线和零线的电流大小相等,方向相反,因此合磁通量为零,L2中的磁通量为零,地面上的人接触火线发生触电时,火线的电流突然变大,即L1中的磁场发生变化,导致L2中的磁通量变化,L2中产生感应电流,电磁铁将开关K吸起.
【解答】解:A、由于火线和零线并行绕制,所以在家庭电路正常工作时,火线和零线的电流大小相等,方向相反,因此合磁通量为零,L2中的磁通量为零,故A正确;
B、当家庭电路中使用的电器增多时,火线和零线的电流仍然大小相等,方向相反,L2中的磁通量不变,故B正确;
C、家庭电路发生短路时,火线和零线的电流同时增大,合磁通量仍然为零,因此开关K不会被电磁铁吸起,故C错误;
D、当地面上的人接触火线发生触电时,火线的电流突然变大,即L1中的磁场发生变化,导致L2中的磁通量变化,L2中产生感应电流,电磁铁将开关K吸起,故D正确。
故选:ABD。
【点评】本题考查了变压器的构造和原理,难点在于明确火线和零线并行绕制电流方向相反,要理解为什么副线圈中的磁通量为零.
20.(2018•安徽二模)电子眼系统通过路面下埋设的感应线来感知汽车的压力。感应线是一个压电薄膜传感器,压电薄膜在受压时两端产生电压,压力越大电压越大,压电薄膜与电容器C和电阻R组成图甲所示的回路,红灯亮时,如果汽车的前、后轮先后经过感应线,回路中产生两脉冲电流,如图乙所示,即现为“闯红灯”,电子眼拍照,则红灯亮时( )
A.车轮停在感应线上时,电阻R上有恒定电流
B.车轮经过感应线的过程中,电容器先充电后放电
C.车轮经过感应线的过程中,电阻R上的电流先增加后减小
D.汽车前轮刚越过感应线,又倒回到线内,仍会被电子眼拍照
【分析】根据电流和电路图分析电容器的充放电过程,并根据工作原理明确汽车前轮刚越过感应线,又倒回到线内是否符合拍照条件。
【解答】解:A、车轮停在感应线上时,压力不变,则电压不变,电容器不充电,也不放电,电阻R上没有电流,故A错误;
BC、由乙图可知,当车轮经过时电流先增大后减小,然后再反向增大减小;因电压是在受压时产生的;故说明电容器先充电后放电;故B正确,C错误;
D、若汽车前轮越过感应线,又倒回线内,则前轮两次压线,仍形成两个脉冲电流,符合拍照条件,电子眼仍可拍照;故D正确;
故选:BD。
【点评】本题考查传感器的应用及电容器的使用,要注意对于未知事物能有效建立物理模型,应用所学过的物理规律求解。
三.填空题(共2小题)
21.(2020春•辽阳期末)压敏电阻的阻值随所受压力的增大而减小,有位同学利用压敏电阻设计了判断小车运动状态的装置,其工作原理如图甲所示,将压敏电阻和一块挡板固定在绝缘小车上,中间放置一个绝缘重球。小车向右做直线运动过程中,电流表示数如图乙所示,则t1~t2时间内小车的运动情况是 变加速 (选填“匀速”、“匀加速”或“变加速”);t2~t3时间内小车的运动情况是 匀加速 (选填“匀速”、“匀加速”或“变加速”)
【分析】压敏电阻的阻值会随所受压力的增大而减小,而电流变大说明电阻变小,故电流变大说明压力变大;反之,电流变小说明压力变小;电流不变说明压力不变。
【解答】解:小车做匀速直线运动在t1~t2内,I变大,阻值变小,重球对压敏电阻的压力变大,小车做变加速直线运动;
在t2~t3内,C、在t3~t4时间内,I不变,阻值不变,说明重球对压敏电阻的压力不变,小车做匀加速运动,
故答案为:变加速;匀加速。
【点评】本题关键是根据电流变化情况判断压力变化情况,根据牛顿第二定律判断加速度变化情况,从而判断小车的可能运动情况。
22.(2019秋•启东市校级期中)如图所示,双金属片上层金属的热膨胀系数 大于 下层金属 (填“大于”,“等于”或“小于”),常温下,弹性铜片和双金属片触点是接触的,通电后,电热丝发热,当温度升高到某一值时,双金属片上层的金属受热膨胀,形变量大于下层金属,双金属片向下弯曲,使触点分离,切断电路;随着温度的降低,当降到某一温度时,双金属片收缩恢复原状,两触点又接触,接通电路。调温旋钮下压弹性铜片,可使触点分离的温度 升高 (填“升高”或“降低”);上提弹性铜片,可 降低 (填“升高”或“降低”)触点的分离温度,从而实现了调温控制。
【分析】双金属片上层金属的膨胀系数大于下层金属,当温度升高时,双金属片便向下层弯曲,温度越高,弯曲越显著。要设定较高的温度,即温度较高时,使得金属片才能离开触点,只要将调温旋钮下降,若是较低温度时,则上升。
【解答】解:双金属片上层金属的热膨胀系数大于下层金属,常温下,弹性铜片和双金属片触点是接触的,通电后,电热丝发热,当温度升高到某一值时,双金属片上层的金属受热膨胀,形变量大于下层金属,双金属片向下弯曲,使触点分离,切断电路;随着温度的降低,当降到某一温度时,双金属片收缩恢复原状,两触点又接触,接通电路。调温旋钮下压弹性铜片,可使触点分离的温度升高;上提弹性铜片,可降低触点的分离温度,从而实现了调温控制。
故答案为:大于;升高;降低。
【点评】解决本题的关键掌握电熨斗双金属片的作用,知道如何调温。从熨烫需要较高温度的棉麻衣物转而熨烫需要较低温度丝绸衣物,应当调节调温旋钮使升降螺钉上升。
四.实验题(共6小题)
23.(2021•沈阳四模)某同学利用传感器测量某小球运动时受到的平均空气阻力,其所用的实验装置如图甲所示,将质量为m、直径为d的金属小球从距红外线的高度为h处由静止释放,小球正下方固定着一台红外线计时器,能自动记录小球挡住红外线的时间t,d<<h。
(1)用游标卡尺测得小球的直径如图乙所示,则小球的直径d= 0.96 cm。
(2)小球下落高度h时的速度大小v= (用测得的物理量符号表示)。
(3)已知当地重力加速度大小为g,根据题中所给的数据,可知小球在这段运动过程中受到的平均空气阻力的大小f= (用测量量和已知量的符号表示)。
【分析】(1)游标卡尺读数的方法是主尺读数加上游标读数,不需估读;
(2)根据某点的瞬时速度用短时间内的平均速度代替求解小球下落高度h时的速度大小;
(3)小球下落到测速器的过程中,由动能定理得受到的平均空气阻力的大小。
【解答】解:(1)游标卡尺的固定刻度读数为9mm=0.9cm,游标尺上第7个刻度游标读数为0.1mm×6=0.6mm=0.06cm,
所以最终读数为:0.9cm+0.06cm=0.96cm;
(2)根据某点的瞬时速度用短时间内的平均速度代替得小球下落高度h时的速度大小v=;
(3)小球下落到测速器的过程中,由动能定理得mgh﹣fh=mv2﹣0,
v=,解得f=。
故答案为:(1)0.96;(2);(3)。
【点评】对于基本测量仪器如游标卡尺、螺旋测微器等要了解其原理,要能正确使用这些基本仪器进行有关测量。本题为创新型实验,要注意通过分析题意明确实验的基本原理才能正确求解。
24.(2021•枣庄二模)某学习兴趣小组为了使用压力传感器设计苹果自动分拣装置,网购了一款型号为RFP602薄膜压力传感器,如图1所示。这款传感器的部分参数如表:
传感器名称
REP薄膜压力传感器
传感器类型
单点式
敏感区形状
圆形
敏感器尺寸
直径10mm
传感器厚度
0.2mm
量程
1kg
工作电压
3~5V
静态电阻
>1MΩ
他们又从实验室选择了如下器材:
A.学生电源
B.滑动变阻器(20Ω 2A)
C.J0402型(4位)数字演示电表两只
D.单刀单掷开关一个
E.导线若干
(1)为了研究传感器所受压力一定时,其电阻随电压的变化情况,他们的实验操作如下:在传感器上放三个100g砝码(未画出)施加一定的压力。学生电源选择“稳压6V“,电表A选择DCV 20V,电表B选择DCA600μA;连接的电路如图所示。
①请你用笔画线代替导线,在图2中将电路连接补充完整。
②闭合开关,调节滑动变阻器,得到若干组电压U、电流I的测量数值。根据测盘数据,他们利用Excel得到的U﹣I图像如图3所示。根据图像,你可以得出的结论是:在误差允许范围内,传感器受到压力一定时,电阻随电压的增大而 不变化 (填“增大”“减小”“变化”或“不变化”)。
(2)为了研究传感器所加电压一定时,其电阻随压力的变化情况,他们的实验操作如下:调节滑动变阻器,使传感器两端的电压保持在5V,电表B仍选择DCA600μA;改变传感器受到的压力,测得若干组数据见如表:
压力/N
0.5
1.0
1.5
2.0
2.5
3.0
3.5
4.0
电流/μA
90.06
144.38
184.03
197.94
207.13
226.04
240.73
263.71
电阻/kΩ
55.52
34.63
27.17
25.26
24.14
22.12
20.77
18.96
压力/N
4.5
5.0
5.5
6.0
6.5
7.0
7.5
8.0
电流/μA
272.93
283.29
294.12
326.36
331.35
339.21
357.65
368.19
电阻/kΩ
18.32
17.65
17.00
15.33
15.09
14.74
13.98
13.58
根据表中数据,利用Excel得到传感器的电阻值R随其所受压力F的变化图像如图4所示,从图像可以看出,传感器受到的压力在0.5N到 2.0 N的区间内,其灵敏度较大(设电阻值随压力的变化率>7kΩ/N时,其灵敏度较大)。
(3)图5是他们设计的苹果自动分拣装置的示意图。该装置把大小不同的苹果,按一定质量标准自动分拣为大苹果和小苹果。该装置的托盘秤压在一个以O1为转动轴的杠杆上,杠杆末端压在半导体薄膜压力传感器R1上。调节托盘秤压在杠杆上的位置,使杠杆对R1的压力处在传感器最灵敏的压力区间。当小苹果通过托盘秤时,R1所受的压力较小,电阻较大,闭合开关S后,R2两端的电压不足以激励放大电路触发电磁铁发生吸动分拣开关的动作,分拣开关在弹簧向上弹力作用下处于水平状态,小苹果进入上面通道;当大苹果通过托盘秤时,R1所受的压力较大因而电阻较小,R2两端获得较大电压,该电压激励放大电路并保持一段时间,使电磁铁吸动分拣开关打开下面通道,让大苹果进入下面通道。托盘平在图示位置时,设进入下面通道的大苹果最小质量为M0,若提高分拣标准,要求进入下面通道的大苹果的最小质量M大于M0,则应该调节托盘秤压在杠杆上的位置向 右 (填“左”或“右”)移动一些才能符合要求。
【分析】因滑动变阻器阻值远小于传感器静态电阻,故采用分压式接法;根据传感器的U﹣I图像看到图线是一条倾斜直线,斜率恒定,则电阻恒定;通过图4中R﹣F图象斜率,可求电阻值随压力的变化率,从而判断灵敏度;因要提高分拣标准,要求进入下面通道的大苹果的最小质量M大于M0,则应使R1所受的压力减小,使电阻R1阻值较大,R2两端获得较小电压,使电磁铁不吸引分拣开关,故应调节托盘秤压在杠杆上的位置向右移动,从而使R1所受的压力减小
【解答】解:(1)①因滑动变阻器阻值远小于传感器静态电阻,故采用分压式接法,电路连接如下图
②根据传感器的U﹣I图像看到图线是一条倾斜直线,斜率恒定,则电阻恒定,即:在误差允许范围内,传感器受到压力一定时,电阻随电压的增大而不变化。
(2)由图可知,在0.5N~2.0N的区间,电阻值随压力的变化率为
=||kΩ/N=20kΩ/N>7kΩ/N;
在2.0N~8.0N的区间,电阻值随压力的变化率为
=||kΩ/N=2kΩ/N<7kΩ/N;
故在0.5N~2.0N的区间内,其灵敏度较大;
(3)因要提高分拣标准,要求进入下面通道的大苹果的最小质量M大于M0,则应使R1所受的压力减小,使电阻R1阻值较大,R2两端获得较小电压,使电磁铁不吸引分拣开关,故应调节托盘秤压在杠杆上的位置向右移动,从而使R1所受的压力减小。
故答案为:
;不变化;2.0;右
【点评】本题结合压力传感器设计实验,考查学生电学知识,要求学生从题干读取信息,结合图像对问题进行求解,对学生分析综合能力有一定要求,难度中等偏高。
25.(2020•金牛区校级模拟)某兴趣小组为了研制一台“电子秤”,找到一个力电转化传感器,该传感器的输出电压正比于受压面的正压力,实验操作时,先调节传感器输入端的电压(要求从零开始调节),使力电转换传感器在空载时的输出电压为零,而后在其受压面上放一物体,即可测得与物体的质量成正比的输出电压。
(1)如图所示,E为直流电源,S为开关;R为滑动变阻器;V为电压表,在图中用笔画线代替导线连接成实验电路图。
(2)若将质量为m0的砝码放在力电转换传感器的受压面上,电压表的示数为U0;然后取下砝码,再将待测质量为m的物体放在力电转换器的受压面上,电压表的示数为U,则待测物体的质量m= 。
【分析】(1)要求力电转换器的输入电压可调,并且可使电压的调节范围尽可能大,所以滑线变阻器采用分压式接法;根据题意确定输入端电路,在输出端接测量输出电压的电压表。
(2)根据测量的原理,利用示数的比值可求得物体的质量。
【解答】解:(1)要求力电转换器的输入电压可调,并且可使电压的调节范围尽可能大,所以滑线变阻器采用分压式接法,如下图所示。
(2)由以上测量的原理可知,U0=km0g,U=kmg
得:m=
故答案为:(1)如图;(2)
【点评】这是一道设计型实验题,属开放型试题中重要的一种。力电转换器是学生没有用过的新仪器,能不能在试题所提供的各种信息中抓住最关键的有用信息,对学生的处理信息、电路设计和实验创新能力提出了较高要求。
26.(2017秋•天心区校级期末)现代奥运会帆船赛场通常采用风力发电给蓄电池充电,为路灯提供电能。用光敏电阻作为传感器控制路灯电路的开关,实现自动控制。光敏电阻的阻值随照射光的强弱而变化,作为简化模型,可以近似认为,照射光较强(如白天)时电阻几乎为0:照射光较弱(如夜晚)时电阻接近于无穷大。利用光敏电阻作为传感器,借助电磁开关,可以实现路灯自动在白天关闭,夜晚打开。电磁开关的内部结构如图所示.1、2两接线柱之间是励磁线圈,3、4两接线柱分别与弹簧片和触点连接。当励磁线圈中电流大于50mA时,电磁铁吸合铁片,弹簧片和触点分离,3、4断开;电流小于50mA时,3、4接通。励磁线圈中允许通过的最大电流为100mA。
(1)利用以下器材设计一个自动控制路灯的电路,画出电路原理图。
光敏电阻R1,符号
灯泡L,额定功率40W,额定电压36V,符号
保护电阻R2,符号
电磁开关,符号
蓄电池E,电压36V,内阻很小;开关S,导线若干。
(2)如果励磁线圈的电阻为200Ω,励磁线圈允许加的最大电压为 20 V,保护电阻R2的阻值范围为 160~520 Ω。
【分析】(1)根据光敏电阻的阻值与照射光的强弱的关系,将光敏电阻与保护电阻R2与电磁开关1、2间、电源串联,起控制作用;将灯泡L与电源、电磁开关3、4间串联。
(2)已知励磁线圈中允许通过的最大电流为100mA和电阻为200Ω,由欧姆定律求出最大电压;已知励磁线圈中电流大于50mA时电磁铁吸合铁片,最大电流为100mA,则励磁线圈电流范围为50mA﹣100mA,根据欧姆定律求解保护电阻R2的阻值范围。
【解答】解:(1)电路原理如图所示。
(2)已知励磁线圈中允许通过的最大电流为Im=100mA,电阻为R=200Ω,由欧姆定律得最大电压为:
Um=ImR=20V。
由题得知,励磁线圈电流范围为50mA﹣100mA,根据欧姆定律得保护电阻R2的最大值为:
Rmax=﹣R==520Ω,
最小值为:
Rmin=﹣R==160Ω
故保护电阻R2的阻值范围为:160~520Ω。
故答案为:(1)如图所示;(2)20;160~520。
【点评】电磁继电器经常用于自动控制中,本题是实际问题,此题中通过光敏电阻的阻值的变化来实现对照明电路的控制,关键要理解光敏电阻的特性和电磁铁的作用。
27.(2018•上饶三模)图甲所示是大型机械厂里用来称重的电子吊秤,其中实线称重的关键元件是拉力传感器。其工作原理是:挂钩上挂上重物,传感器中拉力敏感电阻丝在拉力作用下发生形变,拉力敏感电阻丝的电阻也随着发生变化,再经过相应的测量电路把这一电阻变化转换为电信号(电压或电流),从而完成将物体重量变换为电信号的过程。
(1)简述拉力敏感电阻丝的阻值随拉力变化的原因 电阻丝受拉力时,长度增加而横截面积减小,根据电阻定律知其阻值增大 。
(2)小明找到一根拉力敏感电阻丝RL,其阻值随拉力变化的图象如图乙所示,再按图丙所示电路制作了一个简易“吊秤”。电路中电源电动势E约15V,内阻约2Ω;灵敏毫安表量程为10mA,内阻约5Ω;R是电阻箱,最大阻值是9999Ω;RL接在A、B两接线柱上,通过光滑绝缘滑环可将重物吊起,接通电路完成下列操作。
a.滑环下不吊重物时,调节电阻箱,当电流表为某一合适示数I时,读出电阻箱的读数R1;
b.滑环下吊上待测重物,测出电阻丝与竖直方向的夹角为θ;
c.调节电阻箱,使 电流表的示数仍为I ,读出此时电阻箱的读数R2;
d.算得图乙直线的斜率k和截距b;
则待测重物的重力G的表达式为G= (用以上测得的物理量表示),测得θ=53°(sin53°=0.8,cos53°=0.6),R1、R2分别为1052Ω和1030Ω,结合乙图信息,可得待测重物的重力G= 132 N(结果保留三位有效数字)。
(3)针对小明的设计方案,为了提高测量重量的精度,你认为下列措施可行的是 CD 。
A.将毫安表换成量程不同,内阻更小的毫安表
B.将毫安表换成量程为10μA的微安表
C.将电阻箱换成精度更高的电阻箱
D.适当增大A、B接线柱之间的距离。
【分析】(1)根据电阻定律分析电阻值的变化;
(2)根据欧姆定律求出图线的斜率与截距的意义;根据共点力平衡的条件求出电阻丝上的拉力,然后求出物体重力的表达式;
(3)根据(2)的表达式分析提高测量重量的精度的措施。
【解答】解:(1)根据电阻定律有:R=
当拉力敏感电阻丝随拉力被拉长时,由于电阻丝的长度增大,则电阻丝的横截面积减小,所以电阻丝的电阻值将增大;
(2)根据实验的电路图可知,电路中没有电压表,不能使用伏安法测量电阻值的变化,但电路中的电阻箱可以控制电流的变化,若电路中的电流值不变,则电路中的总电阻值也不变,所以在步骤(c)中,可以调节电阻箱,使 电流表的示数仍为I,低处此时电阻箱的读数R2;
开始时滑环下不吊重物,则有:
当挂重力为G的重物后,取AB的中点处的节点为研究对象,则此处受到三个力的作用,在两个斜向上的拉力大小相等,与竖直方向之间的夹角也相等,则在竖直方向上:
G=2Fcosθ
在图乙中,设斜线的斜率为k,截距为b,可得:
联立可得:
由图乙可知:k=
当θ=53°时,R1、R1分别为1052Ω和1030Ω,
代入数据得:G=132N
(3)AB、表达式由可知,物体的重力与电流表的量程无关,改变电流表的量程与精度,不能提高实验的精确度。故A错误,B错误;
C、由表达式可知,电阻箱的精度越高,则电阻箱的读数精度越高,则G的测量值的精度越高。故C正确;
D、由表达式可知,重力的大小的测量值与电阻丝与竖直方向的夹角有关,根据余弦的表达式可知,夹角越大,则测量值的精确度越高,所以适当增大AB之间的距离,也可以提高测量值的精确度。故D正确。
故选:CD
故答案为:(1)电阻丝受拉力时,长度增加而横截面积减小,根据电阻定律知其阻值增大。
(2)电流表的示数仍为I,,132;
(3)CD
【点评】本题关键理清电路结构,明确仪器的工作原理,结合共点力平衡的条件关系分析。
28.(2017秋•重庆期末)如图甲所示为热敏电阻的R﹣t图象,图乙为用此热敏电阻R和继电器组成的一个简单恒温箱温控电路,继电器线圈的电阻为200Ω.当线圈中的电流大于或等于20mA时,继电器的衔铁被吸合。为继电器线圈供电电池的电动势E=8V,内阻可以不计。图中的“电源”是恒温箱加热电源。
(1)图甲说明热敏电阻的阻值随着温度的升高 减小 (填“增大”、“减小”或“不变”);
(2)应该把恒温箱内加热器接 AB 端。(填“AB”或“CD”);
(3)如果要使恒温箱内的温度保持100℃,滑动变阻器R1接入电路的电阻值为 350 Ω。
【分析】(1)由图即可判断出电阻值随温度的变化关系;
(2)当温度低的时候,电路与AB相连,此时加热器要工作,所以加热器的电路要与AB相连;
(3)要使恒温箱内的温度保持 100℃,当温度达到100℃时,电路就要断开,即电路要达到20mA.根据闭合电路欧姆定律即可求得电阻的大小。
【解答】解:(1)由图甲可知热敏电阻的阻值随着温度的升高而减小;
(2)当温度较低的时候,热敏电阻的电阻较大,电路中的电流较小,此时继电器的衔铁与AB部分连接,此时是需要加热的,恒温箱内的加热器要工作,所以该把恒温箱内的加热器接在A、B 端。
(3)当温度达到100℃时,加热电路就要断开,此时的继电器的衔铁要被吸合,即控制电路的电流要到达20mA=0.02A,
根据闭合电路欧姆定律可得:I=
即:0.02=,
解得:R1=350Ω。
故答案为:(1)减少;(2)AB;(3)350
【点评】在解答本题的时候要分析清楚,控制电路和加热电路是两个不同的电路,只有当温度较低,需要加热的时候,加热电路才会工作,而控制电路是一直通电的。
五.解答题(共2小题)
29.(2018秋•和平区期末)小明利用热敏电阻设计了一个“过热自动报警电路”,如图甲所示.将热敏电阻R安装在需要探测温度的地方,当环境温度正常时,继电器的上触点接触,下触点分离,指示灯亮;当环境温度超过某一值时,继电器的下触点接触,上触点分离,警铃响.图甲中继电器的供电电压U1=3V,继电器线圈用漆包线绕成,其电阻R0为30Ω.当线圈中的电流大于等于50mA时,继电器的衔铁将被吸合,警铃响.图乙是热敏电阻的阻值随温度变化的图象.
(1)由图乙可知,当环境温度为40℃时,热敏电阻阻值为 70 Ω.当环境温度升高时,热敏电阻阻值将 减小 ,继电器的磁性将 增大 (均选填“增大”、“减小”或“不变”).
(2)图甲中警铃的接线柱C应与接线柱 相连,指示灯的接线柱D应与接线柱 A 相连(均选填“A”或“B”).
(3)图甲中线圈下端P的磁极是 极(选填“N”或“S”).
(4)请计算说明,环境温度在什么范围内时,警铃报警. 环境温度大于等于80℃时,警铃报警 .
【分析】(1)分析乙图,找到热敏电阻40℃对应的阻值,由图分析热敏电阻随温度的变化,然后找出电流值的变化,最后得出电磁铁磁性的变化;
(2)由当环境温度超过某一值时,继电器的下触点接触,上触点分离,警铃响即可判断出接线柱的接法;
(3)由线圈中的电流的方向,结合安培定则判断出电磁铁的极性;
(4)由题意,结合欧姆定律求出热敏电阻接入电路的最大值,从图象中找出对应的温度即可.
【解答】解:(1)分析乙图,找到热敏电阻40℃对应的阻值为70Ω,并且分析图象发现:温度升高时,热敏电阻阻值减小,根据欧姆定律,电路中电流就会增大,电磁铁的磁性就会增大;
(2)由题中“当环境温度超过某一值时,继电器的下触点接触,上触点分离,警铃响”,所以警铃的接线柱C应与接线柱B连,指示灯的接线柱D应与接线柱A相连;
(3)由安培定则可判断出线圈的下端P的极性是S极;
(4)当线圈中的电流I=50mA=0.05A时,继电器的衔铁将被吸合,警铃报警
所以控制电路的总电阻为:R总=Ω
所以热敏电阻为:R=R总﹣R0=60Ω﹣30Ω=30Ω
由图乙可知,此时t=80℃
所以,当温度t≥80℃时,警铃报警.
故答案为:(1)70;减小;增大.(2)B,A.(3)S;(4)环境温度大于等于80℃时,警铃报警.
【点评】该题考查电磁继电器的原理与欧姆定律的相关计算,由一定的综合性,解答的过程中要细心一些.基础题目.
30.(2018春•榆阳区校级期中)如图所示,A是浮子,B是金属触头,C为住宅楼房顶上的蓄水池,M是带水泵的电动机,D是弹簧,E是衔铁,F是电磁铁,S1、S2分别为触点开关,S为开关,J为电池.请利用上述材料,设计一个住宅楼房顶上的自动注水装置.
(1)连接电路图;
(2)简述其工作原理(涉及的元件可用字母代替).
【分析】由题可知,需要连接的电路图为电磁继电器的原理图,工作的需要是当水注满蓄水池后,电动机停止工作,当水量不足时,电动机工作,由此,结合电磁继电器的原理解答即可.
【解答】解:(1)连接电路如图;
(2)其工作原理:由水池的电路结构可知,当水池蓄满水后,浮子A向上挤压金属触头B,S1接通,电磁铁F工作,电磁继电器工作,E被向下拉动,S2也向下拉动,电动机断开,停止工作;当水池蓄水量不足后,浮子A向下离开金属触头B,S1断开,电磁铁F停止工作,电磁继电器停止工作,E被弹簧D向上拉动,S2也向上拉动,电动机的电源被接通,电动机工作,向水池内注水.
答:(1)如图;
(2)工作原理同上.
【点评】该题向我们展示了电磁铁在工作中的实际应用的例子,并通过浮力的作用,形成对水池内的水量的自动控制.
高中物理人教版 (2019)选择性必修 第三册第五章 原子核3 核力与结合能一课一练: 这是一份高中物理人教版 (2019)选择性必修 第三册第五章 原子核3 核力与结合能一课一练,文件包含新课改-高中物理-选修第3册10C质量亏损提升版教师版docx、新课改-高中物理-选修第3册10C质量亏损提升版学生版docx等2份试卷配套教学资源,其中试卷共16页, 欢迎下载使用。
高中物理人教版 (2019)选择性必修 第三册4 核裂变与核聚变当堂检测题: 这是一份高中物理人教版 (2019)选择性必修 第三册4 核裂变与核聚变当堂检测题,文件包含新课改-高中物理-选修第3册09C人工核反提升版教师版docx、新课改-高中物理-选修第3册09C人工核反提升版学生版docx等2份试卷配套教学资源,其中试卷共24页, 欢迎下载使用。
人教版 (2019)选择性必修 第三册1 原子核的组成课时作业: 这是一份人教版 (2019)选择性必修 第三册1 原子核的组成课时作业,文件包含新课改-高中物理-选修第3册08C原子核提升版教师版docx、新课改-高中物理-选修第3册08C原子核提升版学生版docx等2份试卷配套教学资源,其中试卷共24页, 欢迎下载使用。

