山东省济南市2020-2022三年中考化学真题知识点分类汇编-07化学实验
展开山东省济南市2020-2022三年中考化学真题知识点分类汇编-07化学实验
一、单选题(共0分)
1.(2022·山东济南·统考中考真题)规范的实验操作技能是进行探究活动的基础和保证。下列实验操作中,不合理的是
A.进行过滤实验操作时,用玻璃棒引流
B.手心对着标签拿试剂瓶倾倒液体
C.将带火星的木条伸入盛有氧气的集气瓶内验满
D.用酒精灯的外焰给试管中的物质加热
2.(2021·山东济南·统考中考真题)规范的实验操作是进行科学实验的重要保障。下列有关实验操作的说法中,不合理的是
A.给试管中的液体加热时,试管口不可对着自己或他人
B.实验室用CO还原Fe2O3,应先通入CO气体,然后用酒精喷灯加热
C.测定某溶液的pH,应先用蒸馏水将pH试纸润湿,再进行测定
D.稀释浓硫酸时,把浓硫酸沿器壁慢慢注入水中,并不断搅拌
3.(2020·山东济南·统考中考真题)正确的实验操作是完成实验任务的保证。下列有关说法中,合理的是
A.没有检验氢气纯度,就点燃氢气
B.加热试管内液体时,切不可让试管口对着人
C.稀释浓硫酸时,将水倒入盛有浓硫酸的烧杯中
D.熄灭酒精灯时,可用嘴吹灭
二、多选题(共0分)
4.(2022·山东济南·统考中考真题)已知某溶液X是CuCl2溶液和CuSO4溶液两者之一,又知甲、乙、丙三种试剂分别是稀硫酸、NaOH溶液、Ba(NO3)2溶液三种溶液中的各一种。取三等份溶液X,分别向其中加入适量的甲、乙、丙三种试剂,产生的现象如下表所示。则依据实验现象做出的下列推断中,合理的是
加入试剂 | 甲 | 乙 | 丙 |
实验现象 | 产生白色沉淀 | 无明显现象 | 产生蓝色沉淀 |
A.甲是NaOH溶液 B.溶液X是CuSO4溶液
C.乙是稀硫酸 D.上表中蓝色沉淀是
5.(2021·山东济南·统考中考真题)为除去下列物质中混有的少量杂质,所采用的相应除杂质方案中,正确的是
选项 | 物质 | 杂质 | 除杂质方案 |
A | O2 | N2 | 将气体通过足量灼热的铜粉 |
B | NaNO3溶液 | Na2SO4 | 加入过量的Ba(NO3)2溶液,过滤 |
C | FeCl2溶液 | HCl | 加入过量铁粉,过滤 |
D | NaCl固体 | CaCO3 | 加入足量水溶解,过滤,蒸发结晶,干燥 |
A.A B.B C.C D.D
6.(2020·山东济南·统考中考真题)常温下,向一定质量的CaCO3和Mg(OH)2的固体混合物中,加入过量稀盐酸,充分反应,得到不饱和溶液甲和气体乙,将生成的气体乙通入足量NaOH溶液,反应结束后(气体全部被吸收),所得不饱和溶液质量增加4.4g。下列有关说法中,正确的是
A.生成的CO2质量为4.4g
B.反应过程中涉及到中和反应
C.溶液甲中钙元素的质量为4g
D.溶液甲中只含两种溶质
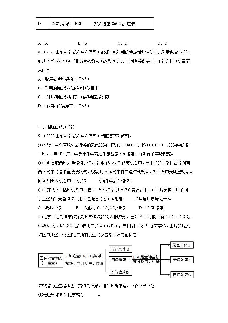
7.(2020·山东济南·统考中考真题)为除去物质中混有的少量杂质,下列所采用的相应除杂质方案中,正确的是
选项 | 物质 | 杂质 | 除杂质方案 |
A | H2 | HCl | 通过足量NaOH溶液,干燥 |
B | NaOH溶液 | Na2CO3 | 加入适量稀盐酸 |
C | NaCl固体 | AgCl | 加足量水溶解,过滤,蒸发结晶 |
D | CaCl2溶液 | HCl | 加入过量CaCO3,过滤 |
A.A B.B C.C D.D
8.(2020·山东济南·统考中考真题)欲探究铁和铝的金属活动性差异,采用金属试样与酸溶液反应的实验,通过观察反应现象得出结论。下列有关做法中,不符合控制变量要求的是
A.取用铁片和铝粉进行实验
B.取用的稀盐酸浓度和体积相同
C.取铁和稀盐酸反应,铝和稀硫酸反应
D.在相同的温度下进行实验
三、推断题(共0分)
9.(2022·山东济南·统考中考真题)请回答下列问题。
(1)实验室中有两瓶失去标签的无色溶液,已知是NaOH溶液和Ca(OH)2溶液中的各一种,小明和小红同学想用化学方法确定各是哪种溶液,并进行了实验探究。
①小明各取两种无色溶液少许,分别加入A、B两支试管中,用干净的长塑料管分别向两试管中的溶液里慢慢吹气,观察到A试管中有白色浑浊现象,B试管中无明显现象。则可判断A试管中加入的是_____(填化学式)溶液。
②小红从下列四种试剂中选取了一种试剂,进行鉴别实验,根据明显现象也成功鉴别了上述两种无色溶液。则小红所选的这种试剂是______(填选项序号之一)。
A.酚酞试液 B.稀盐酸 C.Na2CO3溶液 D.NaCl溶液
(2)化学小组的同学欲探究某固体混合物A的成分,已知A中可能含有NaCl、CaCO3、CuSO4、(NH4)2SO4四种物质中的两种或多种,按下图所示进行探究实验,出现的现象如图中所述。(设过程中所有发生的反应都恰好完全反应)
试根据实验过程和图示提供的信息,进行分析推理,回答下列问题:
①无色气体B的化学式为_______。
②无色气体E的化学式为_______。
③白色沉淀G的化学式为_______。
④根据上述实验现象推断,在固体混合物A里,上述四种物质中,肯定不存在的物质是_______(填化学式);肯定存在的物质是_______(填化学式)。
10.(2021·山东济南·统考中考真题)按要求填空:
(1)实验室中有两瓶没有贴标签的红色粉末,已知是铜粉和氧化铁粉末中的各一种,小明和小刚想用化学方法确定各是哪种物质,并进行了实验探究。
①小明各取少量两种红色粉末,分别加入A、B两支试管中,分别滴加适量稀盐酸,振荡,观察到A试管中的红色粉末逐渐溶解,形成黄色溶液,B试管中无明显现象。则A试管中加入的红色粉末是______(填化学式)。
②小刚从下列四种试剂中选取了一种试剂,也成功鉴别了上述两种红色粉末。则小刚所选的试剂是______(填选项序号之一)。
A.水B.NaCl溶液C.AgNO3溶液D.NaOH溶液
(2)已知某无色溶液A中的溶质可能是NaNO3和Na2CO3或两者之一,另有一种无色溶液B,其中的溶质可能是MgCl2和MgSO4或两者之一、按下图所示进行实验探究,实验现象如图中所述。(设过程中所有发生的反应都恰好完全反应)
试根据实验过程和图示提供的信息,进行分析推理,回答下列问题:
①气体C的化学式为______,沉淀H的化学式为______。
②在滤液G中,一定大量存在的阳离子是______(填离子符号)。
③写出步骤Ⅱ中生成沉淀F的化学方程式:______。
11.(2020·山东济南·统考中考真题)(1)在厨房中有两盒没有贴标签的白色固体,小明只知道是氯化钠和碳酸钠中的各一种,他想利用厨房里现有的物质,用化学方法确定各是哪种物质。
①小明所选择的鉴别试剂最好是下列选项中的_______(填选项序号之一)。
A 矿泉水 B 白醋
C 花生油 D 酱油
②取两种白色固体各少许,分别放在两只玻璃杯中,各倒入适量所选的鉴别试剂,观察到有一个玻璃杯中的固体逐渐溶解,并有气泡冒出,可证明这个玻璃杯中放入的白色固体是_______。
(2)粮食生产需要科学施肥。某化肥KNO3样品可能混入了NH4Cl、(NH4)2SO4、K2CO3三种物质中的一种或几种,现按下图所示进行实验探究,出现的现象如图中所述。(设过程中所有发生的反应都恰好完全反应)。
试根据实验过程和现象做出判断并回答:
①气体A为________________。
②实验过程Ⅱ中发生反应的化学方程式为____________。
③化肥样品中,肯定混入了上述三种物质中的___________(写化学式)。
四、实验题(共0分)
12.(2020·山东济南·统考中考真题)下图所示为实验室中常见气体制备、净化、干燥、收集和进行实验探究的部分仪器(组装实验装置时,可重复选择仪器),某化学小组的同学欲利用其进行下列化学实验。
试根据题目要求,回答下列问题:
(1)以过氧化氢溶液为原料(二氧化锰作催化剂),在实验室中制备并收集干燥的氧气,按照要求设计实验装置,连接仪器,并检验装置的气密性。
①所选仪器的连接顺序为_______。(从左到右填写仪器序号字母)。
②上述制氧气的化学反应方程式为_________。
③把带火星的木条伸入盛满氧气的集气瓶中,观察到木条_______的现象,说明氧气能支持燃烧。
(2)化学小组的同学用CO气体(含少量水蒸气),进行CO还原Fe2O3的探究实验。所选仪器按“CO(含少量水蒸气)→C→B→D→F”的顺序连接,并检验装置气密性。先通入CO气体(含少量水蒸气),然后加热,观察现象。
①欲通过测量反应前后D的质量变化(设反应生成的气体全部被D吸收),求算参加反应的CO的质量。在其他操作正确的条件下,若B的玻璃管内红棕色固体粉末完全变黑,此时测得D的质量增加ag,则实际参加反应的CO的质量为_____g(计算结果用含a的代数式表示)。
②上述实验装置中,F的作用是_________。
参考答案:
1.C
【详解】A、过滤时用玻璃棒引流是为了防止液体溅出来,实验操作合理;
B、手心对着标签拿试剂瓶倾倒液体是为了防止液体流下腐蚀标签,实验操作合理;
C、检验收集氧气的瓶是否满的方法是将带火星的木条放在集气瓶的瓶口,观察木条是否复燃,实验操作不合理;
D、用酒精灯的外焰给试管中的物质加热是因为酒精灯的外焰温度最高,实验操作合理。
故选C。
2.C
【详解】A.给试管中的液体加热时,试管口不可对着自己或他人,以免液体溅出伤人,选项A正确;
B.实验室用CO还原Fe2O3,应先通入CO气体,排出装置内的空气,然后用酒精喷灯加热,防止加热时发生爆炸,选项B正确;
C.测定某溶液的pH,不能用蒸馏水将pH试纸润湿,否则稀释了待测液,测量不准,选项C错;
D.稀释浓硫酸时,把浓硫酸沿器壁慢慢注入水中,并不断搅拌,选项D正确;
故选C。
3.B
【详解】A、可燃性气体与空气混合后点燃可能发生爆炸,为防止发生爆炸,进行氢气燃烧实验前一定先检验氢气纯度,不符合题意;
B、加热试管内液体时,为防止液体沸腾时喷出伤人,切不可将管口对着人,符合题意;
C、稀释浓硫酸时,要把浓硫酸缓缓地沿器壁注入水中,同时用玻璃棒不断搅拌,以使热量及时地扩散;一定不能把水注入浓硫酸中,不符合题意;
D、熄灭酒精灯时,不可用嘴吹灭,应该用灯帽盖灭,不符合题意。故选B。
4.BCD
【分析】根据已知条件,氯化铜和稀硫酸不反应,加入混合后无明显现象;氯化铜和氢氧化钠反应生成蓝色沉淀;氯化铜和硝酸钡不反应,无明显现象,不符合题意,则X一定为硫酸铜。硫酸铜和稀硫酸不反应,无明显现象,则乙为稀硫酸;硫酸铜和硝酸钡反应产生硫酸钡的白色沉淀,则甲为硝酸钡;硫酸铜和氢氧化钠反应生成氢氧化铜的蓝色沉淀,则丙为氢氧化钠。
【详解】A、根据分析可知,甲为硝酸钡,故A错误;
B、根据分析可知,溶液X为硫酸铜溶液,故B正确;
C、根据分析可知,乙为稀硫酸,故C正确;
D、根据分析可知,丙为氢氧化钠,硫酸铜和氢氧化钠反应生成硫酸钠和氢氧化铜的蓝色沉淀,故D正确;
故选BCD。
5.CD
【详解】A、将气体通过足量灼热的铜粉,铜能与氧气在加热的条件下反应生成氧化铜,铜与氮气不反应,除去了原物质,不符合题意;
B、加入过量的硝酸钡,硝酸钡和硫酸钠反应生成硫酸钡和硝酸钠,虽然除去了杂质,但是引入了新的杂质硝酸钡,不符合题意;
C、加入过量铁粉,铁与稀盐酸反应生成氯化亚铁和氢气,可除去杂质,符合题意;
D、氯化钠溶于水,碳酸钙难溶于水,加入足量水溶解,过滤,除去碳酸钙,蒸发结晶,干燥,可得氯化钠固体,符合题意。
故选CD。
6.ABC
【详解】A.向一定质量的CaCO3和Mg(OH)2的固体混合物中,加入过量稀盐酸,产生的气体是CO2,CO2与NaOH反应方程式为CO2+2NaOH=Na2CO3+H2O,生成的CO2通入足量NaOH溶液原理,溶液质量增加4.4g,依据质量守恒定律可知,生成的CO2质量为4.4g,A正确,符合题意;
B.酸与碱反应生成盐和水的反应称为中和反应,氢氧化镁是碱,盐酸是酸,向一定质量的CaCO3和Mg(OH)2的固体混合物中,加入过量稀盐酸,氢氧化镁与盐酸反应生成氯化镁和水的反应属于中和反应,所以反应过程中涉及到中和反应,B正确,符合题意;
C.向一定质量的CaCO3和Mg(OH)2的固体混合物中,加入过量稀盐酸的反应方程式为CaCO3+2HCl=CaCl2+H2O+CO2↑和Mg(OH)2+2HCl=MgCl2+2H2O,则溶液甲中含有CaCl2,其中的钙元素的质量与碳酸钙中钙元素的质量相等,分析CaCO3+2HCl=CaCl2+H2O+CO2↑反应可得如下关系
设钙元素的质量为x
则溶液甲中钙元素的质量为4g,C正确,符合题意;
D.依据向一定质量的CaCO3和Mg(OH)2的固体混合物中,加入过量稀盐酸的反应方程式为CaCO3+2HCl=CaCl2+H2O+CO2↑和Mg(OH)2+2HCl=MgCl2+2H2O,由于加入的盐酸过量,所以溶液甲中的溶质为CaCl2、MgCl2和HCl,即溶液甲中含三种溶质,D错误,不符合题意;
故选:ABC。
7.ACD
【分析】根据原物质和杂质的性质选择适当的除杂剂和分离方法,所谓除杂(提纯),是指除去杂质,同时被提纯物质不得改变。除杂质至少要满足两个条件:①一般加入的试剂只能与杂质反应,不能与原物质反应;②反应后不能引入新的杂质。
【详解】A、HCl能与氢氧化钠溶液反应生成氯化钠和水,氢气不与氢氧化钠溶液反应,再干燥,能除去杂质且没有引入新的杂质,符合除杂原则,故选项所采取的方法正确。
B、Na2CO3和NaOH溶液均能与适量稀盐酸反应,不但能把杂质除去,也会把原物质除去,不符合除杂原则,故选项所采取的方法错误.
C、NaCl固体易溶于水,AgCl难溶于水,可采取加水溶解、过滤、蒸发结晶的方法进行分离除杂,故选项所采取的方法正确.
D、HCl能与过量的碳酸钙反应生成氯化钙、水和二氧化碳,再过滤除去过量的碳酸钙,能除去杂质且没有引入新的杂质,符合除杂原则,故选项所采取的方法正确.
故选:ACD。
8.AC
【详解】在利用控制变量法探究物质性质时,变量只有一个,其余的量都相同。所以:
A、由于接触面积影响反应的速率,取用铁片和铝粉进行实验,不符合控制变量要求;
B、取用的稀盐酸浓度和体积相同,符合符合控制变量要求;
C、由于酸的种类不同,影响反应的速率,取铁和稀盐酸反应,铝和稀硫酸反应;不符合控制变量要求;
D、在相同的温度下进行实验,符合符合控制变量要求。
故选:AC。
9.(1) Ca(OH)2 C
(2) NH3 CO2 BaSO4 CuSO4 (NH4)2SO4、CaCO3
【解析】(1)
①因为二氧化碳和氢氧化钙反应生成碳酸钙沉淀和水,反应A试管中加入的是Ca(OH)2溶液;
②A、NaOH溶液和Ca(OH)2溶液都能使酚酞试液变红色,无法鉴别;
B、NaOH溶液和Ca(OH)2溶液都与稀盐酸发生反应,但无明显现象,无法鉴别;
C、碳酸钠与氢氧化钙反应生成白色碳酸钙沉淀和氢氧化钠,碳酸钠与氢氧化钠不反应,故可以鉴别;
D、NaOH溶液和Ca(OH)2溶液都不与NaCl溶液反应,无法鉴别。
故选C。
(2)
①因为硫酸铵与氢氧化钡反应生成白色硫酸钡沉淀、氨气和水,所以无色气体B的化学式为NH3;
②因为碳酸钙与氯化氢反应生成氯化钙、水和二氧化碳,所以无色气体E的化学式为CO2;
③根据图中反应现象和①、②问可知,白色沉淀G的化学式为BaSO4;
④根据上述实验现象推断,在固体混合物A里,上述四种物质中,硫酸铜溶于水为蓝色溶液,肯定不存在的物质是CuSO4;根据产生的无色气体B(氨气)和E(二氧化碳)推断出肯定存在的物质是(NH4)2SO4、CaCO3。
10.(1) Fe2O3 C
(2) CO2 AgCl H+、Na+、Ba2+
【详解】(1)①各取少量两种红色粉末,分别加入A、B两支试管中,分别滴加适量稀盐酸,振荡,观察到A试管中的红色粉末逐渐溶解,形成黄色溶液,B试管中无明显现象,氧化铁能与稀盐酸反应生成氯化铁和水,铜和稀盐酸不反应,故A试管中加入的是Fe2O3;
②A、氧化铁和铜均不溶于水,无法鉴别,不符合题意;
B、氯化钠和氧化铁、铜均不反应,无法鉴别,不符合题意;
C、硝酸银和氧化铁不反应,无明显现象,铜和硝酸银反应生成硝酸铜和银,有银白色固体析出,可以鉴别,符合题意;
D、氢氧化钠和氧化铁、铜均不反应,无法鉴别,不符合题意。
故选C;
(2)向溶液A中,加入适量稀盐酸,生成气体C和溶液D,碳酸钠和稀盐酸反应生成氯化钠、二氧化碳和水,硝酸钠和稀盐酸不反应,故溶液A中一定含碳酸钠;
向溶液B中加入适量氢氧化钡,氢氧化钡和氯化镁反应生成氢氧化镁和氯化钡,氢氧化钡和硫酸镁反应生成硫酸钡和氢氧化镁,向沉淀F中加入适量稀硝酸,沉淀全部溶解,故沉淀F中不含硫酸钡,说明溶液B中不含硫酸镁。
①气体C为碳酸钠和稀盐酸反应生成的二氧化碳,化学式为:CO2;
沉淀H为硝酸银和氯化钠、氯化钡反应生成的氯化银,化学式为:AgCl;
②碳酸钠和稀盐酸反应生成了氯化钠、二氧化碳和水,氯化钠和硝酸银反应生成了氯化银和硝酸钠,氯化镁和氢氧化钡反应生成了氢氧化镁和氯化钡,氯化钡和硝酸银反应生成氯化银和硝酸钡,加入的稀硝酸不参与反应,故在滤液G中,一定大量存在的阳离子是:H+、Na+、Ba2+;
③步骤Ⅱ中生成沉淀F的反应为氢氧化钡和氯化镁反应生成氢氧化镁和氯化钡,该反应的化学方程式为:。
11. B Na2CO3(碳酸钠) NH3(氨气) K2CO3、NH4Cl
【详解】(1)①白色固体是氯化钠和碳酸钠,白醋能与碳酸钠反应生成气体,与食盐不反应,故选B。
②因为Na2CO3+2HCl═2NaCl+H2O+CO2↑所以有气泡生成的烧杯中固体为碳酸钠。
(2)①碱能与铵根离子在加热条件下反应生成氨气,在样品中加Ba(OH)2溶液有气体生成,样品中一定含有铵盐,气体A为氨气。
②实验过程Ⅱ中氢氧化钡和碳酸钾反应生成碳酸钡沉淀,碳酸钡能与酸反应,实验过程Ⅱ中盐酸能与碳酸钡反应生成二氧化碳、水和氯化钡,反应的方程式为:。
③白色沉淀加稀盐酸生成气体,样品中一定含有碳酸盐,一定不含硫酸盐,因为硫酸钡不溶于酸,故样品中一定有K2CO3、NH4Cl。
12. A→C→E 复燃(或燃烧) 处理尾气,防止污染空气(其它合理答案可酌情给分)
【详解】(1)①实验目的在实验室中制备并收集干燥的氧气,实验原理是利用过氧化氢溶液分解生成水和氧气,则发生装置选A,由于制得氧气中含有水蒸气,所以用C装置干燥,氧气的密度比空气大,用E装置收集,故填:A→C→E;
②过氧化氢在二氧化锰催化下分解生成水和氧气,反应方程式为2H2O22H2O+O2↑;
③氧气能支持燃烧,把带火星的木条伸入盛满氧气的集气瓶中,观察到木条复燃;
(2)①设实际参加反应的CO的质量为x。
x=;
②一氧化碳具有可燃性,有毒,所以F的作用是将CO转化为CO2,防止污染空气。
山东省淄博市2020-2022三年中考化学真题知识点分类汇编-07化学实验: 这是一份山东省淄博市2020-2022三年中考化学真题知识点分类汇编-07化学实验,共15页。试卷主要包含了单选题,实验题,综合应用题,计算题等内容,欢迎下载使用。
山东省烟台市2020-2022三年中考化学真题知识点分类汇编-08化学实验: 这是一份山东省烟台市2020-2022三年中考化学真题知识点分类汇编-08化学实验,共21页。试卷主要包含了单选题,多选题,流程题,实验题,科学探究题等内容,欢迎下载使用。
山东省潍坊市2020-2022三年中考化学真题知识点分类汇编-08化学实验: 这是一份山东省潍坊市2020-2022三年中考化学真题知识点分类汇编-08化学实验,共22页。试卷主要包含了单选题,多选题,流程题,实验题,科学探究题等内容,欢迎下载使用。

