- 第04讲 质谱仪与回旋加速器(原卷版) 试卷 0 次下载
- 第04讲 质谱仪与回旋加速器(解析版) 试卷 试卷 0 次下载
- 第05讲 楞次定律(解析版) 试卷 试卷 0 次下载
- 第06讲 法拉第电磁感应定律(原卷版) 试卷 0 次下载
- 第06讲 法拉第电磁感应定律(解析版) 试卷 试卷 0 次下载
高中物理人教版 (2019)选择性必修 第二册1 楞次定律一课一练
展开第05讲 楞次定律
课程标准 | 课标解读 |
1.探究影响感应电流方向的因素; 2.理解楞次定律。 3. 用能量的观点解释楞次定律
| 1.通过实验探究电流表指针的偏转方向与感应电流方向之间的关系。 2.通过实验探究感应电流的方向与磁通量的变化之间的关系。 3.理解楞次定律,会用楞次定律判断感应电流的方向。 4.理解右手定则,会用右手定则判断感应电流的方向。 |
知识点01 实验:探究感应电流的方向
(一)实验原理
1.由电流表指针偏转方向与电流方向的关系,找出感应电流的方向.
2.通过实验,观察分析原磁场方向和磁通量的变化,记录感应电流的方向,然后归纳出感应电流的方向与原磁场方向、原磁通量变化之间的关系.
(二)实验器材
条形磁体,螺线管,灵敏电流计,导线若干,干电池,滑动变阻器,开关,电池盒.
(三)进行实验
1.探究电流表指针偏转方向和电流方向之间的关系.
实验电路如图所示:
结论:电流从哪一侧接线柱流入,指针就向哪一侧偏转,即左进左偏,右进右偏。
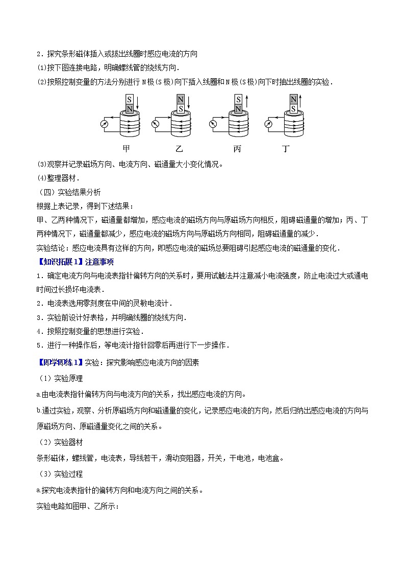
2.探究条形磁体插入或拔出线圈时感应电流的方向
(1)按下图连接电路,明确螺线管的绕线方向.
(2)按照控制变量的方法分别进行N极(S极)向下插入线圈和N极(S极)向下时抽出线圈的实验.
(3)观察并记录磁场方向、电流方向、磁通量大小变化情况。
(4)整理器材.
(四)实验结果分析
根据上表记录,得到下述结果:
甲、乙两种情况下,磁通量都增加,感应电流的磁场方向与原磁场方向相反,阻碍磁通量的增加;丙、丁两种情况下,磁通量都减少,感应电流的磁场方向与原磁场方向相同,阻碍磁通量的减少.
实验结论:感应电流具有这样的方向,即感应电流的磁场总要阻碍引起感应电流的磁通量的变化.
【知识拓展1】注意事项
1.确定电流方向与电流表指针偏转方向的关系时,要用试触法并注意减小电流强度,防止电流过大或通电时间过长损坏电流表.
2.电流表选用零刻度在中间的灵敏电流计.
3.实验前设计好表格,并明确线圈的绕线方向.
4.按照控制变量的思想进行实验.
5.进行一种操作后,等电流计指针回零后再进行下一步操作.
【即学即练1】实验:探究影响感应电流方向的因素
(1)实验原理
a.由电流表指针偏转方向与电流方向的关系,找出感应电流的方向。
b.通过实验,观察、分析原磁场方向和磁通量的变化,记录感应电流的方向,然后归纳出感应电流的方向与原磁场方向、原磁通量变化之间的关系。
(2)实验器材
条形磁体,螺线管,电流表,导线若干,滑动变阻器,开关,干电池,电池盒。
(3)实验过程
a.探究电流表指针的偏转方向和电流方向之间的关系。
实验电路如图甲、乙所示:
结论:电流从哪一侧接线柱流入,指针就向哪一侧偏转,即左进左偏,右进右偏。(指针偏转方向应由实验得出,并非所有电流表都是这样的)
b.探究条形磁体插入或拔出线圈时感应电流的方向
(i)按图连接电路,明确螺线管的绕线方向。
(ii)按照控制变量的方法分别进行N极(S极)向下插入线圈和N极(S极)向下时抽出线圈的实验。
(iii)观察并记录磁场方向、电流方向、磁通量大小变化情况,并将结果填入表格。
| 甲 | 乙 | 丙 | 丁 |
条形磁体运动的情况 | N极向下插入线圈 | S极向下插入线圈 | N极朝下时抽出线圈 | S极朝下时抽出线圈 |
原磁场方向(“向上”或“向下”) |
|
|
|
|
穿过线圈的磁通量变化情况(“增加”或“减少”) |
|
|
|
|
感应电流的方向(在螺线管上方俯视) | 逆时针 | 顺时针 | 顺时针 | 逆时针 |
感应电流的磁场方向(“向上”或“向下”) |
|
|
|
|
原磁场与感应电流磁场方向的关系 |
|
|
|
|
(iiii)整理器材。
(4)结果分析
根据上表记录,得到下述结果:
甲、乙两种情况下,磁通量都___________,感应电流的磁场方向与原磁场方向___________,阻碍磁通量的增加;丙、丁两种情况下,磁通量都___________,感应电流的磁场方向与原磁场方向___________,阻碍磁通量的减少。
实验结论:感应电流具有这样的方向,即___________总要___________引起感应电流的___________。
(5)注意事项
a.确定电流方向与电流表指针偏转方向的关系时,要用试触法并注意减小电流强度,防止电流过大或通电时间过长损坏电流表。
b.电流表选用零刻度在中间的灵敏电流计。
c.实验前设计好表格,并明确线圈的绕线方向。
d.按照控制变量的思想进行实验。
e.完成一种操作后,等电流计指针回零后再进行下一步操作。
知识点02 楞次定律与右手定则
(一)楞次定律
1.内容:感应电流具有这样的方向,即感应电流的磁场总要阻碍引起感应电流的磁通量的变化.
2.从能量角度理解楞次定律
感应电流沿着楞次定律所述的方向,是能量守恒定律的必然结果,当磁极插入线圈或从线圈内抽出时,推力或拉力做功,使机械能转化为感应电流的电能.
(二)右手定则
伸开右手,使拇指与其余四个手指垂直,并且都与手掌在同一个平面内;让磁感线从掌心进入,并使拇指指向导线运动的方向,这时四指所指的方向就是感应电流的方向.
(三)对楞次定律的理解
1.楞次定律中的因果关系
楞次定律反映了电磁感应现象中的因果关系,磁通量发生变化是原因,产生感应电流是结果.
2.对“阻碍”的理解
问题 | 结论 |
谁阻碍谁 | 感应电流的磁场阻碍引起感应电流的磁场(原磁场)的磁通量的变化 |
为何阻碍 | (原)磁场的磁通量发生了变化 |
阻碍什么 | 阻碍的是磁通量的变化,而不是阻碍磁通量本身 |
如何阻碍 | 当原磁场磁通量增加时,感应电流的磁场方向与原磁场的方向相反;当原磁场磁通量减少时,感应电流的磁场方向与原磁场的方向相同,即“增反减同” |
结果如何 | 阻碍并不是阻止,只是延缓了磁通量的变化,这种变化将继续进行,最终结果不受影响 |
3.“阻碍”的表现形式
从磁通量变化的角度看:感应电流的效果是阻碍磁通量的变化.
从相对运动的角度看:感应电流的效果是阻碍相对运动.
【知识拓展2】
(一)应用楞次定律判断感应电流方向的步骤
(1)明确所研究的闭合回路,判断原磁场方向.
(2)判断闭合回路内原磁场的磁通量变化.
(3)依据楞次定律判断感应电流的磁场方向.
(4)利用右手螺旋定则(安培定则)判断感应电流的方向。
(二)右手定则的理解和应用
1.右手定则适用范围:闭合电路的部分导体切割磁感线产生感应电流方向的判断.
2.右手定则反映了磁场方向、导体运动方向和感应电流方向三者之间的关系:
(1)大拇指所指的方向是导体相对磁场切割磁感线的运动方向,既可以是导体运动而磁场未动,也可以是导体未动而磁场运动,还可以是两者以不同速度同时运动.
(2)四指指向电流方向,切割磁感线的导体相当于电源.
3.楞次定律与右手定则的比较
规律 比较内容 | 楞次定律 | 右手定则 | |
区别 | 研究对象 | 整个闭合回路 | 闭合回路的一部分,即做切割磁感线运动的导体 |
适用范围 | 各种电磁感应现象 | 只适用于部分导体在磁场中做切割磁感线运动的情况 | |
联系 | 右手定则是楞次定律的特例 | ||
【即学即练2】在赤道上方沿东西方向水平放置一根导体棒,如果让导体棒静止开始释放,不考虑导体棒的旋转和空气阻力,那么导体棒下落过程中将( )
A.西端电势高于东端电势
B.先做加速运动,最后稳定做匀速运动
C.两端电势差不为零,但保持不变
D.以上说法均不对
【即学即练3】如图,圆环形导体线圈a平放在水平桌面上,在a的正上方固定一竖直螺线管b,二者轴线重合,螺线管b与电源、滑动变阻器连接成如图所示的电路。若将滑动变阻器的滑片P向下滑动,下列表述正确的是( )
A.线圈a中将产生沿顺时针方向(俯视)的感应电流 B.线圈a对水平桌面的压力F不变
C.穿过线圈a的磁通量减小 D.线圈a有收缩的趋势
考法01 探究感应电流的方向
【典例1】小张同学用图甲的实验装置“研究电磁感应现象”。断开开关瞬间,发现灵敏电流计的指针向左偏转了一下。
(1)闭合开关稳定后,将滑动变阻器的滑片向右滑动过程中,灵敏电流计的指针________(填“向左偏转”、“向右偏转”或“不偏转”);
(2)闭合开关稳定后,将线图A从线圈B抽出的过程中,灵敏电流计的指针__________(填“向左偏转”、“向右偏转”或“不偏转”);
(3)如图乙所示,为热敏电阻,其阻值随着周围环境温度的升高而减小。轻质金属环A用轻绳悬挂,与长直螺线管共轴,并位于其左侧。若周围环境温度急剧上升时,从左向右看,金属环A中电流方向_______(填“顺时针”或“逆时针”),金属环A将向________(填“左”或“右”)运动,并有________(填“收缩”或“扩张”)的趋势。
考法02 右手定则
【典例2】如图所示,一个闭合矩形金属线框abcd与一根绝缘轻杆相连,轻杆上端O点是一个固定转动轴,转动轴与线框平面垂直,线框静止时恰好位于蹄形磁铁的正中间,线框平面与磁感线垂直。现将线框从左侧某一高度处由静止释放,在线框左右摆动进入、离开磁场的过程中,关于线框受到磁场力的方向的分析正确的是( )
A.线框向左摆动进入、离开磁场的过程中,受力方向向左;向右摆动进入、离开磁场的过程中,受力方向向右
B.线框向左摆动进入、离开磁场的过程中,受力方向向右;向右摆动进入、离开磁场的过程中,受力方向向左
C.线框向左摆动进入、离开磁场的过程中,受力方向先向左后向右;向右摆动进入、离开磁场的过程中,受力方向先向右后向左
D.线框向左、向右摆动进入、离开磁场的过程中始终不受磁场力
考法03 楞次定律的应用
【典例3】如图(a),在同一平面内固定有一长直导线PQ和一导线框R,R在PQ的右侧。导线PQ中通有正弦交流电i,i的变化如图(b)所示,规定从Q到P为电流正方向。导线框R中的感应电动势( )
A.在t=时最大 B.在t=时改变方向
C.在t=时最大,且沿顺时针方向 D.在t=T时最大,且沿顺时针方向
题组A 基础过关练
1.如图所示,直导线固定于纸面内,一矩形线框,在纸面内从位置平移到位置的过程中,关于线框内产生的感应电流方向,下列叙述正确的是( )
A.一直逆时针 B.顺时针→逆时针
C.逆时针→顺时针→逆时针 D.顺时针→逆时针→顺时针
2.下列关于感应电流的说法正确的是( )
A.当闭合回路所在区域的磁场变化时,回路中一定产生感应电流
B.感应电流的磁场总要阻止引起感应电流的磁通量的变化
C.感应电流的磁场总要阻碍引起感应电流的磁通量的变化
D.感应电流的磁场总跟引起感应电流的磁场方向相反
3.弹簧上端固定下端悬挂一个磁体,用手托起磁体一定高度后自由释放,使磁体上下振动后,发现经t秒钟就停下来。如果在磁体下端放上一个固定的闭合线圈,使磁体上下振动时能穿过它,则这样停下的时间为T秒,下述判断正确的是( )
A. B. C. D.上述答案都不对
4.关于物理学研究方法及物理学家所作贡献的叙述正确的是( )
A.欧姆发现欧姆定律,说明了热现象和电现象之间存在联系
B.法拉第首先提出了电场线的概念,运用了理想化模型的方法
C.点电荷的概念突出了带电体的电荷量而忽略了带电体的质量,运用了理想化模型的方法
D.楞次在分析了许多实验事实后得出,感应电流应具有这样的方向,即感应电流的磁场总要阻碍引起感应电流的磁通量的变化
5.法拉第发现了电磁感应现象之后,又发明了世界上第一台发电机——法拉第圆盘发电机,揭开了人类将机械能转化为电能并进行应用的序幕。法拉第圆盘发电机的原理如图所示,将一个圆形金属盘放置在电磁铁的两个磁极之间,并使盘面与磁感线垂直,盘的边缘附近和中心分别装有与金属盘接触良好的电刷A、B,两电刷与灵敏电流计相连。当金属盘绕中心轴按图示方向转动时,下列说法错误的是( )
A.电刷A的电势低于电刷B的电势
B.若仅提高金属盘转速,灵敏电流计的示数将变大
C.若仅减小电刷A、B之间的距离,灵敏电流计的示数将变小
D.若仅将滑动变阻器滑动头向左滑,灵敏电流计的示数将变小
6.如图所示,A、B为大小、形状均相同且内壁光滑、但用不同材料制成的圆管,竖直固定在相同高度,两个相同的磁性小球,同时从A、B管上端的管口无初速释放,穿过A管的小球比穿过B管的小球先落到地面。下面对于两管的描述中可能正确的是 ( )
A.A管是用胶木制成的,B管是用玻璃制成的
B.A管是用铝制成的,B管是用胶木制成的
C.A管是用胶木制成的,B管是用塑料制成的
D.A管是用塑料制成的,B管是用铜制成的
7.为了探究楞次定律,某同学设计了如图所示的实验方案。他设想在一根较长的铁钉上,用漆包线绕了两个线圈A和B,希望利用其中一段漆包线中的电流变化使小磁针发生偏转,再利用安培定则判定感应电流的方向。
(1)请根据该同学的设想连接好电路;
(2)分析闭合开关瞬间,线圈A和B漆包线中电流的方向,以及小磁针N极的偏转情况;
(3)闭合开关,该同学发现小磁针偏转角度很小,现象并不明显.如何改进实验才能让现象更明显呢。
题组B 能力提升练
1.现代科学研究中常用到高速电子,电子感应加速器就是利用感生电场加速电子的设备。电子感应加速器主要由上、下电磁铁磁极和环形真空室组成。当电磁铁绕组通以变化的电流时会产生变化的磁场,穿过真空室所包围的区域内的磁通量也随时间变化,这时真空室空间内就产生应涡旋电场,电子将在涡旋电场作用下得到加速。如图所示(上方为侧视图下方为真空室的俯视图),若电子被“约束”在半径为的圆周上运动,当电磁铁绕组通以图中所示的电流时( )
A.电子在轨道上顺时针运动
B.保持电流的方向不变,当电流减小时,电子将加速
C.保持电流的方向不变,当电流增大时,电子将加速
D.被加速时电子做圆周运动的周期不变
2.航空母舰上飞机弹射起飞可以利用电磁驱动来实现。电磁驱动原理如图所示,当固定线圈中突然通入直流电流时,靠近线圈左端放置的金属环便向左弹射,如果在线圈左侧同一位置先后分别放置用铜和铝制成的形状完全相同的两个闭合金属环(电阻率ρ铜<ρ铝),闭合开关S的瞬间,下列判断正确的是( )
A.若仅将电池的正负极调换,其他条件不变,金属环将向右弹射
B.若将铜环放在线圈右侧,其他条件不变,铜环仍将向左运动
C.从左侧看环中感应电流沿逆时针方向
D.铜环中的感应电流大于铝环中的感应电流
3.在泗水县城某居民小区内,有一辆平板三轮车上水平装载着一个长方形铝合金窗框,三轮车沿平直道路自西向东行驶。若考虑到地磁场的存在,且在三轮车运动的区域内地磁场可视为匀强磁场,则铝合金窗框将发生电磁感应现象,下列判断中正确的是( )
A.窗框内将产生感应电流,且俯视窗框时窗框中的感应电流沿顺时针方向
B.窗框内将产生感应电流,且俯视窗框时窗框中的感应电流沿逆时针方向
C.窗框内无感应电流,但窗框的北侧电势较低
D.窗框内无感应电流,但窗框的北侧电势较高
4.如图所示,一个闭合金属圆环用绝缘细线挂于O点,将圆环拉离平衡位置并由静止释放,圆环摆动过程中经过有界的水平方向的匀强磁场区域,A、B为该磁场的竖直边界,磁场方向垂直于圆环所在平面向里,若不计空气阻力,则( )
A.圆环向右穿过磁场后,还能摆到释放位置 B.圆环离开磁场时具有收缩的趋势
C.圆环将在磁场中不停地摆动 D.圆环在磁场中运动时均有感应电流
5.如图所示,上下开口、内壁光滑的长铜管竖直放置。柱状小磁铁沿铜管的中心轴竖直放置,其下端与管上端开口齐平。让柱状小磁铁从静止开始下落,不计空气阻力。下列四幅图中,能正确描述柱状小磁铁在铜管中运动的速度大小v与时间t的关系的图像是( )
A. B.
C. D.
6.如图所示为安检门原理图,左边门框中有一发射线圈A,右边门框中有一接收线圈B,工作时发射线圈A中通变化的电流,假设某段时间内通电线圈A中存在顺时针方向(从左向右观察)均匀增大的电流,则当A、B间有一铜片时( )
A.接收线圈B中的感应电流方向为逆时针(从左向右观察),且感应电流大小比无铜片时要小
B.接收线圈B中的感应电流方向为逆时针(从左向右观察),且感应电流大小比无铜片时要大
C.接收线圈B中的感应电流方向为顺时针(从左向右观察),且感应电流大小比无铜片时要大
D.接收线圈B中的感应电流方向为顺时针(从左向右观察),且感应电流大小比无铜片时要小
7.某同学想应用楞次定律判断线圈缠绕方向,设计的实验装置原理图如图甲所示。选用的器材有:一个磁性很强的条形磁铁,两个发光二极管(电压在1.5V至5V都可发光且保证安全),一只多用电表,导线若干。操作步骤如下:
①用多用电表的欧姆档测出二极管的正、负极;
②把二极管、线圈按如图甲所示电路用导线连接成实验电路;
③把条形磁铁插入线圈时,二极管A发光;拔出时,二极管B发光;
④根据楞次定律判断出线圈的缠绕方向。
请回答下列问题:
(1)线圈缠绕方向如图乙中的___________(填“A”或“B”)。
(2)条形磁铁运动越快,二极管发光的亮度就越大,这说明感应电动势随___________的增大而增大。
(3)这位同学想用这个装置检测某电器附近是否有强磁场,他应该如何做?请你给出一条建议:___________。
题组C 培优拔尖练
1.如图甲所示,两个闭合圆形线圈A、B的圆心重合,放在同一水平面内,线圈A中通以如图乙所示的变化电流,设t=0时电流沿逆时针方向(图中箭头所示)。关于线圈B的电流方向和所受安培力产生的效果,下列说法中正确的是( )
A.在0<t<t1时间内,有顺时针方向的电流,且有收缩的趋势
B.在0<t<t1时间内,有逆时针方向的电流,且有扩张的趋势
C.在t1<t<t2时间内,有顺时针方向的电流,且有收缩的趋势
D.在t1<t<t2时间内,有逆时针方向的电流,且有扩张的趋势
2.如图所示,用弹性导线制成的大线圈A和小线圈B放置在相距较远的绝缘水平面内,图甲线圈A内部有一方形磁场区域,图乙线圈B处于另一方形磁场区域中,磁场方向竖直向下,若两方形磁场的磁感应强度逐渐增大,下列说法正确的是( )
A.线圈A、B都会收缩 B.线图A、B都会扩张
C.线圈A大小不发生变化,B收缩 D.线圈A收缩,B大小不发生变化
3.如图所示为安检门原理图,左边门框中有一通电线圈,右边门框中有一接收线圈。工作过程中某段时间通电线圈中存在顺时针方向(左视图)均匀增大的电流,则下列说法正确的是(电流方向判断均从门的左测观察)( )
A.无金属片通过时,接收线圈中不产生感应电流
B.无金属片通过时,接收线圈中产生顺时针方向的感应电流
C.有金属片通过时,接收线圈中的感应电流方向为逆时针,且感应电流大小比无金属片通过时要小
D.有金属片通过时,接收线圈中的感应电流方向为逆时针,且感应电流大小比无金属片通过时要大
4.如图所示,在等腰直角三角形abc内存在垂直纸面向外的匀强磁场,三角形efg是与三角形abc形状相同的导线框,x轴是两个三角形的对称轴。现让导线框efg在纸面内沿x轴向右匀速穿过磁场,规定顺时针方向为电流的正方向,在导线框通过磁场的过程中,感应电流i随时间t的变化图象是( )
A. B. C. D.
5.如图所示,通电螺线管置于水平放置的光滑平行金属导轨MN和PQ之间,ab和cd是放在导轨上的两根金属棒,它们分别静止在螺线管的左右两侧,现使滑动变阻器的滑动触头向左滑动,则ab和cd棒的运动情况是( )
A.ab向左运动,cd向右运动 B.ab向右运动,cd向左运动
C.ab、cd都向右运动 D.ab、cd保持静止
6.如图为两组同心闭合线圈的俯视图,若内线圈通有图示的I1方向的电流,则当I1增大时外线圈中的感应电流I2的方向及I2受到的安培力F的方向分别是( )
A.I2顺时针方向,F沿半径指向圆心 B.I2顺时针方向,F沿半径背离圆心向外
C.I2逆时针方向,F沿半径指向圆心 D.I2逆时针方向,F沿半径背离圆心向外
7.如图所示,金属棒ab置于电阻不计、水平放置的U形光滑导轨上,在虚线ef右侧存在磁感应强度大小为B、方向垂直导轨平面向下的有界匀强磁场。在ef左侧的无磁场区域cdef内有一半径很小的金属圆环L,圆环与导轨在同一平面内。金属棒ab在水平恒力F的作用下从磁场左边界ef处由静止开始向右加速运动,在此过程中,回路abdc中电流沿______ (选填“顺时针方向”或“逆时针方向”),圆环L有______ (选填“收缩”或“扩张”)趋势,圆环内产生的感应电流沿______ (选填“顺时针方向”或“逆时针方向”)。
2024年高考物理第一轮考点复习精讲精练(全国通用) 第23讲 电磁感应现象 楞次定律(原卷版+解析): 这是一份2024年高考物理第一轮考点复习精讲精练(全国通用) 第23讲 电磁感应现象 楞次定律(原卷版+解析),共34页。试卷主要包含了磁通量,电磁感应现象,楞次定律的使用步骤,如图等内容,欢迎下载使用。
高中物理沪科技版(2020)选修第二册第一节 楞次定律同步测试题: 这是一份高中物理沪科技版(2020)选修第二册第一节 楞次定律同步测试题,共15页。试卷主要包含了磁通量,电磁感应现象,楞次定律的使用步骤,如图等内容,欢迎下载使用。
05讲 功、功率与机械能专题强化训练原卷版: 这是一份05讲 功、功率与机械能专题强化训练原卷版,共10页。试卷主要包含了单选题,多选题,解答题等内容,欢迎下载使用。

