高中物理人教版 (2019)必修 第二册3 实验:探究平抛运动的特点随堂练习题
展开一、抛体运动和平抛运动
1.抛体运动:以一定的速度将物体抛出,在空气阻力可以忽略的情况下,物体只受重力作用的运动.
2.平抛运动:初速度沿水平方向的抛体运动.
3.平抛运动的特点:
(1)初速度沿水平方向;
(2)只受重力作用.
二、实验目的
探究物体做平抛运动的特点,即物体的速度和位移随时间的变化关系.
三、实验思路
1.基本思路:根据运动的分解,把平抛运动分解为不同方向上两个相对简单的直线运动,分别研究物体在这两个方向的运动特点.
2.平抛运动的分解:可以尝试将平抛运动分解为水平方向的分运动和竖直方向的分运动.
四、进行实验
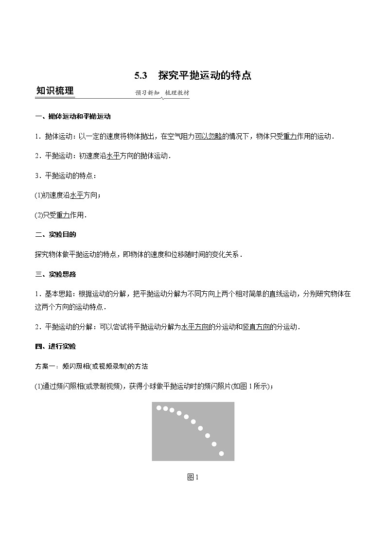
方案一:频闪照相(或视频录制)的方法
(1)通过频闪照相(或录制视频),获得小球做平抛运动时的频闪照片(如图1所示);
图1
(2)以抛出点为原点,建立直角坐标系;
(3)通过频闪照片描出物体经过相等时间间隔所到达的位置;
(4)测量出经过T、2T、3T、…时间内小球做平抛运动的水平位移和竖直位移,并填入表格;
(5)分析数据得出小球水平分运动和竖直分运动的特点.
方案二:分别研究水平和竖直方向分运动规律
步骤1:探究平抛运动竖直分运动的特点
图2
(1)如图2所示,用小锤击打弹性金属片后,A球做平抛运动;同时B球被释放,做自由落体运动.观察两球的运动轨迹,听它们落地的声音.
(2)分别改变小球距地面的高度和小锤击打的力度,即改变A球的初速度,发现两球仍同时落地,说明平抛运动在竖直方向的分运动为自由落体运动.
步骤2:探究平抛运动水平分运动的特点
1.装置和实验
(1)如图3所示,安装实验装置,使斜槽M末端水平,使固定的背板竖直,并将一张白纸和复写纸固定在背板上,N为水平放置的可上下调节的倾斜挡板.
图3
(2)让钢球从斜槽上某一高度滚下,从末端飞出后做平抛运动,使小球的轨迹与背板平行.钢球落到倾斜的挡板N上,挤压复写纸,在白纸上留下印迹.
(3)上下调节挡板N,进行多次实验,每次使钢球从斜槽上同一(选填“同一”或“不同”)位置由静止滚下,在白纸上记录钢球所经过的多个位置.
(4)以斜槽水平末端端口处小球球心在白纸上的投影点为坐标原点O,过O点画出竖直的y轴和水平的x轴.
(5)取下坐标纸,用平滑的曲线把这些印迹连接起来,得到钢球做平抛运动的轨迹.
(6)根据钢球在竖直方向是自由落体运动的特点,在轨迹上取竖直位移为y、4y、9y…的点,即各点之间的时间间隔相等,测量这些点之间的水平位移,确定水平方向分运动特点.
(7)结论:平抛运动在相等时间内水平方向位移相等,平抛运动水平方向为匀速直线运动.
2.注意事项
(1)实验中必须调整斜槽末端的切线水平,使小球做平抛运动(调节方法:将小球放在斜槽末端水平部分,若小球静止,则斜槽末端水平).
(2)背板必须处于竖直面内,固定时要用铅垂线检查坐标纸竖线是否竖直.
(3)小球每次必须从斜槽上同一位置由静止释放,这样可以使小球每次的轨迹相同.
(4)坐标原点不是槽口的端点,应是小球出槽口时小球球心在背板上的投影点.
(5)小球开始滚下的位置高度要适中,以使小球做平抛运动的轨迹由坐标纸的左上角一直到达右下角为宜.
【经典例题1】(安徽省合肥市第十一中学2019-2020学年高一(下)期末考试物理试题) 如图,是“研究平抛物体运动”的实验装置图,通过描点画出平抛小球的运动轨迹。
(1)以下是实验过程中的一些做法,其中合理的有_____。
A.安装斜槽轨道,使其末端保持水平
B.木板必须保持竖直
C.每次小球应从同一高度由静止释放
D.为描出小球的运动轨迹,描绘的点可以用折线连接
(2)实验得到平抛小球的运动轨迹,在轨迹上取一些点,以平拋起点为坐标原点,测量它们的水平坐标和竖直坐标,图中图像能说明平抛小球运动轨迹为抛物线的是_____。
A. B.
C. D.
(3)下图是某同学根据实验画出平抛小球的运动轨迹,为平抛的起点,在轨迹上任取三点、、,测得点坐标,为,两点水平间距为。则平抛小球的初速度为_____,若点的竖直坐标为,则小球在点的速度为_____。(结果保留两位有效数字,取)
【变式训练1】(西藏拉萨市第二高级中学2019-2020学年高一(下)期末测试物理试题)13. 在研究“平抛运动”实验中,(1)图1是横档条,卡住平抛小球,用铅笔标注小球最高点,确定平抛运动轨迹的方法,坐标原点应选小球在斜槽末端时的_______ .
A.球心 B.球的上端 C.球的下端
在此实验中,下列说法正确是________ .
A. 斜槽轨道必须光滑 B.记录的点应适当多一些
C.用光滑曲线把所有的点连接起来D.y轴的方向根据重垂线确定
(2)图2是利用图1装置拍摄小球做平抛运动的频闪照片,由照片可以判断实验操作错误的是____ .
A.释放小球时初速度不为零 B.释放小球的初始位置不同 C.斜槽末端切线不水平
(3)图3是利用稳定的细水柱显示平抛运动轨迹的装置,其中正确的是_______.
【经典例题2】(海南省西南大学东方实验中学2019-2020学年高一(下)期末模拟物理试题)14. “探究平抛运动的规律”的实验中,用一张印有小方格的纸记录轨迹,在方格纸上建立如图所示的坐标系,小方格的边长L=6.4cm,若小球在平抛运动实验中记录了几个位置如图中的a、b、c、d、e所示.(g=10m/s2)
(1)图示的几个位置中,明显有问题的是________;
(2)小球平抛的初速度为________m/s;
(3)小球经过位置b的速度为________m/s.
【变式训练2】(陕西省榆林市绥德县绥德中学2019-2020学年高一(下)期末模拟检测物理试题)13. (1)下列有关“探究平抛物体的运动”实验说法正确的是( )
A.小球与斜槽之间必须光滑无摩擦
B.安装斜槽时其末端一定要水平
C.应使用密度大、体积小的金属球
D.每次释放小球必须从同一高度沿斜槽滚下
(2)在上面实验中同时用闪光照相方法研究平抛运动规律时,由于某种原因,只拍到了部分方格背景及小球的三个瞬时位置A、B、C(如图示).若已知每小格的实际边长均为L=5cm.则小球做平抛运动的初速度v0=___m/s,小球经B点时的竖直分速度vBy=____m/s(g取10m/s2).
1.(西藏拉萨市第四中学2019-2020学年高一(下)期末物理试题)13. 图甲是“研究平抛物体的运动”的实验装置图。
(1)在研究平抛运动的实验中,下列说法正确的是__________。
A.必须称出小球的质量
B.斜槽轨道必须是光滑的
C.斜槽轨道末端可以不是水平的
D.应该使小球每次从斜槽上相同位置从静止开始滑下
(2)在一次实验中通过实验,记录了小球在运动途中的三个位置,如图乙所示,方格纸每个格的边长L=5cm,则该小球做平抛运动的初速度为______m/s;B点的竖直分速度为______m/s(g=10m/s2)。
2.(西藏林芝市第二高级中学2019-2020学年高一(下)期末物理试题)16. 采用如图所示的实验装置做“研究平抛运动”的实验
(1)实验时需要下列哪个器材____
A.弹簧秤 B.重锤线 C.打点计时器
(2)做实验时,让小球多次沿同一轨道运动,通过描点法画出小球平抛运动的轨迹.下列的一些操作要求,正确的是____
A.每次必须由同一位置静止释放小球
B.每次必须严格地等距离下降记录小球位置
C.小球运动时不应与木板上的白纸相接触
D.记录的点应适当多一些
(3)若用频闪摄影方法来验证小球在平抛过程中水平方向是匀速运动,记录下如图所示的频闪照片.在测得x1,x2,x3,x4后,需要验证的关系是________________.已知频闪周期为T,用下列计算式求得的水平速度,误差较小的是____
A. B. C. D.
3.(安徽省合肥市第六中学2019-2020学年高一(下)期末考试物理试题)13. 用如图1所示装置研究平抛运动。将白纸和复写纸对齐重叠并固定在竖直的硬板上。钢球沿斜槽轨道PQ滑下后从Q点飞出,落在水平挡板MN上。由于挡板靠近硬板一侧较低,钢球落在挡板上时,钢球侧面会在白纸上挤压出一个痕迹点。移动挡板,重新释放钢球,如此重复,白纸上将留下一系列痕迹点。
(1)下列实验条件必须满足的有_____________。
A.小球每次必须从斜槽上同一位置由静止释放
B.斜槽轨道要尽量光滑些
C.斜槽轨道末端必须保持水平
D.本实验必需的器材还有刻度尺和停表
(2)为定量研究,建立以水平方向为x轴、竖直方向为y轴的坐标系。取平抛运动的起始点为坐标原点,将钢球静置于Q点,钢球的_____________(选填“最上端”、“最下端”或者“球心”)对应白纸上的位置即为原点;在确定y轴时_____________(选填“需要”或者“不需要”)y轴与重锤线平行。
(3)伽利略曾研究过平抛运动,他推断∶从同一炮台水平发射的炮弹,如果不受空气阻力,不论它们能射多远,只要下落高度相同,在空中飞行的时间都一样。这实际上是因为平抛物体_____________。
A.在水平方向上做匀速直线运动
B.在竖直方向上做自由落体运动
C.在下落过程中机械能守恒
4.(广西梧州市2019-2020学年高一(下)期末考试物理试题)13. (1)在用小球、斜槽、重垂线、木板、坐标纸、图钉、铅笔做 “研究平抛运动”的实验中,下列说法正确的是______
A.斜槽轨道必须光滑
B.斜槽轨道末短可以不水平
C.应使小球每次从斜槽上相同的位置自由滑下
D.要使描出的轨迹更好地反映小球的真实运动,记录的点应适当多一些
(2)若某次研究平抛运动的实验中,用一张印有小方格的纸记录轨迹,小方格的边长L,小球在平抛运动途中的几个位置如图中的a、b、c、d所示,则小球平抛的初速度v0= __ (用g,L表示),a点______ (选填“是”或“不是”) 小球的抛出点.
.(四川省泸州市2019-2020学年高一(下)期末考试物理试题)13. 某同学在做“测量平抛运动初速度”的实验研究时,实验简要步骤如下:
(1)按实验要求安装好器材,如图甲所示。注意斜槽末端切线要____,记下平抛初位置O点和过O点的水平线与竖直线。
(2)让小球多次从同一位置静止释放,在一张印有小方格的纸上记下小球经过的一系列位置,如图乙中A、B、C所示。
(3)取下方格纸,以O为原点,以水平线为x轴,竖直线为y轴建立坐标系,用平滑曲线画出小球平抛运动的轨迹。
(4)已知图中每个方格边长为,重力加速度g取,则小球从A到B的运动时间是__s,小球做平抛运动的初速度是____。
抛出时间
T
2T
3T
4T
5T
水平位移
竖直位移
结论
水平分运动特点
竖直分运动特点
人教版 (2019)3 实验:探究平抛运动的特点当堂达标检测题: 这是一份人教版 (2019)3 实验:探究平抛运动的特点当堂达标检测题,共15页。试卷主要包含了用如图1所示装置研究平抛运动等内容,欢迎下载使用。
物理必修 第二册2 重力势能课后练习题: 这是一份物理必修 第二册2 重力势能课后练习题,共11页。
物理1 功与功率课时作业: 这是一份物理1 功与功率课时作业,共17页。

