北师大版高中生物选择性必修3第三节基因工程的操作程序课堂作业含答案1
展开【基础】第三节基因工程的操作程序-1课堂练习
一.单项选择
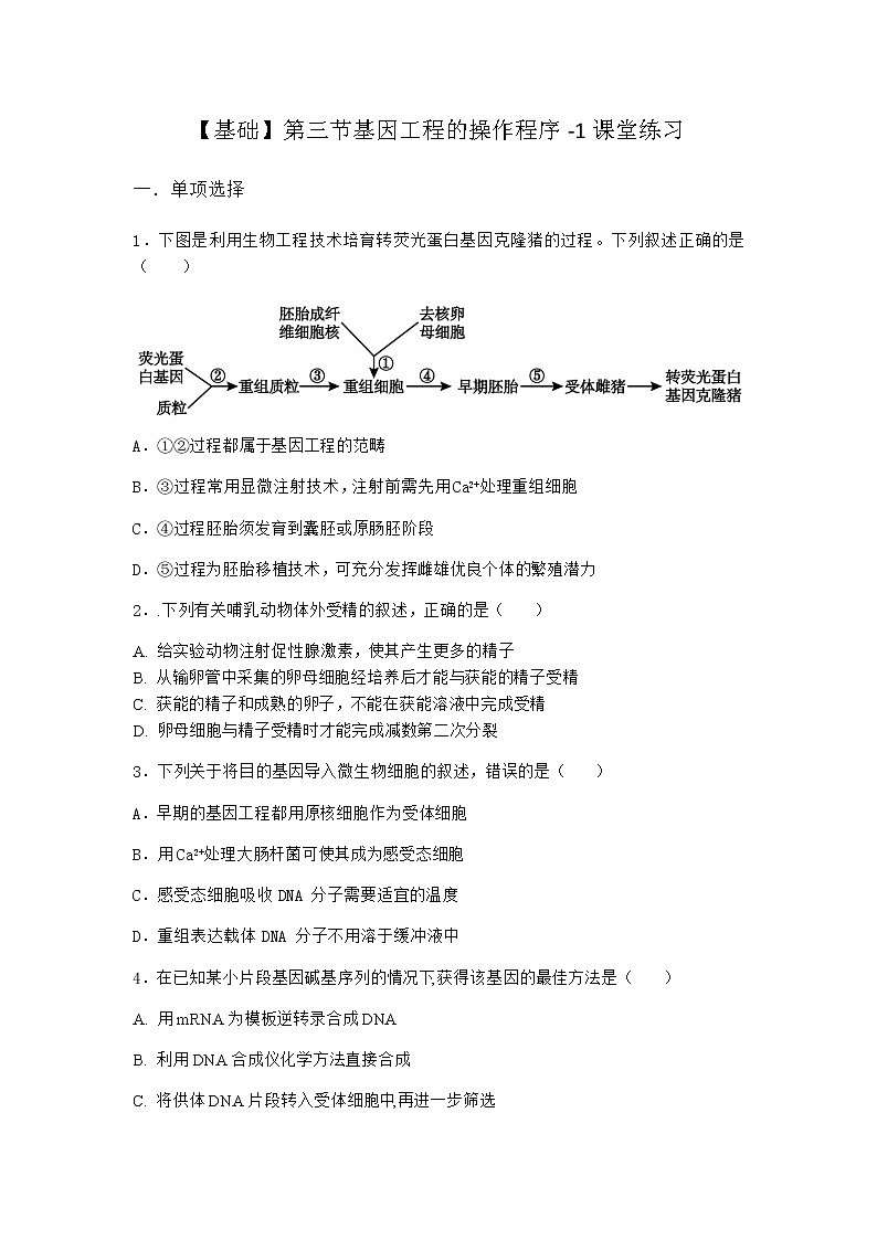
1.下图是利用生物工程技术培育转荧光蛋白基因克隆猪的过程。下列叙述正确的是( )
A.①②过程都属于基因工程的范畴
B.③过程常用显微注射技术,注射前需先用Ca2+处理重组细胞
C.④过程胚胎须发育到囊胚或原肠胚阶段
D.⑤过程为胚胎移植技术,可充分发挥雌雄优良个体的繁殖潜力
2..下列有关哺乳动物体外受精的叙述,正确的是( )
A. 给实验动物注射促性腺激素,使其产生更多的精子
B. 从输卵管中采集的卵母细胞经培养后才能与获能的精子受精
C. 获能的精子和成熟的卵子,不能在获能溶液中完成受精
D. 卵母细胞与精子受精时才能完成减数第二次分裂
3.下列关于将目的基因导入微生物细胞的叙述,错误的是( )
A.早期的基因工程都用原核细胞作为受体细胞
B.用Ca2+处理大肠杆菌可使其成为感受态细胞
C.感受态细胞吸收 DNA 分子需要适宜的温度
D.重组表达载体 DNA 分子不用溶于缓冲液中
4.在已知某小片段基因碱基序列的情况下,获得该基因的最佳方法是( )
A. 用mRNA为模板逆转录合成DNA
B. 利用DNA合成仪化学方法直接合成
C. 将供体DNA片段转入受体细胞中,再进一步筛选
D. 由蛋白质的氨基酸序列推测mRNA
5. B基因存在于水稻基因组中,仅在体细胞和精子中正常表达,在卵细胞中不转录。为研究B基因表达对卵细胞的影响,设计了如下实验来获取能够在卵细胞中表达B基因的转基因植株。
注:启动子是指可在水稻卵细胞中启动转录的启动子;Luc基因表达的荧光素酶能催化荧光素产生荧光
下列关于该实验的叙述,不正确的是( )
A. B基因在水稻卵细胞中不转录,可能是B基因的启动子在卵细胞中无法启动转录
B. 可从水稻体细胞和精子中提取RNA构建的cDNA文库中获得B基因中编码蛋白的序列
C. 过程②在培养基中加入卡那霉素以检测T-DNA是否整合到水稻细胞染色体DNA上
D. 鉴定和筛选转基因植株时,可以检测加入荧光素的该植株卵细胞中是否发出荧光
6.下图表示从细菌中获取目的基因的两种方法,以下说法中错误的是( )
A.甲方法可建立基因组文库
B.乙方法可建立cDNA 文库
C.甲方法要以核苷酸为原料
D.乙方法需要逆转录酶参与
7.下列关于目的基因获取的叙述,不正确的是( )
A.目的基因可以从自然界中已有的物种中分离出来
B.目的基因是编码蛋白质的结构基因或一些调控因子
C.部分基因文库是指利用人工方法构建的 cDNA 文库
D.核苷酸序列已知.基因较小时可人工合成目的基因
8.下列关于将目的基因导入植物细胞的方法中,不正确的是( )
A.花粉管通道法是我国科学家独创的一种转化方法
B.基因枪法又称微弹轰击法,虽然有效但成本较高
C.自然条件下农杆菌不感染单子叶植物和裸子植物
D.农杆菌 Ti 质粒上的 T-DNA 可转移至受体细胞中
9.农杆菌Ti质粒上的T-DNA可以转移并随机插入到被侵染植物的染色体DNA中。研究者将下图中被侵染植物的DNA片段连接成环,并以此环为模板进行PCR,扩增出T-DNA插入位置两侧的未知序列,据此可确定T-DNA插入的具体位置。下列有关说法,正确的是( )
A.农杆菌在自然条件下对大多数单子叶植物有感染能力
B.利用图中的引物②.③组合可扩增出两侧的未知序列
C.进行PCR扩增时需要有解旋酶和热稳定DNA聚合酶
D.与受体细胞基因组序列比对可确定T-DNA的插入位置
10.科学家将含人的抗胰蛋白酶基因的DNA片段注射到羊的受精卵中,由该受精卵发育成的羊能分泌含抗胰蛋白酶的奶。这一过程不涉及( )
A.DNA的自我复制 B.以DNA的一条链为模板合成RNA
C.RNA的自我复制 D.按照RNA密码子的排列顺序合成蛋白质
11.用基因工程技术生产羧酸酯酶(CarE)制剂的流程如图所示,下列叙述错误的是( )
A.过程①指 mRNA 的反转录过程,需解旋酶和 DNA 聚合酶
B.过程②从 cDNA 中获得的CarE基因无启动子和内含子
C.过程③须用Ca2+处理大肠杆菌,使其处于感受态状态
D.过程④得到的工程菌是指能使 CarE 基因高效表达的菌类细胞株系
12.下列关于基因表达载体构建的叙述,正确的是( )
A.目的基因的复制和表达均启动于复制原点
B.可用相同的限制酶来切割目的基因和载体
C.用标记基因选出的受体细胞一定含目的基因
D.基因表达载体中有起始密码子和终止密码子
13.下列关于基因工程的叙述,正确的是( )
A.为育成抗除草剂的作物新品种,导入抗除草剂基因时只能以受精卵为受体
B.细菌的所有环状DNA均是基因工程常用的运载体
C.通常用一种限制酶处理含目的基因的DNA,用另一种限制酶处理运载体DNA
D.基因工程中常以抗生素抗性基因作为标记基因
14.一个基因表达载体的构建不应包括( )
A. 目的基因 B. 启动子 C. 终止密码 D. 标记基因
15.培育草莓脱毒苗所采用的主要技术是
A.组织培养 B.细胞杂交 C.显微注射 D.核移植
16.在下列基因工程的基本操作步骤中,未发生碱基互补配对的是( )
A. 构建cDNA文库
B. 重组质粒导入受体细胞
C. 目的基因与质粒构建重组质粒
D. 目的基因在受体细胞内表达
17.在基因表达载体的构建中,下列说法不正确的是( )
①一个表达载体的组成包括目的基因.启动子.终止子
②启动子是一段有特殊结构的DNA片段,有了它才能驱动基因转录出mRNA
③终止子的作用是使转录在所需要的地方停止
④所有基因表达载体的构建是完全相同的
A.②③ B.①④ C.①② D.③④
18.荧光定量PCR技术可定量检测样本中某种DNA含量。其原理是:在PCR反应体系中每加入一对引物的同时加入一个与某条模板链互补的荧光探针,当Taq酶催化子链延伸至探针处,会水解探针,使荧光监测系统接受到荧光信号,即每扩增一次,就有一个荧光分子生成。相关叙述错误的是( )
A.引物与探针均具特异性,与模板结合时遵循碱基互补配对原则
B.Taq酶可以催化子链沿着3'→5'方向延伸,需dNTP作为原料
C.若循环次数相同则反应最终的荧光强度与起始状态模板DNA含量呈正相关
D.若用cDNA作模板,上述技术也可检测某基因的转录水平
参考答案与试题解析
1.【答案】D
【解析】
分析题图:该荧光克隆猪的培育涉及了多项生物工程技术。首先导入目的基因的猪胎儿成纤维细胞要经过动物细胞培养筛选出转基因体细胞,然后该细胞的细胞核与去核卵细胞进行细胞核移植获得重组细胞,重组细胞经过早期胚胎培养到桑葚胚或囊胚期,最后经过胚胎移植技术将早期胚胎移植到代孕母猪子宫内,最后生成荧光克隆猪。该过程中利用基因工程.动物细胞培养.细胞核移植.早期胚胎培养和胚胎移植等技术。
解答:
A.①过程属于细胞工程的范畴,②过程属于基因工程,A错误;
B.③过程将基因表达载体导入动物细胞常用显微注射技术,不需先用Ca2+处理重组细胞,B错误;
C.④过程重组细胞经过早期胚胎培养到桑葚胚或囊胚期移植,C错误;
D.⑤过程为胚胎移植技术,其优点是可充分发挥雌雄优良个体的繁殖潜力,D正确。
故选D。
2.【答案】D
【解析】
A.给实验动物注射促性腺激素,目的是使其产生更多的卵细胞,A错误;
B.从卵巢中采集的卵母细胞一般培养到成熟后才与精子共同培养完成受精,B错误;
C.体外受精是指获能的精子和成熟的卵子在相应受精溶液或获能液中受精,C错误;
D.次级卵母细胞减数第二次分裂是在精子和卵子结合过程中完成的,D正确。
故选D。
3.【答案】D
【解析】
试题分析:
将目的基因导入受体细胞:根据受体细胞不同,导入的方法也不一样。
(1)将目的基因导入植物细胞的方法有农杆菌转化法.基因枪法和花粉管通道法;
(2)将目的基因导入动物细胞最有效的方法是显微注射法;
(3)将目的基因导入微生物细胞的方法是感受态细胞法。
解答:
A.因为原核生物繁殖速度快.遗传物质相对较少.多为单细胞,操作简便,因此,早期的基因工程都用原核细胞作为受体细胞A正确;
B.当受体细胞是微生物细胞时(如大肠杆菌),常采用感受态细胞法,即首先用Ca2+(或CaCl2)处理微生物细胞,使其处于一种能吸收周围环境中DNA分子的生理状态,这种细胞称为感受态细胞,B正确;
C.感受态细胞吸收DNA分子需要适宜的温度和酸碱度才能完成转化过程,C正确;
D.重组表达载体DNA分子需要溶于缓冲液中与感受态细胞混合以便实现转化过程,D错误。
故选D。
4.【答案】B
【解析】根据获取目的基因的方法:在目的基因的序列为未知的情况下,可以采用从基因文库中获取目的基因;在目的基因比较小,核苷酸序列已知的情况下常采用人工合成法.所以在已知某小片段基因碱基序列的情况下,获得该基因的最佳方法是以4种脱氧核苷酸为原料利用DNA合成仪化学方法直接合成,所以B正确,ACD错误。
5.【答案】C
【解析】A.启动子是与RNA聚合酶结合并能起始mRNA合成的序列,所以B基因在水稻卵细胞中不能转录,可能是B基因的启动子在卵细胞中无法启动转录,A正确;
B.目的基因获取途径之一就是从cDNA文库中获得,B正确;
C.检测T-DNA是否整合到水稻细胞染色体DNA上,应该用DNA分子杂交法,C错误;
D.由于基因表达载体上有Luc基因,其表达的荧光素酶能催化荧光素产生荧光,所以在鉴定和筛选转基因植株时,可以检测加入荧光素的该植株卵细胞中是否发出荧光,D正确。
故选C。
6.【答案】C
【解析】
试题分析:
基因文库包括基因组文库和部分基因文库(如cDNA文库)。将含有某种生物不同基因的许多DNA片段,导入受体菌的群体中储存,各个受体菌分别含有这种生物的不同的基因,称为基因文库。如果这个文库包含了某种生物的所有基因,那么,这种基因文库叫做基因组文库。如果这个文库只包含了某种生物的一部分基因,这种基因文库叫做部分基因文库,例如cDNA文库,首先得到mRNA,再反转录得cDNA,形成文库。cDNA文库与基因组文库的区别在于cDNA文库在mRNA拼接过程中已经除去了内含子等成分,便于DNA重组时直接使用。
解答:
A.甲方法可将细菌的DNA切成小片段,然后分别克隆,建立基因组文库,A正确;
B.乙方法为mRNA到DNA的过程,可建立cDNA 文库,B正确;
C.甲方法要以脱氧核苷酸为原料,C错误;
D.乙方法需要逆转录酶参与,将RNA逆转录变成DNA,D正确。
故选C。
7.【答案】C
【解析】
试题分析:
获得目的基因的方法:①从基因文库中获取 ②利用PCR技术扩增 ③人工合成(化学合成)。
解答:
A.目的基因可以从自然界中已有的物种中分离出来,也可以用人工的方法合成,A正确;
B.目的基因主要是指编码蛋白质的基因,也可以是一些有调控作用的DNA片段,B正确;
C.提取生物组织中的mRNA逆转录得到的cDNA片段,与载体连接后储存在一个受体菌群中,这个受体菌群体就叫做这种生物的cDNA文库,C错误;
D.人工合成法适用于合成已知序列.基因较小的目的基因,D正确。
故选C。
8.【答案】C
【解析】
试题分析:
9.【答案】D
【解析】
PCR技术:
10.【答案】C
【解析】
试题分析:
人的抗胰蛋白酶基因转移到羊的受精卵中,运用到基因工程技术,羊能分泌含抗胰蛋白酶的奶,说明目的基因在受体细胞中表达,涉及到遗传信息的传递.转录和翻译。而RNA的复制和逆转录是病毒生物发生。
解答:
A.人的抗胰蛋白酶基因的DNA片段在羊的受精卵中,能整合到其染色体上,随着其复制而复制:DNA→DNA,A错误;
B.该受精卵发育的羊能分泌含抗胰蛋白酶的奶,说明目的基因已表达成功:DNA→mRNA→蛋白质(抗胰蛋白酶),B错误;
C.RNA以自身为模板自我复制只能发生在以RNA作为遗传物质的少数病毒中,C正确;
D.翻译是以mRNA为模板的,即按照RNA密码子的排列顺序合成蛋白质,因此也涉及,D错误。
故选C。
11.【答案】A
【解析】
试题分析:
分析题图:图示是用基因工程技术生产羧酸酯酶(CarE)制剂的流程图,其中①为逆转录过程,②表示获取目的基因,③表示将目的基因导入受体细胞,④表示筛选获取工程菌。
解答:
A.过程①指mRNA的反转录过程,需逆转录酶,A错误;
B.cDNA是以mRNA为模板逆转录形成的,其中不含启动子和内含子,因此过程②从cDNA中获得的CarE基因无启动子和内含子,B正确;
C.过程④将目的基因导入微生物细胞常用感受态转化法,即用Ca2+处理大肠杆菌,使其处于感受态状态,C正确;
D.过程④得到的工程菌是指能使CarE基因高效表达的菌类细胞株系,D正确。
故选A。
12.【答案】B
【解析】
试题分析:
基因工程技术的基本步骤:
(1)目的基因的获取:方法有从基因文库中获取.利用PCR技术扩增和人工合成。
(2)基因表达载体的构建:是基因工程的核心步骤,基因表达载体包括目的基因.启动子.终止子和标记基因等。
(3)将目的基因导入受体细胞:根据受体细胞不同,导入的方法也不一样.将目的基因导入植物细胞的方法有农杆菌转化法.基因枪法和花粉管通道法;将目的基因导入动物细胞最有效的方法是显微注射法;将目的基因导入微生物细胞的方法是感受态细胞法。
(4)目的基因的检测与鉴定:分子水平上的检测:①检测转基因生物染色体的DNA是否插入目的基因--DNA分子杂交技术;②检测目的基因是否转录出了mRNA--分子杂交技术;③检测目的基因是否翻译成蛋白质--抗原-抗体杂交技术;个体水平上的鉴定:抗虫鉴定.抗病鉴定.活性鉴定等。
解答:
A.目的基因的复制启动于复制原点,转录启动于启动子,翻译启动于起始密码子,A错误;
B.可用相同的限制酶来切割目的基因和载体,使其露出相同的黏性末端便于连接,B正确;
C.用标记基因选出的受体细胞不一定含目的基因,C错误;
D.基因表达载体中有启动子和终止子,起始密码子和终止密码子位于mRNA上,D错误。
故选B。
13.【答案】D
【解析】
14.【答案】C
【解析】基因表达载体包括目的基因,A正确;基因表达载体包括启动子,它是RNA聚合酶的结合位点,能控制着转录的开始,B正确;基因表达载体包括终止子,它控制着转录的结束,但终止密码子位于mRNA上,C错误;基因表达载体包括标记基因,便于目的基因的鉴定和筛选,D正确。
15.【答案】A
【解析】
植物分生组织(根尖和茎尖)的细胞很少含有病毒,可通过植物组织培养技术获得脱毒幼苗。故答案A正确。细胞杂交用来培育杂种植物,显微注射是用于动物细胞工程或基因工程,核移植主要用于克隆动物,故B.C.D都错误。
16.【答案】B
【解析】构建cDNA文库时涉及mRNA为模板合成DNA的过程,该过程要发生碱基互补配对,A错误;将目的基因导入受体细胞时不需遵循碱基互补配对原则,B正确;目的基因与运载体的结合需要遵循碱基互补配对原则,C错误;基因表达包括转录和翻译两个过程,这两个过程都需要遵循碱基互补配对原则,D错误。
17.【答案】B
【解析】
试题分析:
基因表达载体的组成包括:目的基因.启动子.终止子.标记基因等。
(1)启动子在基因的首段,它是RNA聚合酶的结合位点,能控制着转录的开始;
(2)终止子在基因的尾端,它控制着转录的结束;
(3)标记基因便于目的基因的鉴定和筛选。
解答:
①一个表达载体的组成包括目的基因.启动子.终止子.标记基因.复制原点等,①错误;
②有了启动子才能驱动基因转录出mRNA,②正确;
③终止子的作用是使转录在所需要的地方停止,③正确;
④由于受体细胞有植物.动物以及微生物之分,以及目的基因导入受体细胞的方法不同,因此基因表达载体的构建是不完全相同的,④错误。
故选B。
18.【答案】B
【解析】
试题分析:
PCR技术:
(1)概念:PCR全称为聚合酶链式反应,是一项在生物体外复制特定DNA的核酸合成技术。
(2)原理:DNA复制。
(3)前提条件:要有一段已知目的基因的核苷酸序列以便合成一对引物。
(4)条件:模板DNA.四种脱氧核苷酸.一对引物.热稳定DNA聚合酶(Taq酶)。
(5)过程:①高温变性:DNA解旋过程(PCR扩增中双链DNA解开不需要解旋酶,高温条件下氢键可自动解开);低温复性:引物结合到互补链DNA上;③中温延伸:合成子链。
解答:
A.引物与探针均具特异性,与模板结合时遵循碱基互补配对原则,A正确;
B.根据图示中引物延伸的方向可以确定,Taq酶只能从引物的3’端延伸子链,催化子链沿着5’→3’方向延伸,需dNTP作为原料,B错误;
C.题干中提出“加入一个与某条模板链互补的荧光探针”,并且“每扩增一次,就有一个荧光分子生成”,因此反应最终的荧光强度与起始状态模板DNA含量呈正相关,C正确;
D.由于cDNA是以某基因转录形成的mRNA为模板逆转录形成的,所以若用cDNA作模板,上述技术也可检测某基因的转录水平,D正确。
故选B。

