高中生物北师大版 (2019)选择性必修3 生物技术与工程第三节 传统发酵技术测试题
展开1.如果发酵工程生产的产品是菌体,菌体分离采用的方法是( )
A.蒸馏B.过滤C.萃取D.离子交换
2.下列有关实验的操作中,错误的是( )
①煮沸消毒可以杀死微生物的营养细胞和部分芽孢
②接种操作要在酒精灯火焰附近进行
③对于不耐高温的液体,如牛奶,用巴氏消毒法消毒
④家庭制作葡萄酒时要将容器和葡萄进行灭菌
⑤培养基要进行高压蒸汽灭菌
⑥加入培养基中的指示剂和染料不需要灭菌
⑦接种环应采用火焰灼烧的方式灭菌
A.①③B.②④C.⑤⑦D.④⑥
3.某一种细菌要从环境中获取现成的亮氨酸(20种必需氨基酸中的一种)才能生长,此菌株对链霉素敏感。实验者用诱变剂处理此菌株,想筛选出下表中细菌菌株类型。根据实验者的目的,选用的培养基类型是( )
注:L:亮氨酸 S:链霉素 “+”:加入 “-”:不加入
如:L-:不加亮氨酸 S+:加入链霉素
A.①B.②C.③D.④
4.耐辐射球菌对射线具有超强耐受力,其P基因突变株受射线照射后生存率显著降低。研究者利用P基因成功转化不耐辐射的酵母菌,经射线照射后检测发现,与非转基因酵母菌相比,转基因酵母菌三种抗氧化酶含量显著增加。相关叙述不合理的是( )
A.采用划线法将酵母菌接种到液体培养基中培养
B.酵母菌的接种.培养等操作需保证无杂菌污染
C.耐辐射球菌对射线的耐受力与P基因密切相关
D.P基因通过增强细胞抗氧化能力使细胞具有耐受力
5.某同学对 101.102.103倍稀释液计数的平均菌落数分别是 2760.295 和 16,则菌落总数为(所用稀释液体积为 0.1 mL)( )
A.2.76×104个/mLB.2.95×105 个/mL
C.4.6×104个/mLD.3.775×104个/mL
6.某杆菌只有在含蛋白胨.牛肉膏.氯化钠和微量维生素的培养基中才能生长,此时微量维生素对该菌的培养而言属于( )
A.碳源B.氮源C.激素D.特殊营养物质
7.下列关于菌种的选育的叙述,不正确的是( )
A.自然选育菌种费时且盲目性大
B.诱变育种原理的基础是基因突变
C.采用基因工程的方法可构建工程菌
D.传统发酵技术和现代工业发酵都需要选育菌种
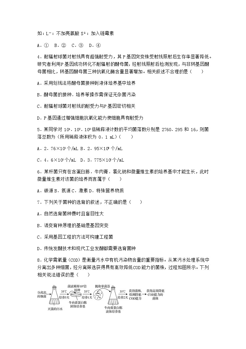
8.化学需氧量(COD)是衡量污水中有机污染物含量的重要指标。从某污水处理系统中分离出多种细菌,经分离筛选获得具有高效降低COD能力的菌株,过程如图所示。下列相关说法错误的是( )
A.可用平板划线法统计菌液中的细菌数来确定接种时菌液的最佳稀释倍数
B.制备牛肉膏蛋白胨固体培养基时,需灭菌处理并冷却到50℃左右进行倒平板
C.由菌落分布情况可知,在该固体培养基上接种的方法是稀释涂布平板法
D.从固体培养基中挑取单菌落后接种到液体培养基中培养,目的主要是扩大培养
9.下列有关微生物培养的叙述,正确的是( )
A.纯化培养时,对培养皿皿盖做标记,培养皿应倒置放在恒温培养箱内的摇床上培养
B.涂布接种时,需将涂布器沾酒精后在酒精灯外焰上引燃,冷却后再使用
C.培养基采用高压蒸汽灭菌,高压灭菌加热结束后,打开放气阀使压力表指针回到零后,开启锅盖
D.可用平板划线操作对微生物进行分离和计数
10.土壤中有些细菌可以降解焦化厂淤泥中的污染物S,下图是分离.纯化和筛选高效降解S的优质菌株的过程,下列叙述正确的是( )
A.甲是土样经高温灭菌后用无菌水配置的土壤稀释液
B.丙是添加了琼脂的选择性培养基
C.在涂布平板上长出的菌落,可通过划线法进行计数
D.经多次稀释和筛选,形成的单菌落中所有细胞的遗传物质都相同
11. 关于腐乳制作的叙述正确的是
A. 豆腐中蛋白质在多种微生物的协同作用下被分解成多肽和氨基酸
B. 影响腐乳风味和质量的因素有豆腐灭菌.发酵温度.发酵时间等
C. 加卤汤装瓶后加盐腌制,要随着豆腐层的加高而增加食盐的用量
D. 腐乳装瓶腌制时,一定需要将瓶口通过酒精灯的火焰灼烧灭菌
12.下列关于传统发酵食品制作的说法中,正确的是( )
A. 只有在糖源和氧气充足时,醋酸菌才能发酵产生醋酸
B. 酵母菌可以直接利用糯米淀粉发酵得到糯米酒
C. 泡菜坛内的白色菌膜.变酸的果酒表面的菌膜所含的主要菌种相同
D. 泡菜.果醋.果酒.腐乳发酵的主要微生物均为异养型微生物
13.高压蒸汽.酒精擦拭.火焰灼烧三种处理方法分别适用于哪些材料(或用具)的杀菌处理( )
A.接种环.培养基.超净工作台B.接种环.操作者的双手.培养基
C.培养基.操作者的双手.接种环D.接种环.超净工作台.培养基
14.下列关于微生物的培养和运用的叙述错误的是( )
A. 通过消毒不能杀死物体内所有的微生物
B. 利用平板划线法可以统计样品中活菌的数目
C. 微生物所用的培养基成分和植物组织培养用的培养基成分不同
D. 平板划线法和稀释涂布平板法常用于微生物的接种
15. “何以解忧?唯有杜康”,中国酒文化源远流长。相传杜康所作的一首酒歌:“三更装糟糟儿香,日出烧酒酒儿旺,午后投料味儿浓,日落拌粮酒味长”,酿酒工艺如下图。下列关于传统酿酒相关叙述,不正确的是
A. 三更装糟糟儿香,目的是接种发酵菌种酵母菌
B. 日出烧酒酒儿旺,目的是淀粉糖化为麦芽糖和葡萄糖
C. 午后投料味儿浓,发酵温度一般控制在18-25℃
D. 日落拌粮酒味长,搅拌利于散热和酒精发酵
16. 下列关于发酵工程及其应用的说法,正确的是( )
A. 黑曲霉可以用于酱油.柠檬酸.凝乳酶的工业生产
B. 接种是发酵工程的中心环节
C. 用于发酵工程的菌种,可以从自然界中筛选,也可以通过基因工程育种或单倍体育种获得
D. 可以通过蒸馏.萃取等方法对单细胞蛋白进行分离.提纯
17.下图所示为分离某种以尿素为氮源的细菌实验过程,下列叙述错误的是( )
A. 土样从有哺乳动物尿液的地方取,获得目的菌种几率很高
B. 为验证尿素固体培养基具有选择作用,可用牛肉膏蛋白胨固体培养基做对照
C. 将实验组和对照组37℃恒温培养24至48h时,需将平板倒置
D. 在尿素固体培养基上生长的细菌都是以尿素为氮源的细菌
18.在农田土壤的表层自生固氮菌较多。将用表层土制成的稀泥浆接种到特制的培养基上培养,可将自生固氮菌与其他细菌分开,对培养基的要求是( )
①加抗生素 ②不加抗生素 ③加氮素 ④不加氮素
⑤加葡萄糖 ⑥不加葡萄糖 ⑦37℃恒温箱中培养 ⑧28~30℃温度下培养
A.①③⑤⑦B.②④⑥⑧C.②④⑤⑧D.①④⑥⑦
参考答案与试题解析
1.【答案】B
【解析】
发酵工程生产的产品有两类:一类是代谢产物,另一类是菌体本身,产品不同,分离提纯的方法一般不同。如果产品是菌体,可采用过滤,沉淀等方法将菌体从培养液中分离出来;如果产品是代谢产物,可用萃取.蒸馏.离子交换等方法进行提取。
解答:
根据分析可知,如果产品是菌体,可采用过滤,沉淀等方法,故选B。
2.【答案】D
【解析】
使用强烈的理化因素杀死物体内外一切微生物的细胞.芽孢和孢子的过程称为灭菌,常用的方法有灼烧灭菌.干热灭菌和高压蒸汽灭菌。消毒是指用较为温和的物理或化学方法仅杀死物体体表或内部的一部分微生物的过程。常用的方法有煮沸消毒法.巴氏消毒法.紫外线或化学药物消毒法等。
解答:
①100℃煮沸5~6min可以杀死微生物细胞和一部分芽孢,①正确;
②酒精灯火焰附近存在一个无菌区,为了无菌操作,接种操作要在酒精灯火焰附近进行,②正确;
③对牛奶这种不耐高温的液体可用巴氏消毒法消毒,③正确;
④利用葡萄制作葡萄酒利用的是附着于葡萄皮表面的野生型酵母菌,所以制作葡萄酒时葡萄不进行灭菌,以免杀死酵母菌,④错误;
⑤培养基通常用高压蒸汽灭菌的方法进行灭菌,⑤正确;
⑥指示剂和染料混有微生物,故加入培养基前需灭菌,⑥错误;
⑦接种环应采用火焰灼烧的方式灭菌,即用灼烧灭菌法进行灭菌,⑦正确。
故选D。
3.【答案】B
【解析】
表中所列均为选择培养基。选择培养基是指通过培养混合的微生物,仅得到或筛选出所需要的微生物,其他不需要的种类在这种培养基上是不能生存的。
解答:
根据题目要求,筛选出不需要亮氨酸的菌株,即在没有亮氨酸的培养基上能够生长,应使用的培养基为L-.S可加可不加;筛选出抗链霉素的菌株应使用的培养基为S+.L可加可不加,筛选出不需要亮氨酸.抗链霉素的菌株应用的培养基L-.S+。
故选B。
4.【答案】A
【解析】
微生物接种常用的两种方法:①平板划线法:将已经熔化的培养基倒入培养皿制成平板,接种,划线,在恒温箱里培养。在线的开始部分,微生物往往连在一起生长,随着线的延伸,菌数逐渐减少,最后可能形成单个菌落。②稀释涂布平板法:将待分离的菌液经过足够稀释后,均匀涂布在培养皿表面,经培养后,可形成单菌落。
题意分析,耐辐射球菌对射线具有超强耐受力,其P基因突变株受射线照射后生存率显著降低,显然P基因的表达产物能增强球菌对射线的耐受力,然后研究者用P基因成功转化不耐辐射的酵母菌,经射线照射后检测发现,与非转基因酵母菌相比,转基因酵母菌三种抗氧化酶含量显著增加,从而更进一步证明P基因与球菌对射线的超强耐受力有关,且对射线的耐受力是通过抗氧化酶来实现的。
解答:
A.采用划线法只能将酵母菌接种到固体体培养基中培养,A错误;
B.获得纯净培养物的关键是无菌技术,酵母菌的接种.培养等操作过程也不例外,需保证无杂菌污染,B正确;
C.题意显示,耐辐射球菌对射线具有超强耐受力,其P基因突变株受射线照射后生存率显著降低据此可推测,耐辐射球菌对射线的耐受力与P基因密切相关,C正确;
D.成功导入P基因的酵母菌三种抗氧化酶含量显著增加,显然P基因通过增强细胞抗氧化能力使细胞具有耐受力,D正确。
故选A。
5.【答案】B
【解析】
6.【答案】D
【解析】
微生物的营养物质有:水.碳源.氮源.无机盐.生长因子。
7.【答案】D
【解析】
菌种的选育方式有:
①自然选育:自然选育的菌种来源于自然界.菌种保藏机构或生产过程,从自然界中选育菌种的过程较为复杂,而从生产过程或菌种保藏机构得到菌种的自然选育过程较为简单;
②杂交育种:杂交育种杂交育种法杂交育种指不同种群.不同基因型个体间进行杂交,并在其杂种后代中通过选择而育成纯合品种的方法。杂交可以使双亲的基因重新组合,形成各种不同的类型,为选择提供丰富的材料;
③基因工程育种:它是用人为的方法将所需要的某一供体生物的遗传物质——DNA大分子提取出来,在离体条件下用适当的工具酶进行切割后,把它与作为载体的DNA分子连接起来,然后与载体一起导入某一更易生长.繁殖的受体细胞中进行正常的复制和表达,从而获得新物种。
解答:
A.自然选育菌种要到相应的环境从众多的微生物中进行筛选所以费时且盲目性大,A正确;
B.菌种的选育可以采用诱变育种的方法,其原理是基因突变,B正确;
C.可以采用基因工程定向构建工程菌的方法获得,C正确;
D.现代工业发酵需要选育菌种,传统发酵技术一般利用自然界中的菌种,不需要选育菌种,D错误。
故选D。
8.【答案】A
【解析】
9.【答案】B
【解析】
微生物常见的接种的方法
①平板划线法:将已经熔化的培养基倒入培养皿制成平板,接种,划线,在恒温箱里培养。在划线的开始部分,微生物往往连在一起生长,随着线的延伸,菌数逐渐减少,最后可能形成单个菌落。
②稀释涂布平板法:将待分离的菌液经过大量稀释后,均匀涂布在培养皿表面,经培养后可形成单个菌落。
解答:
A.纯化培养时,培养皿应倒置放在恒温培养箱内静止培养,不需要放在摇床上培养,以免杂菌污染,A错误;
B.涂布接种时,需将涂布器沾酒精后在酒精灯外焰上引燃,冷却后再使用,以免高温将部分微生物杀死,B正确;
C.高压灭菌加热结束,等待压力表指针回到零后,才能开启锅盖,不能打开放气阀使压力表指针回到零,C错误;
D.稀释涂布平板法和平板划线法都能对微生物进行分离纯化,但只有稀释涂布平板法可用于计数,D错误。
故选B。
10.【答案】B
【解析】
平板划线法和稀释涂布平板法是两种常用的接种方法,其中稀释涂布平板法还可用来计数。据图可知,实验采用稀释涂布平板法对菌种进行分离纯化。
解答:
A.土样不能用高温灭菌,这样会杀死土样中的目的菌,A错误;
B.固体培养基中才能形成菌落,故丙是固体培养基,制备时加入了琼脂,B正确;
C.平板划线法是常用的接种方法,但不能用来计数,C错误;
D.菌落往往是由一个细菌繁殖而成的子细胞群体,该实验中筛选出的菌落中的菌种降解能力可能不同,故细胞的遗传物质不一定相同,D错误。
故选B。
11.【答案】 A
【解析】豆腐中蛋白质在多种微生物(青霉.酵母.曲霉.毛霉等,主要是毛霉)的协同作用下被分解成多肽和氨基酸,A正确;豆腐不需要灭菌,B错误;加盐腌制后再加卤汤装瓶,C错误; 腐乳装瓶腌制时,最好将瓶口通过酒精灯的火焰灼烧灭菌,防治瓶口被污染,D错误。
12.【答案】D
【解析】A.在氧气充足,糖源不足时,醋酸菌可以将乙醇转变成乙醛,再转变成乙酸,A错误;
B.酵母菌可以直接利用糯米淀粉分解产生的葡萄糖发酵产生酒精,B错误;
C.泡菜坛内的白色菌膜是产膜酵母繁殖的结果,变酸的果酒表面的菌膜是醋酸菌繁殖的结果,C错误;
D.泡菜.果醋.果酒.腐乳发酵的主要微生物均利用现成的有机物,为异养型微生物,D正确。
13.【答案】C
【解析】
14.【答案】B
【解析】A.消毒是使用较为温和的物理或化学方法杀死物体表面或内部的部分微生物(不包芽孢和孢子),因此通过消毒不能杀死物体内所有的微生物,A正确;
B.利用平板划线法不可以统计样品中活菌的数目,但利用稀释涂布平板法可以统计样品中活菌的数目,B错误;
C.微生物所用的培养基成分和植物组织培养用的培养基成分不同,如植物组织培养的培养基中需要加入植物激素,C正确;
D.平板划线法和稀释涂布法常用于微生物的接种,D正确。
故选B。
15.【答案】 D
【解析】日落拌粮酒味长,搅拌利于散热和酵母菌有氧呼吸,增加种群数量,搅拌增加了发酵液中的氧气浓度,不利于酒精发酵,D错误。
16.【答案】A
【解析】A.黑曲霉广泛分布于世界各地的粮食.植物性产品和土壤中,是重要的发酵工业菌种,黑曲霉可以用于酱油.柠檬酸.凝乳酶的工业生产,A正确;
B.发酵罐内发酵是发酵工程的中心环节,B错误;
C.发酵工程的优良性状的菌种可以从自然界中筛选出来,也可以通过诱变育种和基因工程育种获得,C错误;
D.单细胞蛋白是微生物菌体,可采用沉淀.过滤等方法分离,而代谢产物则采用蒸馏.萃取.离子交换等方法,D错误。
故选A。
17.【答案】D
【解析】A.在含哺乳动物排泄物的土壤中有较多含脲酶的细菌,因此土样从有哺乳动物排泄物的地方取,获得目的菌种几率很高,A正确;
B.取不同稀释倍数的土壤稀释液各0.1mL,分别涂布于牛肉膏蛋白胨固体培养基.尿素固体培养基上,其中牛肉膏蛋白胨固体培养基是对照,B正确;
C.将实验组和对照组37℃恒温培养24至48h时,需将平板倒置,C正确;
D.在尿素固体培养基上生长的细菌大多数是以尿素为氮源的细菌,还有一些利用空气中氮的微生物等,D错误。
故选D。
18.【答案】C
【解析】
自生固氮微生物属于细菌,其细胞壁的主要成分是肽聚糖,对抗生素敏感;自生固氮微生物的代谢类型是异养需氧型,是一类能够独立进行固氮的微生物。
解答:
①自生固氮微生物属于细菌,其细胞壁的主要成分是肽聚糖,对抗生素敏感,①错误;
②自生固氮微生物属于细菌,对抗生素敏感,培养基不能添加抗生素,②正确;
③自生固氮微生物是一类能够独立进行固氮的微生物,培养基中可以不添加氮源,③错误;
④自生固氮微生物是一类能够独立进行固氮的微生物,培养基中可以不添加氮源,④正确;
⑤自生固氮微生物的代谢类型是异养需氧型,培养基必须添加葡萄糖作为碳源和能源,⑤正确;
⑥自生固氮微生物的代谢类型是异养需氧型,培养基必须添加葡萄糖作为碳源和能源,⑥错误;
⑦自生固氮微生物的最适温度在28℃~30℃之间,⑦错误;
⑧自生固氮微生物的最适温度在28℃~30℃之间,⑧正确。
故选C。
选项
筛选不需要
亮氨酸的菌株
筛选抗链
霉素菌株
筛选不需要亮氨酸
的抗链霉素菌株
①
L+ S+
L- S-
L+ S-
②
L- S-
L+ S+
L- S+
③
L- S+
L+ S+
L- S-
④
L+ S-
L- S-
L+ S+
高中北师大版 (2019)第三节 传统发酵技术巩固练习: 这是一份高中北师大版 (2019)第三节 传统发酵技术巩固练习,共14页。试卷主要包含了如图是微生物平板划线示意图,下列关于倒平板,培养禽流感病毒时,应该选用,在生产等内容,欢迎下载使用。
高中生物北师大版 (2019)选择性必修3 生物技术与工程第三节 传统发酵技术巩固练习: 这是一份高中生物北师大版 (2019)选择性必修3 生物技术与工程第三节 传统发酵技术巩固练习,共13页。试卷主要包含了在农田土壤的表层自生固氮菌较多,下列有关实验的操作中,错误的是,下列实验中,能达成实验目的的是等内容,欢迎下载使用。
高中生物北师大版 (2019)选择性必修3 生物技术与工程第三节 传统发酵技术课时练习: 这是一份高中生物北师大版 (2019)选择性必修3 生物技术与工程第三节 传统发酵技术课时练习,共13页。试卷主要包含了取9个洁净培养皿,均分为三组,培养基是一种人工配制的等内容,欢迎下载使用。

