粤教版 (2019)必修2 信息系统与社会2.3.1 计算机和移动终端的作用导学案
展开一、活动项目
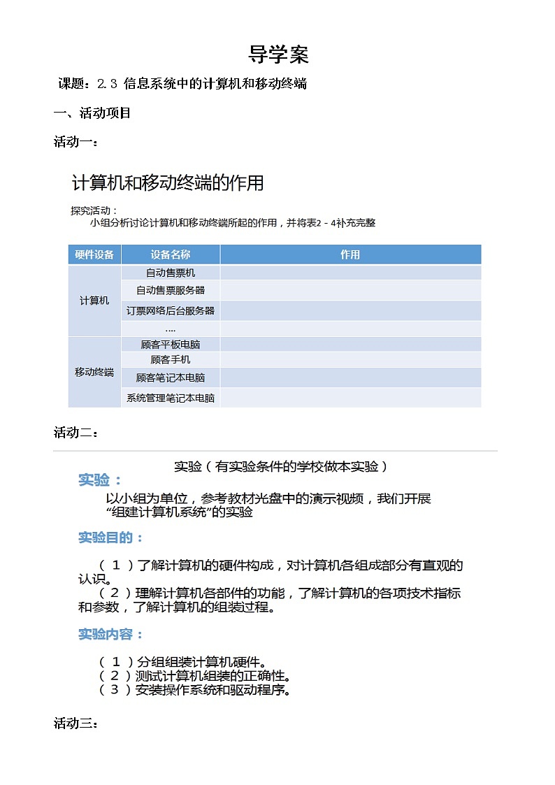
活动一:
活动二:
活动三:
二、项目学习活动记录表
班级 小组编号
三、评价表
请同学们根据本节课学习情况,完成评价表。
项目选题
项目主题
探究活动
小组成员
及分工
小组成员
分工
组长
组员1
组员2
组员3
组员4
组员5
探究活动
活动:进行一项小调查,并填写表2-9,查找资料。根据已有经验,尝试分析智能手机、平板电脑、笔记本电脑等移动终端组成,对照计算机的组成部件及其作用,做好记录,并与小组中的同学交流讨论,将表2-9补充完整,表2-9移动终端的组成部件。了解移动终端的硬件和软件。
学生小组合作交流探讨表2-10,查找资料,进行常用移动终端操作系统的体验与比较。
项
目
实
施
问题列表
编号
问题内容
方法
1
分析智能手机、平板电脑、笔记本电脑等移动终端组成
2
进行常用移动终端操作系统的体验与比较
3
了解什么是移动互联网和云计算
知识技能
知识点
具体描述
移动终端的硬件和软件
移动互联网
云计算
项目及分值
评分标准与分值
得分
自评
互评
作品选题
20
准确把握项目学习的意义和目的。
5
选题切合实际、符合科学。
5
选题有应用价值、创新价值。
5
选题适宜解决、可行性高。
5
规划与分析
15
准确分析设计的目的。
5
准确分析方案的需求。
5
准确描述方案的功能。
5
工具与方法
10
合理使用数字化工具及资源。
5
围绕项目进行自主、协作学习。
5
步骤与过程
40
交流与沟通的团队合作能力。
10
明确问题,了解信息系统与外部世界的连接方式。
10
了解物联网的概念与技术特征。
10
了解物联网的结构与技术。
10
成果与展示
15
根据目的,剖析共享单车信息系统。
5
小组协作完成项目学习活动记录表。
5
能灵活展示,内容完整,表达清晰。
5
合计得分
100
浙教版 (2019)必修2 信息系统与社会1.1 信息技术与信息系统导学案: 这是一份浙教版 (2019)必修2 信息系统与社会1.1 信息技术与信息系统导学案,共7页。学案主要包含了阅读材料,历年真题等内容,欢迎下载使用。
浙教版 (2019)必修2 信息系统与社会4.1 搭建信息系统的前期准备导学案: 这是一份浙教版 (2019)必修2 信息系统与社会4.1 搭建信息系统的前期准备导学案,共6页。
浙教版 (2019)必修2 信息系统与社会1.2 信息系统的组成与功能导学案: 这是一份浙教版 (2019)必修2 信息系统与社会1.2 信息系统的组成与功能导学案,共2页。

