- 13.4《当代主要疾病和预防》课件PPT+教案+同步练习 课件 16 次下载
- 14.1《人类活动对生物圈的影响》课件PPT+教案+同步练习 课件 14 次下载
- 七下生物复习资料(北师大版) 试卷 试卷 22 次下载
- 七年级生物第二学期期末检测卷 试卷 23 次下载
- 七年级生物第二学期期末检测卷答案 试卷 18 次下载
北师大版七年级下册第2节 保护生物圈是全人类的共同义务获奖课件ppt
展开七年级(北师大版)下册第14章 人在生物圈中的义务
第2节 保护生物圈是全人类的共同义务 同步练习
一、选择题
1. 全球二氧化碳等气体的排放量不断增加会导致( )
A. 臭氧层破坏 B. 水污染 C. 酸雨 D. 温室效应
2.臭氧层的作用是( )
A. 具有吸收热的能力 B. 具有阻挡热的能力
C. 具有吸收紫外线的能力 D. 具有吸收二氧化碳的能力
3. 绿色消费理念注重生命、环保、节能,下列行为中不符合“绿色消费”理念的是( )
A. 减少农药、化肥的使用 B. 使用环保购物袋
C. 大量使用一次性餐具 D. 重复使用纸箱
4. 迄今为止,地球仍是人类和其他生物的唯一家园,我们应该倍加珍惜和爱护。以下行为中不利于环境保护的是( )
A. 植树造林,退耕还林还草
B. 利用生物天敌防治病虫害
C. 开发水能、太阳能等新型能源
D. 垃圾不需要分类直接装袋扔垃圾箱
5. 全球气候变暖与下列哪种气体的排放增加有关( )
A. 一氧化碳 B. 二氧化碳 C. 二氧化硫 D. 臭氧
6. 生物学有着广阔的发展前景,我们要继续学习,不断探索,理智地运用科技成果,实现人与自然的和谐发展。你认为下列哪一项是错误的( )
A.我国地大物博,物种繁多,生物资源丰富,可以任意开采
B.西部大开发中,实施保护天然林.退耕还林还草措施,可改善生态环境
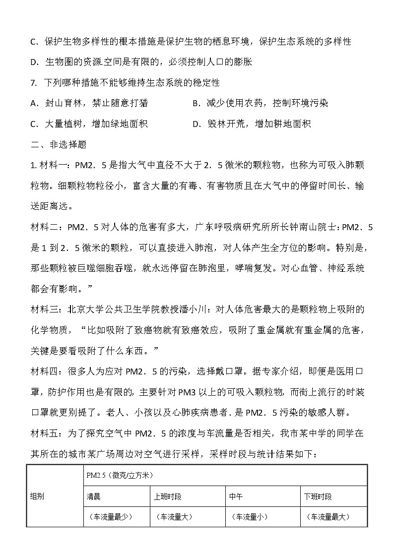
C.保护生物多样性的根本措施是保护生物的栖息环境,保护生态系统的多样性
D.生物圈的资源.空间是有限的,必须控制人口的膨胀
7. 下列哪种措施不能够维持生态系统的稳定性
A.封山育林,禁止随意打猎 B.减少使用农药,控制环境污染
C.大量植树,增加绿地面积 D.毁林开荒,增加耕地面积
二、非选择题
1. 材料一:PM2.5是指大气中直径不大于2.5微米的颗粒物,也称为可吸入肺颗粒物。细颗粒物粒径小,富含大量的有毒、有害物质且在大气中的停留时间长、输送距离远。
材料二:PM2.5对人体的危害有多大,广东呼吸病研究所所长钟南山院士:PM2.5是1到2.5微米的颗粒,可以直接进入肺泡,对人体产生全方位的影响。特别是,那些颗粒被巨噬细胞吞噬,就永远停留在肺泡里,哮喘复发。对心血管、神经系统都会有影响。”
材料三:北京大学公共卫生学院教授潘小川:对人体危害最大的是颗粒物上吸附的化学物质,“比如吸附了致癌物就有致癌效应,吸附了重金属就有重金属的危害,关键是要看吸附了什么东西。”
材料四:很多人为应对PM2.5的污染,选择戴口罩。据专家介绍,即便是医用口罩,防护作用也是有限的,主要针对PM3以上的可吸入颗粒物,而街上流行的时装口罩就更别提了。老人、小孩以及心肺疾病患者.是PM2.5污染的敏感人群。
材料五:为了探究空气中PM2.5的浓度与车流量是否相关,我市某中学的同学在其所在的城市某广场周边对空气进行采样,采样时段与统计结果如下:
组别 | PM2.5(微克/立方米) | |||
清晨 | 上班时段 | 中午 | 下班时段 | |
(车流量最少) | (车流量大) | (车流量小) | (车流量最大) | |
第1组 | 19 | 89 | 43 | 97 |
第2组 | 22 | 83 | 38 | 98 |
第3组 | 20 | 86 | 41 | 99 |
(1)肺泡适于与气体交换的特点:肺泡数量多,有助于扩大进行____的面积。肺泡外还包绕着丰富的____,肺泡壁和毛细血管壁都只有一层____构成,吸进的PM2.5的空气中的部分物质会透过肺泡壁和毛细血管壁进入血液。这体现了生物学中结构与____相适应的观点。
(2)哮喘是一种过敏反应,PM2.5中的有害物质使有哮喘史的人再次发生哮喘,因此PM2.5中的某些异物相当于免疫学中所说的____
(3)材料五的探究实验中,同学们将“采样时段”设置为该实验的____,而其他条件都相同。
(4)为减少实验误差,应对表中3个小组同学的数据做怎样的处理? ____________
(5)根据上述统计结果,可以得出的结论是:车流量越大,空气中PM2.5的浓度____。
根据实验结论,请你为我市空气质量的改善提两条合理化建议:________________
【参考答案】
一、选择题
D C C D B A
二、非选择题
1.(1)气体交换;毛细血管;上皮细胞;功能;
(2)抗原;
(3)变量;
(4)求平均值;
(5)越大;少开车、减少烟煤的燃烧等。
初中生物北师大版七年级下册第2节 保护生物圈是全人类的共同义务图片ppt课件: 这是一份初中生物北师大版七年级下册第2节 保护生物圈是全人类的共同义务图片ppt课件,共22页。PPT课件主要包含了退耕还林还草,植树造林,生态茶园,发展生态农业,桑基鱼塘,速生林,风力发电,发展清洁能源,太阳能发电,太阳能汽车等内容,欢迎下载使用。
北师大版七年级下册第2节 保护生物圈是全人类的共同义务授课课件ppt: 这是一份北师大版七年级下册第2节 保护生物圈是全人类的共同义务授课课件ppt,文件包含142保护生物圈是全人类的共同义务课件ppt、142保护生物圈是全人类的共同义务练习doc、142保护生物圈是全人类的共同义务导学案doc、142保护生物圈是全人类的共同义务教案doc等4份课件配套教学资源,其中PPT共8页, 欢迎下载使用。
2020-2021学年第2节 保护生物圈是全人类的共同义务教学ppt课件: 这是一份2020-2021学年第2节 保护生物圈是全人类的共同义务教学ppt课件,文件包含142保护生物圈是全人类的共同义务课件ppt、142保护生物圈是全人类的共同义务教学设计docx、142保护生物圈是全人类的共同义务练习docx、142保护生物圈是全人类的共同义务学案doc、北师版生物七年级下册第14章第2节保护生物圈是全人类的共同义务素材生物生活在生物圈wmv等5份课件配套教学资源,其中PPT共12页, 欢迎下载使用。

