20《章末复习》课件+教案+导学案
展开章末复习
【知识与技能】
1.会计算加权平均数,理解“权”的意义,能选择适当的统计量表示数据的集中趋势;
2.会计算极差和方差,理解它们的统计意义,会用它们表示数据的波动情况.
【过程与方法】
在用样本的平均数、方差估计总体的平均数、方差过程中,进一步感受抽样的必要性,体会用样本估计总体的思想.
【情感态度】
从事采集、整理、描述和分析数据得出结论的统计活动,经历数据处理的基本过程,体验统计与生活的联系,感受统计在生产和生活中的作用,养成用数据说话的习惯和实事求是的科学态度.
【教学重点】
用样本的集中趋势和波动情况估计总体的集中趋势和波动情况.
【教学难点】
选择合适的统计量来反映具体问题中的数据特征.
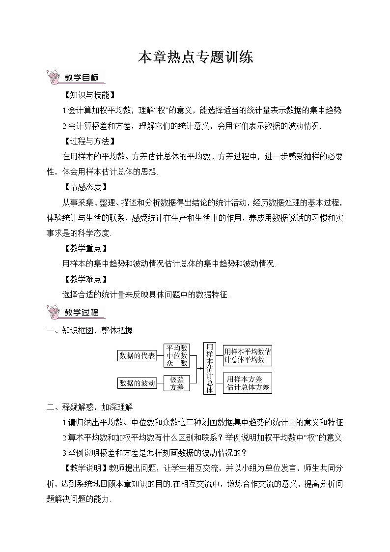
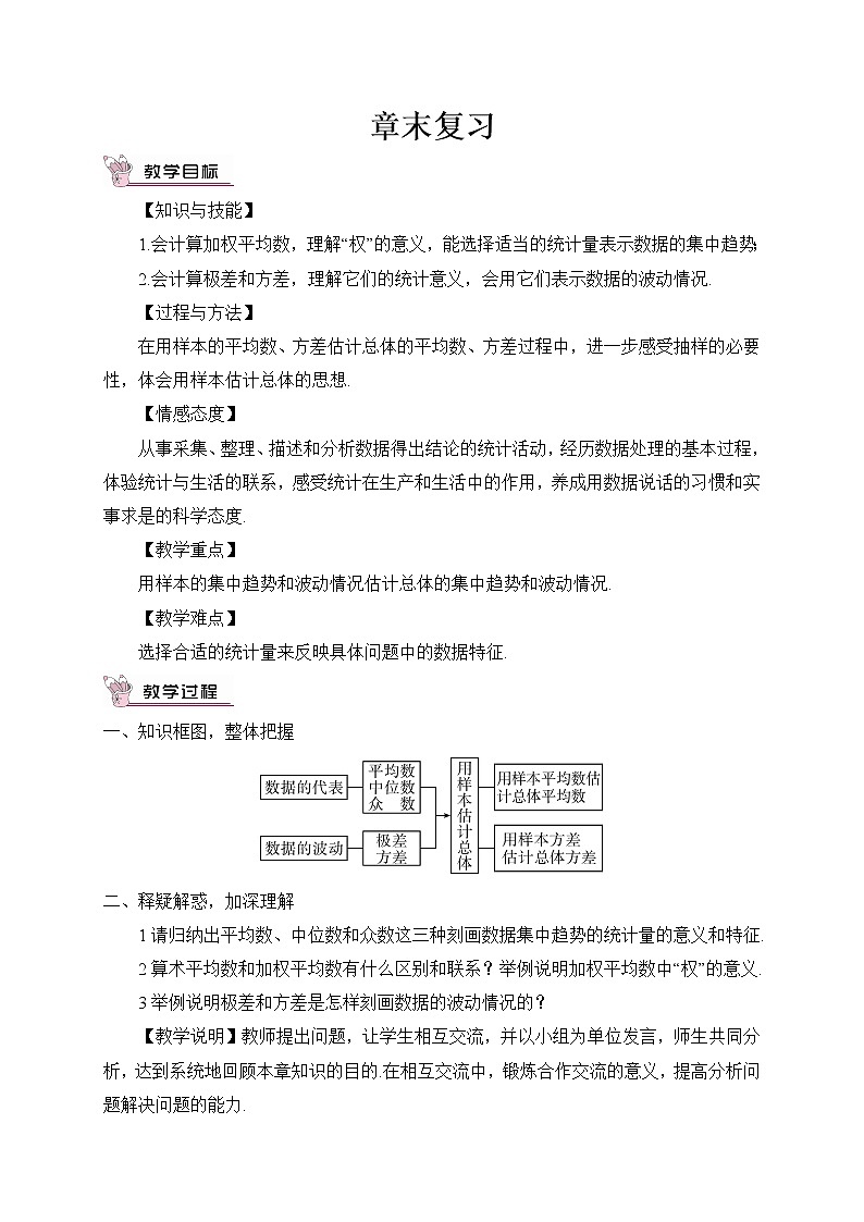
一、知识框图,整体把握
二、释疑解惑,加深理解
1请归纳出平均数、中位数和众数这三种刻画数据集中趋势的统计量的意义和特征.
2算术平均数和加权平均数有什么区别和联系?举例说明加权平均数中“权”的意义.
3举例说明极差和方差是怎样刻画数据的波动情况的?
【教学说明】教师提出问题,让学生相互交流,并以小组为单位发言,师生共同分析,达到系统地回顾本章知识的目的.在相互交流中,锻炼合作交流的意义,提高分析问题解决问题的能力.
三、典例精析,复习新知
例1 如图所示,公园里有两条石阶路,哪条石阶路走起来更舒服?为什么?(图中数字表示每一级的高度,单位:cm)
【分析】这是一道生活中的实际问题,要判断哪条石阶路走起来舒服,就要联想到极差和方差,它们是衡量数据波动大小的依据.
解:图(1)的石阶路走起来较舒适.
∵图(1)的极差是16-14=2,图(2)的极差是19-10=9.
所以图(1)的石阶路走起来较舒适.
【教学说明】本例的解答过程由学生自己完成,教师给予点评.
例2 在我市开展的“好书伴我成长”读书活动中,某中学为了解八年级300名学生读书情况,随机调查了八年级50名学生读书的册数,统计数据如下表:
(1)求这50个样本的平均数、众数和中位数;
(2)根据样本数据,估计该校八年级300名学生在本次活动中读书多于2册的人数.
【分析】通过表格数据可得到平均数,众数为3册,中位数为2册;由样本中读书多于2册的人数占总数的=36%,可估计该校八年级300名学生在本次活动中读书多于2册的人数约为108人.
【教学说明】解答过程由学生自主完成,教师适时予以点拨.
例3 某校要选举一名学生会主席,先对甲、乙、丙三名候选人进行了笔试和面试,成绩如下表,又进行了学生投票,每个学生都投了一张票,且选票上只写了三名候选人中的一名,每张选票记0.5分.对选票进行统计后,绘有如图1,图2尚不完整的统计图.
(1)乙的得票率是_________,选票的总数为_________;
(2)补全图2的条形统计图;
(3)求三名候选人笔试成绩的极差;
(4)根据实际情况,学校将笔试、面试、学生投票三项得分按2∶4∶4的比例确定每人最终成绩,高者当选,请通过计算说明,哪位候选人当选.
解:(1)由图1的得票扇形统计图知,乙的得票率为36%.由图2的得票数条形统计图知,乙得票数为144张,故选票总数为:144÷36%=400(张);
(2)由(1)易知丙得票数为400×30%=120(张),可补全条形图(图略);
(3)三名候选人笔试成绩的极差为90-72=18(分);
(4)由题意知,甲、乙、丙三名候选人的学生投票得分分别为68分,72分,60分,按要求可求出甲、乙、丙三名候选人的综合得分分别为:
由,知乙当选为学生会主席.
【教学说明】本例是一道综合性较强的统计问题,它需要同学们熟悉从统计图中的信息找出解决问题的突破口,还需要同学们熟悉极差、加权平均数的意义,能结合题意计算加权平均数.因而,在教学过程中,教师可先作必要分析,回顾有关条形图、扇形图的特征,帮助学生获得解题思路,然后让学生自主探究,独立完成,巩固相关统计知识.教师巡视,对有困难学生给予点拨.
四、师生互动,课堂小结
通过复习你有哪些收获?有何心得体会?还有哪些需注意的问题?与同伴交流.
1.布置作业:从教材“复习题20”中选取.
2.完成练习册中本课时练习.
《数据的分析》这一章是整个初中阶段统计版块最后一个内容.所以本章的复习除了对本章知识回顾外,还应对以前学过的知识进行总结,并尽可能让学生理解和掌握从数据采集、整理、描述到分析数据这样一个完整的过程,进一步体会统计与生活的联系,感受统计在生产和生活中的作用.
由于这一部分比较简单,教师要尽可能地让学生自主交流、自主复习,教师巡视,对有困难的学生给予个别指导.

