所属成套资源:2023中考数学通用版一轮复习训练题含解析
【中考一轮复习】2023年中考数学复习训练——第8讲 分式方程(含解析)
展开
这是一份【中考一轮复习】2023年中考数学复习训练——第8讲 分式方程(含解析),共11页。试卷主要包含了选择题,填空题,解答题等内容,欢迎下载使用。
一、选择题
1.下列方程:①;②;③;④.其中,分式方程有( )
A.4个B.3个C.2个D.1个
2.解分式方程,去分母得 ( )
A.B.C.D.
3.如果关于x的分式方程有增根,则m的值为 ( )
A.B.C.D.3
4.甲、乙两个工程队共同参与一项筑路工程,甲队单独施工需90天完成.甲队先单独施工30天,然后增加了乙队,两队又合做了15天,总工程刚好全部完成,设乙队单独施工需x天完成,根据题意可得方程 ( )
A.B.C.D.
5.若关于的方程无解,则的值为 ( )
A.或B.C.D.或
二、填空题
6.若关于x的方程的解是,则______.
7.如果分式的值为0,那么x的值是___________.
8.方程=1的解是 _____.
9.已知关于x的方程=3有增根,则m的值是____.
10.若关于x的方程的解为负数,则k的取值范围是_________.
三、解答题
11.解方程
(1)
(2)
12.方程会产生增根;求m的值.
13.3.12日植树节时我校七年级学生计划购买甲、乙两种树苗进行栽种.已知乙种树苗的价格比甲种树苗贵10元,用480元购买甲种树苗的棵数恰好是用360元购买乙种树苗棵数的2倍.求甲、乙两种树苗每棵的价格各是多少元?
14.已知分式方程有解,其中“”表示一个数.
(1)若“”表示的数为,求分式方程的解;
(2)嘉淇回忆说:由于抄题时等号右边的数值抄错了,导致找不到原题目了,但可以肯定的是“”是,这两个数中的一个.请你帮助嘉淇确定“”表示的数,并求原分式方程的解.
15.在学习“分式方程应用”时,张老师板书了如下的问题,小明和小亮两名同学都列出了对应的方程.
根据以上信息,解答下列问题:
(1)小明同学所列方程中表示______;
列方程所依据的等量关系是______.
小亮同学所列方程中表示______;
列方程所依据的等量关系是______.
(2)请你在两个方程中任选一个,解答老师的例题.
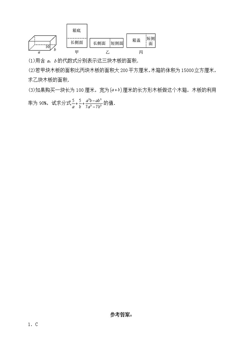
16.用如图所示的甲、乙、丙三块木板做一个长、宽、高分别为a厘米,b厘米和10厘米的长方体木箱,其中甲块木板锯成两块刚好能做箱底和一个长侧面,乙块木板刚好能做一个长侧面和一个短侧面,丙块木板刚好能做一个箱盖和剩下的一个短侧面(厚度忽略不计,)
(1)用含a,b的代数式分别表示这三块木板的面积.
(2)若甲块木板的面积比丙块木板的面积大200平方厘米,木箱的体积为15000立方厘米,求乙块木板的面积.
(3)如果购买一块长为100厘米,宽为厘米的长方形木板做这个木箱,木板的利用率为90%,试求分式的值.
参考答案:
1.C
【分析】根据分式方程的定义对各小题进行逐一分析即可.
【解析】①的分母中含有未知数,是分式方程;
②是整式方程;
③是整式方程;
④的分母中含有未知数,是分式方程.
故选:C.
【点睛】本题考查的是分式方程的定义,熟知分母中含有未知数的方程叫做分式方程是解答此题的关键.
2.D
【分析】分式方程整理后,找出最简公分母,去分母得到结果,即可作出判断.
【解析】解:分式方程整理得:,
去分母得:.
故选:D.
【点睛】此题考查了解分式方程,利用了转化的思想,解分式方程注意要检验.
3.B
【分析】现将分式方程去分母转化为整式方程,由分式方程有增根求出x的值,然后代入整式方程求出m的值即可.
【解析】解:
去分母,得
由分式方程有增根,得,解得,
把代入整式方程得,解得.
故选B.
【点睛】本题主要考查了分式方程的增根,增根确定后可按如下步骤进行:①化分式方程为整式方程;②把增根代入整式方程即可求得相关字母的值.
4.A
【分析】根据题意列出分式方程求解即可.
【解析】解:根据题意,得
.
故选:A.
【点睛】此题考查了分式方程的应用,解题的关键是找准题目中的等量关系.
5.A
【分析】等式两边同时乘以公倍数:,去分母;然后根据方程无解,求出;当时,方程无解,求出,综合的值,即可.
【解析】,
解:,
等式两边同时乘以:,
∴,
∴,
∴,
∵方程无解,
∴;
当时,方程无解,
∴把代入方程,得;
∴的值为:或.
故选:A.
【点睛】本题考查分式方程的知识,解题的关键是掌握分式方程无解的性质.
6.
【分析】根据分式方程的解的定义,将代入原方程得出关于的一元一次方程,解方程即可求解.
【解析】解:当时,原方程为,
解得,
故答案为:.
【点睛】本题考查了分式方程的解的定义,将代入原方程是解题的关键.使方程左右两边的值相等的未知数的值是该方程的解.
7.3
【分析】去分母转换成整式方程即可解得.
【解析】由题意得:,
等式两边同时乘以x+3得,,
解得:x=3.
经检验得x =3是原方程的解.
故答案为:3.
【点睛】此题考查了分式方程,解题的关键是去分母转化成整式方程.
8.x1=﹣2,x2=1
【分析】分式方程去分母转化为整式方程,求出整式方程的解得到x的值,经检验即可得到分式方程的解.
【解析】解:去分母得:2(x+1)﹣2x=x(x+1),
整理为,x2+x﹣2=0
解得:x1=﹣2,x2=1,
当x=﹣2时,x(x+1)≠0,
当x=1时,x(x+1)≠0,
∴原分式方程的解为x1=﹣2,x2=1,
故答案为:x1=﹣2,x2=1.
【点睛】本题考查了解分式方程,利用了转化的思想,解分式方程注意要检验.
9.-4
【分析】由分式方程的最简公分母为x﹣2,且分式方程有增根可知增根为x=2,将x=2代入去分母后所得整式方程,解之可得答案.
【解析】解:解:方程两边都乘以x﹣2,得:2x+m=3(x﹣2),
∵分式方程有增根,
∴分式方程的增根为x=2,
将x=2代入2x+m=3(x﹣2),得:4+m=0,
解得m=﹣4.
【点睛】本题主要考查分式方程的增根,解题的关键是掌握分式方程增根的定义及产生的原因.
10.且
【分析】先解分式方程,求得,再根据分式方程的解为负数,得到且,然后求不等式组解集即可.
【解析】解:去分母得:,
整理得:,
解得:,
由分式方程的解为负数,得到且,
解得:且,
故答案为:且.
【点睛】本题考查解分式方程,熟练掌握根据分式方程解的情况求参是解题的关键.
11.(1)无解
(2)
【分析】(1)移项,通分,去分母,再移项,合并同类项,系数化为,带根检验,即可求解分式方程;
(2)方程左边通分,右边的分母按照平方差公式因式分解,再通分,使左右两边的分母相同,这时只要分子相等即可求解,带根检验,即可求解.
【解析】(1)解:
去分母得:
去括号,移项得:
合并同类项得:
系数化为1得:
检验:当时,原方程无意义,
∴原方程无解.
(2)解:
去分母得:
移项合并同类项得:,
检验:当时,原分式方程有意义,
∴原分式方程的解是.
【点睛】本题主要考查解分式方程的方法,掌握乘法公式,分式的通分,约分化简是解题的关键.
12.
【分析】原分式方程化为整式方程,根据方程有增根,得到,将其代入整式方程即可求解.
【解析】解:去分母,得:,
去括号,得:,
移项合并,得,
∵原方程有增根,
∴,即,
把代入整式方程,
解得,
∴原方程有增根时,.
【点睛】本题考查了分式方程的增根,步骤如下:①分式方程化为整式;②最简公分母为0确定增根;③将增根代入整式方程求解,熟练掌握步骤是解题关键.
13.甲种树苗每棵的价格是20元,乙种树苗每棵的价格是30元.
【分析】设甲种树苗每棵的价格是x元,则乙种树苗每棵的价格是元,依题意得分式方程,求解方程即可.
【解析】解:设甲种树苗每棵的价格是x元,则乙种树苗每棵的价格是元,
依题意得:,
解得:,
经检验,是原分式方程的解,
∴(元),
答:甲种树苗每棵的价格是20元,乙种树苗每棵的价格是30元.
【点睛】本题考查分式方程的实际应用,理解题意,能够根据所给的实际问题情境,列出符合条件的方程,并能准确求解方程是解题的关键.
14.(1)
(2)“”表示的数是,分式方程的解为
【分析】(1)根据题意列出分式方程,求解即可;
(2)把和分别代入方程,求解判断即可.
【解析】(1)解:根据题意得:,
去分母得:,
解得:,
检验:把代入得:,
分式方程的解为;
(2)解:若“”是,则有,
去分母得:,该方程无解,
分式方程无解;
若“”是,则有,
去分母得:,
解得:,
检验:把代入得:,
分式方程的解为,
综上所述:“”表示的数是,分式方程的解为.
【点睛】本题考查解分式方程及分式方程的解,熟练掌握分式方程的解法是解本题的关键.
15.(1)购进的第一批医用口罩有x包;第二次进价第一次进价;第一批口罩的单价为元;第二批口罩数量第一批口罩数量;
(2)购进的第一批医用口罩有包.
【分析】(1)根据可得小明同学以单价为等式,即可知道代表什么,由可得小亮同学以数量为等量关系式,即可知道表示什么,即可得到答案;
(2)去分母,去括号,移项合并同类项,系数化为1,检验即可得到答案.
【解析】(1)解:由可得,
小明同学选择的是以单价为等式,
∴x代表:购进的第一批医用口罩有x包,
等量关系式为:第二次进价第一次进价,
由可得,
小亮同学以数量为等量关系式,
∴表示:第一批口罩的单价为元,
等量关系式为:第二批口罩数量第一批口罩数量,
故答案为:购进的第一批医用口罩有x包;第二次进价第一次进价;第一批口罩的单价为元;第二批口罩数量第一批口罩数量;
(2)解:设购进的第一批医用口罩有x包,由题意可得,
,
解得:
答:购进的第一批医用口罩有包.
【点睛】本题考查分式方程解决销售问题,解题的关键是找到等量关系式.
16.(1)甲块木板的面积为平方厘米;乙块木板的面积为平方厘米;丙块木板的面积为平方厘米
(2)乙块木板的面积为800平方厘米
(3)
【分析】(1)利用展开图,结合立体图形的边长即可得出答案;
(2)利用“甲块木板的面积比丙块木板的面积大200平方厘米,木箱的体积为150000立方厘米”,结合(1)中所求得出等式即可求解;
(3)利用(1)中所求表示出箱子的侧面积以及木板的利用率为,得出等式求出,再代入计算即可求解.
【解析】(1)解:由图可得:甲块木板的面积:平方厘米;乙块木板的面积:平方厘米;丙块木板的面积:平方厘米;
(2)解:由题意可得:,
即,
则,
则乙块木板的面积为;
(3)解:由题意可得:,
化简得,
则.
【点睛】此题主要考查了二元一次方程组的应用以及分式方程的应用,正确利用已知得出等量关系是解题关键.
12.3分式方程
例:疫情防控形势下,人们在外出时都应戴上口罩以免受新型冠状病毒的感染.某药店用4000元购进了一批一次性医用口罩,很快售完,该店又用7500元钱购进第二批这种口罩,所进的数量比第一批多50%,每包口罩的进价比第一批多0.5元,求购进的第一批医用口罩有多少包?
小明: 小亮:
相关试卷
这是一份第6讲 分式方程(讲义)(教师版含解析)中考数学一轮复习讲义+训练,文件包含第6讲分式方程讲义教师版含解析-2023年中考数学一轮复习讲义+训练doc、第6讲分式方程讲义学生版-2023年中考数学一轮复习讲义+训练doc等2份试卷配套教学资源,其中试卷共24页, 欢迎下载使用。
这是一份中考数学总复习第16讲 分式方程及其应用难点解析与训练,共8页。试卷主要包含了分式方程的解法,分式方程增根,列分式方程解应用题等内容,欢迎下载使用。
这是一份【中考一轮复习】2023年中考数学复习训练——第3讲 分式(含解析),共9页。试卷主要包含了选择题,填空题,解答题等内容,欢迎下载使用。

