备战2023数学新中考二轮复习重难突破(广东专用)专题05 一元一次不等式(组)
展开
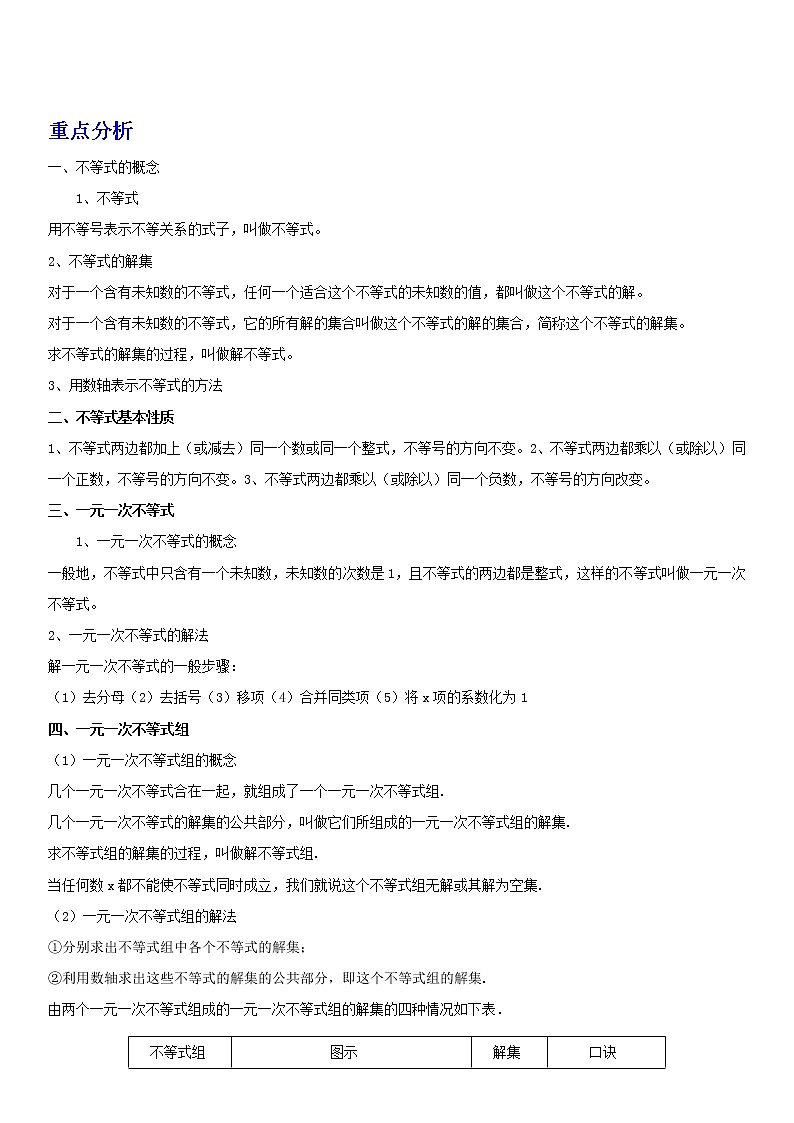
重点分析
一、不等式的概念
1、不等式
用不等号表示不等关系的式子,叫做不等式。
2、不等式的解集
对于一个含有未知数的不等式,任何一个适合这个不等式的未知数的值,都叫做这个不等式的解。
对于一个含有未知数的不等式,它的所有解的集合叫做这个不等式的解的集合,简称这个不等式的解集。
求不等式的解集的过程,叫做解不等式。
3、用数轴表示不等式的方法
二、不等式基本性质
1、不等式两边都加上(或减去)同一个数或同一个整式,不等号的方向不变。2、不等式两边都乘以(或除以)同一个正数,不等号的方向不变。3、不等式两边都乘以(或除以)同一个负数,不等号的方向改变。
三、一元一次不等式
1、一元一次不等式的概念
一般地,不等式中只含有一个未知数,未知数的次数是1,且不等式的两边都是整式,这样的不等式叫做一元一次不等式。
2、一元一次不等式的解法
解一元一次不等式的一般步骤:
(1)去分母(2)去括号(3)移项(4)合并同类项(5)将x项的系数化为1
四、一元一次不等式组
(1)一元一次不等式组的概念
几个一元一次不等式合在一起,就组成了一个一元一次不等式组.
几个一元一次不等式的解集的公共部分,叫做它们所组成的一元一次不等式组的解集.
求不等式组的解集的过程,叫做解不等式组.
当任何数x都不能使不等式同时成立,我们就说这个不等式组无解或其解为空集.
(2)一元一次不等式组的解法
①分别求出不等式组中各个不等式的解集;
②利用数轴求出这些不等式的解集的公共部分,即这个不等式组的解集.
由两个一元一次不等式组成的一元一次不等式组的解集的四种情况如下表.
不等式组 (其中a>b) | 图示 | 解集 | 口诀 |
| (同大取大) | ||
| (同小取小) | ||
| (大小取中间) | ||
无解 (空集)
| (大大、小小 找不到) |
难点解读
不等式有等号的在数轴上用实心圆点表示.
真题演练
1.(2020·广东中考)若式子在实数范围内有意义,则的取值范围是( )
A. B. C. D.
【答案】B
【分析】
根据二次根式里面被开方数即可求解.
【详解】
解:由题意知:被开方数,
解得:,
故选:B.
【点睛】
本题考查了二次根式有意义的条件,必须保证被开方数大于等于0.
2.(2020·广东佛山模拟)若,则下列式子中错误的是( )
A.x-3>y-3 B. C.x+3>y+3 D.-3x>-3y
【答案】D
【分析】
根据不等式的基本性质,依次判断即可.
【详解】
A、由于x>y,则x−3>y−3,故A正确;
B、由于x>y,则,故B正确;
C、由于x>y,则x+3>y+3,故C正确;
D、由于x>y,则−3x<−3y,故D错误.
故选D.
【点睛】
本题考查不等式基本性质,熟练掌握不等式的性质是解决本题的关键.
3.(2020·广东模拟)不等式组的解集在数轴上表示正确的是( )
A. B. C. D.
【答案】A
【分析】
先求出不等式组中每一个不等式的解集,再求出它们的公共部分,然后把不等式的解集表示在数轴上即可.
【详解】
解:由2x>3x﹣1,解得x<1,
由x≤1,解得x≤4,
∴不等式组的解集为x<1,
解集在数轴上表示为:
故选A.
【点睛】
本题考查了在数轴上表示不等式的解集,把每个不等式的解集在数轴上表示出来(>,≥向右画;<,≤向左画).在表示解集时“≥”,“≤”要用实心圆点表示;“<”,“>”要用空心圆点表示.
4.(2020·广东省二模)不等式组的解集在数轴上表示为( )
A. B. C. D.
【答案】A
【分析】
先对不等式组进行化简,找出它们的公共部分,然后在数轴上分别表示出x的取值范围.
【详解】
解:不等式组
由①得,x>1,
由②得,x⩾2,
故不等式组的解集为:x⩾2,
在数轴上可表示为:
故选:A.
【点睛】
本题考查了解一元一次不等式组和在数轴上表示不等式组的解集,注意在数轴上表示解集时,空心圈和实心圈的区别.
5.(2020·广东省广州市中考)解不等式组:.
【答案】x≥3
【分析】
根据解不等式组的解法步骤解出即可.
【详解】
由①可得x≥3,
由②可得x>2,
∴不等式的解集为:x≥3.
【点睛】
本题考查解不等式组,关键在于熟练掌握解法步骤.
6.(2020·广东中考)解不等式组:
【答案】.
【解析】
【分析】
先分别求出每一个不等式的解集,然后再确定出不等式组的解集即可.
【详解】
解不等式①,得,
解不等式②,得,
则不等式组的解集是.
【点睛】
本题考查了解一元一次不等式组,熟练掌握解集的确定方法“同大取大,同小取小,大小小大中间找,大大小小无解了”是解题的关键.
7.(2020·广东梅州市模拟)解不等式组:.
【答案】﹣1<x<2.
【解析】
【分析】
先求出每个不等式的解集,再根据找不等式组解集的规律找出不等式组的解集即可.
【详解】
,
解不等式①,得x>﹣1,
解不等式②,得x<2,
不等式①,不等式②的解集在数轴上表示,如图
,
原不等式组的解集为﹣1<x<2.
【点睛】
本题考查了解一元一次不等式组的应用,解此题的关键是能根据不等式的解集找出不等式组的解集,难度适中.
8.(2020·广东省广州市中考)代数式有意义时,x应满足的条件是______.
【答案】.
【解析】
【分析】
直接利用二次根式的定义和分数有意义求出x的取值范围.
【详解】
解:代数式有意义,可得:,所以,
故答案为:.
【点睛】
本题考查了二次根式有意义的条件,熟练掌握是解题的关键.
9.(2020·广东佛山模拟)不等式组的解集是 .
【答案】-1≤x<3
【解析】
试题分析:先分别求出两个不等式各自的解,即可得到结果.
由得,
由得,
则不等式组的解集是.
考点:本题考查的是解一元一次不等式组
点评:解答本题的关键是熟练掌握求一元一次不等式组解集的口诀:同大取大,同小取小,大小小大中间找,小小大大找不到(无解).
10.(2020·广东省中考模拟)使代数式有意义的x的取值范围是_______.
【答案】.
【解析】
根据二次根式被开方数必须是非负数的条件,要使在实数范围内有意义,必须.
1.(2020·广东深圳市·中考真题)端午节前夕,某商铺用620元购进50个肉粽和30个蜜枣粽,肉粽的进货单价比蜜枣粽的进货单价多6元.
(1)肉粽和蜜枣粽的进货单价分别是多少元?
(2)由于粽子畅销,商铺决定再购进这两种粽子共300个,其中肉粽数量不多于蜜枣粽数量的2倍,且每种粽子的进货单价保持不变,若肉粽的销售单价为14元,蜜枣粽的销售单价为6元,试问第二批购进肉粽多少个时,全部售完后,第二批粽子获得利润最大?第二批粽子的最大利润是多少元?
【答案】(1)肉粽得进货单价为10元,蜜枣粽得进货单价为4元;(2)第二批购进肉粽200个时,全部售完后,第二批粽子获得利润最大,最大利润为1000元.
【分析】
(1)设肉粽和蜜枣粽的进货单价分别为x、y元,根据题意列方程组解答;
(2)设第二批购进肉粽t个,第二批粽子得利润为W,列出函数关系式再根据函数的性质解答即可.
【详解】
(1)设肉粽和蜜枣粽的进货单价分别为x、y元,则根据题意可得:
.
解此方程组得:.
答:肉粽得进货单价为10元,蜜枣粽得进货单价为4元;
(2)设第二批购进肉粽t个,第二批粽子得利润为W,则
,
∵k=2>0,
∴W随t的增大而增大,
由题意,解得,
∴当t=200时,第二批粽子由最大利润,最大利润,
答:第二批购进肉粽200个时,全部售完后,第二批粽子获得利润最大,最大利润为1000元.
【点睛】
此题考查二元一次方程组的实际应用,不等式的实际应用,一次函数解决实际问题,一次函数的性质,正确理解题意列出方程组或函数、不等式解决问题是关键.
2.(2020·广东中考真题)某社区拟建,两类摊位以搞活“地摊经济”,每个类摊位的占地面积比每个类摊位的占地面积多2平方米,建类摊位每平方米的费用为40元,建类摊位每平方米的费用为30元,用60平方米建类摊位的个数恰好是用同样面积建类摊位个数的.
(1)求每个,类摊位占地面积各为多少平方米?
(2)该社拟建,两类摊位共90个,且类摊位的数量不少于类摊位数量的3倍.求建造这90个摊位的最大费用.
【答案】(1)5平方米;3平方米 (2)10520元
【分析】
(1)设类摊位占地面积平方米,则类占地面积平方米,根据同等面积建立A类和B类的倍数关系列式即可;
(2)设建类摊位个,则类个,设费用为,由(1)得A类和B类摊位的建设费用,列出总费用的表达式,根据一次函数的性质进行讨论即可.
【详解】
解:(1)设每个类摊位占地面积平方米,则类占地面积平方米
由题意得
解得,
∴,经检验为分式方程的解
∴每个类摊位占地面积5平方米,类占地面积3平方米
(2)设建类摊位个,则类个,费用为
∵
∴
,
∵110>0,
∴z随着a的增大而增大,
又∵a为整数,
∴当时z有最大值,此时
∴建造90个摊位的最大费用为10520元
【点睛】
本题考查了一次函数的实际应用问题,熟练的掌握各个量之间的关系进行列式计算,是解题的关键.
8.(2020·广东九年级其他模拟)某社区计划对面积为3600m2的区域进行绿化,经投标,由甲,乙两个工程队来完成,已知甲队4天能完成绿化的面积等于乙队8天完成绿化的面积,甲队3天能完成绿化的面积比乙队5天能完成绿化面积多50m2
(1)求甲、乙两工程队每天能完成绿化的面积;
(2)若甲队每天化费用是1.2万元,乙队每天绿化费用为0.5万元,要使这次绿化的总费用不超过40万元,则至少应安排乙工程队绿化多少天?
【答案】(1)甲每天绿化100 ,乙每天绿化50,(2)至少安排乙绿化天.
【分析】
(1)设甲工程队每天能完成绿化的面积是am2,乙工程队每天能完成绿化的面积是bm2,根据甲队4天能完成绿化的面积等于乙队8天完成绿化的面积,甲队3天能完成绿化的面积比乙队5天能完成绿化面积多50m2.列方程组求解;
(2)设乙工程队施工m天,则甲工程队施工天,由总费用不超过40万元,列不等式求解即可.
【详解】
解:(1)设甲工程队每天能完成绿化的面积是am2,乙工程队每天能完成绿化的面积是bm2,根据题意得
,
解得:,
答:甲、乙两工程队每天能完成绿化的面积分别是100m2、50m2;
(2)设乙工程队施工m天刚好完成绿化任务,由题意得:
所以
所以
所以
所以的最小整数值是32.
答:至少应安排乙工程队绿化32天.
【点睛】
本题考查的是二元一次方程组与一元一次不等式的应用,审好题意,设合适的未知数,找关系列方程组与不等式是解题关键.
9.(2020·广东九年级其他模拟)水是人类生命之.为了鼓励居民节约用水,相关部门实行居民生活用水阶梯式计量水价政策.若居民每户每月用水量不超过10立方米,每立方米按现行居民生活用水水价收费(现行居民生活用水水价=基本水价+污水处理费);若每户每月用水量超过10立方米,则超过部分每立方米在基本水价基础上加价100%,每立方米污水处理费不变.甲用户4月份用水8立方米,缴水费28元;乙用户4月份用水12立方米,缴水费47元.(注:污水处理的立方数=实际生活用水的立方数)
(1)求每立方米的基本水价和每立方米的污水处理费各是多少元?
(2)如果某用户7月份生活用水水费计划不超过65元,该用户7月份最多可用水多少立方米?
【答案】(1)每立方米的基本水价是2.5元,每立方米的污水处理费是1元;(2)15立方米
【分析】
(1)设每立方米的基本水价是元,每立方米的污水处理费是元,根据题干中条件列出方程组,进行求解即可;
(2)列代数式表示7月水费,令其小于等于65,列出不等式求解即可.
【详解】
解:(1)设每立方米的基本水价是元,每立方米的污水处理费是元.
解得:
答:每立方米的基本水价是2.5元,每立方米的污水处理费是1元.
(2)设该用户7月份可用水立方米()
解得:
答:如果某用户7月份生活用水水费计划不超过65元,该用户7月份最多可用水15立方米.
【点睛】
本题主要考查二元一次方程组与一元一次不等式的实际应用,根据题意列出方程和不等式是解题关键.
10.(2020·广东九年级三模)某儿童品牌专卖店购进了A、B两种童装,其中A种童装的进价比B童装的进价每个多10元,经调查:用1000元购进A种童装的数量与用800元购进B童装的数量相同.
(1)求A、B两种童装的进价分别是每个多少元?
(2)该专卖店共购进了A、B两种童装共100套,若该店将每个A种童装定价为70元出售,每个B种童装定价为55元出售,且全部售出后所获得利润不少于1750元,则专卖店至少购进A种童装多少套?
【答案】(1)50元;40元 (2)50套
【分析】
(1)根据数量相同,可列出符合题意的分式方程,解出该分式方程(注意求出解以后要检验);(2)根据题意,列出利润关系的不等式,解出即可(注意解取正整数).
【详解】
(1)解:设A种童装的进价是x元/个,则B种童装的进价是 元/个,
由题意可列方程,
解得,
经检验: 是原分式方程的根.
∴
答:A、B两种童装的进价分别是每套50元和40元.
(2)解:设购进A种童装m套,由题可知,
解得,
又∵m为正整数
∴m的最小值为:50.
答:专卖店至少购进A种童装50套.
【点睛】
本题考查了分式方程的具体应用及解法(因为分式方程在求解的过程中有可能产生增根,所以在将分式方程化为整式方程并求出其解以后要检验,);一元一次不等式的解法(由于此题中不等式的解用来表示童装的套数,故应为正整数).
11.(2021·广东惠州市·九年级三模)在今年的3月12日第43个植树节期间,某校组织师生开展了植树活动,在活动之前,学校决定购买甲、乙两种树苗,已知用800元购买甲种树苗的棵数与用680元购买乙种树苗的棵数相同,乙种树苗比甲种树苗每棵少6元.
(1)求甲种树苗每棵多少元;
(2)若准备用7600元购买甲、乙两种树苗共200棵,则至少要购买乙种树苗多少棵?
【答案】(1)甲种树苗每棵40元;(2)至少要购买乙种树苗67棵.
【解析】(1)设甲种树苗每棵x元,则乙种树苗每棵(x-6)元.根据“用800元购买甲种树苗的棵数与用680元购买乙种树苗的棵数相同”列出分式方程求解即可;
(2)设购买乙种树苗的y棵,则购买甲种树苗的(200-y)棵,根据总费用不超过7600元列出不等式求解即可.
【解答】解:(1)设甲种树苗每棵元,则乙种树苗每棵元,
依题意列方程得,,
,
解得,
经检验是原方程的根,
答:甲种树苗每棵40元.
(2)设购买乙种树苗棵,则购买甲种树苗棵,
,
,
∵为整数
∴的最小值为67
答:至少要购买乙种树苗67棵.
【点评】本题考查了分式方程的应用及一元一次不等式的应用,解题的关键是根据题意找到等量关系,难度不大.
12.(2021·广东深圳市·九年级二模)某校今年新改造了一片绿化带,现计划种植龙舌兰和春兰两种花卉,已知2盆龙舌兰和3盆春兰售价130元,3盆龙舌兰和2盆春兰售价120元.
(1)求每盆龙舌兰和春兰单价.
(2)学校今年计划采购龙舌兰和春兰共400盆,相关资料表明:龙舌兰和春兰的成活率分别为70%和90%,学校明年都要将枯死的花卉补上相同的新花卉,但这两种花卉在明年共补花卉不多于80盆,应如何选购花卉,使今年购买花卉的费用最低?并求出最低费用.
【答案】(1)每盆龙舌兰20元,每盆春兰30元;(2)应购买龙舌兰200盆,春兰200盆,最低费用为10000元.
【解析】(1)设每盆龙舌兰x元,每盆春兰y元.依题意可列出关于x、y的二元一次方程组,解出x、y即可.
(2)设购买龙舌兰a盆,购买花卉费用为w元,则购买春兰(400-a)盆.根据题意可列出w与a的关系式,再由这两种花卉在明年共补花卉不多于80盆,可列出不等式,得出a的取值范围,最后利用一次函数的性质即可求解.
【解答】(1)设每盆龙舌兰x元,每盆春兰y元.
根据题意可列出方程组,
解得:.
故每盆龙舌兰20元,每盆春兰30元.
(2)设购买龙舌兰a盆,购买花卉费用为w元,则购买春兰(400-a)盆,
依题意有,即.
由这两种花卉在明年共补花卉不多于80盆,可列不等式:,
解得:.
∵一次函数,w随a的增大而减小,
∴当时,最小,且最小值为.
故应购买龙舌兰200盆,春兰200盆,最低费用为10000元.
【点评】本题考查二元一次方程组的实际应用,一次函数的实际应用以及一元一次不等式的实际应用.根据题意找出数量关系列出等式或不等式是解答本题的关键.
13.(2021·广东东莞市·九年级一模)为了抓住商机,某商店决定购进、两种艺术节纪念品,若购进种纪念品8件,种纪念品3件,需要950元;若购进种纪念品5件,种纪念品6件,需要800元.
(1)求购进、两种纪念品每件各需多少元?
(2)若该商店决定购进这两种纪念品100件,考虑市场需求和资金周转,用于购买这100件纪念品的资金不超过7650元,那么该商店最多可购进纪念品多少件?
(3)若销售每件件纪念品可获利润30元,每件种纪念品可获利润20元,在第(2)问的各种进货方案中,哪一种方案获利最大?最大利润是多少元?
【答案】(1)购进每件A种纪念品需100元,每件B种纪念品需50元;(2)该商店最多可购进A纪念品53件;(3)当购进A种纪念品53件,B种纪念品47件时,获利最大,最大利润是2530元.
【解析】(1)设购进每件A种纪念品需x元,每件B种纪念品需y元,根据“若购进A种纪念品8件,B种纪念品3件,需要950元;若购进A种纪念品5件,B种纪念品6件,需要800元”,即可得出关于x,y的二元一次方程组,解之即可得出结论;
(2)设可购进A种纪念品m件,则购进B种纪念品(100-m)件,根据总价=单价×数量,结合于购买这100件纪念品的资金不超过7650元,即可得出关于m的一元一次不等式,解之取其中的最大值即可得出结论;
(3)设获得的总利润为w元,根据总利润=每件的利润×销售数量,即可得出w关于m的函数关系式,再利用一次函数的性质即可解决最值问题.
【解答】解:(1)设购进每件A种纪念品需x元,每件B种纪念品需y元,
依题意得:
,
解得:.
答:购进每件A种纪念品需100元,每件B种纪念品需50元;
(2)设可购进A种纪念品m件,则购进B种纪念品(100-m)件,
依题意得:100m+50(100-m)≤7650,
解得:m≤53.
答:该商店最多可购进A纪念品53件;
(3)设获得的总利润为w元,则w=30m+20(100-m)=10m+2000.
∵10>0,
∴w随m的增大而增大,
∴当m=53时,w取得最大值,最大值=10×53+2000=2530.
答:当购进A种纪念品53件,B种纪念品47件时,获利最大,最大利润是2530元.
【点评】本题考查了二元一次方程组的应用、一元一次不等式的应用以及一次函数的应用,解题的关键是:(1)找准等量关系,正确列出二元一次方程组;(2)根据各数量之间的关系,正确列出一元一次不等式;(3)根据各数量之间的关系,找出w关于m的函数关系式.
14.(2021·广东深圳市·九年级二模)先化简,再求值:,其中x是不等式组的整数解.
【答案】,-2.
【解析】根据分式的减法和除法化简题目中的式子,然后根据是不等式组的整数解,可以求得整数的值,然后将使得原分式有意义的整数代入化简后的式子即可解答本题.
【解答】解:
,
由得,,
是不等式组的整数解,,
,
当时,原式.
【点评】本题考查分式的化简求值,一元一次不等式组,熟悉相关解法是解答本题的关键.
15.(2021·广东佛山市·九年级月考)某历史文化街区需要加装一批垃圾分类提示牌和垃圾箱.根据需求,提示牌比垃圾箱多5个,且提示牌和垃圾箱的个数之和不少于100个,则至少购买垃圾箱多少个?
【答案】至少购买垃圾箱48个
【解析】设购买x个垃圾箱,则购买个提示牌,根据提示牌和垃圾箱的个数之和不少于100个,即可得出关于x的一元一次不等式,解之取其中的最小整数值即可得出结论.
【解答】解:设购买x个垃圾箱,则购买个提示牌,
依题意得:,
解得:.
又∵x为整数,
∴x的最小值为48.
答:至少购买垃圾箱48个.
【点评】本题考查了一元一次不等式的应用,根据各数量之间的关系,正确列出一元一次不等式是解题的关键.
16.(2021·广东深圳市·九年级其他模拟)某市为创建“全国文明城市”,计划购买甲、乙两种树苗绿化城区,购买50棵甲种树苗和20棵乙种树苗需要5000元,购买30棵甲种树苗和10棵乙种树苗需要2800元.
(1)求购买的甲、乙两种树苗每棵各需要多少元.
(2)经市绿化部门研究,决定用不超过42000元的费用购买甲、乙两种树苗共500棵,其中乙种树苗的数量不少于甲种树苗数量的,求甲种树苗数量的取值范围.
(3)在(2)的条件下,如何购买树苗才能使总费用最低?
【答案】(1)购买的甲种树苗的单价是60元,乙种树苗的单价是100元;(2);(3)购买的甲种树苗400棵,购买乙种树苗100棵,总费用最低
【解析】(1)设甲种树苗每棵元,乙种树苗每棵元,根据:“购买50棵甲种树苗和20棵乙种树苗共需5000元,购买30棵甲种树苗和10棵乙种树苗共需2800元”列方程组求解可得;
(2)设购买的甲种树苗棵,则购买乙种树苗棵,由题意列出一元一次不等式组,则可得出答案;
(3)设购买的甲种树苗棵,则购买乙种树苗棵,总费用为,即可得出关于的函数关系,再根据一次函数的性质可解决最值问题.
【解答】解:(1)设购买的甲种树苗的单价为元,乙种树苗的单价为元.依题意得:
,
解这个方程组得:,
答:购买的甲种树苗的单价是60元,乙种树苗的单价是100元;
(2)设购买的甲种树苗棵,则购买乙种树苗棵,由题意得,
,
解得,.
∴甲种树苗数量的取值范围是.
(3)设购买的甲种树苗棵,则购买乙种树苗棵,总费用为,
∴.
∵,
∴值随值的增大而减小,
∵,
∴当时,取最小值,最小值为元.
即购买的甲种树苗400棵,购买乙种树苗100棵,总费用最低.
【点评】本题考查了二元一次方程组,一元一次不等式组,一次函数的增减性,熟练掌握方程组,不等式组的解法,灵活运用一次函数的增减性是解题的关键.
备战2023数学新中考二轮复习重难突破(浙江专用)专题05 一次方程(组): 这是一份备战2023数学新中考二轮复习重难突破(浙江专用)专题05 一次方程(组),文件包含备战2023数学新中考二轮复习重难突破浙江专用专题05一次方程组解析版docx、备战2023数学新中考二轮复习重难突破浙江专用专题05一次方程组原卷版docx等2份试卷配套教学资源,其中试卷共19页, 欢迎下载使用。
备战2023数学新中考二轮复习重难突破(广东专用)专题14 统计: 这是一份备战2023数学新中考二轮复习重难突破(广东专用)专题14 统计,文件包含备战2023数学新中考二轮复习重难突破广东专用专题14统计解析版docx、备战2023数学新中考二轮复习重难突破广东专用专题14统计原卷版docx等2份试卷配套教学资源,其中试卷共27页, 欢迎下载使用。
备战2023数学新中考二轮复习重难突破(广东专用)专题13 概率: 这是一份备战2023数学新中考二轮复习重难突破(广东专用)专题13 概率,文件包含备战2023数学新中考二轮复习重难突破广东专用专题13概率解析版docx、备战2023数学新中考二轮复习重难突破广东专用专题13概率原卷版docx等2份试卷配套教学资源,其中试卷共46页, 欢迎下载使用。

