人教版长方体和正方体的表面积精品ppt课件
展开2.长方体和正方体的表面积
第1课时长方体和正方体的表面积(1)
▷教学内容
教科书P23~24的内容,完成教科书P25“练习六”中第2~4题。
▷教学目标
1.理解长方体和正方体表面积的概念。
2.能根据长方体和正方体的特征,探索并掌握长方体和正方体表面积的计算方法。
3.在探究长方体和正方体表面积计算方法的过程中,培养学生的分析能力,发展学生的空间观念。
▷教学重点
理解并掌握长方体和正方体表面积的计算方法。
▷教学难点
应用表面积计算方法解决实际问题,培养空间想象力。
▷教学准备
课件,长方体和正方体纸盒(可展开),长方体教具。
▷教学过程
一、 回顾旧知识
师:什么是长方体的长、宽、高?什么是正方体的棱长?
师:请指出长方体纸盒的长、宽、高,并说出长方体的特征。指出正方体的棱长并说出正方体的特征。
教师出示长方体和正方体教具,让学生边指边说。
【设计意图】简单复习长方体和正方体的基本特征和组成要素,为学习新知识打基础。
二、制作长方体和正方体的展开图
1.教师指导,完成长方体纸盒展开图。
师:请同学们拿出准备好的长方体纸盒,把它沿着棱剪开。要求剪开后面要连在一起。
学生准备两个一样大小的长方体纸盒,其中一个剪开,另一个不动,方便后面对照找出各个面。
教师指导学生将一个长方体纸盒剪开,呈现展开图。边剪边观察,剪到能展开即可。
【学情预设】可能会有部分学生在剪的时候将所有棱都剪开,导致部分面从整个图形中分离出来,没有关系,学生经历了这个过程,就会明白每个面最多只能沿三条棱剪下来,这样才会和整个展开图相连。学生可以多带几个长方体纸盒,出现错误时就可以再尝试一次。
2.学生尝试,完成长方体纸盒展开图。
3.探究长方体的展开图。
(1)对应长方体,明确展开图的6个面。
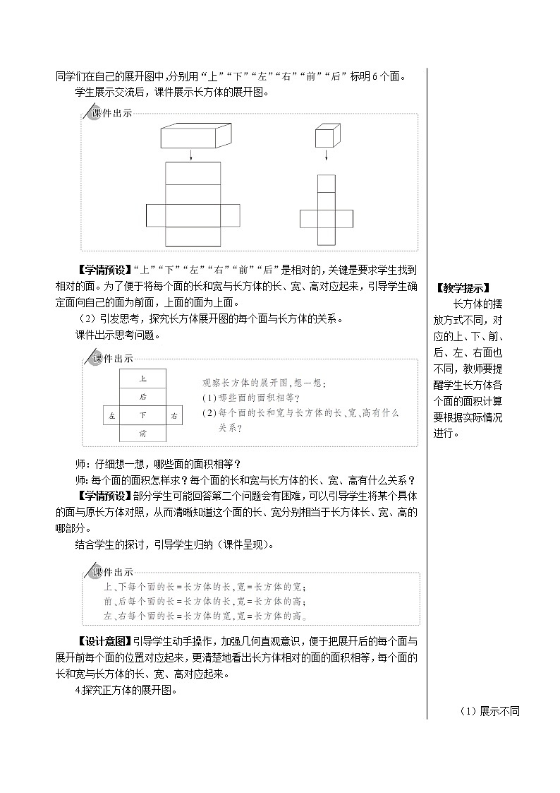
师:请同学们在自己的展开图中,分别用“上”“下”“左”“右”“前”“后”标明6个面。
学生展示交流后,课件展示长方体的展开图。
【学情预设】“上”“下”“左”“右”“前”“后”是相对的,关键是要求学生找到相对的面。为了便于将每个面的长和宽与长方体的长、宽、高对应起来,引导学生确定面向自己的面为前面,上面的面为上面。
(2)引发思考,探究长方体展开图的每个面与长方体的关系。
课件出示思考问题。
师:仔细想一想,哪些面的面积相等?
师:每个面的面积怎样求?每个面的长和宽与长方体的长、宽、高有什么关系?
【学情预设】部分学生可能回答第二个问题会有困难,可以引导学生将某个具体的面与原长方体对照,从而清晰知道这个面的长、宽分别相当于长方体长、宽、高的哪部分。
结合学生的探讨,引导学生归纳(课件呈现)。
【设计意图】引导学生动手操作,加强几何直观意识,便于把展开后的每个面与展开前每个面的位置对应起来,更清楚地看出长方体相对的面的面积相等,每个面的长和宽与长方体的长、宽、高对应起来。
4.探究正方体的展开图。
(1)展示不同的展开图。
师:正方体沿棱剪开后是怎样的?
学生展示自己的展开图,发现不同的剪法,展开图是不一样的。
课件呈现正方体的全部展开图(11种),供学生参考。
(2)想象哪些是正方体的展开图。
课件出示教科书P23“做一做”。
学生自主完成后展示交流。
【设计意图】通过展示交流,让学生知道,正方体的展开图并不是唯一的。通过想象,辨认正方体的展开图,培养学生的想象能力和空间观念。
三、联系实际,尝试求长方体的表面积
1.建构长方体和正方体表面积的概念。
师:谁能用自己的话说一说什么叫做长方体或者正方体的表面积?[板书课题:长方体和正方体的表面积(1)]
板书:长方体或正方体6个面的总面积,叫做它的表面积。
2.根据概念自主探索长方体的表面积计算方法。
(1)课件出示教科书P24例1。
(2)学生读题、思考,完成填空部分,并交流汇报。
上、下每个面,长_________,宽_________,面积是_________;
前、后每个面,长_________,宽_________,面积是_________;
左、右每个面,长_________,宽_________,面积是_________。
(3)学生独立求长方体的表面积。
【学情预设】上、下两面的面积和加上前、后两面的面积和再加上左、右两面的面积和;每两个相对面的面积和单独算再相加;先算出上下、左右、前后当中的各一个面的面积,相加后再乘2。
(4)师生展示交流,学生上台板演,教师提炼方法。
方法一:长方体的表面积=6个面的面积和。
0.7×0.5+0.7×0.5+0.7×0.4+0.7×0.4+0.5×0.4+0.5×0.4
=0.35+0.35+0.28+0.28+0.2+0.2
=1.66(m2)
方法二:长方体的表面积=上、下两个面的面积和+前、后两个面的面积和+左、右两个面的面积和。
0.7×0.5×2+0.7×0.4×2+0.5×0.4×2=0.7+0.56+0.4=1.66(m2)
方法三:长方体的表面积=(上面的面积+前面的面积+左面的面积)×2。
(0.7×0.5+0.7×0.4+0.5×0.4)×2=0.83×2=1.66(m2)
3.归纳长方体表面积的计算方法。
师:比较这三种方法,你认为求长方体的表面积关键是找什么?这三种方法你喜欢哪一种?
【学情预设】计算长方体的表面积关键要知道长方体的长、宽、高,三种方法中学生一般不会选择第一种。
师:想一想,长方体的表面积该怎么计算呢?
学生小组讨论后,归纳出计算方法。
教师板书:长方体的表面积=长×宽×2+长×高×2+宽×高×2
=(长×宽+长×高+宽×高)×2
S表=2(ab+ah+bh)
【设计意图】为了避免计算过于机械,教科书没有总结长方体表面积的计算公式,但是并不意味着学生不需要掌握公式。教学时,让学生结合具体的问题,由具体到抽象,由个性到优化,经历计算公式的形成过程,在理解的基础上掌握计算方法。
四、独立探究,发现正方体表面积的计算方法
1.课件出示教科书P24例2。
2.学生独立审题并解答。
3.展示交流汇报。
【学情预设】可能有少数学生继续用长方体的表面积计算方法,但是大部分学生会直接用一个面的面积乘6。
4.归纳正方体表面积的计算方法。
师:正方体表面积的计算方法是怎样的?
学生交流,课件展示,教师板书:
正方体的表面积=棱长×棱长×6 S表=6a2
【设计意图】学生通过前面的动手操作完成长方体和正方体的展开图,从而对于两者的表面积的意义已经很明确,例1的学习教师也略做了指导。而正方体是非常特殊的长方体,所有的棱长都相等,所以完全放手独立让学生解决非常必要,培养了他们对比类推的能力。
五、变式练习,巩固应用
1.教师出示一个长方体教具,指出其上下、前后、左右中的任意一个面,请同学们快速回答出这个面的面积如何计算。
2.课件出示教科书P25“练习六”第2题。
(1)学生在教科书上完成。
(2)全班交流,课件展示。
3.课件出示教科书P25“练习六”第3题。
学生独立完成后再交流展示。
4.课件出示教科书P25“练习六”第4题。
(1)学生独立完成。
(2)展示交流。
教师引导学生将实际问题与长方体的表面积建立联系,运用公式进行计算。
【设计意图】进一步巩固本节课的知识,在解决问题的过程中经历立体图、平面图之间的转换,培养空间观念。
六、课堂小结
师:请举例说说生活中什么情况下会用到长方体和正方体的表面积知识。
引导学生整理本节课所学内容。
▷板书设计
长方体和正方体的表面积(1)
长方体或正方体6个面的总面积,叫做它的表面积。
长方体的表面积=长×宽×2+长×高×2+宽×高×2=(长×宽+长×高+宽×高)×2
S表=2(ab+ah+bh)
正方体的表面积=棱长×棱长×6 S表=6a2
▷教学反思
本节课从学生已有的知识经验出发,给学生充分观察和动手操作的机会,通过学生自己动手把一个长方体和正方体纸盒的6个面展开,让学生在观察和操作中将抽象的知识与实物模型结合起来,建立表象,感知表面积的意义。在此基础上引导学生在探索中发现和总结长方体和正方体表面积的计算方法,培养学生的探究能力和创新思维,发展空间观念。
▷作业设计
见“状元成才路”系列丛书《创优作业100分》对应课时作业。
一、把这个展开图围成长方体后,哪两个面分别相对?填一填,再根据相关数据算出这个长方体的表面积。
周一对( )
周二对( )
二、菲菲用长48 dm的铁丝做了一个正方体框架,并在框架外面贴上一层彩纸。至少要多少平方分米的彩纸?
三、一个长方体礼品盒,长20cm,宽12cm,高8cm。如果包装这个礼品盒用的纸是其表面积的1.2倍,至少要用多少平方厘米的包装纸?
四、把右面的长方体木块分成3个棱长是6 cm的正方体,分成的正方体的表面积之和比长方体的表面积多多少?
参考答案
人教版五年级下册3 长方体和正方体长方体和正方体的表面积获奖教学ppt课件: 这是一份人教版五年级下册3 长方体和正方体长方体和正方体的表面积获奖教学ppt课件,文件包含核心素养人教版小学数学五年级下册25《练习三》课件pptx、核心素养人教版小学数学五年级下册《练习三》教案docx、核心素养人教版小学数学五年级下册25《练习三》导学案docx等3份课件配套教学资源,其中PPT共19页, 欢迎下载使用。
人教版五年级下册3 长方体和正方体长方体和正方体的表面积课文配套ppt课件: 这是一份人教版五年级下册3 长方体和正方体长方体和正方体的表面积课文配套ppt课件,共32页。PPT课件主要包含了学习目标,学习重难点,创设情境引入新课,相对的面完全相同,相对的棱长度相等,正方形,完全相同,长度相等,合作交流探索新知,动手剪一剪看一看等内容,欢迎下载使用。
人教版五年级下册长方体和正方体的表面积优秀ppt课件: 这是一份人教版五年级下册长方体和正方体的表面积优秀ppt课件,文件包含第三单元2长方体和正方体的表面积第2课时长方体和正方体的表面积2教案匹配版pptx、第三单元2长方体和正方体的表面积第2课时长方体和正方体的表面积2教案doc、第三单元2长方体和正方体的表面积第2课时长方体和正方体的表面积2导学案doc等3份课件配套教学资源,其中PPT共21页, 欢迎下载使用。

