所属成套资源:【题型解密】2023年春英语新中考二轮复习考点精讲精练(广东专用)
备战2023英语新中考二轮复习考点精讲精练(广东专用)突破 11 动词时态
展开这是一份备战2023英语新中考二轮复习考点精讲精练(广东专用)突破 11 动词时态,文件包含备战2023英语新中考二轮复习考点精讲精练广东专用突破11动词时态解析版docx、备战2023英语新中考二轮复习考点精讲精练广东专用突破11动词时态原卷版docx等2份试卷配套教学资源,其中试卷共15页, 欢迎下载使用。
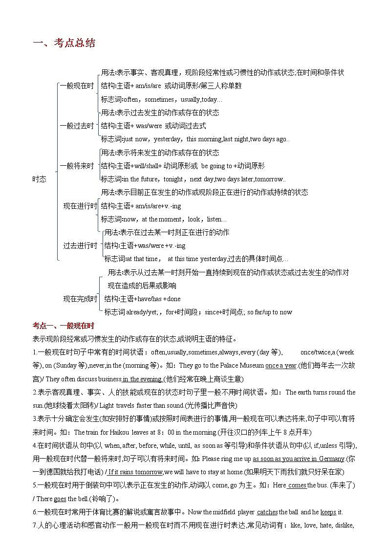
一、考点总结
用法∶表示事实、客观真理,现阶段经常性或习惯性的动作或状态;在时间和条件状
一般现在时 结构∶主语+ am/is/are 或动词原形/第三人称单数
标志词∶often,sometimes,usually,today...
用法∶表示过去发生的动作或存在的状态
一般过去时 结构∶主语+ was/were 或动词过去式
标志词∶just now,yesterday,this morning,last night,two days ago..
用法∶表示将来发生的动作或存在的状态
一般将来时 结构∶主语+will/shall+动词原形或 be going to +动词原形
时态 标志词∶in the future,tonight,next day,two days later,tomorrow..
用法∶表示目前正在发生的动作或现阶段正在进行的动作或持续的状态
现在进行时 结构∶主语+ am/is/are+v.-ing
标志词∶now,at the moment,look,listen...
用法∶表示在过去某一时刻正在进行的动作
过去进行时 结构∶主语+was/were +v.-ing
标志词∶at that time, at this time yesterday,过去的具体时间点...
用法∶表示从过去某一时刻开始一直持续到现在的动作或状态或过去发生的动作对现在造成的后果或影响
现在完成时 结构∶主语+have/has +done
标志词already/yet;,for+时间段;since+时间点; so far/up to now
考点一、一般现在时
表示现阶段经常或习惯发生的动作或存在的状态,或说明主语的特征。
1.一般现在时句子中常有的时间状语:often,usually,sometimes,always,every (day等), once/twice,a (week等), on (Sunday等),never,in the (morning等)。如:They go to the Palace Museum once a year.(他们每年去一次故宫)/ They often discuss business in the evening.(他们经常在晚上商谈生意)
2.表示客观真理、事实、人的技能或现在的状态时句子里一般不用时间状语。如:The earth turns round the sun.(地球绕着太阳转)/ Light travels faster than sound.(光传播比声音快)
3.表示十分确定会发生(如安排好的事情)或按照时间表进行的事情,用一般现在可以表达将来,句子中可以有将来时间。如:The train for Haikou leaves at 8:00 in the morning.(开往汉口的列车上午8点开车)
4.在时间状语从句中(以when, after, before, while, until, as soon as等引导)和条件状语从句中(以if,unless引导),用一般现在时代替一般将来时,句子可以有将来时间。如:Please ring me up as soon as you arrive in Germany.(你一到德国就给我打电话) / If it rains tomorrow,we will have to stay at home.(如果明天下雨我们就只好呆在家)
5.一般现在时用于倒装句中可以表示正在发生的动作,动词以come, go为主。如:Here comes the bus. (车来了) / There goes the bell.(铃响了)。
6.一般现在时常用于体育比赛的解说或寓言故事中。Now the midfield player catches the ball and he keeps it.
7.人的心理活动和感官动作一般用一般现在时而不用现在进行时表达,常见动词有:like, love, hate, dislike, want, wish, hope, think(认为),understand, remember, forget, mean, need, hear, feel, see. 如:I think it is going to snow.(我想天要下雪了)/ I really hope you can enjoy your stay here.(我真的希望你愉快地呆在这儿)
考点二、一般过去时
1.一般过去时的构成
一般过去时用动词的过去式表示。如,work—worked。
2.一般过去时的用法
(1)表示过去某时间发生的动作或存在的状态。
例:We visited a farm last Sunday.我们上周日参观了一个农场。
(2)表示过去的习惯或经常发生的动作。(过去常常做某事也可用used to do sth.来表示)
例:When I was in the countryside, l used to swim in the river.在农村时,我常常在河里游泳。
3.与一般过去时连用的时间状语有:
last night, yesterday, last week, some years ago, in 1990,in the past, in the other day, at that time,just now等。
考点三、一般将来时
1.表示将来发生的动作或存在的状态,其结构是“will+动词原形”。
常与表示将来的时间状语连用:tomorrow, next week, in a few days, next Saturday, in+一段时间等。例:
Will you be back in two days? 你两天后会回来吗?
Where shall we meet tomorrow?明天我们在哪里碰面?
2.be going to+动词原形,表示计划、打算做某事,表示已决定的并很可能发生的事。例:
What are you going to do next Sunday? 下周日你打算干什么?
Look at the clouds. There is going to be a storm.看那些乌云,暴风雨就要来临了。(客观现象)
3.“be to+动词原形”结构表示即将发生的动作。
※4.在下面几种情况下只可用shall( will)表示将来,而不可以用be going to结构。
(1)表示有礼貌地询问对方是否愿意或表示客气的邀请或命令时。
例:Will you please lend me your bike?你能把自行车借给我用一下吗?
(2)表示带有意愿色彩的时候。
例:We will help him if he asks us.如果他向我们求助,我们愿意帮助他。
(3)表示客观性的将来,与人的主观愿望和判断无关时。
例:The sun will rise at 6:00 tomorrow morning.明天早上太阳将在6:00升起。
考点四、现在进行时
1.表示此时此刻正在进行的动作;
2.表示现阶段正在进行的动作或持续的状态。例:
The students are working on the farm these days. 学生们这些天一直在农场劳动。
3.用现在进行时表示将来。
常用这种结构的动词有:go, come, leave, stay, start, begin等,表示即将发生或安排好要做的事情。例:
We are leaving for Shanghai.我们就要动身去上海了。
The bus is coming soon.公共汽车就快来了。
4.现在进行时由“am/is/are+动词的现在分词”构成
(1)否定形式:主语+am/is/are+not+动词的现在分词
(2)疑问形式:am/is/are+主语+动词的现在分词
(3)肯定回答:Yes,+ 主语+ am/is/are
(4)否定回答:No,+主语+ am/is/are+not
5.当时间状语为now,these days 等或当句子中含有look, listen, can you see, can’t you see之类的暗示词时,要用现在进行时。
下列这些动词一般不能用现在进行时
(1)表示感觉的动词,如see, hear等;
(2)表示喜欢或厌恶的动词,如like, love, hate等;
(3)表示希望的动词,如want, would like等;
(4)表示状态的动词,如be等;
(5)表示归属的动词,如have等;
(6)表示思维,知识或理解能力的动词,如know, think, forget等。
考点五、过去进行时
1.谓语构成:由“助动词be的过去形式(was/were)+v-ing”。
2.各种句式变化:否定形式是在be(was/were)后加not。一般疑问句是把be(was/were)放到句首。如:
He was not waiting for me at that time. // ---- Was he waiting for me at that time? ---- Yes, he was.(No he wasn’t)
3.过去进行时的用法
① 表示过去某一时刻正在进行或发生的动作。如:
They were watching TV at ten o’clock last night. 昨晚十点他们在看电视。
I was cooking dinner when my husband got home yesterday afternoon. 我丈夫昨天下午到家时,我正在做晚饭。
② 表示过去某一段时间内一直在做或持续进行的动作。如:
What were you doing yesterday evening? 昨天晚上你一直在干些什么?
He was doing his homework between 8:00 and 9:00 on Sunday morning. 星期日八点到九点他一直在做作业。
③ 在复合句中,若主要动作和背景动作是同时发生的,那么主从句都可用过去进行时。如:
Mary was doing some reading while her younger brother was writing. 玛丽在看书,此时,她弟弟在写字。
④ 表示从过去某一时间看来将要发生的动作,尤其是come, go, leave, start, begin, move等表示位置移动和起止的动词。如:She told me she was leaving for Beijing next week. 她告诉我她下周动身去北京。
⑤ 与现在进行时相似,过去进行时也通常与 always, forever, continually等副词连用,表示满意、称赞、惊讶、厌恶等感情色彩。如:
We two were always quarrelling. 我们俩老是吵架。// The boy was continually asking questions. 这孩子总是问东问西的。
4.过去进行时常见的时间状语
① 过去进行时常与过去某一特定时间状语连用。常见的时间状语有:last night, at that time, at noon yesterday, last Sunday等。如:I was reading a book at that time. 在那时我在看书。
I was watching TV at 8 o’clock yesterday evening. 昨晚八点钟的时候我在看电视。
② 也有时在没有时间状语的情况下,需要通过上下文的暗示或者在同一个句子中的推理来判定用过去进行时。如:
At that time, we all knew what we were studying for. 那时,我们都知道为什么而学习。
(5)when和while的区别:
① 引导时间状语从句时,while 连接的是时间段,后常接延续性动词;而when连接的既可以是延续性动词也可以是非延续性动词。如:
What was your father doing while your mother was cooking?你妈妈做饭的时候,你爸爸在干什么呢?
What was your mother doing when you came back? 当你回来时,你妈妈在干什么呢?
② while可以连接两个并列的句子,而when不可以。如:
I was trying my best to finish my work while my sister was watching TV.
我当时正在尽力完成作业,而我的妹妹正在看电视。
③ when可作特殊疑问词,对时间进行提问;while 不能。如:When were you born? 你是什么时候出生的?
(6)过去进行时和一般过去时的用法比较
① 过去进行时往往表示动作的未完成性,而一般过去时则往往表示动作已完成。如:
He was doing his homework in the afternoon. (没有言明作业是否完成)
He did his homework in the afternoon. (作业已做完)
②过去进行时侧重说明动作持续时间的长度,而一般过去时则侧重说明事实。如:
It was raining all night. (持续性) // It rained all night. (只说明下雨事实)
考点六、现在完成时
现在完成时由“have/has+过去分词”构成,其基本用法如下:
1.表示动作或过程发生在说话之前某个没有明确说出的过去时间,但现在已经完成,且其结果对现在仍有影响。常用的时间状语有:
lately近来 recently最近 so far到目前为止 by now到现在 upon/ till now直到现在
in the last/ past few days/ years在过去的几天/几年里
Progress has been so far very good and we are sure that the work will be finished on time.
到目前为止,工作进展得很顺利,我们确信一定会按时完工。
In the last century or so, these changes in agricultural technology have accelerated.
大约在上个世纪,农业技术方面的这些变化已经加快了。
- 表示从过去开始一直持续到现在的动作或状态,可能还会继续进行下去,常用的时间状语有
since+时间 / 从句 for+时间
His first novel has received good reviews since it came out last month.
他的首部小说自上个月出版以来获得了许多好评。
He has taught Chinese for more than 20 years. 他教中文已有20多年了。
3. 瞬间动词可以用于现在完成时,但在肯定句中不能与表示一段时间的状语连用。在否定句中,瞬间动词可以与表示一段时间的状语连用。常用的瞬间动词有:
go,come, arrive, leave, begin, borrow, buy, die, fall, stop, start,kill, close, graduate,join, finish,lose。若瞬间动词要接表示一段时间的状语,需要做一些相应的变换,如:
borrow-→keep借 buy→have买 finish-→ be over结束 leave-→ be away离开 open→ be open打开
close-→ be closed关闭 come/go/ become-→be来/去/变得;成为 die→ be dead死 fall asleep-→ be asleep睡觉
marry→ be married结婚 put on-→ have on/wear穿 fall ill-→be ill 生病
join the army-→ be a soldier / be in the army参军
“他已经参军三年了”可以用以下方式表示:
He joined the army three years ago.
=It is/has been three years since he joined the army.
=He has been a soldier for three years.
=He has been in the army for three years.
(x )He has joined the army for three years.
考点七、 过去完成时
过去完成时由“had+过去分词”构成,必须以过去某一时刻为基点,即“过去的过去”。其基本用法如下:
1.before+过去时间,by+ 过去时间, by the end of last year(term, month…)
I had learned three English songs by last month .
2.by the time +从句(一般过去时),主句(过去完成时)
By the time Jack returned home from England, his son had graduated from college.
3.用于由when ,after , before 引导的时间状语从句中,前后两动作都发生在过去。较前发生的动作用过去完成时,较后发生的动作用一般过去时。 过去完成时+when/before +一般过去时; 一般过去时+after +过去完成时
The film had begun when we got to the cinema yesterday. 昨天我们到达电影院时,电影已经开始了。
4.用于宾语从句中。
He said he had already finished his homework .
考点八、过去将来时
立足于过去某一时刻,从过去看将来,常用于宾语从句中。
1.基本结构:
①、was/were/going to + do;
②、would/should + do.
He said he would come back in three days .
2.时间状语:
the next day(morning, year…);the following month(week…); by then 。
He told us that he would come back the next day .
考点九、时态的呼应
- 含状语从句的时态一致
在由when, while, before, after,until ,as soon as等引导的时间状语从句、由if, unless等引导的条件状语从句,以及由 though, although等引导的让步状语从句中,若主句表示将来的动作或状态,则主句可以用一般将来时、祈使句或含有情态动词句子,从句相应地用一般现在时。
I'll go to the library as soon as I finish my homework .
If we drink dirty water, we’ll get ill .
They'll support you even if you don't succeed.
2. 含宾语从句的时态一致
(1)如果主句为一般现在时或一般将来时,从句可根据句意需要选用任何时态。
He says(that) he works at night..他说他上夜班。
She says(that) she has been to Mount Tai..她说她去过泰山。
(2)如果主句为过去的某种时态,从句多用过去时态。具体情况如下:
①、从句谓语动词所表示的动作与主句谓语动词表示的动作同时发生,从句时态:一般过去时、过去进行时
He said there was no hospital in the village. 他说村庄里没有医院。
②、从句谓语动词所表示的动作发生在主句谓语动词表示的动作之前,从句时态:过去完成时
He said that he had finished the task. 他说他已经完成了任务。
③、从句谓语动词所表示的动作发生在主句谓语动词表示的动作之后,从句时态: 过去将来时
He said that he was going to look after the patient. 他说他会去照顾病人。
【注意】(1)当宾语从句表示的是客观真理、格言、谚语或习惯性动作时,即使主句用的是过去的某种时态,从句仍用一般现在时。
He said that light travels much faster than sound. 他说光比声音传播得快得多。
The teacher told us that nothing is difficult if we put our heart into it. 老师告诉我们:世上无难事,只怕有心人
(2)当主句为过去时态时,若从句中有表示确定的过去时间的状语,从句仍用一般过去时。She said she came to work here in 1998. 她说她是1998年来这里工作的。
二、考点突破
一.单项选择
( )1.Now the city is hoping that the bridge 37 lots of tourists to the area.
A. brought B. will bring C. is bringing D. was bringing
( )2.Judie thought for a moment and __36__, “Butterflies.”
A. answers B. answered C. will answer D. has answered
( )3. My father ____ in a panda protection center for 10 years, so he knows a lot about panda.
A. was working B. is working C. has worked D. will work
( )4.It is said that the number of forest Parks in Guangdong_____to more than 1,000so far.
A.increase B.increased C.has increased D.will increase
( )5.-I saw the light of your room was still on at two o'clock last night.
-Oh, I ____a football match of the Russia World Cup.
A.watched B.was watched C.am watching D.was watching
二、语法选择(时态专练)
I knocked into a stranger as he walked by me."Oh,excuse me,"I said.He1. with a smile and said,"Please excuse me too.I wasn't watching out for you.We apologized and left.
Later that day,when I 2. ,my daughter standing too close to me.When I turned to reach for some milk,I nearly knocked her over."You should3. out of the way!"I shouted.She walked away sadly.But I 4. feel that I had to apologize to her.
While I was in bed that evening,my husband said to me,"While dealing with a stranger,you were polite,but with the one you5. ,you were unkind.Your daughter brought you some flowers that she picked herself this afternoon.You 6. them in the kitchen by the door.Have you 7. the tears in her eyes?"
I quietly went and knelt down by my daughter’s bed."Honey,I am so sorry.Are these the flowers you picked for me?"I said."I found them by the tree.I picked them for you.I knew you
- like them,especially the blue ones,”she said.
I tearfully replied,"Sweetie,I'm really sorry for the way I 9. today.I shouldn't have shouted at you."
"It's okay.I love you anyway,"she said as she kissed me on my cheek.
If we 10. be polite to strangers,why can't we do the same for the ones we love?
( )1.A.reply B.replies C.replied D.is replying
( )2.A.cook B.cooks C.cooked D.was cooking
( )3.A.move B.moving C.moves D.moved
( )4.A.weren't B.don't C.won't D.didn't
( )5.A.love B.loves C.loved D.will love
( )6.A.find B.finds C.will find D.found
( )7.A.see B.seen C.sees D.saw
( )8.A.did B.would C.could D.had
( )9.A.act B.acted C.am acting D.was acting
( )10.A.can B.could C.may D.might
三、短文填空( 时态专练 )
Have you ever felt sad because you failed to do something? If so, please remember achieving what you expect is not the most important thing.Here is a story and it can tell you why.
One day a little boy 1. ( decide ) to dig a hole behind his house after watching a science program.As he 2. ( work ), a group of boys stopped by to watch.“What are you 3. ( do )?” asked one of the boys.“I 4. ( want ) to dig a deep hole all the way through the Earth!” The boy answered excitedly.The older boys began to laugh, telling that he 5. ( will ) never achieve it.Then they left.
The little boy 6. ( keep ) on digging and digging.Suddenly, a few small colorful stones 7. ( catch ) his eyes.He collected them and put them into a glass jar patiently.He sang some songs and went on digging.The jar was full soon.Then he talked to himself calmly and proudly, “Maybe I 8. ( be ) not able to finish digging all the way through the Earth forever, but look at what I 9. ( find ) in the process of digging!”
相关试卷
这是一份备战2023英语新中考二轮复习考点精讲精练(广东专用)突破 13 非谓语动词,文件包含备战2023英语新中考二轮复习考点精讲精练广东专用突破13非谓语动词解析版docx、备战2023英语新中考二轮复习考点精讲精练广东专用突破13非谓语动词原卷版docx等2份试卷配套教学资源,其中试卷共13页, 欢迎下载使用。
这是一份备战2023英语新中考二轮复习考点精讲精练(广东专用)突破 10 情态动词,文件包含备战2023英语新中考二轮复习考点精讲精练广东专用突破10情态动词解析版docx、备战2023英语新中考二轮复习考点精讲精练广东专用突破10情态动词原卷版docx等2份试卷配套教学资源,其中试卷共11页, 欢迎下载使用。
这是一份备战2023英语新中考二轮复习考点精讲精练(广东专用)突破 08 冠词,文件包含备战2023英语新中考二轮复习考点精讲精练广东专用突破08冠词解析版docx、备战2023英语新中考二轮复习考点精讲精练广东专用突破08冠词原卷版docx等2份试卷配套教学资源,其中试卷共14页, 欢迎下载使用。

