备战2023英语新中考二轮复习考点精讲精练(广东专用)突破 12 动词语态
展开
一、考点总结
概念∶主语是动作的承受者,动作的执行者由 by 引出,by 意为"被/由"
一般现在时的被动语态am/is/are+过去分词
一般过去时的被动语态was/were +过去分词
动词的 被动语态 一般将来时的被动语态will/shall/be going to+be+过去分词构成
语态 现在进行时的被动语态am/is/are +being +过去分词
现在完成时的被动语态∶has/have + been+过去分词
含情态动词的被动语态∶情态动词 +be +过去分词
主动语态变被动语态的方法∶宾变主,主变宾,谓语动词变被动
常见主动语态变被动语态的特殊情况
使用被动语态的情况
主动结构表被动意义的情况
考点一、被动语态的句型
句型 | 构成 | 例句 |
肯定句 | 主语 + be + 过去分词( + by... ) | English is spoken everywhere. 到处有人说英语。 |
否定句 | 主语 + be + not + 过去分词( + by…) | English isn’ t spoken by people here. 这里的人不说英语。 |
一般疑问句 | Be + 主语 + 过去分词(+ by...)? | —Was Tom asked to come early? 汤姆被要求早点来吗? —Yes, he was. 是的,他被要求了。/No, he wasn’ t. 不,他没有。 |
特殊疑问句 | 特殊疑问词 + be + 主语 + 过去分词(+by...)? | Why was this bridge destroyed by the government? 政府为什么要拆毁这座桥? |
考点二、被动语态的各种时态形式
时态 | 结构 | 例句 |
一般现在时 | 主语 + am/is/are + 过去分词 + 其他 | History is made by the people. 历史是人们创造的。 These books are designed for children. 这些书是为孩子们设计的。 |
一般过去时 | 主语 + was/were + 过去分词 + 其他 | The letter was written in English. 这封信是用英语写的。 The cars were made in Shanghai. 这些车是上海生产的。 |
一般将来时 | 主语 + will be + 过去分词 + 其他 | Your job will be kept open for your return. 你的工作将保留到你回来。 When will the work be finished? 这项工作什么时候完成? |
现在进行时 | 主语+ am/is/am + being + 过去分词 +其他 | A new railway is being built. 一条新铁路正在修建。 Because my car is being repaired, I have to go to work by taxi. 因为我的车正在修理,所以我不得不坐出租车去上班。 |
过去进行时 | 主语+ was/were + being + 过去分词+ 其他 | The hall was being built last year. I’ m not sure if it is completed. 这个个大厅去年正在修建,我不清楚建好了没有。 The road was being widened when I passed by the village. 当我经过那个村庄时,道路正在加宽。 |
现在完成时 | 主语 +have/has been + 过去分词 + 其他 | He has been sent to work in Shanghai. 他已经被派往上海工作了。 Has the sports meeting been put off until next Friday? 运动会已经推迟到下周五了吗? |
过去完成时 | 主语 + had been + 过去分词 + 其他 | The room had been broken into before we came. 我们来之前已经有人强行进过这间屋子。 A new hotel had been built when I got there. 我到那儿时,一座新旅馆已经建好了。 |
情态动词 | 主语 + 情态动词 + be + 过去分词 + 其他 | Her temperature should be taken twice a day. 她的体温应该一天量两次。 If heated, water can be turned into vapour. 如果受热,水会变成蒸气。 |
考点三、被动语态的用法
用法 | 例句 |
不知道或者不必说出动作的执行者 | How is this word pronounced? 这个单词怎么发音? The book was published in 2005. 这本书是2005年出版的。 |
强调动作的承受者 | School will be opened in our village. 我们村将开办一所新的希望学校。 |
当动作的执行者是泛指时 | He is suspected of robbing the bank. 有人怀疑他抢劫银行。 |
表示委婉或礼貌,避免提及动作的执行者 | I have been told many times not to make noises. 有人多次告诉我不要吵闹。 |
句法修饰的需要 | The lecture will be made by Joe, who is a young musician from Italy. 乔要做这个报告,他是意大利的一位年轻的音乐家。 |
有些动词习惯上常用被动语态 | He was born in this city. 他出生在这个城市。 It is reported that he is a professor from New Zealand. 据报道,他是来自新西兰的一位教授。 |
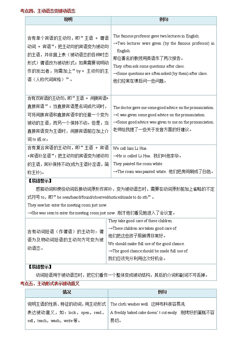
考点四、主动语态变被动语态
说明 | 例句 | |
含有单个宾语的主动句,即"主语 + 谓语动词 + 宾语":把主动句的宾语变为被动句的主语,并依据上表(被动语态的各种时态形式)谓语改为被动形式;如果需要说明动作的发出者,则需加上"by + 主动句的主语(人称代词宾格)"。 | The famous professor gave two lectures in English. →Two lectures were given (by the famous professor) in English. 那位著名的教授用英语作了两次报告。 They often ask some questions after class. →Some questions are often asked (by them) after class. 他们经常在课后问一些问题。 | |
含有双宾语的主动句,即"主语 + 间接宾语+ 直接宾语":当直接宾语是名词或代词时,可将间接宾语和直接宾语中的任意一个变为被动的主语,而另一个保持不动。但是,当直接宾语变为主语时,间接宾语前应加上介词to或or。 | The doctor gave me some good advice on the pronunciation. →I was given some good advice on the pronunciation. →Some good advice was given to me on the pronunciation. 老师给我提了一些关于发音方面的好建议。 | |
含有复合宾语的主动句,即"主语 + 宾语 +宾语补足语":把主动句的宾语变为被动句的主语,宾补保持不动(成为主语补足语,简称主补)。 | We call him Li Hua. →He is called Li Hua. 我们叫他李华。 They painted the room white. →The room was painted white. 他们把房间刷成了白色。 | |
【易错警示】 感官动词和使役动词后接动词原形作宾补,变为被动语态时,需要在动词原形前加上省略的不定式符号to,即"be seen/heard/found/observed/noticed/made to do sth"。 They saw her enter the meeting room just now. →She was seen to enter the meeting room just now. 刚才他们看见她进入了会议室。 | ||
含有动词短语(作谓语)的主动句:谓语为及物动词短语的主动句方可变为被动语态。 | They take good care of these children. →These children are taken good care of. 他们把这些孩子照顾得非常好。 We should make full use of the good chance. →The good chance should be made full use of. 我们应该充分利用这次好机会。 | |
【易错警示】 动词短语用于被动语态时,把它们看作一个整体变成被动结构,其后的介词和副词不可丢掉。 | ||
考点五、主动形式表示被动意义
情况 | 例句 |
说明主语的性质、特征的动词,用主动形式表达被动意义,如:lock,open,read,sell,teach,wash,write等。 | The cloth washes well. 这种布料很容易洗. A freshly baked cake doesn’ t cut easily. 刚烤好的蛋糕不容易切。 |
表示感官的连系动词,用主动形式表达被动意义,如:smell,feel,taste,sound等。 | This piece of music sounds good. 这段音乐听起来不错。 Mooncakes taste delicious. 月饼尝起来很美味。 |
某些动词后用动名词的主动形式表达被动意义,如:need,want,require,worth等。 | The bike needs repairing. 这辆自行车需要修理。 Your hair wants cutting. 你的头发该理了。 |
【知识拓展】 常见的被动形式表示主动意义的词组: be seated 坐着,就座 be hidden 躲藏 be lost 迷路 be drunk 喝醉 be dressed 穿着 | |
被动语态记忆口诀 被动语态强调"宾",用 be加上"过去分"。 "be"要随着主语变,人称时态要弄准。 "行为对象"作主语,逻辑主语"by"来引。 原句若是双宾语,一变"主"来一保"宾"。 "间宾"要把主语变,原来"直宾"还是"宾"。 "直宾"要把主语变,"间宾"前加"to"最称心。 唯有原"宾"是"复合",只有变宾要当心。 原句"宾补"变"主补",位置不必挪寸分。 情态动词变"被动",情态加be加过分。 如若"情态"后带to,变后有to才弄准。 "短语动词"变"被动",相当"及物"莫疑心。 不过其后"介"或"副",变后还得要承认。 |
二、考点突破
一.单项选择
( )1.Some people to check out the bridge before the opening. Jerry was one of them.
- are inviting B. are invited C. were invited D. were inviting
( )2.He told them that kites ______ in China more than 2,000 years ago.
A.invent B.invented C.are invented D.were invented
( )3.It is said that one Greater Bay Area university ______ in Guangdong in the future.
A.will be built B.build C.will build D.is built
( )4.Many shops in China ______ to shut down as a new law against ivory(象牙)trade came into effect on January lst,2018.
A.ordered B.didn’t order C.were ordered D.weren’t ordered
( )5.The waiter told me that free parking ______ for the hotel guests.
A.provides B.provided C.will be provided D.was provided
二.语法选择(被动语态专练)
I live in a very old town which 1. by beautiful woods.It's a scenic spot.
On Sundays,hundreds of people come from the city to see our town and to walk through the woods.Visitors are asked to keep the woods clean.Litter baskets 2. under the trees,but rubbish 3. everywhere by people as usual.
Last Wednesday,I went for a walk in the woods.What I saw made me very sad.
I found seven old cars and three old refrigerators.The litter baskets were empty and the ground 4. with pieces of paper,cigarette ends,old tyres,empty bottles and rusty tins...
Among the rubbish,I found a sign which said,All the rubbish 5. into the baskets.Anyone who leaves litter in these woods6. .”
( )1.A.surround B.surrounds C.is surrounded D.will be surrounded
( )2.A.placed B.is placed C.was placed D.have been placed
( )3.A.throw B.is thrown C.threw D.are thrown
( )4.A.cover B.covered C.was covered D.was covering
( )5.A.must put B.must be put C.must be putted D.must putting
( )6.A.will be punished B.are punished C.punish D.punished
三.语法选择(动词专练)
Newspapers are really a wonderful invention in human history. However, it 1. that newspapers are at death's door nowadays. Every year 2. more news of closing. But why is the situation so terrible for newspapers?
Newspapers have a long history.The first newspaper 3. in the 1600s. However,newspaper circulation(发行量)4. when radio and TV appeared. In the mid-20th century, radio and TV
5. so popular that people no longer had to depend on newspapers for news.
Afternoon newspapers were the first to suffer. People coming home from work increasingly turned on the TV, instead of opening a newspaper, because TV could provide news that
6. place a short time ago. It's true that newspapers couldn't compete with TV on speed, but they could provide in-depth reports that TV news could not.
But newspapers suffered another heavier blow(打击)in the 1990s. With the appearance of the Internet,large amounts of information became fee. Many newspaper readers realized that they could read news online for free. There 7. to be little reason to pay for a newspaper subscription(订阅).So what does the future hold? Will newspapers die? Maybe not. Many newspapers 8. changes now. Some are going digital(数字的). Some are going farther and taking the industry to places it 9. to.If newspapers disappear completely there
10. nothing to take their place.
( )1.A.is reported B.reports C. will be reported D.will report
( )2.A. brought B. doesn't bring C. brings D. didn't bring
( )3.A. is printed B. was printed C.prints D.printed
( )4.A.will fall B. fell C. was falling D. falls
( )5.A. gets B.is getting C.will get D. got
( )6.A. takes B.will take C. took D.is taking
( )7.A. seems B.seemed C. will seem D. hasn't seemed
( )8.A.were making B.made C.are making D. will make
备战2023英语新中考二轮复习考点精讲精练(河北专用)突破12 非谓语动词: 这是一份备战2023英语新中考二轮复习考点精讲精练(河北专用)突破12 非谓语动词,文件包含备战2023英语新中考二轮复习考点精讲精练河北专用突破12非谓语动词解析版docx、备战2023英语新中考二轮复习考点精讲精练河北专用突破12非谓语动词原卷版docx等2份试卷配套教学资源,其中试卷共17页, 欢迎下载使用。
备战2023英语新中考二轮复习考点精讲精练(广东专用)突破 14 简单句: 这是一份备战2023英语新中考二轮复习考点精讲精练(广东专用)突破 14 简单句,文件包含备战2023英语新中考二轮复习考点精讲精练广东专用突破14简单句解析版docx、备战2023英语新中考二轮复习考点精讲精练广东专用突破14简单句原卷版docx等2份试卷配套教学资源,其中试卷共21页, 欢迎下载使用。
备战2023英语新中考二轮复习考点精讲精练(广东专用)突破 08 冠词: 这是一份备战2023英语新中考二轮复习考点精讲精练(广东专用)突破 08 冠词,文件包含备战2023英语新中考二轮复习考点精讲精练广东专用突破08冠词解析版docx、备战2023英语新中考二轮复习考点精讲精练广东专用突破08冠词原卷版docx等2份试卷配套教学资源,其中试卷共14页, 欢迎下载使用。

