备战2023生物新中考二轮复习重难突破(河北专用)重难点13 食物与营养
展开
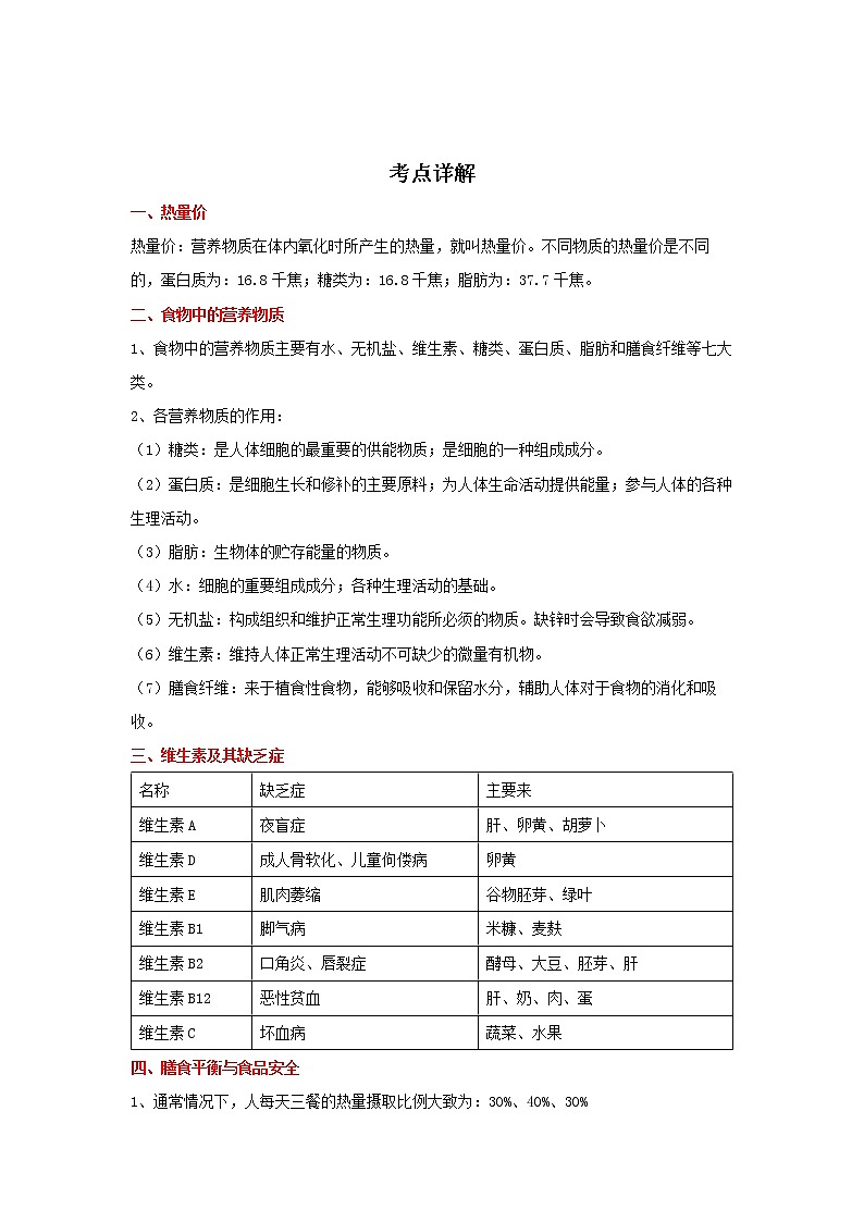
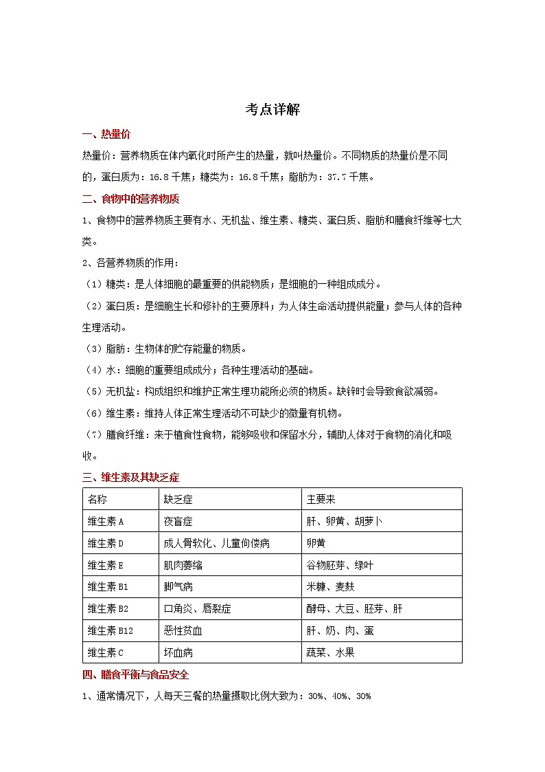
考点详解
一、热量价
热量价:营养物质在体内氧化时所产生的热量,就叫热量价。不同物质的热量价是不同的,蛋白质为:16.8千焦;糖类为:16.8千焦;脂肪为:37.7千焦。
二、食物中的营养物质
1、食物中的营养物质主要有水、无机盐、维生素、糖类、蛋白质、脂肪和膳食纤维等七大类。
2、各营养物质的作用:
(1)糖类:是人体细胞的最重要的供能物质;是细胞的一种组成成分。
(2)蛋白质:是细胞生长和修补的主要原料;为人体生命活动提供能量;参与人体的各种生理活动。
(3)脂肪:生物体的贮存能量的物质。
(4)水:细胞的重要组成成分;各种生理活动的基础。
(5)无机盐:构成组织和维护正常生理功能所必须的物质。缺锌时会导致食欲减弱。
(6)维生素:维持人体正常生理活动不可缺少的微量有机物。
(7)膳食纤维:来于植食性食物,能够吸收和保留水分,辅助人体对于食物的消化和吸收。
三、维生素及其缺乏症
名称 | 缺乏症 | 主要来 |
维生素A | 夜盲症 | 肝、卵黄、胡萝卜 |
维生素D | 成人骨软化、儿童佝偻病 | 卵黄 |
维生素E | 肌肉萎缩 | 谷物胚芽、绿叶 |
维生素B1 | 脚气病 | 米糠、麦麸 |
维生素B2 | 口角炎、唇裂症 | 酵母、大豆、胚芽、肝 |
维生素B12 | 恶性贫血 | 肝、奶、肉、蛋 |
维生素C | 坏血病 | 蔬菜、水果 |
四、膳食平衡与食品安全
1、通常情况下,人每天三餐的热量摄取比例大致为:30%、40%、30%
2、《中国居民膳食指南》建议:食物多样,谷类为主;多吃蔬菜、水果和薯类;常吃奶类、豆类或其制品;经常吃适量的鱼、蛋、瘦肉,少吃肥肉和荤油;食量与体力活动要平衡,保持适宜体重;吃清淡少盐的膳食;如果饮酒,应限量;吃清洁卫生、未变质的食物。
真题再现
一.选择题(共10小题)
1.(2021秋•招远市期末)常食“五谷杂粮”有利于身体健康,这是因为( )
A.能治百病 B.食品的营养价值
C.容易消化吸收 D.色香味美
2.(2021秋•九龙坡区期末)木糖分子比葡萄糖小,但人体细胞能吸收葡萄糖却不吸收木糖。人体细胞(如图)中与这一功能有关的结构是( )
A.① B.② C.③ D.④
3.(2022•通辽模拟)5月20日是“中国学生营养日”,营养均衡有助于青少年健康成长。下列关于饮食和健康的说法,正确的是( )
A.早餐马虎,中餐对付,晚餐重视
B.每天大鱼、大肉就是营养丰富
C.肥胖的人不缺营养
D.食物多样化,并注意合理搭配
4.(2022•宝鸡一模)下列消化液中,不含消化酶的是( )
A.胆汁 B.胃液 C.肠液 D.胰液
5.(2021秋•门头沟区期末)绿色食品是指( )
A.绝对没有一点污染的食品
B.绿颜色的食品
C.产自良好环境、无污染、安全、优质的食品
D.定为AA级的食品
6.(2021•辛集市)人体胆汁的产生部位和发挥作用的部位分别是( )
A.肝脏、十二指肠 B.胆囊、胃
C.胃、十二指肠 D.胆囊、肝脏
7.(2021•辛集市)人体口腔中的消化作用不包括( )
A.舌头的搅拌作用 B.牙齿的咀嚼作用
C.唾液的分解作用 D.唾液的湿润作用
8.(2021春•栾城区校级期末)有关食物中的营养物质作用的叙述错误的是( )
A.儿童时期如果缺钙会导致佝偻病
B.同等质量的脂肪所含的能量比糖类少
C.蛋白质是构成细胞的基本物质
D.糖类是生命活动的主要能物质
9.(2021春•香河县期末)夜盲症和坏血病是由于体内分别缺乏( )
A.维生素A和维生素C B.维生素C和维生素D
C.维生素A和维生素D D.维生素A和维生素B1
10.(2021春•路北区期末)下面四种饮食习惯中对身体健康有害的是( )
A.食物多样 B.粗细搭配
C.多荤少素 D.吃清淡少盐的食物
二.解答题(共2小题)
11.(2021春•栾城区校级期末)人体是一个统一的整体,各系统既有分工又协调配合。如图为人体部分生理活动过程示意图,其中A、B、C、D表示系统,①②③表示生理过程,④⑤表示生理结构。请据图回答问题:
(1)A系统是 系统。
(2)B系统中,食物中的蛋白质最终被分解为氨基酸,参与其消化的消化液有胃液、肠液和 ,消化后的营养成分经过程[③] 进入C系统,经运输首先到达心脏的 。
(3)C系统运输的营养物质最终供给人体各组织细胞利用,释放的能量用于 。
(4)在D系统中,如果⑤发生病变,通透性增大,患者不仅尿量增加,而且尿液中会出现 ;原尿流经④时,正常情况下会被全部重新吸收的成分是 。
12.(2021春•定州市期末)为了做到合理营养,我国营养学家将食物分为五类,并形象地设计成“平衡膳食宝塔”如图所示,(①﹣⑤表示食物分为的五类),请据图回答下列问题:
(1)每天人摄取最多的食物应是含 较多的食物,因为它是人体的主要 ;每天人摄取量最少的食物应是含 较多的食物。
(2)青少年每天应比成年人多摄取含 较多的食物,因它是构成细胞的 ,即金字塔第 、 层的食物。
备战2023生物新中考二轮复习重难突破(河北专用)重难点18 人体的健康: 这是一份备战2023生物新中考二轮复习重难突破(河北专用)重难点18 人体的健康,文件包含备战2023生物新中考二轮复习重难突破河北专用重难点18人体的健康解析版docx、备战2023生物新中考二轮复习重难突破河北专用重难点18人体的健康原卷版docx等2份试卷配套教学资源,其中试卷共13页, 欢迎下载使用。
备战2023生物新中考二轮复习重难突破(河北专用)重难点12 人类的生殖发育及运动: 这是一份备战2023生物新中考二轮复习重难突破(河北专用)重难点12 人类的生殖发育及运动,文件包含备战2023生物新中考二轮复习重难突破河北专用重难点12人类的生殖发育及运动解析版docx、备战2023生物新中考二轮复习重难突破河北专用重难点12人类的生殖发育及运动原卷版docx等2份试卷配套教学资源,其中试卷共16页, 欢迎下载使用。
备战2023生物新中考二轮复习重难突破(河北专用)重难点09 动物分类: 这是一份备战2023生物新中考二轮复习重难突破(河北专用)重难点09 动物分类,文件包含备战2023生物新中考二轮复习重难突破河北专用重难点09动物分类解析版docx、备战2023生物新中考二轮复习重难突破河北专用重难点09动物分类原卷版docx等2份试卷配套教学资源,其中试卷共17页, 欢迎下载使用。

